海南省海口中学2022-2023学年高一上学期第一次月考生物试题(解析版)
展开
这是一份海南省海口中学2022-2023学年高一上学期第一次月考生物试题(解析版),共24页。试卷主要包含了单选题,非选择题等内容,欢迎下载使用。
海口中学2022-2023学年度第一学期第一次月考高一生物
时量:90分钟 分值100分
一、单选题(本大题共25小题,每小题2分,共50分)
1. 新生儿小肠上皮细胞通过消耗ATP,可以直接吸收母乳中的免疫球蛋白和半乳糖。这两种物质分别被吸收到血液中的方式是( )
A. 主动运输、主动运输 B. 胞吞、主动运输
C. 主动运输、胞吞 D. 被动运输、主动运输
【答案】B
【解析】
【分析】1、协助扩散的特点:高浓度运输到低浓度运输,需要载体,不需要能量。
2、主动运输的特点:低浓度一侧运输到高浓度一侧,需要载体和能量。
3、大分子物质进出细胞的方式为胞吞和胞吐。
【详解】免疫球蛋白的本质是蛋白质,属于大分子有机物,其进出细胞的方式分别为胞吞、胞吐;而半乳糖是小分子物质,根据题意“新生儿小肠上皮细胞通过消耗ATP,可以直接吸收母乳中的免疫球蛋白和半乳糖”,可知半乳糖进入小肠上皮细胞的方式为主动运输。故这两种物质分别被吸收到血液中的方式是胞吞、主动运输,B正确,ACD错误。
故选B。
2. “不必说碧绿的菜畦,光滑的石井栏,高大的皂荚树,紫红的桑葚;也不必说鸣蝉在树叶里长吟,肥胖的黄蜂伏在菜花上,轻捷的叫天子(云雀)忽然从草间直窜向云霄里去了。单是周围的短短的泥墙根一带,就有无限趣味。油蛉在这里低唱,蟋蟀们在这里弹琴。”以上节选自鲁迅的《从百草园到三味书屋》,文字描述的整个场景属于生命系统的什么结构层次? ( )
A. 种群 B. 群落 C. 生态系统 D. 生物圈
【答案】C
【解析】
【分析】1、生态学上,把在一定时间内占据一定空间的同种生物的所有个体称为种群;
2、生物群落是指具有直接或间接关系的多种生物种群的有规律的组合,它包括了该地区的所有动物、植物和微生物;
3、生态系统是由生物群落和生活的无机环境构成的。
【详解】文字描述的整个场景包含各种生物和它们所生活的无机环境,形成一个生态系统,C正确。
故选C。
3. 诺贝尔奖获得者斯万特·佩博和其同事从尼安德特人遗骸上提取到DNA并进行了测序,由线粒体DNA的测序结果发现,尼安德特人与欧亚的晚期智人有杂交。下列叙述错误的是( )
A. 尼安德特人、智人、现代人的遗传物质的化学本质相同
B. 尼安德特人线粒体DNA与大肠杆菌的DNA初步水解产物种类相同
C. 尼安德特人与智人的细胞核DNA中脱氧核苷酸序列完全不同
D. 尼安德特人与智人的线粒体DNA中脱氧核苷酸序列有部分相同
【答案】C
【解析】
【分析】DNA基本单位脱氧核糖核苷酸,有A、C、G、T 4种碱基,一般是双链结构主要存在于细胞核,在线粒体、叶绿体中也有少量DNA 。
【详解】A、尼安德特人、智人、现代人的遗传物质都是DNA ,化学本质都是核酸,A正确;
B、DNA初步水解产物都是4种脱氧核苷酸,B正确;
C、尼安德特人与智人的细胞核DNA中脱氧核苷酸序列有部分相同,C错误;
D、尼安德特人与智人的线粒体DNA中脱氧核苷酸序列有部分相同,D正确。
故选D。
4. 细胞质基质是代谢的主要场所,下列有关叙述错误的是( )
A. 细胞质由细胞质基质和细胞器组成
B. 细胞质基质呈溶胶状,由水、无机盐、核酸等小分子物质组成
C. 细胞质基质可以为细胞器中的代谢活动提供物质支持
D. 植物细胞成熟后,细胞质基质的体积所占比例变小
【答案】B
【解析】
【分析】细胞质主要包括细胞质基质和细胞器,细胞质基质含有水、无机盐、脂质、糖类、氨基酸、核苷酸、多种酶等,在细胞质基质中能进行多种化学反应,是细胞新陈代谢的主要场所。
【详解】A、由细胞质基质和细胞器组成细胞质,A正确;
B、核酸属于生物大分子,B错误;
C、细胞质基质呈胶质状态,细胞质基质中含有水、无机盐、脂质、糖类、氨基酸、核苷酸和多种酶等,有小分子物质,也有大分子物质,为细胞器中的代谢活动提供物质支持,C正确;
D、成熟的植物细胞中有大液泡,大液泡占细胞体积的90%左右,因此细胞质基质的体积所占比例变小,D正确。
故选B。
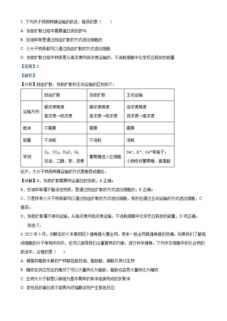
5. 下列关于物质跨膜运输的叙述,错误的是( )
A. 协助扩散过程中需要蛋白质的参与
B. 甘油和苯是通过自由扩散的方式进出细胞的
C. 小分子物质都可以通过自由扩散的方式进出细胞
D. 协助扩散过程中物质是从高浓度向低浓度运输的,不消耗细胞中化学反应释放的能量
【答案】C
【解析】
【分析】自由扩散、协助扩散和主动运输的区别如下:
自由扩散
协助扩散
主动运输
运输方向
顺浓度梯度
高浓度→低浓度
顺浓度梯度
高浓度→低浓度
逆浓度梯度
低浓度→高浓度
载体
不需要
需要
需要
能量
不消耗
不消耗
消耗
举例
O2、CO2、H2O、N2
甘油、乙醇、苯、尿素
葡萄糖进入红细胞
Na+、K+、Ca2+等离子;
小肠吸收葡萄糖、氨基酸
此外,大分子物质跨膜运输的方式是胞吞或胞吐。
【详解】A、协助扩散需要转运蛋白的协助,A正确;
B、甘油和苯属于脂溶性物质,是通过自由扩散的方式进出细胞的,B正确;
C、不是所有小分子物质都可以通过自由扩散的方式进出细胞,有的也通过主动运输的方式进出细胞,C错误;
D、协助扩散属于被动运输,从高浓度向低浓度运输,不消耗细胞中化学反应释放的能量,D项正确。
故选C。
6. 2022年5月,刘畊宏的《本草纲目》健身操火爆全网,带来一股全民跳健身操的热潮。如果我们了解组成细胞的分子等相关知识,也可以指导我们注重营养的均衡,进行科学健身。下列涉及细胞中的化合物的叙述中,合理的是( )
A. 磷脂和脂肪水解的产物都包括甘油、脂肪酸、磷酸及其衍生物
B. 糖类在供应充足的情况下可以大量转化为脂肪,脂肪也容易大量转化为糖类
C. 生物大分子都是以碳链为基本骨架的单体连接而成的多聚体
D. 变性后的蛋白质不能再与双缩脲试剂产生紫色反应
【答案】C
【解析】
【分析】 糖、蛋白质、核酸都是生物大分子,都是由许多基本的组成单位连接而成,例如组成多糖的单体是单糖,组成蛋白质的单体是氨基酸,组成核酸的单体是核苷酸。每一个单体都以若干个相连的碳原子构成的碳链为基本骨架,由许多单体连接成多聚体。
【详解】A、磷脂水解的产物有甘油、脂肪酸、磷酸及其衍生物,而脂肪的水解产物为甘油和脂肪酸,A错误;
B、糖类在供应充足的情况下可以大量转化为脂肪,脂肪却难以大量转化为糖类,B错误;
C、生物大分子都是以碳链为基本骨架的单体连接形成的多聚体,C正确;
D、变性后的蛋白质空间结构发生不可逆的改变但仍有肽键,仍可以与双缩脲试剂产生紫色反应,D错误。
故选C。
7. 甲图中①~④表示显微镜镜头,乙和丙分别表示视野内的物像。下列有关叙述错误的是( )
A. 要使物像放大倍数最大,应选择甲图中的②③组合
B. 转动转换器将镜头④换成③后,可调节细准焦螺旋使物像清晰
C. 观察到乙图视野内的物像,则载玻片上的实物应为“6>9”
D. 换用高倍物镜使乙放大为丙,丙视野的亮度比乙亮
【答案】D
【解析】
【分析】1、分析甲图:①②表示目镜,目镜的镜头越长,其放大倍数越小;③④表示物镜,物镜的镜头越长,其放大倍数越大。
2、分析图乙、丙:比较乙、丙两个视野,可知乙中数字小,是在低倍镜下观察的视野,丙中数字大,是高倍镜下观察到的视野。
【详解】A、①②没有螺纹是目镜,目镜放大倍数大较短,③④是物镜,物镜放大倍数大较长,所以要使物像放大倍数最大,应选择甲图中的②③组合,A正确;
B、转动转换器将镜头④低倍镜换成③高倍镜后,只可调节细准焦螺旋使物像清晰,不能调节粗准焦螺旋,B正确;
C、显微镜下形成的是倒立的虚像,所以实际应为“6>9”,C正确;
D、换用高倍物镜使乙放大为丙,丙视野的亮度比乙暗,D错误。
故选D。
8. 下列与糖类相关的叙述,正确的是( )
A. 通常把分布于细胞膜内表面的糖类分子叫做糖被,据此可判断细胞的内外侧
B. 胰岛素能促进肝糖原的分解
C. 磷酸与核糖交替连接构成DNA的基本骨架
D. 几丁质也是一种多糖,能与溶液中的重金属离子有效结合,可用于废水处理
【答案】D
【解析】
【分析】糖类一般由C、H、O三种元素组成,分为单糖、二糖和多糖,是主要的能源物质。常见的单糖有葡萄糖、果糖、半乳糖、核糖和脱氧核糖等。植物细胞中常见的二糖是蔗糖和麦芽糖,动物细胞中常见的二糖是乳糖。植物细胞中常见的多糖是纤维素和淀粉,动物细胞中常见的多糖是糖原。淀粉是植物细胞中的储能物质,糖原是动物细胞中的储能物质。构成多糖的基本单位是葡萄糖。
【详解】A、细胞膜的外表面分布有糖被,具有识别功能,可通过糖被的分布判断细胞内外,A错误;
B、胰岛素是机体中降低血糖的激素,胰岛素能促进肝糖原合成,不能促进肝糖原分解,B错误;
C、磷酸与脱氧核糖交替连接,构成DNA的基本骨架,C错误;
D、几丁质是广泛存在于甲壳类动物和昆虫外骨骼中的一种多糖,几丁质能与溶液中的重金属离子有效结合,形成沉淀,可用于废水处理,D正确。
故选D
9. 对人群进行新冠病毒核酸检验,能筛查出传染源并及时采取措施防止疫情蔓延。下列有关新冠病毒核酸检验的说法,正确的是( )
A. 新冠病毒核酸检验是测定组成核酸的碱基种类
B. 新冠病毒核酸携带特异性的遗传信息是检验的依据
C. 用咽拭子采样时采到流感病毒会影响检验结果
D. 检验结果阴性或阳性与DNA、RNA的化学组成异同有关
【答案】B
【解析】
【分析】核酸是细胞内携带遗传信息的物质,在生物体的遗传、变异和蛋白质的生物合成中具有重要作用,核酸的基本单位是核苷酸,一个核苷酸是由一分子含氮的碱基、一分子五碳糖和一分子磷酸组成的,绝大多数生物均以DNA作为遗传物质,只有RNA病毒以RNA作为遗传物质
【详解】A、新冠病毒核酸检验是测定核酸的序列,A错误;
B、判断体内是否存在新冠病毒核酸,即是否感染新冠病毒,新冠病毒核酸携带特异性的遗传信息是检验的依据,B正确;
C、感冒病毒核酸的碱基序列不同于新冠病毒,故用咽拭子采样时采到感冒病毒不会影响检验结果,C错误;
D、检验结果阴性或阳性与核酸的碱基序列有关,与DNA、RNA的化学组成异同无关,D错误。
故选B。
10. 适时施肥可促进农作物生长,常用的化肥有氮肥、磷肥和钾肥等,有关说法正确的是( )
A. 施肥时只需补充大量元素即可满足作物的生长
B. 施肥的同时需要浇水是因为无机盐溶解于水中才能被植物吸收
C. 作物吸收的P元素主要用来合成核糖、磷脂和NADPH等化合物
D. 作物吸收的N元素参与构成蛋白质,主要存在于氨基酸的R基中
【答案】B
【解析】
【分析】化合物的元素组成:(1)蛋白质的组成元素有C、H、O、N元素构成,有些还含有S;(2)核酸的组成元素为C、H、O、N、P;(3)脂质的组成元素有C、H、O,有些还含有N、P;(4)糖类的组成元素为C、H、O。
【详解】A、施肥时除了补充大量元素外,也许补充微量元素如B、Zn等,A错误;
B、矿质元素大多数是以离子形式被植物吸收的,所以施肥的同时往往适当浇水是因为矿质元素溶解在水中容易被植物吸收,B正确;
C、核糖的元素组成是C、H、O,不含P元素,C错误;
D、氮元素参与构成蛋白质,主要存在于蛋白质的肽键中,D错误。
故选B。
11. 正如一堆建筑材料不可能让人居住一样,将细胞中所有物质放在一起,它们并不能进行任何生命活动。组成细胞的分子必须有序地组织成细胞结构,才能成为一个基本的生命系统。下图是细胞内部分过程示意图。以下有关说法错误的是( )
A. 细胞膜、细胞器膜、核膜等结构共同构成细胞的生物膜系统,原核细胞没有生物膜系统
B. 唾液腺细胞中,参与合成并分泌唾液淀粉酶的具膜细胞器有线粒体、核糖体、内质网、高尔基体
C. b是刚形成的溶酶体,它来源于细胞器a,e是包裹着衰老细胞器d的小泡,e的膜来源于c内质网
D. 构成细胞膜的磷脂分子可以侧向自由移动,膜中的蛋白质大多也是运动的
【答案】B
【解析】
【分析】分析题图:a为高尔基体,b为溶酶体,从为内质网,他们共同完成了对于d损伤或者衰老的线粒体的分解。
【详解】A、生物膜系统包含:细胞膜、细胞器膜、核膜等结构,原核细胞只有细胞膜,因此不具有生物膜系统,A正确;
B、唾液腺细胞中,参与合成并分泌唾液淀粉酶的具膜细胞器有线粒体、内质网、高尔基体。核糖体参与合成但是没有膜结构,B错误;
C、根据图像可以判断b是刚形成的溶酶体,它来源于细胞器a(高尔基体),e是包裹着衰老细胞器d的小泡,e的膜来源于c内质网,C正确;
D、细胞膜是具有一定的流动性的,由于构成细胞膜的磷脂分子可以自由移动,膜中的蛋白质大多也是运动的,D正确;
故选B。
12. 变形虫能吞噬并消化草履虫,人的白细胞能吞噬并消化病菌。和上述生理过程有关的是
①细胞膜的流动性②细胞骨架③溶酶体④线粒体
A. ①②③④ B. ①②③ C. ①②④ D. ①③④
【答案】A
【解析】
【详解】变形虫能吞噬草履虫、人体白细胞能吞噬病菌的方式都是胞吞、利用了细胞膜的流动性,并需要线粒体提供能量,①④正确;细胞骨架对于细胞内物质运输和细胞器的移动来说又起交通动脉的作用,因此两个过程与细胞骨架都有关,②正确;变形虫消化草履虫、人体白细胞消化病菌,都需要溶酶体提供的水解酶的参与,③正确,故选A。
13. 下图表示组成细胞的元素、化合物及其生理作用,其中a、b、c、d代表小分子物质,甲、乙、丙代表大分子物质。下列叙述正确的是( )
A. 甲是纤维素或淀粉
B. d在核糖体中合成
C. 磷脂和c的元素组成相同
D. 乙经高温处理后,不能再与双缩脲试剂发生紫色反应
【答案】C
【解析】
【分析】分析题图:染色体主要由DNA和蛋白质组成,其中DNA的组成元素是C、H、O、N、P,蛋白质的组成元素是C、H、O、N,所以图中b是氨基酸、乙是蛋白质,c是脱氧核苷酸、丙是DNA;纤维素是植物细胞壁的重要组成部分,所以a是葡萄糖、甲是纤维素;d表示雄性激素。
【详解】A、甲是植物细胞壁的重要组成部分,故甲是纤维素,A错误;
B、d表示雄性激素,是脂质类的,在内质网中合成,B错误;
C、染色体主要由DNA和蛋白质组成,其中DNA的组成元素是C、H、O、N、P,蛋白质的组成元素是C、H、O、N,所以图中c是脱氧核苷酸,而磷脂的组成元素为C、H、O、N、P,两者元素组成相同,C正确;
D、乙是蛋白质,经高温处理后,肽键不会断裂,还能与双缩脲试剂发生紫色反应,D错误。
故选C。
14. 在适宜温度条件下,将紫色洋葱鳞片叶外表皮置于一定浓度的硝酸钾溶液中,细胞液浓度与硝酸钾溶液浓度的比值随时间的变化曲线如图。下列叙述错误的是( )
A. 由t0~t1硝酸钾溶液浓度逐渐减小
B. 在t1时细胞可能处于质壁分离状态
C. 在t2时细胞液的吸水力达到最大
D. 降低实验温度,比值为3时对应的t2应左移
【答案】D
【解析】
【分析】题图分析,将紫色洋葱鳞片叶外表皮细胞置于一定浓度的硝酸钾溶液中,细胞液浓度与该溶液浓度的比值逐渐增加,开始小于1,说明外界溶液浓度大,细胞失水,发生质壁分离;后来大于1,说明细胞液浓度大于外界溶液,细胞吸水,发生质壁分离的复原。
【详解】A、在t1之前,比值小于1,说明外界溶液浓度大,细胞失水,硝酸钾溶液浓度逐渐减小,A正确;
B、在t1之前,比值小于1,说明外界溶液浓度大,细胞失水,发生质壁分离,则细胞在t1时仍处于质壁分离状态,B正确;
C、t1〜t2时间段内,细胞液浓度大于外界溶液,细胞吸水,t2时比值最大,吸水能力最大,C正确;
D、若降低温度,分子运动的能力减弱,则t1〜t2时间段会变长,t2应右移,D错误。
故选D。
15. 下列有关化合物或细胞结构的叙述,正确的是( )
A. 核仁与三种RNA的合成以及核糖体的形成有关
B. DNA、RNA被彻底水解得到的产物有12种
C. 细菌细胞中不存在既含有蛋白质又含有核酸的结构
D. 洋葱的根尖分生区细胞中无叶绿体,也不能发生质壁分离
【答案】D
【解析】
【详解】试题分析:核仁与某种RNA的形成和核糖体的形成有关,而不是三种RNA,A错误。DNA、RNA被彻底水解得到的有2种糖类、5种碱基和磷酸共8种产物,B错误。细菌中存在既含有蛋白质又含有核酸的核糖体,C错误。洋葱根尖分生区没有叶绿体,也没有大液泡不能进行质壁分离,D正确。
考点:本题考查细胞中的化合物相关知识,意在考察考生对知识点的理解掌握程度。
16. 中国数千年农作物栽培过程中,农业谚语或诗句中蕴含了农业经验的总结。下列农业谚语或诗句与所蕴含的生物学原理不匹配的是( )
选项
读语或诗句
生物学原理
A
今年粪满缸,明年谷满仓
土壤微生物将粪便中的有机物分解为无机物,为农作物提供无机盐
B
种子晒干扬净,来年庄稼不生病
种子中结合水比例降低能够降低细胞代谢
C
地里坷垃(土块)打不光,不出芽来把苗伤
土壤氧气含量会影响种子的有氧呼吸
D
稻花香里说丰年,听取蛙声一片
体现了青蛙捕食害虫的种间关系
A. A B. B C. C D. D
【答案】B
【解析】
【分析】水在生物体及细胞中以自由水和结合水两种形式存在;自由水与结合水比值大,新陈代谢旺盛,但抗逆性差;自由水与结合水比值小,新陈代谢缓慢,但抗逆性较强。
【详解】A、今年粪满缸,明年谷满仓所体现的是:粪便作为肥料,其含有的有机物会被分解者分解成简单的无机物,以供给农作物生长和发育,A正确;
B、种子晒干扬净,来年庄稼不生病所体现的是:将鲜种子放在阳光下暴晒,重量减轻,使自由水散失,降低自由水与结合水的比值,从而降低细胞代谢,保持种子的质量,B错误;
C、地里坷垃(土块)打不光,不出芽来把苗伤所体现的是:种子在萌发过程中所发生的一系列复杂的活动,只有种子不断进行呼吸,得到能量,才能保证生命活动的正常进行,若是不及时打光坷垃(土块),阻挡氧气的进入,使种子无法有氧呼吸获能,势必会影响到种子的萌发过程,从而使种子不能发芽,C正确;
D、稻花香里说丰年,听取蛙声一片所体现的是:稻田里存在害虫,破坏水稻的生长和发育,而青蛙会以害虫为食,形成捕食关系,减少害虫的数量,从而可以降低害虫对水稻的损害,使水稻正常生长发育,D正确。
故选B。
17. 如图是处于质壁分离状态的某细胞示意图,下列叙述正确的是( )
A. ①具有选择透过性,①②④组成了原生质层
B. 此时④处的浓度一定大于⑤处
C. 发生质壁分离的原因之一是细胞壁的伸缩性小于原生质层的伸缩性
D. ⑤是细胞液,在质壁分离过程中浓度越来越小
【答案】C
【解析】
【分析】分析图示,该图为质壁分离的植物细胞,其中①细胞壁,②是细胞膜,③液泡膜,④是外界溶液,⑤是细胞液。
【详解】A、①是细胞壁,具有全透性,不属于原生质层,A错误;
B、若质壁分离继续进行,此时④处的浓度大于⑤处,若质壁分离刚刚结束,此时④处的浓度等于⑤处,若正在发生质壁分离的复原,此时④处的浓度小于⑤处,B错误;
C、发生质壁分离的内在因素是细胞壁的伸缩性小于原生质层的伸缩性,C正确;
D、⑤是液泡中的细胞液,随着质壁分离的进行,细胞失水,细胞液的浓度升高,D错误。
故选C。
18. 研究人员对分别取自 3 种不同生物的部分细胞进行分析,获得的结果如下 (“+”表示有,“- ”表示无),甲、乙、丙 3 种细胞最可能取自下列哪种生物( )
核膜
叶绿素
叶绿体
线粒体
中心体
核糖体
纤维素酶处理
甲
+
-
-
-
+
+
无变化
乙
-
+
-
-
-
+
无变化
丙
+
+
+
+
-
+
外层破坏
A. 乳酸菌、蛔虫、洋葱
B. 蛔虫、硝化细菌、水稻
C. 蛔虫、蓝细菌、水稻
D. 乳酸菌、蓝细菌、洋葱
【答案】C
【解析】
【分析】原核细胞没有细胞核(无核膜),有唯一细胞器核糖体;酶具有专一性,高效性,作用条件较温和。
【详解】甲细胞有核膜,属于真核细胞,细胞中无叶绿体、线粒体、细胞壁,有中心体、核糖体,可能是蛔虫,不可能是乳酸菌;乙细胞无核膜,属于原核细胞,有叶绿素,可能是蓝细菌;丙细胞有核膜,属于真核细胞,有细胞壁和叶绿体,无中心体,可能是水稻。
故选C。
19. 下列有关细胞质基质和细胞骨架的叙述,正确的是( )
A. 细胞质基质呈胶质状态,各种细胞器漂浮细胞质基质中
B. 细胞质基质中可进行多种化学反应,是控制细胞代谢的中心
C. 细胞骨架有维持细胞形态、保持细胞内部结构有序性的功能
D. 细胞骨架是由纤维素组成的网架结构,与细胞的运动、分裂、分化密切相关
【答案】C
【解析】
【分析】细胞质基质是细胞质中半透明的胶体部分,充填于其它有形结构之间。细胞质基质的主要功能是:为各种细胞器维持其正常结构提供所需要的离子环境,为各类细胞器完成其功能活动供给所需的一切底物,同时也是进行某些生化活动的场所。提供细胞器的稳定微环境。
【详解】A、细胞质基质呈胶质状态,各种细胞器依靠细胞骨架悬浮在细胞质基质中,而非漂浮在细胞质基质中,A错误;
B、在细胞质基质中进行着多种化学反应,是细胞新陈代谢的主要场所,B错误;
C、细胞骨架是由蛋白质纤维组成的网架结构,有维持细胞形态、保持细胞内部结构的有序性的功能,C正确;
D、细胞骨架是由蛋白质纤维组成的网架结构,不是纤维素构成的,与细胞运动、分裂、分化以及物质运输、能量转换、信息传递等生命活动有关,D错误。
故选C。
20. 长期以来,人们一直认为细胞器之间主要通过囊泡连接。然而最新成像技术发现,成对的细胞器仅相隔10~30纳米,距离足够近,即使是最小的病毒也难以在它们之间通过。它们之间的结合点形成了交换脂类、离子和其他分子物质的连接,甚至有科学家拍到了大鼠细胞内线粒体与内质网直接接触的相关照片。下列相关叙述错误的是( )
A. 内质网和高尔基体都能形成囊泡
B. 线粒体和内质网直接接触可能与蛋白质的运输有关
C. 内质网只与线粒体直接接触,与其他细胞器都是间接接触
D. 细胞器之间的物质运输和信息交流与其自身的结构息息相关
【答案】C
【解析】
【分析】线粒体是动植物细胞都有的细胞器;为双层膜结构,是有氧呼吸的主要场所,是细胞的“动力车间”;
内质网是动植物细胞都有的细胞器,为单层膜形成的网状结构,是细胞内蛋白质的合成和加工,以及脂质合成的“车间”;
高尔基体是动植物细胞都有的细胞器;是单层膜构成的囊状结构,是对来自内质网的蛋白质进行加工、分类和包装的“车间”及“发送站”,在动物细胞中,高尔基体与分泌有关;在植物细胞中则参与细胞壁形成。
【详解】A、细胞中能 形成囊泡的结构有细胞膜 、内质网和高尔基体,A正确;
B、内质网是蛋白质等大分子物质的合成、加工场所和运输通道,推测线粒体和内质网的直接接触可能与蛋白质的运输有关,B正确;
B、题干中只提到了内质网与线粒体的直接接触,不能说明内质网只与线粒体直接接触,C错误;
D、结构决定功能,细胞器之间的物质运输、信息交流等功能与其自身的结构息息相关,D正确。
故选C。
21. 下图表示借助转运蛋白进行的两种跨膜运输方式,其中通道蛋白介导的物质运输速度比载体蛋白介导的快1000倍。下列叙述正确的是( )
A. 载体蛋白和通道蛋白在细胞膜上是静止不动的
B. 载体蛋白和通道蛋白在物质转运时作用机制相同
C. 甲、乙两种方式中只有甲属于被动运输
D. 载体蛋白需要与溶质分子结合而通道蛋白不需要
【答案】D
【解析】
【分析】分析题图:甲、乙两图物质跨膜运输特点是由高浓度运输到低浓度,需要转运蛋白,不需要能量,都属于协助扩散。
【详解】A、载体蛋白和通道蛋白在细胞膜上不是静止不动的,而具有流动性,A错误;
B、载体蛋白转运物质时要与物质结合发生构象变化,通道蛋白在转运物质时,不与其结合不发生构象变化,二者作用机制不同,B错误;
C、甲、乙两种方式都是从高浓度一侧运输到低浓度一侧,需要转运蛋白的协助,都属于被动运输,C错误;
D、载体蛋白在转运离子或分子时,会与离子或分子结合,导致发生自身构象的改变,导致运输速率较慢,分子或离子通过通道蛋白时,不需要与通道蛋白的结合,D正确。
故选D。
【点睛】
22. 已知某条肽链由88个氨基酸缩合而成,其中共有氨基6个,甲硫氨酸5个且在肽链中的位置为2、25、56、78、88,甲硫氨酸的分子式为(C5H11O2NS,,以下叙述错误的是( )
①合成该多肽的氨基酸一定共有N原子94个
②若去掉该多肽中的甲硫氨酸,生成的若干肽链中的肽键数目会减少9个
③若去掉该多肽中的甲硫氨酸,生成的多肽的氨基和羧基均分别增加5个
④若去掉该多肽中的甲硫氨酸,生成的剩余有机物中的氧原子数目减少1个
A. ① B. ①③ C. ①④ D. ②③
【答案】B
【解析】
【分析】氨基酸形成多肽过程中的相关计算:肽键数=脱去水分子数=氨基酸数一肽链数;游离氨基或羧基数=肽链数+R基中含有的氨基或羧基数;至少含有的游离氨基或羧基数=肽链数;氮原子数=肽键数+肽链数+R基上的氮原子数=各氨基酸中氮原子总数;氧原子数=肽键数+2×肽链数+R基上的氧原子数=各氨基酸中氧原子总数一脱去水分子数;蛋白质的相对分子质量=氨基酸数目×氨基酸平均相对分子质量一脱去水分子数×18。
【详解】①由于一个肽链中至少有一个游离的氨基和一个游离的羧基,现肽链中共有氨基6个,因此其中有5个应位于R 基团上,所以合成该多肽的氨基酸共有N原子数目= 88 +5= 93个,①错误;
②由于含有5个甲硫氨酸,在中间的有4个,所以中间水解掉一个甲硫氨酸就少2个肽键,而水解掉最后一个甲硫氨酸仅少一个肽键,所以去掉甲硫氨酸得到的肽链中,肽键数目会减少2×4+1=9个,②正确;
③若去掉该多肽中的5个甲硫氨酸,会形成5条短肽和5个甲硫氨酸,一个肽链中至少有一个游离的氨基和一个游离的羧基,这些短肽与原来的多肽相比,氨基和羧基均分别增加5-1=4个,③错误;
④结合②可知,若去掉该多肽中的甲硫氨酸,需要破坏9个肽键,即需要9个水分子参与,故会增加9个氧原子,又因为5个甲硫氨酸中,每个甲硫氨酸有一个羧基-COOH,带走了5×2=10个氧原子,故生成的若干肽链中的O原子数目与原来的多肽相比数目减少1个,④正确。
综上所述,①③说法错误,B符合题意,ACD不符合题意。
故选B。
23. 如图为常见的两套渗透装置,图中S1为0.3mol·L-1的蔗糖溶液、S2为蒸馏水、S3为0.3mol·L-1的葡萄糖溶液。已知葡萄糖能通过半透膜,但蔗糖不能通过半透膜;两装置半透膜面积相同,初始时半透膜两侧液面高度一致,A装置一段时间后再加入蔗糖酶。下列有关叙述错误的是( )
A. 装置A漏斗中液面先上升,加酶后继续上升,然后开始下降
B. 装置B的现象是S3溶液液面先上升后下降,最终S3和S2溶液液面持平
C. 实验刚刚开始时,装置A和装置B中水分子从S2侧进入另一侧的速度一样
D. 若不加入酶,装置A达到渗透平衡时半透膜两侧溶液浓度相等
【答案】D
【解析】
【分析】渗透作用是指水分通过半透膜,从溶质浓度低的溶液向溶质浓度高的溶液的转移现象。分析题意可知,图A中S1为0.3mol/L的蔗糖溶液、S2为蒸馏水,所以漏斗内液面上升;图B中S2为蒸馏水、S3为0.3mol/L葡萄糖溶液,而葡萄糖能通过半透膜,所以右侧液面先上升,后下降。
【详解】A、装置A因渗透作用,水分子进入漏斗使液面上升,加酶后,蔗糖被蔗糖酶催化为葡萄糖和果糖,漏斗中溶液浓度继续增大,液面会继续上升,但是由于葡萄糖能透过半透膜,所以漏斗内溶液浓度减小,而烧杯中溶液浓度增大,故漏斗中液面开始下降,A正确;
B、由于葡萄糖能通过半透膜,所以装置B的现象是S3溶液液面先上升后下降,最终S3和S2溶液液面持平,B正确;
C、根据渗透作用的原理,实验刚刚开始时,由于装置A和装置B中半透膜两侧的溶液浓度差相同,所以水分子从S2侧进入另一侧的速度一样,C正确;
D、装置A达到渗透平衡后,由于漏斗中溶液存在重力势能,水分子进出半透膜速率相等,但装置A中漏斗内的蔗糖不可能进入到烧杯中,所以S1溶液浓度仍大于S2溶液浓度,D错误。
故选D。
24. 在网织红细胞向成熟红细胞的分化过程中,网织红细胞的质膜包裹细胞内衰老蛋白、细胞器等成分并分泌到细胞外,形成细胞外囊泡(外排体)。下列事实不能支持以上说法的是( )
A. 成熟红细胞不再合成蛋白质
B. 成熟红细胞的体积比网织红细胞略小
C. 外排体膜上含有网织红细胞的特异性膜蛋白
D. 网织红细胞的血红蛋白含量略低于成熟红细胞
【答案】D
【解析】
【分析】1、根据题干可知,成熟红细胞中没有细胞器。
2、核糖体是合成蛋白质的机器。
【详解】A、由题干可知,成熟红细胞中没有细胞器,而蛋白质的合成需要核糖体,因此成熟红细胞不再合成蛋白质,即该事实支持以上说法,A不符合题意;
B、由题干可知,在网织红细胞向成熟红细胞的分化过程中,细胞内衰老蛋白、细胞器等成分并会分泌到细胞外,故可推测成熟红细胞的体积比网织红细胞略小,即该事实支持以上说法,B不符合题意;
C、由题干可知,网织红细胞形成外排体的过程中只是胞内结构和物质向外排出了,因此外排体膜上含有网织红细胞的特异性膜蛋白,即该事实支持以上说法,C不符合题意;
D、成熟红细胞中没有细胞器和衰老蛋白等结构和物质,可以腾出更多空间让血红蛋白运输氧气,因此网织红细胞的血红蛋白含量远低于成熟红细胞,即该事实不支持以上说法,D符合题意。
故选D。
25. 如图所示表示渗透作用的装置图,其中半透膜为膀胱膜,甲、丙装置中A、B、a、b溶液浓度分别用MA、MB、Ma、Mb表示,乙、丁装置分别表示一段时间后甲、丙装置的状态,液面上升的高度分别为h1、h2。如果A、B、a、b均为蔗糖溶液,且MA>MB、Ma=Mb>MA,则达到平衡后( )
A. h1>h2、Ma>Mb B. h1>h2、MaMA>MB,所以甲和丙装置中的水分子都会流入漏斗,分别使漏斗液面升高h1、h2,又Ma与MA的浓度差小于Mb与MB的浓度差,a中吸水量小于b中吸水量,因此h1Mb,ABC错误,D正确。
故选D。
二、非选择题(本题包括5小题,共50分)
26. 下图表示人体细胞内几种有机物及其组成的关系图。①—④为有机小分子,⑥为脂肪,⑤、⑦、⑧为生物大分子。请据图回答:
(1)若⑤、⑦、⑧都是多聚体,则对应的单体分别是__________(填单体名称)。
(2)若a个物质①组成b条链,通过d个二硫键组成某种物质⑤(每个二硫键均由两个-S11脱去两个H连接而成),则一分子物质⑤形成时相对分子质量减少了__________。物质⑤在高温、过酸、过碱等环境中会变性,变性的实质是____________________。若物质⑤为一种激素,则该物质承担的重要功能是____________________。
(3)相同质量的⑥和⑧氧化分解时,⑥释放的能量约是⑧的两倍多,由此可知,⑥的生理功能是____________________。⑧在人体体内主要分布在____________________。
【答案】(1)氨基酸、核苷酸、葡萄糖
(2) ①. (a-b)×18+2d ②. 蛋白质的空间结构发生改变 ③. 具有信息传递,能够调节机体的生命活动的作用
(3) ①. 良好的储能物质 ②. 肌肉、肝脏
【解析】
【分析】1、糖类分为单糖、二糖和多糖,二糖包括麦芽糖、蔗糖、乳糖,麦芽糖是由2分子葡萄糖形成的,蔗糖是由1分子葡萄糖和1分子果糖形成的,乳糖是由1分子葡萄糖和1分子半乳糖形成的;多糖包括淀粉、纤维素和糖原,淀粉是植物细胞的储能物质,糖原是动物细胞的储能物质,纤维素是植物细胞壁的组成成分。
2、脂质分为脂肪、磷脂和固醇,固醇包括胆固醇、性激素和维生素D,与糖类相比,脂肪分子中的氢含量多,氧含量少,氧化分解时产生的能量多,因此是良好的储能物质,磷脂双分子层构成生物膜的基本骨架,固醇中的胆固醇是动物细胞膜的重要组成成分,也参与脂质在血液中的运输。
组成氨基酸的元素有C、H、O、N,故①为氨基酸,⑤为蛋白质;
组成核苷酸的元素有C、H、O、N、P,故③为核苷酸,⑦为核酸;
【小问1详解】
若⑤、⑦、⑧都是多聚体,则⑤、⑦、⑧为蛋白质、核酸、多糖,对应的单体分别是氨基酸、核苷酸、葡萄糖。
【小问2详解】
若a个氨基酸组成b条链,通过d个二硫键组成某种物质,则蛋白质形成时相对分子质量减少了(a-b)×18+2d。蛋白质变性的实质是蛋白质的空间结构发生改变,使蛋白质永久性失活,蛋白质在细胞中承担的功能也多样:①有的蛋白质是细胞结构的重要组成成分,如肌肉蛋白;②有的蛋白质具有催化功能,如大多数酶的本质是蛋白质;③有的蛋白质具有运输功能,如载体蛋白和血红蛋白;④有的蛋白质具有信息传递,能够调节机体的生命活动,如胰岛素;⑤有的蛋白质具有免疫功能,如抗体。
【小问3详解】
相同质量的⑥和⑧氧化分解时,⑥释放的能量约是⑧的两倍多,故⑥为脂肪,⑧为多糖,脂肪是良好的储能物质,⑧在人体体内主要为糖原,主要分布在肌肉、肝脏中。
27. 下图B表示植物细胞的亚显微结构模式图,①~⑩表示细胞的各结构。图C表示动物细胞中分泌蛋白的加工与运输过程,COPⅠ,COPⅡ是在甲与乙之间运输蛋白质的囊泡。请据图回答以下问题:
(1)B细胞最可能是植物的叶肉细胞,判断依据是______,其中①的成分是_____。
(2)图C中属于生物膜系统的结构有核膜、细胞膜和_______。构成生物膜系统的基本支架是______。
(3)由图可知,溶酶体具有____的功能。溶酶体可参与形成自噬溶酶体,其体内的物质被水解后,产物可以被细胞重新利用,正常细胞中细胞自噬维持在一定水平,其意义是可以维持生存所需的_____。
(4)COPⅡ负责将经内质网初步加工并需要到高尔基体进行再加工的蛋白质运送到高尔基体,推测COPⅠ的作用可能是______(至少答出一点)。
【答案】(1) ① 细胞中含有细胞壁、液泡和叶绿体等结构,且不含中心体 ②. 纤维素和果胶
(2) ①. 细胞器膜 ②. 磷脂双分子层
(3) ①. 吞噬并杀死侵入细胞的细菌 ②. 物质和能量
(4)将未经内质网加工的蛋白质运回内质网;将被运送到高尔基体的内质网蛋白运回内质网
【解析】
【分析】1、由图分析可知,图B中①是细胞壁,②是高尔基体,③是细胞核,④是线粒体,⑤是内质网,⑥是细胞质基质,⑦是核糖体,⑧是液泡,⑨是叶绿体。
2、由图C分析可知,甲是内质网,乙是高尔基体,COPⅠ来自高尔基体,与内质网融合,通过COPⅠ高尔基体膜转化成内质网膜,COPⅡ来自内质网,与高尔基体融合,通过COPⅡ内质网膜转化成高尔基体膜。
【小问1详解】
据图可知,图中B最可能是叶肉细胞,是因为细胞中含有细胞壁、液泡和叶绿体等结构,且不含中心体;①是细胞壁,成分主要是纤维素和果胶。
【小问2详解】
细胞中的细胞器膜、细胞膜、核膜等结构,共同组成细胞的生物膜系统;构成生物膜系统的基本支架是磷脂双分子层。
【小问3详解】
溶酶体含有多种水解酶,能够吞噬并杀死侵入细胞的病毒或细菌;当细胞缺乏物质和能量供应时,细胞自噬的意义是分解细胞结构,为细胞提供物质和能量。
【小问4详解】
COPⅠ是将物质从高尔基体运输到内质网,主要功能是将未经内质网加工的蛋白质运回内质网;将被运送到高尔基体的内质网蛋白运回内质网。
28. 现有两瓶质量分数均是30%的葡萄糖溶液和蔗糖溶液。已知单糖分子可以透过半透膜,蔗糖分子不能透过。请回答以下问题
(1)图2,图3包含_______模型。A同学把体积相同的葡萄糖与蔗糖溶液用半透膜隔开如图1所示,在一段时间内,乙液面的变化情况是_______。
(2)B同学采用紫色洋葱鳞片叶的外表皮为材料,利用植物细胞质壁分离与复原的原理进行了鉴定葡萄糖和蔗糖溶液的实验。请在图2中画出可能的蔗糖溶液实验结果_____。
(3)图2表示人体细胞结构,则I⁻进入细胞内、参与合成甲状腺激素并分泌到细胞外分别穿过______层磷脂分子。I⁻其进入细胞的方式是______(填序号)
(4)蟾蜍心肌细吸收Ca2+、K+、C6H12O6的方式相同,若抑制心肌细胞的呼吸作用,则Ca2+、K+、C6H12O6等物质吸收均受到显著的影响,其原因是_______。若蟾蜍的离体心脏施加某种毒素,Ca2+吸收明显减少,但K+、C6H12O6的吸收不受影响,最可能的原因是______。
【答案】(1) ①. 物理 ②. 先下降后升高
(2) (3) ①. 2、0 ②. ④
(4) ①. 蟾蜍心肌细吸收Ca2+、K+、C6H12O6是需能的主动运输,抑制心肌细胞的呼吸作用,使细胞的能量供应减少 ②. 该毒素抑制了转运Ca2+的载体蛋白的活性
【解析】
【分析】1、从图1信息可知,相同质量分数、相同体积的两种溶液加入到被半透膜隔开的U形管中,蔗糖是二糖,葡萄糖是单糖,甲的物质的量的浓度大于乙,甲渗透压大于乙,因此开始时甲液面升高,乙液面下降。又知葡萄糖可以透过半透膜而蔗糖不能,因此随葡萄糖由甲扩散到乙,乙渗透压逐渐升高,甲渗透压下降,乙液面又升高,最终乙渗透压大于甲,乙液面高于甲。
2、从图3信息可知,①过程不需要载体和能量,属于自由扩散;②、③过程借助离子通道或载体蛋白的协助,不需要能量,属于协助扩散;④过程需要载体和能量,属于主动运输。
【小问1详解】
物理模型是以实物或图画形式直观地表达认识对象的形式,图2,图3包含物理模型;A同学把体积相同的葡萄糖与蔗糖溶液用半透膜隔开如图1所示,由于蔗糖是二糖,葡萄糖是单糖,甲的物质的量的浓度大于乙,甲渗透压大于乙,开始时水分子从乙侧更多地流向甲侧,使甲液面升高,乙液面下降,此后由于葡萄糖透过半透膜进入乙侧,使乙侧溶质分子数目增多,渗透压升高,水分子又会更多地流向乙侧,使乙侧液面升高,故在一段时间内,乙液面的变化情况是先下降后升高。
【小问2详解】
将紫色洋葱鳞片叶的外表皮细胞放在质量分数均是30%的葡萄糖溶液和蔗糖溶液中,均发生质壁分离,液泡体积减小,由于葡萄糖分子可以透过半透膜,故在质量分数为30%的葡萄糖溶液中表皮细胞液泡体积增大,发生质壁分离复原;蔗糖分子不能透过半透膜,所以表皮细胞不会发生质壁分离复原,仍保持质壁分离状态。如图所示:
。
【小问3详解】
I-进入细胞内需要经过一层细胞膜,即2层磷脂分子,甲状腺激素以胞吞的方式分泌到细胞外,穿过0层磷脂分子;I⁻其进入细胞是逆浓度梯度进行的,方式是主动运输,该过程需要载体和能量,对应图中的④。
【小问4详解】
由于蟾蜍心肌细胞吸收Ca2+、K+、C6H12O6的方式是需能的④主动运输,若抑制心肌细胞的呼吸作用,则会使细胞的能量供应减少,使Ca2+、K+、C6H12O6等物质吸收均受到显著的影响;若对蟾蜍的离体心脏施加某种毒素后,K+、C6H12O6的吸收不受影响,说明毒素没有影响细胞的能量供应,但Ca2+吸收明显减少,最可能的原因是该毒素抑制了图3中所示的转运Ca2+的载体蛋白的活性。
29. 科学家们设计并完成了探究某分泌细胞分泌蛋白在细胞内合成、运输、分泌途径的经典实验。请回答下列问题。
(1)分泌蛋白形成过程中需要多种细胞器的协调配合,分离细胞器及探究转移路径的方法分别是_____ 。该实例可以说明,多种细胞器之间的作用特点是______。
(2)边界对系统的稳定性至关重要,则细胞的边界是______ 。细胞将分泌蛋白分泌释放过程中,膜结构之间能够相互转化,说明:________。
(3)若该分泌蛋白合成过程中产生了3H2O,则3H2O的生成部位是______;水中的3H最可能来自亮氨酸的____(基团)。
(4)若破坏了豚鼠胰腺腺泡细胞的核仁,这种分泌蛋白的合成将不能正常进行,原因是_____。
【答案】(1) ①. 差速离心法和同位素标记法 ②. 相互协调、配合,共同完成特定的生命活动
(2) ①. 细胞膜 ②. 生物膜的组成成分和结构相似
(3) ①. 核糖体 ②. 氨基和羧基
(4)核仁与核糖体的形成有关
【解析】
【分析】分泌蛋白的合成与分泌过程:核糖体合成蛋白质→内质网进行粗加工→内质网“出芽”形成囊泡→高尔基体进行再加工形成成熟的蛋白质→高尔基体“出芽”形成囊泡→细胞膜,整个过程还需要线粒体提供能量。
【小问1详解】
不同细胞器的密度不同,可用差速离心法分离各种细胞器,科学家在分泌蛋白形成过程中试验中用3H标记的亮氨酸观察,故采用了同位素标记法;该实例可以说明,多种细胞器之间的作用特点是相互协调、配合,共同完成特定的生命活动。
【小问2详解】
边界对系统的稳定性至关重要,细胞的边界是细胞膜;细胞将分泌蛋白通过细胞膜分泌到细胞外时首先在细胞内形成囊泡,利用生物膜的流动性,通过胞吐方式释放,其释放过程中膜结构之间能够相互转化,说明生物膜的组成成分和结构相似。
【小问3详解】
核糖体是蛋白质的合成场所,氨基酸通过脱水缩合方式合成多肽,若该分泌蛋白合成过程中产生了3H2O,则3H2O的生成部位是核糖体;水中的3H最可能来自于亮氨酸的氨基和羧基。
【小问4详解】
由于核仁与核糖体的形成有关,若破坏了豚鼠胰腺腺泡细胞的核仁,这种分泌蛋白的合成将不能正常进行。
30. 盐胁迫是指生长在高盐度环境中的植物由于受到高渗透压外界溶液的影响生长受阻的现象。NaCl是引起盐胁迫的主要成分。高盐度环境下,植物细胞质中积累的会抑制胞质酶的活性,因此植物根部细胞通过多种策略来降低细胞质中浓度,从而降低盐胁迫的损害,部分生理过程如下图所示。
(1)盐胁迫条件下,通过载体蛋白A运出细胞的方式是_____,判断依据是_____。
(2)据图分析,盐胁迫条件下,植物根部细胞降低毒害的策略有_____。
(3)高粱是一种重要的硅积累作物,能够吸收和积累丰富的硅。研究发现,外源施加硅可以降低盐胁迫状态下高粱细胞中的水平,从而提高高粱的耐盐性。请利用下列实验材料及用具,设计实验证明上述结论。
实验材料及用具:高粱幼苗若干,原硅酸,高浓度的NaCl溶液,蒸馏水,原子吸收仪(测定细胞内的含量)。
实验思路:_____。
预期实验结果:_____。
【答案】(1) ①. 主动运输 ②. 该过程需要依赖细胞膜两侧的浓度梯度产生的电化学势能
(2)通过载体蛋白A将从胞质运输到胞外;通过载体蛋白B和囊泡运输将细胞质中的运输到液泡中储存;将细胞质中的储存在囊泡中
(3) ①. 将高粱幼苗随机均分为甲、乙、丙三组,甲组用蒸馏水处理,乙组用高浓度的NaCl溶液处理,丙组用原硅酸和高浓度的NaCl溶液处理,其他条件相同且适宜,培养一段时间后测定细胞内的含量 ②. 细胞内的含量乙组>丙组>甲组
【解析】
【分析】1.被动运输:简单来说就是小分子物质从高浓度运输到低浓度,是最简单的跨膜运输方式,不需能量。被动运输又分为两种方式:自由扩散:不需要载体蛋白协助,如:氧气,二氧化碳,脂肪,协助扩散:需要载体蛋白协助,如:氨基酸,核苷酸,特例...2.主动运输:小分子物质从低浓度运输到高浓度,如:矿物质离子,葡萄糖进出除红细胞外的其他细胞需要能量和载体蛋白。3.胞吞胞吐:大分子物质的跨膜运输,需能量。
【小问1详解】
Na+借助H+的电化学梯度运输细胞,消耗了H+的化学能,且需要载体蛋白A,因此出细胞的方式为主动运输。
【小问2详解】
结合图示可知,盐胁迫条件下,通过载体蛋白A将 Na+ 从胞质运输到胞外;通过载体蛋白B和囊泡运输将细胞质中的 Na+ 运输到液泡中储存;将细胞质中的 Na+ 储存在囊泡中,都可以降低 Na+毒害作用。
【小问3详解】
要验证外源施加硅可以降低盐胁迫状态下高粱细胞中的 Na+ 水平,可以将高粱幼苗随机均分为甲、乙、丙三组,甲组用蒸馏水处理,乙组用高浓度的NaCl溶液处理,丙组用原硅酸和高浓度的NaCl溶液处理,其他条件相同且适宜,培养一段时间后测定细胞内 Na+ 的含量;若硅能降低细胞内Na+水平,则细胞内 Na+ 的含量乙组>丙组>甲组。
相关试卷
这是一份海南省海口中学2022-2023学年高一上学期期末生物试题(无答案),共10页。试卷主要包含了单选题,非选择题等内容,欢迎下载使用。
这是一份2022-2023学年海南省海口市海南中学白沙学校高一上学期第二次月考生物试题含解析,共16页。试卷主要包含了单选题,综合题等内容,欢迎下载使用。
这是一份2022-2023学年海南省澄迈中学高一上学期学科竞赛生物试题含解析,共51页。试卷主要包含了单选题等内容,欢迎下载使用。

