


陕西省榆林市神木中学2020_2021学年高三上学期第一次模拟考试地理试题(含解析)
展开这是一份陕西省榆林市神木中学2020_2021学年高三上学期第一次模拟考试地理试题(含解析),共16页。试卷主要包含了选择题组,综合题等内容,欢迎下载使用。
陕西省榆林市神木中学2020~2021学年高三上学期第一次模拟考试地理试题
学校:___________姓名:___________班级:___________考号:___________
一、选择题组
2019年12月25日,中共中央办公厅、国务院办公厅印发《关于促进劳动力和人才社会性流动体制机制改革的意见》:全面取消城区常住人口300万以下的城市(Ⅲ类)落户限制,全面放宽城区常住人口300万至500万的大城市(II类)落户条件,完善城区常住人口500万以上的超大特大城市(I类)积分落户政策,精简积分项目,确保社会保险缴纳年限和居住年限分数占主要比例,并推进基本公共服务均等化。
据此回答下列各题。
1.国家推出新的城市落户政策后,Ⅲ类和I类城市常住人口占全国比重将逐步提高的主要原因最可能是
A.人口回流不断增加 B.人口转变为净迁入
C.出生率迅速增加 D.全国人口增速放缓
2.落户新政策实施后对I类城市可能产生的影响是
A.城市化速度明显加快 B.加大公共服务支出
C.加剧高端人才流失 D.经济增长动能减缓
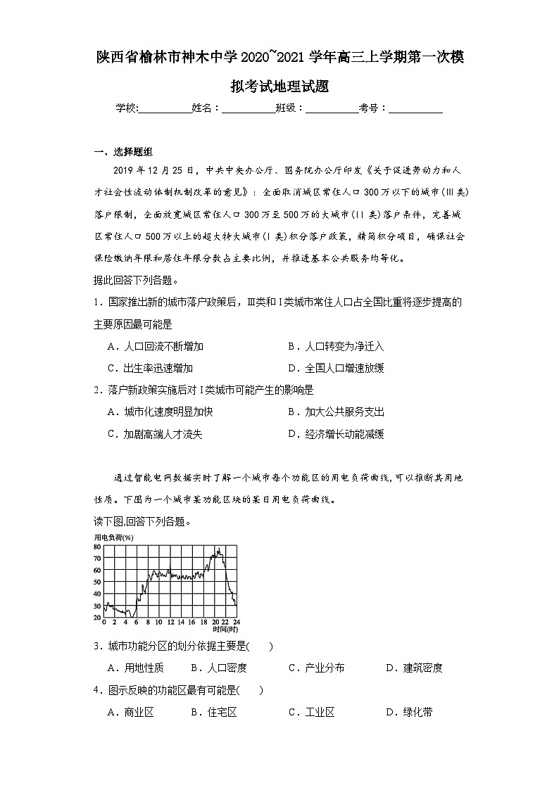
通过智能电网数据实时了解一个城市每个功能区的用电负荷曲线,可以推断其用地性质。下图为一个城市某功能区块的某日用电负荷曲线。
读下图,回答下列各题。
3.城市功能分区的划分依据主要是( )
A.用地性质 B.人口密度 C.产业分布 D.建筑密度
4.图示反映的功能区最有可能是( )
A.商业区 B.住宅区 C.工业区 D.绿化带
雪雨比是指某地年内降雪总量与降雨总量的比值,能反映一个地区降水类型和温度变化。研究显示,我国西藏自治区近半个世纪以来降雨量呈上升趋势。下图示意西藏1960年以来雪雨比的变化。
据此完成下面小题。
5.影响2000年以来西藏雪雨比变化的主要因素是
A.气温 B.降水量 C.风力 D.光照
6.与雪雨比低的年份相比,西藏在雪雨比高的年份
A.太阳辐射增强 B.地面辐射增强
C.地面反射增强 D.洪涝灾害加剧
在新西兰南岛西海岸帕帕罗瓦国家公园里有一独特的地质地貌景观——千层薄饼岩。它从下到上,负突起(凹槽)岩石与正突起(凸脊)岩石相互叠置,重复出现。下图示意千层薄饼岩。据此完成下面小题。
7.千层薄饼岩凹槽与凸脊相互叠置的主要原因是不同岩层( )
A.形成原因不同 B.硬度不同 C.年龄不同 D.延伸方向不同
8.该地长期塑造千层薄饼岩的侵蚀作用主要有( )
①海浪侵蚀 ②风力侵蚀 ③冰川侵蚀 ④生物风化
A.①② B.②③ C.①④ D.③④
下图为安第斯山脉某段垂直植被带分布图。读图完成下面小题。
9.图中安第斯山脉缺失山地针叶林带,体现的地域分异规律是( )
A.由赤道到两极的地域分异规律 B.从沿海向内陆的地域分异规律
C.非地带性分异规律 D.垂直地域分异规律
10.图中同一植被带东高西低的主要原因有( )
①西侧寒流流经,降温减湿 ②东侧暖流流经,增温增湿
③西侧为阳坡,土壤含水量低 ④东侧为信风迎风坡,降水丰富
A.①③ B.②④ C.②③ D.①④
读我国局部地区方言区分布图,完成下面小题。
11.对图中方言区的叙述,正确的是
A.有一定的面积范围
B.划分指标多样
C.区间界线明确
D.区内没有差异
12.与我国北方相比,南方方言区种类多,分布范围小,主要的影响因素是
①气候 ②水源
③地形 ④历史
A.①② B.①③
C.③④ D.②④
读“我国承转全球IT产业转移的路径图”(左下图)和“IT产业全球化竞争的金字塔模型示意图”(右下图),完成下面小题。
13.左上图中,我国承转全球IT产业转移的路径①是指( )
A.珠江三角洲 B.长江三角洲 C.闽南地区 D.环渤海地区
14.IT产业全球化竞争的金字塔模型示意图中,c是指( )
A.品牌和核心技术环节 B.制造和研发环节
C.加工和组装环节 D.市场和运输环节
甲、乙两地分别位于我国两大地形区中,请根据下表所提供的资料完成下面小题。
地区
经纬度
海拔(m)
1月均温(℃)
7月均温(℃)
甲
102°E,25°N
1891
7.7
19.8
乙
113°E,28°N
68
4
32
15.甲、乙两地所在的地形区分别是( )
A.云贵高原、成都平原 B.横断山区、江南丘陵
C.横断山区、四川盆地 D.云贵高原、洞庭湖平原
16.甲地夏季气温明显低于乙地,其主要成因是( )
A.所处地形类型不同 B.所属气候类型不同
C.所处海陆位置不同 D.所处纬度位置不同
下表为我国部分省级行政区最低月工资标准统计表。据此完成下面小题。
地区
执行时间
第一档(元)
第二档(元)
第三档(元)
第四档(元)
广东省
2018.07.01
2100
1720
1550
1410
山东省
2018.06.01
1910
1730
1550
——
吉林省
2017.10.01
1780
1680
1580
1480
湖北省
2017.11.01
1750
1500
1380
1250
甘肃省
2017.06.01
1620
1570
1520
1470
M省
2017.12.01
2010
1800
1660
1500
17.下列说法正确的是( )
A.广东省的经济发展水平较山东省低 B.吉林省的人均GDP水平较湖北省高
C.甘肃省内经济发展水平较广东省均衡 D.湖北省对低收入群体保护较甘肃省好
18.M省级行政区可能是( )
A.浙江 B.陕西 C.西藏 D.安徽
澳大利亚库伯佩蒂是世界上唯一一个地下城镇,这里的蛋白石占全世界的95%。目前该城镇已成为著名的旅游地。下图示意库伯佩蒂地下城镇入口景观。
据此完成下列小题。
19.最初该地民居建在地下的主要目的是
A.躲避战乱 B.利用矿洞
C.遮风挡雨 D.发展旅游
20.为实现该城镇可持续发展,下列做法可行的是
A.修建地上水库,提高环境承载力 B.禁止采掘蛋白石,保护生态环境
C.建地下酒店和博物馆,发展特色旅游 D.扩大耕地面积,保证粮食供应
读世界某区域等高线地形图(下图),完成下面小题。
21.关于图示区域的叙述,正确的是( )
A.自然景观以热带雨林为主 B.地形以平原为主
C.甲、乙两国均大量出口棉花 D.乙国耕地资源较甲国丰富
22.关于乙国境内河段的描述,正确的是( )
A.流量大 B.多“V”形谷 C.流速平缓 D.有凌汛现象
二、综合题
23.2019年9月18日上午,国家主席习近平在郑州主持召开黄河流域生态保护和高质量发展座谈会并发表重要讲话。阅读图文材料回答下列问题。
压砂种地是来自民间的一项农业抗旱技术,即在地表铺垫一层砂石,从2004年起,中卫市以政府补贴方式强力推广这项技术。中卫市香山乡位于中卫市南部山区,香山农民四处拓荒压砂,大片荒漠化土地变成了生机盎然的瓜田。这种从石缝中长出来的西瓜皮脆、瓤沙、含糖高,同时吸收了砂石里的微量元素硒,很快成为市场上的抢手货,进而催生了独具特色的硒砂瓜产业。香山地区现有压砂田108万亩,过去大部分属于荒漠,几乎寸草不生。如今压砂种瓜,年亩均产值可达800元以上,而且地里春夏秋三季有绿,生态效益明显。下图示意黄河部分河段水系分布。
(1)结合材料和所学知识分析中卫市发展西瓜种植的有利区位条件?
(2)简述中卫市压砂田种西瓜可取得哪些生态效益?
(3)简析黄河中上游地区水土保持对下游自然地理环境可能带来的影响?
(4)黄河水资源开发利用率高达80%,远超一般流域40%的生态警戒线。请从水资源合理利用的角度,简述增大黄河流域入海水量的措施?
24.阅读图文材料,完成下列问题
材料一美国阿拉斯加州安克雷奇国际机场被称为全球航线上的“十字路口”,跨太平洋航线的中转站。凭借高科技盲降导航系统、专业化的物流设施、高效率的优质地面服务等,该机场创下10年间年年金天候运营的全球物流业绩,成为全球第三大货运机场。在该机场的联邦快递业务中,有90%以上来自亚洲或是前往亚洲。
材料二美国最大的州阿拉斯加州,人口约72万。世界上大多数活动冰川在该州境内,州内航空业十分发达。在阿拉斯加州很多城镇不通车,飞机成了主要的交通工具,几乎每座小镇都有一座机场。安免雷寺市的家庭飞机拥有量达18%,私人飞机是安克雷奇市的特殊标志。
材料三阿拉斯加州等高线图(下图)
(1)据图描述阿拉斯加州的地理位置。
(2)分析安克雷奇国际机场能发展成为全球第三大货运机场的区位条件。
(3)分析安克雷奇国际机场投巨资配置高科技盲降导航系统、地面服务系统的自然原因。
(4)分析阿拉斯加州飞机成为州内主要交通工具的原因。
25.【地理——选修3:旅游地理】
近年来,以古村落、民俗、地方风味小吃等为主题的旅游景点在各地蜂拥而起。某地甲民俗村率先建成,获得了不错的经济效益。一时间,与其相隔不远的乙古镇、丙水乡……相继建成,后来建成的这些景点在建成初期,还有一些游人,有些收入。但都是昙花一现。现在生意大都“清汤寡水”,人去楼空。
说明这些旅游景点发展过程中存在的问题及今后应对的措施。
26.【地理——选修6:环境保护】。
伊萨河发源于阿尔卑斯山脉,流经德国慕尼黑,向北注入多瑙河。河床有着大面积的鹅卵石岛屿、石滩,常年受洪水威胁,河床不断变道。19世纪中叶,慕尼黑河段被截弯取直,修建了堤坝、防洪墙、拦河坝以及运河等,使得伊萨河水位持续下降,直接导致了慕尼黑地区航运的衰落。到了20世纪,慕尼黑市内的河段更像是一条被硬质化的水渠,不断增高的河堤和两侧陡峭的水泥堤防,使伊萨河变得难以亲近。21世纪,德国组建了“伊萨河计划”项目团队,凿开水泥加固的梯形河道,挖去、铲平前滩堤坝,建造了跨河的缓坡……采取了一系列河床去硬质化措施。改造过的前滩和河岸不仅提高了人们亲近河流的可达性,而且为洪水制造了一个宽阔的排水截面,使河流自身塑造能力得到了恢复。
简述伊萨河“去硬质化措施”的生态环境作用。
参考答案:
1.B 2.B
【解析】1.国家推出新的城市落户政策后,Ⅲ类城市取消城区常住人口落户限制,I类城市精简积分落户政策,大量人口从乡村和小城镇迁入这两类城市,会使得这两类城市的常住人口数量增加,占全国比重将逐步提高,因此其主要原因最可能是人口转变为净迁入,选项B符合题意。国家推出新的城市落户政策后,常住人口更容易在超大城市和大城市落户,人口回流可能性减小,排除A。国家推出新的城市落户政策与出生率迅速增加、全国人口增速放缓关系不大,排除C、D。故选B。
2.落户新政策实施后,常住人口更容易在超大城市落户,原来的常住人口本来就是城市人口,因此对I类城市(超大城市)的城市化速度影响不大,排除A。我国城市有户籍和没有户籍的常住人口享受的公共服务是不同的,后者享受不到许多公共服务,落户新政策实施后,常住人口更容易在超大城市落户,超大城市户籍人口会明显增大,从而导致超大城市的公共服务支出加大,B符合题意。落户新政策实施后,常住人口更容易在超大城市落户,因此更容易留住高端人才,排除C。落户新政策实施后,超大城市户籍人口会明显增大,促使超大城市加大公共服务建设,且更容易留住高端人才和劳动力,促进经济增长,排除D。故选B。
3.A 4.B
【解析】3.城市功能分区的划分依据用地性质来划分的,可分为居住用地、商业用地、工业用地、道路用地、绿地、非建设用地等,同种功能用地在空间分布上集中布局而形成相应的功能区。故影响城市功能分区的划分依据主要是用地性质,A正确,故选A。
4.由图示可知,用电负荷最大是在18:00-22:00间,这个时间段是人们下班在家休闲时间,应是住宅区。故选B。
5.A 6.C
【解析】5.根据材料,雪雨比是某地年内降雪总量与降雨总量的比值,能够反映一个地区降水类型和温度的变化,而2000年以来西藏雪雨比显著波动下降,说明降雪在降水中的比例显著降低,推测因为气候变暖,降水更多以降雨的形式出现。A正确,BCD错误。故选A。
6.西藏在雪雨比高的年份积雪面积大,积雪的反射率高,对太阳辐射的反射增强。C正确,ABD错误。故选C。
7.B 8.A
【解析】7.千层薄饼岩具有层理结构,是沉积岩,千层薄饼不同硬度的岩层交错分布,两类岩层的软硬程度不同,较软的岩层易被外力侵蚀形成负突起(凹槽),较硬的岩层不易被侵蚀形成正突起(凸脊),B正确;形成原因都是外力作用形成的沉积岩,A错误。年龄对岩石形态影响不大,C错误。延伸方向基本一致,D错误。故选B。
8.千层薄饼岩的形成过程为:大陆冲来的泥土掩埋海洋生物,形成相互叠置的不同沉积岩;地壳抬升形成陆地;海边海风较大,且海水差异性侵蚀形成负突起(凹槽)岩石与正突起(凸脊)岩石相互叠置,重复出现的地貌景观。该地长期塑造千层薄饼岩的侵蚀作用主要有海浪侵蚀、风力侵蚀,①②正确。新西兰海拔低、纬度低,没有冰川侵蚀;图中岩石生物较少,生物风化不明显。③④错误。A正确。故选A。
【点睛】薄饼岩又称千层石岩,形成于3千万年前。成千上万年以来,小型海洋生物和沙土间交替层压并埋于海底,产生了硬石灰石和软砂岩堆积而成的多层区域。地震活动让海底水平线上升并最后干枯。而那些慢动作的艺术家——雨和风,开始侵蚀软砂岩。最后数以百计的地层沿着悬崖沟壑垂直形成,如同巨大的层层薄饼。
9.C 10.D
【解析】9.按照正常的垂直地带性带谱,落叶阔叶林带之上应出现针叶林,而当地没有出现,说明这是地方性气候导致的结果,属于非地带性分异规律,C正确;图中自然带是随垂直高度的变化而发生更替,不是水平方向上更替的纬度地带性和干湿度地带性分异规律,排除AB;图中安第斯山脉缺失山地针叶林带,不符合正常的垂直分异规律,排除D。故选C。
10.安第斯山西侧临近太平洋,沿岸海域有秘鲁寒流流经,具有降温减湿的作用,导致安第斯山西侧水热条件较差,影响其植被带分布较低,①正确;安第斯山东侧离大西洋较远,受暖流影响较小,当地垂直植被带的高低与大西洋沿岸的暖流关系不大,②错;安第斯山脉大致为南北走向,西侧并不是明显的阳坡,③错;图中显示,山麓为热带雨林,说明该段安第斯山位于低纬,东侧为低纬信风的迎风坡,降水丰富,使其植被带分布较高,④正确。综上所述,故选D。
【点睛】关于山地垂直自然带的特别提醒:①从山麓到山顶的热量差异很大,一般而言,海拔每升高1000m,气温下降约6℃,因此,从山麓到山顶的自然带分布类似于从赤道向两极的自然带分布,但并不完全一致。②山地垂直带是在水平地带的基础上发展起来的,山麓自然带与当地水平自然带一致;同一自然带,随纬度增高其分布的海拔降低。③山体所在纬度越低,垂直自然带谱越复杂,纬度越高,垂直自然带谱越简单;山体海拔越高,垂直自然带谱越复杂,海拔越低,垂直自然带谱越简单;山顶与山麓之间相对高度越大,垂直自然带谱越复杂,相对高度越小,垂直自然带谱越简单。
11.A 12.C
【分析】本题考查区域环境差异对人类活动影响。图中方言区占有一定的面积范围;划分指标是语言,指标单一;区间界线不明确;区内有一定的差异性。北方多平原,人们之间交流较为便利,经历史影响形成语言较为单一;南方地区多山,地形阻隔,彼此间交流不便,经历史影响形成众多的南方方言。
11.图中方言区占有一定的面积范围;划分指标是语言,指标单一;区间界线不明确;区内有一定的差异性。选A正确。
12.北方多平原,人们之间交流较为便利,经历史影响形成语言较为单一;南方地区多山,地形阻隔,彼此间交流不便,经历史影响形成众多的南方方言。选C正确。
13.D 14.A
【解析】13.承转全球IT产业转移一般是就近接受产业转移,路径①是由韩国转出,环渤海地区距离韩国最近,符合题意,D正确。珠江三角洲、长江三角洲、闽南地区距离中国台湾较近,应该接受台湾的产业转移,ABC错误。故选D。
14.c环节位于金字塔顶端,为美国、日本、西欧等发达国家和地区掌握,应当是附加值最高的品牌和核心技术环节,A正确;制造、加工、组装、运输环节的附加值较低,BCD错误。所以选A。
【点睛】微笑嘴型的一条曲线,两端朝上,在产业链中,附加值更多体现在两端,设计和销售,处于中间环节的制造附加值最低。
15.D 16.A
【分析】15.根据甲、乙两地的经纬度和海拔判断,甲所在的地形区是云贵高原,乙所在的地形区属于长江中下游平原,可能是洞庭湖平原,D正确,A、B、C错误。故选D。
16.由上题分析可知,甲地位于云贵高原,乙地位于洞庭湖平原,甲地地势高,夏季气温明显低于乙地,其主要原因是所处地形类型不同,A正确。两地所处气候类型相同,都为亚热带季风气候,B错误。两地都不靠海,均属于内陆地区,C错误。甲地所处纬度较低,应该气温高,这不是其气温较低的原因,D错误。故选A。
【点睛】夏季我国全国高温,由于气温随海拔的升高而降低,故在海拔较高的地区,气候会较为凉爽。
17.C 18.A
【解析】17.最低月工资标准可以在一定程度反映经济发展水平。广东省第一档、第二档最低月工资标准均高于山东省,第三档持平,说明广东省的经济发展水平较山东省高,A错误。吉林省的四个档的最低月工资标准均高于湖北省,但不能说明吉林省的人均GDP水平较湖北省高,B错误。甘肃省四个档的最低月工资标准比广东省差距小,说明甘肃省内经济发展水平较广东省均衡,C正确。湖北省第一档最低月工资较甘肃省高,而第二档、第三档、第四档最低月工资均低于甘肃省,说明湖北省对低收入群体保护没有甘肃省好,D错误;故选C。
18.M省级行政区除第一档最低月工资标准低于广东省外,其他三个档的最低月工资标准均高于广东省,M省级行政区经济发达程度应该接近广东省,则M可能是浙江,A正确。陕西、西藏、安徽均比浙江、广东落后,BCD错误。故选A。
【点睛】实行最低工资制度,对于保障职工的劳动权益和合法利益,发挥了积极的作用,有利于防止和减少克扣工人工资现象的发生,有利于贯彻效率优先、兼顾公平的原则,维护社会稳定;实行最低工资制度,为劳动关系中的劳动报酬部分提供了一个法律依据。
19.B 20.C
【解析】19.澳大利亚历史上战乱较少,躲避战乱不是民居建在地下的主要目的,A错误。澳大利亚库伯佩蒂蛋白石占全世界的95%,开矿遗留了大量矿洞,利用矿洞该地民居建在地下,B正确。从地表看植被较少,说明该地区降水少,民居建在地下不是为了遮风挡雨,C错误。库伯佩蒂夏季气候炎热,降水少,居民生活在地下比较凉爽,最初该地民居建在地下的主要目的是利用矿洞,躲避地表炎热气候,后来才发展了旅游,D错误。选B。
20.库伯佩蒂夏季气候炎热,降水少,蒸发旺盛,修建地上水库,蒸发量大,浪费水资源,A错误。蛋白石占全世界的95%,资源优势明显,禁止开采会影响当地经济发展,B错误。建地下酒店和博物馆、发展特色旅游可以使产业结构多元化,增加经济的稳定性,利于可持续发展,C正确。库伯佩蒂夏季气候炎热,降水少,不适合扩大耕地面积、发展种植业,D错误。选C。
【点睛】由于这里的气候条件过于严酷,夏季地表温度高达50摄氏度,矿工们于是把废弃的矿洞扩建为起居室,地下洞穴冬暖夏凉,十分适宜居住。这样,在这片荒芜的沙漠之下,最终建立起了一座独一无二的地下小镇。
21.D 22.C
【解析】21.根据图中经纬度位置、国界线特点以及海陆轮廓可知,甲国为利比亚,乙国为埃及,区域气候以热带沙漠气候为主(地中海沿岸为地中海气候),自然景观多为热带荒漠,A错;区域地形200米以下区域较少,多数在200-500左右,不是以平原为主,B错;利比亚棉花出口较少,埃及棉花出口较多,C错;区域气候较为干旱,埃及可依赖尼罗河发展灌溉农业,耕地资源较利比亚丰富,D正确。故选D。
22.该河流为尼罗河,该区域位于尼罗河下游,属于热带沙漠气候,降水少,蒸发旺盛,缺少支流注入,用水量大,导致流量不大,A错;河流在高山峡谷中多V形谷,该区域位于河流下游,河谷较宽较浅,B错;该区域海拔多在200米以下,地形平坦,水流慢,C正确;该区域为热带,终年高温,河流不结冰,没有凌汛现象,D错误。故选C。
【点睛】河流水文特征包括径流量、水位及季节变化、含沙量、结冰期、流速。
23.(1)自然条件:温带大陆性气候,光照充足;昼夜温差大,有利于有机质的积累,含糖量高;土壤中含有元素硒,提高西瓜品质。社会经济条件: 政府政策的大力支持,促进产业发展;西瓜品质好,市场需求量大;土地、劳动力价格低,有成本优势。
(2)减少水分蒸发,节约水资源; 减少地表水蒸发,减少盐碱化;地表铺垫压砂石,减少风力对土壤的侵蚀,防治土地荒漠化。
(3)有利影响:黄河下游河床淤积减轻;由于中上游水土保持,起到调节径流的作用,削峰补枯;洪水灾害可能减轻。不利影响:黄河下游沿岸土壤肥力下降;黄河三角洲增长缓慢,甚至海岸遭侵蚀后退;湿地减少,影响动植物的生长与栖息。
(4)对黄河水实施统一调配;大力推广节水技术,提高水资源的利用率;调整产业结构,发展节水产业;加强宣传,提高公众的节水意识;加强对水资源的管理,适当提高水价。
【分析】本题以黄河流域生态保护和高质量发展为材料,设置了4个小题,涉及到农业区位因素、自然地理环境的整体性、生态环境治理措施等知识,考查了获取和解读信息的能力以及综合思维等学科素养。
【详解】(1)自然条件方面。气候:从地理位置看,中卫市位于我国内陆地区,属于温带大陆性气候,冬冷夏热,降水少,大气对太阳辐射的削弱作用弱,光照充足,有利于光合作用;昼夜温差大,有利于有机物的合成和糖分积累。土壤:材料中提到“吸收了砂石里的微量元素硒”说明土壤中含有硒元素,能提高西瓜品质。社会经济条件方面。材料中提到“从2004年起,中卫市以政府补贴方式强力推广这项技术。”说明政府政策支持;材料中提到“很快成为市场上的抢手货”说明市场需求量大;材料“香山地区现有压砂田108万亩”说明土地资源较多,地价较便宜,而且这里经济欠发达,劳动力相对廉价,生产成本较低。
(2)材料“地里春夏秋三季有绿,生态效益明显”说明压砂田种西瓜防治土地荒漠化;材料“压砂种地是来自民间的一项农业抗旱技术,即在地表铺垫一层砂石”压砂能减少水分蒸发,节约水资源,另一方面水分蒸发减少,还能减少盐碱化。
(3)影响有两方面:有利影响和不利影响。有利影响:水土保持使上游水土流失减少,河流含沙量减少,黄河下游河床淤积减轻;黄河中上游地区水土保持,涵养水分能力增强,调节径流作用明显,削减洪峰,导致下游发生洪涝灾害的几率减小。不利影响:河流泥沙量减小,导致入海口沉积量减少,海浪侵蚀能力大于流水沉积能力,河口三角洲可能会缩小;湿地减少,影响动植物的生长与栖息;河流泥沙量减小,下游黄河沿岸土壤肥力下降。
(4)题目的意思就是要减少黄河流域水资源的利用,那么主要从节水入手,首先要统筹规划,统一调配;其次要推广节水技术,比如说农业采用滴灌、喷灌等方式,工业和服务业可以对水进行循环利用,提高水资源的利用率;要加强宣传,提高公众的节水意识,最后可以适当地提高水价,促使居民节约用水。
24.(1)位于北美大陆西北端,东与加拿大接壤,另三面环北冰洋、白令海峡和太平洋。北极圈穿过其中部,纬度高,大部分地区位于亚寒带和寒带。
(2)跨太平洋航线的中转站,航线接近球面大圆的劣弧,距离近;距离北半球经济发达地区(国家)近;三面环山,风力小,北有高山阻挡,南有沿岸暖流影响,气温高;有高科技盲降导航系统、专业化的物流设施等;国际贸易发展,亚洲经济崛起,运输需求增加;有丰富的补给燃料等。
(3)纬度高,冬半年昼较短,夜较长,夜间航班多;(受西风带和沿岸暖流影响)阴雨天多,可见度低;冬季气温低,降雪多,自然环境恶劣等。
(4)阿拉斯加州面积大,人口密度低;地表崎岖,冰川纵横,多冻土层;公路造价高;纬度高,冬季大雪封山无法清理,夏季冻土消融,路面塌陷难以维护等。
【分析】本题考查阿拉斯加州的地理位置描述、机场的区位条件、交通运输方式选择等知识点。
【详解】(1)地理位置可以从纬度位置,海陆位置及相对位置进行描述。(纬度位置)阿拉斯加州纬度高,大部分地区位于亚寒带和寒带,北极圈穿过其中部;(海陆位置)三面环北冰洋、白令海峡和太平洋;(相对位置)位于北美大陆西北端,东与加拿大接壤。
(2)分析可以从地理位置、市场需求、燃料补给、科技水平及自然优势条件分析。地面上的最短距离是两点间大圆的劣弧段,安克雷奇机场大致处于中美两国之间大圆的劣弧段,地理位置优越;距离加拿大、美国(自身)、日本等发达国家近,且随着亚洲国家经济的崛起,市场的需求量大;周围海区石油产业发展,有丰富的燃料补给;技术先进,有高科技盲降导航系统、专业化的物流设施等;地处低地,三面环山,风力小;南面有阿拉斯加暖流流经,气温较高。
(3)高科技盲降导航系统、地面服务系统的建立主要是为了应对不利的自然条件。安克雷奇国际机场地处高纬,冬半年昼短夜长,夜间航班多,视野较差;西风带及阿拉斯加暖流的影响,多阴雨天气,能见度低,不利于降落;冬季气温低,多暴雪天气。
(4)交通运输方式的布局取决于需求、成本及建设难度。阿拉斯加州面积大,人口密度低,出行需求总量不大,采用公路、铁路等交通方式受限于崎岖的地形且多冻土分布;冬季大雪封山无法清理,夏季冻土消融,路面塌陷难以维护。
25.存在的问题:景点雷同,缺乏特色;内容形式单一;对景点的文化内涵挖掘不够;旅游景点规模小、弱、散、差,服务质量差;基础设施不到位。
应对措施:借助周边旅游景点,抱团发展;挖掘文化内涵,打造特色旅游;完善服务设施,提高服务质量;加大宣传力度,提高旅游品牌影响力;完善交通运输。
【分析】本题考查旅游开发过程中的问题及应对措施。旅游发展过程中存在的问题,可从客源地距离、旅游时间季节性、接待能力、旅游资源的多样性等方面思考。
【详解】由题干可知,以古村落、民俗、地方风味小吃等为主题的旅游景点在各地蜂拥而起,说明这些旅游景点发展过程中存在的问题有景点雷同,缺乏特色;内容形式单一;甲民俗村率先建成,乙古镇、丙水乡陆续模仿,说明对景点的文化内涵挖掘不够,盲目跟风,旅游景点基础设施不完善,规模小、弱、散、差,服务质量差等。今后应对的措施:针对出现的问题,当地要加强景区的规划与研究,开发独具特色的经典,避免雷同,多个景区抱团发展,提高规模效益;充分挖掘景点的文化内涵,打造特色旅游;完善基础设施,加强工作人员培训,提高服务质量;加大宣传力度,提高旅游品牌影响力。
26.作用:拓宽的排水截面,提高防洪能力;利用鹅卵石、植物等天然物,净化河水水质;减少拦截的水利工程,增加河流流量;提高动植物栖息地质量,恢复生物的多样性;恢复河流自身塑造能力,使河流形态自然多变。
【分析】本题以伊萨河“去硬质化措施”为背景,考查城市河流的综合治理的生态作用。
【详解】从材料中的得知,改造过的前滩和河岸,为洪水制造了一个宽阔的排水截面拓宽的排水截面,提高防洪能力;利用鹅卵石、植物等天然物,净化河水水质;凿开水泥加固的梯形河道,挖去、铲平前滩堤坝,建造了跨河的缓坡,从而减少拦截的水利工程,增加河流流量;去除掉硬化的堤坝,天然物的大量使用,会提高动植物栖息地质量,恢复生物的多样性;“去硬质化措施”还可以恢复河流自身塑造能力,使河流形态自然多变。
【点睛】城市河流综合治理的作用:提高防洪能力;保障饮用水安全;恢复河流生态功能;美化环境;促进经济社会可持续发展。
相关试卷
这是一份陕西省榆林市神木中学2020-2021学年高三上学期第三次模拟考试地理试题(解析版),共17页。试卷主要包含了 天问一号探测器进入环火轨道后等内容,欢迎下载使用。
这是一份陕西省榆林市神木中学2021-2022学年高一上学期第二次月考地理试题含解析,共20页。试卷主要包含了单选题,综合题等内容,欢迎下载使用。
这是一份2021-2022学年陕西省榆林市神木中学高一上学期第一次月考地理试题含解析,共19页。试卷主要包含了单选题,综合题等内容,欢迎下载使用。