还剩8页未读,
继续阅读
所属成套资源:单元专题卷(化学人教版9年级下册)
成套系列资料,整套一键下载
化学人教版9年级下册第10单元专题卷01 常见的酸和碱(含实验活动)
展开
这是一份化学人教版9年级下册第10单元专题卷01 常见的酸和碱(含实验活动),共11页。
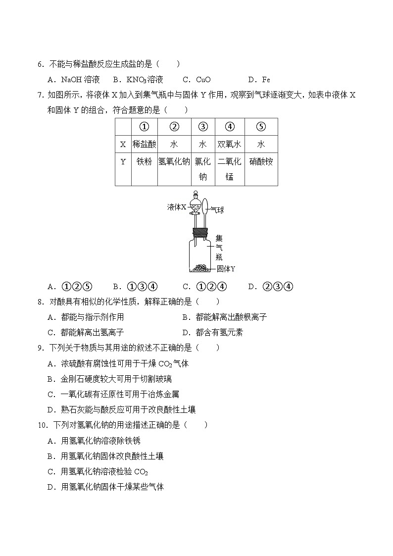
化学人教版9年级
化学人教版9年级下册第10单元专题卷
专题01 常见的酸和碱(含实验活动)
学校:___________姓名:___________班级:___________考号:___________
第Ⅰ卷 选择题
本卷共20小题。每小题的四个选项中只有一个选项符合题目要求。
1.能使紫色石蕊试液变红的是( )
A.食盐水 B.石灰水 C.柠檬水 D.蒸馏水
2.有一种绿色指示剂在不同环境下的显色不同。在中性溶液中显绿色、碱性溶液中显蓝色、酸性溶液中显黄色。能使这种指示剂由绿色变为黄色的溶液是( )
A.氯化钠溶液 B.稀盐酸溶液
C.氢氧化钾溶液 D.碳酸钠溶液
3.下列叙述不正确的是( )
A.用互相刻画的方法,可比较硬铝和铝的硬度
B.用酒精浸泡捣烂后的牵牛花花瓣,可制得酸碱指示剂
C.经淬火后的钢针可以弯曲
D.将冷碟子放在蜡烛火焰的上方,可得到炭黑
4.下列对有关实验现象的描述,正确的是( )
A.铁丝在空气中剧烈燃烧,生成黑色固体
B.向放有镁条的试管中加入稀盐酸,观察到产生大量气泡,同时放热
C.将一氧化碳通过灼热的氧化铁,黑色粉末逐渐变为红色
D.打开盛有浓硫酸的试剂瓶,会发现瓶口出现大量白雾
5.盐酸和硫酸是初中化学常见的两种酸。下列关于这两种酸的说法正确的是( )
A.浓盐酸和浓硫酸敞口放置在空气中一段时间后,其溶液的质量都会增加
B.稀盐酸和稀硫酸都能除去铁制品表面的铁锈
C.稀盐酸和稀硫酸都能使无色酚酞溶液变红
D.人体胃液中含有硫酸,可帮助消化
6.不能与稀盐酸反应生成盐的是( )
A.NaOH溶液 B.KNO3溶液 C.CuO D.Fe
7.如图所示,将液体X加入到集气瓶中与固体Y作用,观察到气球逐渐变大,如表中液体X和固体Y的组合,符合题意的是( )
①
②
③
④
⑤
X
稀盐酸
水
水
双氧水
水
Y
铁粉
氢氧化钠
氯化钠
二氧化锰
硝酸铵
A.①②⑤ B.①③④ C.①②④ D.②③④
8.对酸具有相似的化学性质,解释正确的是( )
A.都能与指示剂作用 B.都能解离出酸根离子
C.都能解离出氢离子 D.都含有氢元素
9.下列关于物质与其用途的叙述不正确的是( )
A.浓硫酸有腐蚀性可用于干燥CO2气体
B.金刚石硬度较大可用于切割玻璃
C.一氧化碳有还原性可用于冶炼金属
D.熟石灰能与酸反应可用于改良酸性土壤
10.下列对氢氧化钠的用途描述正确的是( )
A.用氢氧化钠溶液除铁锈
B.用氢氧化钠固体改良酸性土壤
C.用氢氧化钠溶液检验CO2
D.用氢氧化钠固体干燥某些气体
11.反应Cl2+2NaOH═NaCl+NaClO+H2O,生成的次氯酸钠(NaClO)是84消毒液的主要成分。下列叙述正确的是( )
A.Cl2表示2个氯原子
B.NaCl由氯化钠离子构成
C.NaClO中氯元素的化合价为﹣1价
D.NaOH是炉具清洁剂的成分之一
12.劳动课程标准要求学生承担家庭劳动。下列项目与所涉及的化学知识不相符的是( )
选项
项目
化学知识
A
用燃气灶炒菜
物质发生化学变化时会伴随能量变化
B
用炉具清洁剂去除油污
NaOH可与油脂反应
C
从超市购买的食品采用真空包装
隔绝氧气可延长食品保质期
D
泡茶时,茶壶中的滤网将茶水与茶叶分离
滤网具有吸附作用
A.A B.B C.C D.D
13.下列有关说法不正确的是( )
A.气体容易被压缩,主要是由于气体分子之间的间隔大
B.稀硫酸能使紫色石蕊溶液变红色,是因为稀硫酸中含有硫酸根离子
C.铝制品比铁制品耐腐蚀,是由于铝表面的氧化膜致密而铁锈疏松多孔
D.氢氧化钠和氢氧化钙化学性质相似,主要是由于它们在水中都能解离出氢氧根离子
14.向氯化铁和氯化氢的混合溶液中,逐滴加入氢氧化钠溶液,在整个过程中溶液质量的变化如图所示。下列分析不正确的是( )
A.ab段溶液的pH一直增大
B.bc段烧杯中有红褐色沉淀产生
C.a、b、c三点的溶液中都含两种溶质
D.d点溶液中的阴离子有Cl﹣和OH﹣
15.下列图象与所对应操作相符的是( )
A.①是对氢氧化钠溶液加水稀释
B.②是将等质量镁片和铁片分别和等质量、等溶质质量分数的稀硫酸(足量)混合
C.③向装有一定量铁粉的试管中滴加硫酸铜溶液
D.④稀释氯化钠溶液
16.不同品牌的洗手液pH一般不同,室温时四种洗手液的pH如图所示,下列说法正确的是( )
A.洗手液b的酸性比洗手液a强
B.洗手液a用蒸馏水稀释后pH减小
C.洗手液d能使石蕊试液变红色
D.洗手液c和a混合的pH可能等于7
17.小赣在厨房做家务时,用pH试纸测量食醋(主要成分是醋酸)的pH,结果可能是( )
A.5 B.7 C.9 D.11
18.一些食物的pH范围如下,下列说法正确的是( )
柠檬汁(2.0~3.0)、番茄汁(4.0~4.4)、牛奶(6.3~6.6)、鸡蛋清(7.6~8.0)
A.牛奶显碱性
B.番茄汁能使酚酞溶液变红
C.鸡蛋清显酸性
D.胃酸过多的人应少喝柠檬水
19.下列溶液具有碱性的是( )
A.食盐水 B.氨水 C.白醋 D.汽水
20.检验某溶液是否显酸性,取少量该溶液于试管中,进行下列操作,其中不正确的是( )
A.滴入石蕊试液 B.滴入酚酞试液
C.加入石灰石 D.加入铁屑
第Ⅱ卷 非选择题
21.硫酸是实验室中重要的化学试剂。浓硫酸在实验室常用作干燥剂,因为浓硫酸有 性;将2.4gMg、6.5gZn、5.6g Fe和3.2gCu组成的混合物加入一定量的稀硫酸中,充分反应后剩余固体的质量为6g,则生成氢气的质量是 g。
22.化学就在我们身边,请用所学化学知识回答下列问题。
(1)金刚石和石墨都是由碳元素组成的单质,但是由于 ,因此它们的物理性质存在着较大差异;
(2)用一氧化碳和磁铁矿石(主要成分是Fe3O4)炼铁,其反应的化学方程式是 。
(3)用盐酸除去自行车钢圈上的铁锈,其反应的化学方程式是 。
23.根据所学知识,同学们建构了如图的知识网络。A、B、C、D和E是不同类别的物质,“—”表示相连物质在一定条件下可以发生化学反应。
(1)写出一种符合条件的E物质的化学式 。
(2)写出C物质的化学式 (写一个)。
(3)反应①的现象为 。
(4)若反应④、⑤均有气体生成,D物质的化学式 ,写出反应④的化学方程式 。
24.化学就在我们身边,可指导人们的生产实践。现有A.熟石灰 B.二氧化硫 C.稀盐酸 D.烧碱
用符合要求的物质字母填空:
(1)可用来改良酸性土壤的是 。
(2)常用作金属表面除锈的是 。
25.如图,向点滴板1﹣3的孔穴中滴加CuSO4溶液,4﹣6的孔穴中滴加稀盐酸。
(1)加入稀盐酸后,没有发生反应的孔穴是 。
(2)能证明铁的活动性比铜强的实验是 (填孔穴序号)。
(3)孔穴4中观察到的实验现象为 。
26.如图是某同学学习了稀盐酸的化学性质绘制的知识网络图,其中X与图中所给物质的类别不同,结合此图回答下列问题:
(1)反应①中石蕊溶液变为 色。
(2)反应③的化学方程式 。
(3)图中只生成盐和水的反应有 (填序号)。
(4)若X溶液既能跟稀盐酸反应,又能跟Ca(OH)2反应,则X可能是(BaCl2、CuSO4、Na2CO3)中的 ,写出其与氯化钙发生反应的化学方程式 。
27.请用学到的化学知识解释下列问题。
(1)当我们打开汽水瓶盖时,汽水会自动喷出来。这说明气体在水中的溶解度与 有关;热天我们喝了冰镇汽水以后,常常会打嗝,这种现象说明气体的溶解度与
有关。由此可知,要增大氧气在水中溶解度的方法是 、 。
(2)现有白纸,溶质质量分数分别为:A、10%的NaOH溶液;B、5%的硫酸溶液;C、5%的紫色石蕊试液,试设计出《“雨”落叶出红花开》的趣味实验:先在白纸上用玻璃棒蘸取 (填编号,下同)画上花,再蘸 画上叶,将白纸挂上墙,用 向纸上喷洒即可,实验的化学原理是 。
(3)澄清的饱和石灰水加热后变浑浊的原因是 。
(4)工厂常用稀盐酸清洗铁制品表面的铁锈,化学方程式为: ,观察到的现象为: 。
(5)某研究小组的同学为探究铝、铁、铜、锌的金属活动顺序,设计了如图所示的四个实验(其中金属均已用砂纸打磨,且形状、大小相同;所用稀盐酸的溶质质量分数、用量也相同)。
通过观察,小明同学很快判断出锌、铁、铝活动性强弱,据你分析,小明同学做出判断依据是 。
28.某兴趣小组进行如下实验,研究物质的性质。
(1)有一只烧杯中的物质不与稀盐酸反应,原因是 。
(2)写出能产生沉淀且属于复分解反应的化学方程式 。
(3)能证明C中发生反应的现象是 。
(4)E中刚开始时铁锈逐渐溶解,反应的化学方程式是 ;过了一段时间后看到的实验现象是 。
29.某实验中学的同学归纳总结了有关酸和碱的化学性质的知识网络如图所示。其中A是金属铝,B是一种常见的化合物,图中短线表示两种物质在一定条件下可以发生化学反应。请根据图示回答有关问题。
(1)B可能是 (填化学式)。
(2)请写出有关反应的化学方程式:
反应①: ;
反应⑤: ;
若将⑤中氧化铜换成氧化铁,请写出反应的化学方程式 。
(3)图中所标的9个反应中,属于中和反应的是 (填代号)。
参考答案
1.C
2.B
3.C
4.B
5.B
6.B
7.C
8.C
9.A
10.D
11.D
12.D
13.B
14.C
15.D
16.D
17.A
18.D
19.B
20.B
21.吸水;0.5。
22.(1)碳原子的排列方式不同;
(2)Fe3O4+4CO高温¯3Fe+4CO2;
(3)Fe2O3+6HCl═2FeCl3+3H2O。
23.(1)CO2(其他合理即可);
(2)Fe(其他合理即可);
(3)黑色固体逐渐消失,溶液由无色变为蓝色;
(4)(NH4)2CO3或NH4HCO3;Ca(OH)2+(NH4)2CO3=CaCO3↓+2H2O+2NH3↑或Ca(OH)2+2NH4HCO3=Ca(HCO3)2+2H2O+2NH3↑。
24.(1)A;
(2)C。
25.(1)5;
(2)3或5、6;
(3)红棕色固体溶解,溶液由无色变为黄色。
26.(1)红;
(2)2HCl+Ca(OH)2═CaCl2+2H2O;
(3)③⑤;
(5)Na2CO3;CaCl2+Na2CO3═CaCO3↓+2NaCl。
27.(1)压强;温度;降低温度;增加压强;
(2)B;A;C;紫色石蕊遇硫酸显红色,遇氢氧化钠溶液显蓝色;
(3)氢氧化钙的溶解度随温度升高而减小,饱和的氢氧化钙溶液温度升高,析出氢氧化钙使溶液浑浊;
(4)Fe2O3+6HCl═2FeCl3+3H2O;铁制品表面的铁锈逐渐消失;
(5)铝片表面产生气泡速率最快,铁片表面产生气泡速率最慢。
28.(1)在金属活动性顺序表中,铜排在氢的后面;
(2)AgNO3+HCl═AgCl↓+HNO3;
(3)溶液褪色或溶液由红色变为无色;
(4)Fe2O3+6HCl═2FeCl3+3H2O;铁钉表面由气泡冒出。
29.(1)Na2CO3(合理即可);
(2)2Al+3H2SO4═Al2(SO4)3+3H2↑;CuO+H2SO4═CuSO4+H2O;Fe2O3+3H2SO4=Fe2(SO4)3+3H2O;
(3)⑥⑨。
化学人教版9年级
化学人教版9年级下册第10单元专题卷
专题01 常见的酸和碱(含实验活动)
学校:___________姓名:___________班级:___________考号:___________
第Ⅰ卷 选择题
本卷共20小题。每小题的四个选项中只有一个选项符合题目要求。
1.能使紫色石蕊试液变红的是( )
A.食盐水 B.石灰水 C.柠檬水 D.蒸馏水
2.有一种绿色指示剂在不同环境下的显色不同。在中性溶液中显绿色、碱性溶液中显蓝色、酸性溶液中显黄色。能使这种指示剂由绿色变为黄色的溶液是( )
A.氯化钠溶液 B.稀盐酸溶液
C.氢氧化钾溶液 D.碳酸钠溶液
3.下列叙述不正确的是( )
A.用互相刻画的方法,可比较硬铝和铝的硬度
B.用酒精浸泡捣烂后的牵牛花花瓣,可制得酸碱指示剂
C.经淬火后的钢针可以弯曲
D.将冷碟子放在蜡烛火焰的上方,可得到炭黑
4.下列对有关实验现象的描述,正确的是( )
A.铁丝在空气中剧烈燃烧,生成黑色固体
B.向放有镁条的试管中加入稀盐酸,观察到产生大量气泡,同时放热
C.将一氧化碳通过灼热的氧化铁,黑色粉末逐渐变为红色
D.打开盛有浓硫酸的试剂瓶,会发现瓶口出现大量白雾
5.盐酸和硫酸是初中化学常见的两种酸。下列关于这两种酸的说法正确的是( )
A.浓盐酸和浓硫酸敞口放置在空气中一段时间后,其溶液的质量都会增加
B.稀盐酸和稀硫酸都能除去铁制品表面的铁锈
C.稀盐酸和稀硫酸都能使无色酚酞溶液变红
D.人体胃液中含有硫酸,可帮助消化
6.不能与稀盐酸反应生成盐的是( )
A.NaOH溶液 B.KNO3溶液 C.CuO D.Fe
7.如图所示,将液体X加入到集气瓶中与固体Y作用,观察到气球逐渐变大,如表中液体X和固体Y的组合,符合题意的是( )
①
②
③
④
⑤
X
稀盐酸
水
水
双氧水
水
Y
铁粉
氢氧化钠
氯化钠
二氧化锰
硝酸铵
A.①②⑤ B.①③④ C.①②④ D.②③④
8.对酸具有相似的化学性质,解释正确的是( )
A.都能与指示剂作用 B.都能解离出酸根离子
C.都能解离出氢离子 D.都含有氢元素
9.下列关于物质与其用途的叙述不正确的是( )
A.浓硫酸有腐蚀性可用于干燥CO2气体
B.金刚石硬度较大可用于切割玻璃
C.一氧化碳有还原性可用于冶炼金属
D.熟石灰能与酸反应可用于改良酸性土壤
10.下列对氢氧化钠的用途描述正确的是( )
A.用氢氧化钠溶液除铁锈
B.用氢氧化钠固体改良酸性土壤
C.用氢氧化钠溶液检验CO2
D.用氢氧化钠固体干燥某些气体
11.反应Cl2+2NaOH═NaCl+NaClO+H2O,生成的次氯酸钠(NaClO)是84消毒液的主要成分。下列叙述正确的是( )
A.Cl2表示2个氯原子
B.NaCl由氯化钠离子构成
C.NaClO中氯元素的化合价为﹣1价
D.NaOH是炉具清洁剂的成分之一
12.劳动课程标准要求学生承担家庭劳动。下列项目与所涉及的化学知识不相符的是( )
选项
项目
化学知识
A
用燃气灶炒菜
物质发生化学变化时会伴随能量变化
B
用炉具清洁剂去除油污
NaOH可与油脂反应
C
从超市购买的食品采用真空包装
隔绝氧气可延长食品保质期
D
泡茶时,茶壶中的滤网将茶水与茶叶分离
滤网具有吸附作用
A.A B.B C.C D.D
13.下列有关说法不正确的是( )
A.气体容易被压缩,主要是由于气体分子之间的间隔大
B.稀硫酸能使紫色石蕊溶液变红色,是因为稀硫酸中含有硫酸根离子
C.铝制品比铁制品耐腐蚀,是由于铝表面的氧化膜致密而铁锈疏松多孔
D.氢氧化钠和氢氧化钙化学性质相似,主要是由于它们在水中都能解离出氢氧根离子
14.向氯化铁和氯化氢的混合溶液中,逐滴加入氢氧化钠溶液,在整个过程中溶液质量的变化如图所示。下列分析不正确的是( )
A.ab段溶液的pH一直增大
B.bc段烧杯中有红褐色沉淀产生
C.a、b、c三点的溶液中都含两种溶质
D.d点溶液中的阴离子有Cl﹣和OH﹣
15.下列图象与所对应操作相符的是( )
A.①是对氢氧化钠溶液加水稀释
B.②是将等质量镁片和铁片分别和等质量、等溶质质量分数的稀硫酸(足量)混合
C.③向装有一定量铁粉的试管中滴加硫酸铜溶液
D.④稀释氯化钠溶液
16.不同品牌的洗手液pH一般不同,室温时四种洗手液的pH如图所示,下列说法正确的是( )
A.洗手液b的酸性比洗手液a强
B.洗手液a用蒸馏水稀释后pH减小
C.洗手液d能使石蕊试液变红色
D.洗手液c和a混合的pH可能等于7
17.小赣在厨房做家务时,用pH试纸测量食醋(主要成分是醋酸)的pH,结果可能是( )
A.5 B.7 C.9 D.11
18.一些食物的pH范围如下,下列说法正确的是( )
柠檬汁(2.0~3.0)、番茄汁(4.0~4.4)、牛奶(6.3~6.6)、鸡蛋清(7.6~8.0)
A.牛奶显碱性
B.番茄汁能使酚酞溶液变红
C.鸡蛋清显酸性
D.胃酸过多的人应少喝柠檬水
19.下列溶液具有碱性的是( )
A.食盐水 B.氨水 C.白醋 D.汽水
20.检验某溶液是否显酸性,取少量该溶液于试管中,进行下列操作,其中不正确的是( )
A.滴入石蕊试液 B.滴入酚酞试液
C.加入石灰石 D.加入铁屑
第Ⅱ卷 非选择题
21.硫酸是实验室中重要的化学试剂。浓硫酸在实验室常用作干燥剂,因为浓硫酸有 性;将2.4gMg、6.5gZn、5.6g Fe和3.2gCu组成的混合物加入一定量的稀硫酸中,充分反应后剩余固体的质量为6g,则生成氢气的质量是 g。
22.化学就在我们身边,请用所学化学知识回答下列问题。
(1)金刚石和石墨都是由碳元素组成的单质,但是由于 ,因此它们的物理性质存在着较大差异;
(2)用一氧化碳和磁铁矿石(主要成分是Fe3O4)炼铁,其反应的化学方程式是 。
(3)用盐酸除去自行车钢圈上的铁锈,其反应的化学方程式是 。
23.根据所学知识,同学们建构了如图的知识网络。A、B、C、D和E是不同类别的物质,“—”表示相连物质在一定条件下可以发生化学反应。
(1)写出一种符合条件的E物质的化学式 。
(2)写出C物质的化学式 (写一个)。
(3)反应①的现象为 。
(4)若反应④、⑤均有气体生成,D物质的化学式 ,写出反应④的化学方程式 。
24.化学就在我们身边,可指导人们的生产实践。现有A.熟石灰 B.二氧化硫 C.稀盐酸 D.烧碱
用符合要求的物质字母填空:
(1)可用来改良酸性土壤的是 。
(2)常用作金属表面除锈的是 。
25.如图,向点滴板1﹣3的孔穴中滴加CuSO4溶液,4﹣6的孔穴中滴加稀盐酸。
(1)加入稀盐酸后,没有发生反应的孔穴是 。
(2)能证明铁的活动性比铜强的实验是 (填孔穴序号)。
(3)孔穴4中观察到的实验现象为 。
26.如图是某同学学习了稀盐酸的化学性质绘制的知识网络图,其中X与图中所给物质的类别不同,结合此图回答下列问题:
(1)反应①中石蕊溶液变为 色。
(2)反应③的化学方程式 。
(3)图中只生成盐和水的反应有 (填序号)。
(4)若X溶液既能跟稀盐酸反应,又能跟Ca(OH)2反应,则X可能是(BaCl2、CuSO4、Na2CO3)中的 ,写出其与氯化钙发生反应的化学方程式 。
27.请用学到的化学知识解释下列问题。
(1)当我们打开汽水瓶盖时,汽水会自动喷出来。这说明气体在水中的溶解度与 有关;热天我们喝了冰镇汽水以后,常常会打嗝,这种现象说明气体的溶解度与
有关。由此可知,要增大氧气在水中溶解度的方法是 、 。
(2)现有白纸,溶质质量分数分别为:A、10%的NaOH溶液;B、5%的硫酸溶液;C、5%的紫色石蕊试液,试设计出《“雨”落叶出红花开》的趣味实验:先在白纸上用玻璃棒蘸取 (填编号,下同)画上花,再蘸 画上叶,将白纸挂上墙,用 向纸上喷洒即可,实验的化学原理是 。
(3)澄清的饱和石灰水加热后变浑浊的原因是 。
(4)工厂常用稀盐酸清洗铁制品表面的铁锈,化学方程式为: ,观察到的现象为: 。
(5)某研究小组的同学为探究铝、铁、铜、锌的金属活动顺序,设计了如图所示的四个实验(其中金属均已用砂纸打磨,且形状、大小相同;所用稀盐酸的溶质质量分数、用量也相同)。
通过观察,小明同学很快判断出锌、铁、铝活动性强弱,据你分析,小明同学做出判断依据是 。
28.某兴趣小组进行如下实验,研究物质的性质。
(1)有一只烧杯中的物质不与稀盐酸反应,原因是 。
(2)写出能产生沉淀且属于复分解反应的化学方程式 。
(3)能证明C中发生反应的现象是 。
(4)E中刚开始时铁锈逐渐溶解,反应的化学方程式是 ;过了一段时间后看到的实验现象是 。
29.某实验中学的同学归纳总结了有关酸和碱的化学性质的知识网络如图所示。其中A是金属铝,B是一种常见的化合物,图中短线表示两种物质在一定条件下可以发生化学反应。请根据图示回答有关问题。
(1)B可能是 (填化学式)。
(2)请写出有关反应的化学方程式:
反应①: ;
反应⑤: ;
若将⑤中氧化铜换成氧化铁,请写出反应的化学方程式 。
(3)图中所标的9个反应中,属于中和反应的是 (填代号)。
参考答案
1.C
2.B
3.C
4.B
5.B
6.B
7.C
8.C
9.A
10.D
11.D
12.D
13.B
14.C
15.D
16.D
17.A
18.D
19.B
20.B
21.吸水;0.5。
22.(1)碳原子的排列方式不同;
(2)Fe3O4+4CO高温¯3Fe+4CO2;
(3)Fe2O3+6HCl═2FeCl3+3H2O。
23.(1)CO2(其他合理即可);
(2)Fe(其他合理即可);
(3)黑色固体逐渐消失,溶液由无色变为蓝色;
(4)(NH4)2CO3或NH4HCO3;Ca(OH)2+(NH4)2CO3=CaCO3↓+2H2O+2NH3↑或Ca(OH)2+2NH4HCO3=Ca(HCO3)2+2H2O+2NH3↑。
24.(1)A;
(2)C。
25.(1)5;
(2)3或5、6;
(3)红棕色固体溶解,溶液由无色变为黄色。
26.(1)红;
(2)2HCl+Ca(OH)2═CaCl2+2H2O;
(3)③⑤;
(5)Na2CO3;CaCl2+Na2CO3═CaCO3↓+2NaCl。
27.(1)压强;温度;降低温度;增加压强;
(2)B;A;C;紫色石蕊遇硫酸显红色,遇氢氧化钠溶液显蓝色;
(3)氢氧化钙的溶解度随温度升高而减小,饱和的氢氧化钙溶液温度升高,析出氢氧化钙使溶液浑浊;
(4)Fe2O3+6HCl═2FeCl3+3H2O;铁制品表面的铁锈逐渐消失;
(5)铝片表面产生气泡速率最快,铁片表面产生气泡速率最慢。
28.(1)在金属活动性顺序表中,铜排在氢的后面;
(2)AgNO3+HCl═AgCl↓+HNO3;
(3)溶液褪色或溶液由红色变为无色;
(4)Fe2O3+6HCl═2FeCl3+3H2O;铁钉表面由气泡冒出。
29.(1)Na2CO3(合理即可);
(2)2Al+3H2SO4═Al2(SO4)3+3H2↑;CuO+H2SO4═CuSO4+H2O;Fe2O3+3H2SO4=Fe2(SO4)3+3H2O;
(3)⑥⑨。
相关资料
更多

