- 1.1 磁场对通电导线的作用力-2023-2024学年高二物理下学期同步学案+典例+练习(人教版选择性必修第二册) 试卷 0 次下载
- 1.3 带电粒子在匀强磁场中的运动-2023-2024学年高二物理下学期同步学案+典例+练习(人教版选择性必修第二册) 试卷 1 次下载
- 1.4 质谱仪与回旋加速器-2023-2024学年高二物理下学期同步学案+典例+练习(人教版选择性必修第二册) 试卷 0 次下载
- 第1章 安培力与洛伦兹力(单元测试)-2023-2024学年高二物理下学期同步学案+典例+练习(人教版选择性必修第二册) 试卷 0 次下载
- 第1章 重难点专项突破-2023-2024学年高二物理下学期同步学案+典例+练习(人教版选择性必修第二册) 试卷 0 次下载
高中物理人教版 (2019)选择性必修 第二册第一章 安培力与洛伦兹力2 磁场对运动电荷的作用力精品巩固练习
展开1.2 磁场对运动电荷的作用力
基础知识梳理
一、洛伦兹力的方向和大小
1.洛伦兹力
(1)定义:运动电荷在 中受到的力.
(2)与安培力的关系:通电导线在磁场中受到的安培力是洛伦兹力的 .
2.洛伦兹力的方向
左手定则:伸开左手,使拇指与其余四个手指 ,并且都与手掌在同一个平面内,让磁感线从 垂直进入,并使四指指向 运动的方向,这时 所指的方向就是运动的正电荷在磁场中所受洛伦兹力的方向.负电荷受力的方向与正电荷受力的方向 .
3.洛伦兹力的大小
(1)当v与B成θ角时,F= .
(2)当v⊥B时,F= .
(3)当v//B时,F= .
二、电子束的磁偏转
1.显像管的构造:由 、 和荧光屏组成.
2.显像管的原理
(1)电子枪发射 .
(2)电子束在磁场中 .
(3)荧光屏被电子束 时发光.
3.扫描:在偏转区的水平方向和竖直方向都有偏转磁场,其方向、强弱都在不断 ,使得电子束打在荧光屏上的光点从上向下、从左向右不断移动.
典型例题分析
考点一:洛伦兹力的方向
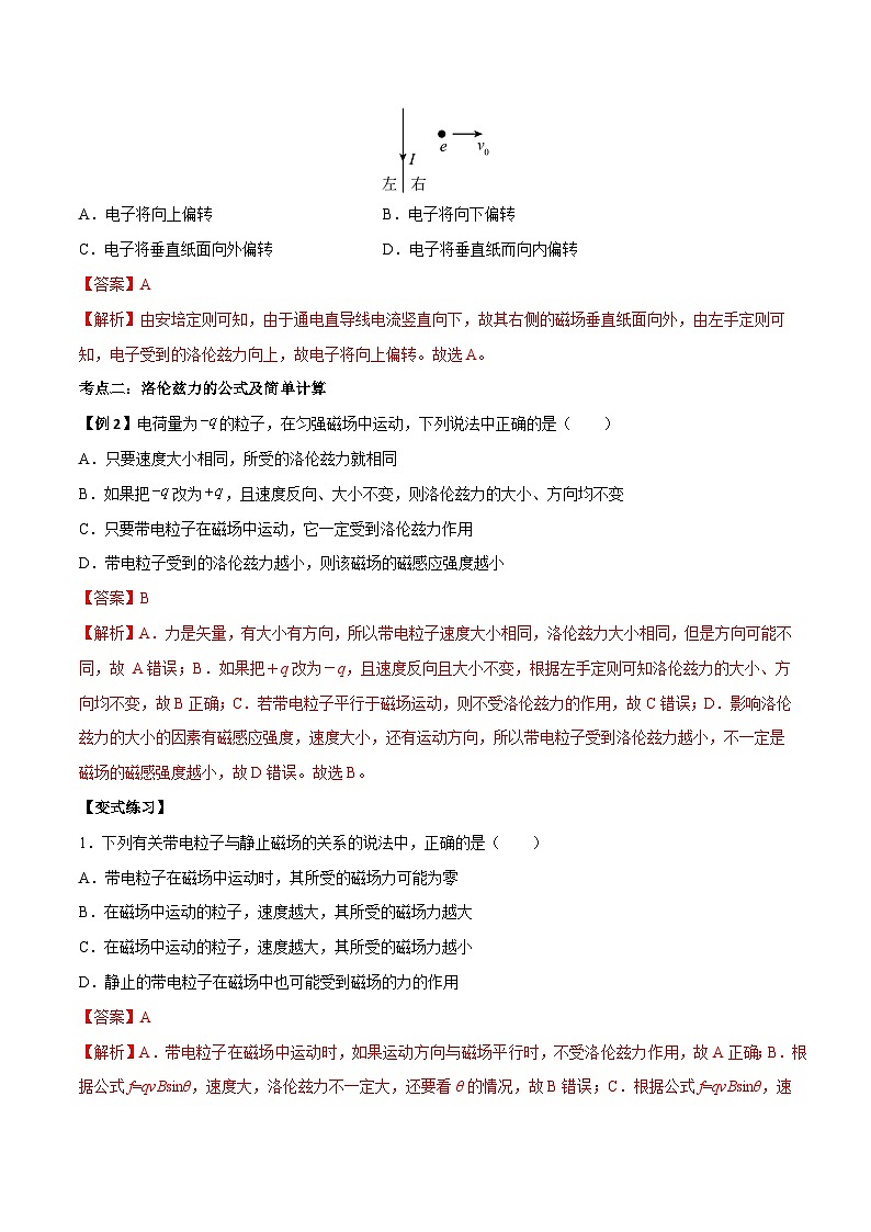
【例1】下列有关通电导线和运动电荷受到磁场给他们的作用力方向的判断正确的是( )
A. B.
C. D.
【变式练习】
1.物理学的发展是许多物理学家奋斗的结果,下面关于一些物理学家的贡献说法不正确的是( )
A.库仑发现了点电荷的相互作用规律,密立根通过油滴实验测定了元电荷的数值
B.洛伦兹发现了磁场对电流的作用规律,安培发现了磁场对运动电荷的作用规律
C.奥斯特通过实验发现了电流的磁效应
D.法拉第不仅提出了电场的概念,而且采用了画电场线这个简洁的方法描述电场
2.初速度为的电子,沿垂直于通电长直导线的方向射出,直导线中的电流方向与电子的初始运动方向如图所示,不计电子所受重力,则( )
A.电子将向上偏转 B.电子将向下偏转
C.电子将垂直纸面向外偏转 D.电子将垂直纸而向内偏转
考点二:洛伦兹力的公式及简单计算
【例2】电荷量为的粒子,在匀强磁场中运动,下列说法中正确的是( )
A.只要速度大小相同,所受的洛伦兹力就相同
B.如果把改为,且速度反向、大小不变,则洛伦兹力的大小、方向均不变
C.只要带电粒子在磁场中运动,它一定受到洛伦兹力作用
D.带电粒子受到的洛伦兹力越小,则该磁场的磁感应强度越小
【变式练习】
1.下列有关带电粒子与静止磁场的关系的说法中,正确的是( )
A.带电粒子在磁场中运动时,其所受的磁场力可能为零
B.在磁场中运动的粒子,速度越大,其所受的磁场力越大
C.在磁场中运动的粒子,速度越大,其所受的磁场力越小
D.静止的带电粒子在磁场中也可能受到磁场的力的作用
2.关于洛伦兹力的特点,下列说法错误的是( )
A.洛伦兹力既垂直于磁场方向又垂直电荷运动方向
B.洛伦兹力是运动电荷在磁场中受到的力,静止的电荷不会受到洛伦兹力
C.当电荷运动方向和磁场方向相同或相反的时候,电荷不受洛伦兹力
D.只要电荷放在磁场中,就一定受到洛伦兹力
考点三:推导洛伦兹力与安培力的关系
【例3】如图,弹簧测力计下挂有一单匝正方形线框,线框边长为L,质量M,线框上边水平且处于垂直纸面向内的匀强磁场中,线框通有如图方向电流,且线框处于静止状态,若此时弹簧测力计示数大小为F,已知该线框单位长度自由电子个数为n,重力加速度为g,则电子定向移动对应的洛仑兹力大小为( )
A.F-Mg B.Mg-F C. D.
【变式练习】
1.关于安培力和洛伦兹力,下列说法不正确的是( )
A.安培力是大量运动电荷所受洛伦兹力的宏观表现
B.安培力和洛伦兹力的方向都一定与磁场方向垂直
C.安培力一定会做功,洛伦兹力一定不做功
D.安培力和洛伦兹力的方向都可以应用左手定则进行判断
2.一长为L的直导线置于磁感应强度大小为B的匀强磁场中,导线中的电流为I。下列说法正确的是( )
A.通电直导线受到安培力的大小为ILB
B.无论通电直导线如何放置,它都将受到安培力
C.安培力是载流子受到的洛伦兹力的宏观表现,所以安培力对通电直导线不做功
D.通电直导线所受安培力的方向垂直于磁感应强度方向和电流方向构成的平面
考点四:带电粒子在地磁场作用下的偏转方向
【例4】来自太阳和其他星体的宇宙射线中含有大量高能带电粒子,若这些粒子都直接到达地面,将会对地球上的生命带来危害。但由于地磁场(如图所示)的存在改变了宇宙射线中带电粒子的运动方向,使得很多高能带电粒子不能到达地面。若不考虑地磁偏角的影响,关于上述高能带电粒子在地磁场的作用下运动情况的判断,下列说法中正确的是( )
A.若带电粒子带正电,且沿地球赤道平面射向地心,则由于地磁场的作用将向东偏转
B.若带电粒子带正电,且沿地球赤道平面射向地心,则由于地磁场的作用将向西偏转
C.若带电粒子带负电,且沿垂直地球赤道平面射向地心,则由于地磁场的作用将向南偏转
D.若带电粒子沿垂直地球赤道平面射向地心,它可能在地磁场中做匀速圆周运动
【变式练习】
1.在赤道的上空,设想有一束自东向西运动的电子流。因受地磁场的作用。它将( )
A.向东偏转 B.向西偏转 C.向上偏转 D.向下偏转
2.中国宋代科学家沈括在《梦溪笔谈》中最早记载了地磁偏角:“以磁石磨针锋,则能指南,然常微偏东,不全南也”进一步研究表明,地球周围地磁场的磁感线分布如图所示。地磁场对宇宙射线有阻挡作用,从太阳或其他星体上放射出的宇宙射线中含有高能带电粒子,若到达地球,对地球上的生命将带来危害。结合上述材料,下列说法不正确的是( )
A.地磁场只分布在地球的外部
B.地磁场的北极在地理南极附近
C.地磁场穿过地球表面的磁通量为零
D.地磁场对直射地球的宇宙射线的阻挡作用在赤道附近最强,两极地区最弱
方法探究
一、洛伦兹力的方向
1.洛伦兹力的方向总是与电荷运动的方向及磁场方向垂直,即洛伦兹力的方向总是垂直于运动电荷速度方向和磁场方向确定的平面.即F、B、v三个量的方向关系是:F⊥B,F⊥v,但B与v不一定垂直,如图甲、乙所示.
2.在用左手定则判断运动的电荷在磁场中所受洛伦兹力的方向时,对于正电荷,四指指向电荷的运动方向;但对于负电荷,四指应指向电荷运动的反方向.
二、洛伦兹力的大小
1.洛伦兹力与安培力的关系
(1)安培力是导体中所有定向移动的自由电荷受到的洛伦兹力的宏观表现,而洛伦兹力是安培力的微观本质.
(2)洛伦兹力对电荷不做功,但安培力却可以对导体做功.
2.洛伦兹力的大小:F=qvBsin θ,θ为电荷运动的方向与磁感应强度方向的夹角.
(1)当θ=90°时,v⊥B,sin θ=1,F=qvB,即运动方向与磁场垂直时,洛伦兹力最大.
(2)当v∥B时,θ=0°,sin θ=0,F=0,即运动方向与磁场平行时,不受洛伦兹力.
三、带电体在洛伦兹力作用下的运动
1.带电体在匀强磁场中速度变化时洛伦兹力的大小往往随之变化,并进一步导致弹力、摩擦力的变化,带电体将在变力作用下做变加速运动.
2.利用牛顿运动定律和平衡条件分析各物理量的动态变化时要注意弹力为零的临界状态,此状态是弹力方向发生改变的转折点.
3.求解带电体在磁场中的运动问题的解题步骤
1.确定研究对象,即带电体;
2.确定带电体所带电荷量的正、负以及速度方向;
3.由左手定则判断带电体所受洛伦兹力的方向,并作出受力分析图;
4.由平行四边形定则、矢量三角形或正交分解法等方法,根据物体的平衡条件或牛顿第二定律列方程求解.
5.对于定性分析的问题还可以采用极限法进行推理,从而得到结论.
课后小练
一、单选题
1.下列各图反映的是正电荷在匀强磁场中沿垂直于磁场方向做匀速圆周运动,其中正确的是( )
A. B.
C. D.
2.磁场中某点磁感应强度的方向是( )
A.正电荷在该点的受力方向
B.运动电荷在该点的受力方向
C.小磁针极在该点的受力方向
D.一小段通电直导线在该点的受力方向
3.从如图(侧视图)可以看出,没有磁场时电子束打在荧光屏正中的O点。为使电子束偏转,由安装在管颈的偏转线圈产生偏转磁场。如果要使电子束在竖直方向偏离中心,打在荧光屏上的A点,则偏转磁场的方向应该为( )
A.竖直向上 B.竖直向下 C.垂直纸面向里 D.垂直纸面向外
4.下列描述中正确的是( )
A.沿电场线方向电场强度越来越小,电势逐渐降低
B.带电粒子仅在电场力的作用下一定做匀变速运动
C.磁场中某点磁感应强度的方向,跟放在该点的试探电流元所受磁场力的方向一致
D.洛伦兹力可以改变粒子的速度,但不能改变粒子的动能
5.磁场对电流的作用力通常称为安培力。这是为了纪念法国物理学家安培(1775一1836),他对研究磁场对电流的作用力有杰出的贡献。关于安培力,下列说法正确的是( )
A.安培力和洛伦兹力是性质完全不同的两种力
B.磁场对通电导线的作用力的方向一定与磁场方向垂直
C.放在匀强磁场中的通电导线一定受磁场的作用力
D.通电直导线跟磁场方向平行时作用力最大
6.下列说法正确的是( )
A.穿过线圈的磁通量为零时,该处的磁感应强度不一定为零
B.电场线和磁感线都是客观存在的闭合曲线
C.一运动电荷在某处不受磁场力的作用,则该处的磁感应强度一定为零
D.磁场中某点磁感应强度的方向与放入磁场中的通电直导线所受安培力的方向相同
7.如图所示,四根平行直导线N、M、P、Q的截面对称分布在为圆心的同一圆周上,截面的连线互相垂直。M、N中没有电流,P、Q中通有图示方向相反、大小均为的电流时,点的磁感应强度大小为。现在M、N中通入大小也为的电流时,点的磁感应强度大小仍为。则下列说法正确的是( )
A.点的磁场方向由指向M
B.M、N中的电流方向相反
C.若在点放置垂直纸面方向的通电直导线,该导线所受安培力为零
D.若电子(不计重力)从点垂直纸面向里运动,电子将向上偏转
8.地球周围磁感线分布如图所示,下列关于地磁场的描述正确的是( )
①在地面上放置一个小磁针,小磁针的南极指向地磁场的南极;②地磁场的北极在地理南极附近;③赤道附近地磁场的方向和地面平行;④对垂直射向地球表面的宇宙射线中的高能带电粒子,在南北极所受到阻挡作用最弱,赤道附近最强;⑤地磁场可能是由带正电的地球自转形成的。
A.①②④ B.②③④ C.①⑤ D.②③
二、多选题
9.阴极射线管及方向坐标如图所示。电子束从阴极射出,直线射出狭缝掠射到荧光屏上,显示出电子束的径迹,以下偏转情况判断正确的是( )
A.在阴极射线管中加一个方向向上的电场,射线向上偏转
B.在阴极射线管中加一个方向向下的电场,射线向上偏转
C.在阴极射线管中加一个方向向前的磁场,射线向上偏转
D.在阴极射线管中加一个方向向后的磁场,射线向上偏转
10.如图所示,一直线边界的匀强磁场中,下列粒子竖直向上射入磁场,能够向左偏转的有( )
A.正电荷 B.电子 C.质子 D.中子
11.如图所示,a为带正电的小物块,b是一不带电的绝缘物块(设a、b间无电荷转移),a、b叠放于粗糙的水平地面上,地面上方有垂直纸面向里的匀强磁场,现用水平恒力F拉b物块,使a、b一起无相对滑动地向左加速运动,在加速运动阶段( )
A.a对b的压力不变
B.a对b的压力变大
C.a、b物块间的摩擦力变小
D.a、b物块间的摩擦力变大
三、解答题
12.宇宙射线中含有大量的高能带电粒子,而地磁场可以有效抵御宇宙射线的侵入。地磁场的磁感线分布如图所示,可以认为两极处地磁场的方向垂直于地面,赤道处地磁场的方向由地理南极指向地理北极。
(1)对于垂直射向地面的宇宙射线,赤道和两极相比,哪个区域的地磁场阻挡效果更好?
(2)若赤道上空某处的磁感应强度为,有一速率、电荷量的质子竖直向下运动穿过此处的地磁场,该质子受到的洛伦兹力是多大?向哪个方向偏转?
13.如图1所示,足够长的平行光滑金属导轨水平放置,宽度为L,一端连接阻值为R的电阻。导轨所在空间存在竖直向下的匀强磁场,磁感应强度为B。电阻为r的导体棒MN放在导轨上,其长度恰好等于导轨间距,与导轨接触良好,导体棒沿导轨向右匀速运动,速度大小为v。导轨的电阻可忽略不计。
(1)通过公式推导证明:导体棒向右匀速运动时间内,拉力做的功W等于电路获得的电能;(2)若要使回路中不产生感应电流,在导体棒运动的过程中,磁感应强度B应随时间t变化。设t=0时刻磁场的磁感应强度大小为,请在图2中作出相应的B-t图像,并通过推导说明作图依据。
(3)从微观角度看,导体棒MN中的自由电荷会同时参与沿导体棒方向和垂直导体棒方向的两个分运动,由此会受到两个相应的洛伦兹力,请在图3中画出两个洛伦兹力的受力示意图,并通过计算证明:导体棒中一个自由电荷所受的洛伦兹力做的总功为零。(为了方便,可认为导体棒中的自由电荷为正电荷,解题过程中需要用到、但题目没有给出的物理量,要在解题时做必要的说明)
高中物理人教版 (2019)选择性必修 第二册1 认识传感器精品复习练习题: 这是一份高中物理人教版 (2019)选择性必修 第二册1 认识传感器精品复习练习题,文件包含51认识传感器原卷版docx、51认识传感器解析版docx等2份试卷配套教学资源,其中试卷共28页, 欢迎下载使用。
选择性必修 第二册4 电磁波谱优秀同步测试题: 这是一份选择性必修 第二册4 电磁波谱优秀同步测试题,文件包含44电磁波谱解析版docx、44电磁波谱原卷版docx等2份试卷配套教学资源,其中试卷共26页, 欢迎下载使用。
高中物理人教版 (2019)选择性必修 第二册1 电磁振荡优秀课时作业: 这是一份高中物理人教版 (2019)选择性必修 第二册1 电磁振荡优秀课时作业,文件包含41电磁振荡解析版docx、41电磁振荡原卷版docx等2份试卷配套教学资源,其中试卷共25页, 欢迎下载使用。

