


还剩17页未读,
继续阅读
云南省中央民族大学附属中学红河州实验学校2022-2023学年高二上学期10月月考历史试卷
展开
这是一份云南省中央民族大学附属中学红河州实验学校2022-2023学年高二上学期10月月考历史试卷,共20页。试卷主要包含了选择题,非选择题等内容,欢迎下载使用。
相关试卷
2023-2024学年云南省师范大学附属中学高二上学期教学测评月考(四)历史试题含答案:
这是一份2023-2024学年云南省师范大学附属中学高二上学期教学测评月考(四)历史试题含答案,共11页。
云南省红河州开远市2023-2024学年高二上学期期中考试历史试卷(含答案):
这是一份云南省红河州开远市2023-2024学年高二上学期期中考试历史试卷(含答案),文件包含云南省红河州开远市2023-2024学年高二上学期期中考试历史试卷docx、云南省红河州开远市2023-2024学年高二上学期期中考试历史答案docx等2份试卷配套教学资源,其中试卷共8页, 欢迎下载使用。
云南省红河州中央民族大学附属中学红河州实验学校2022-2023学年高二下学期期末考试历史试题(解析版):
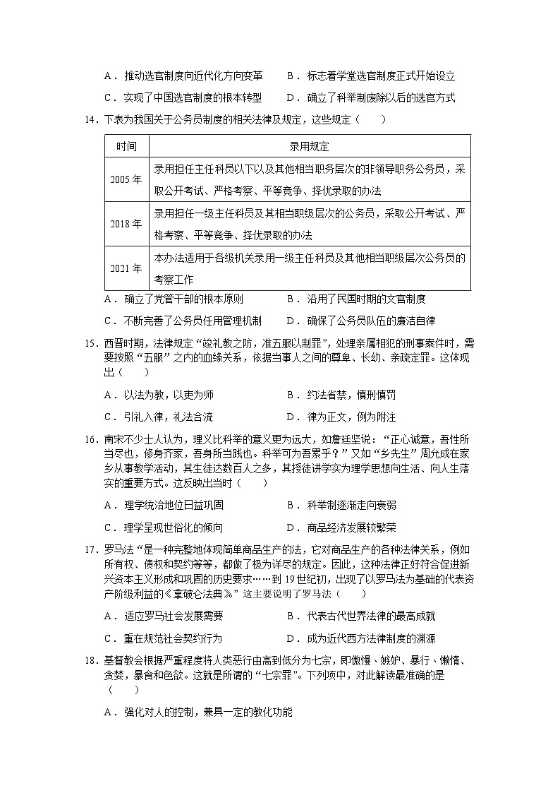
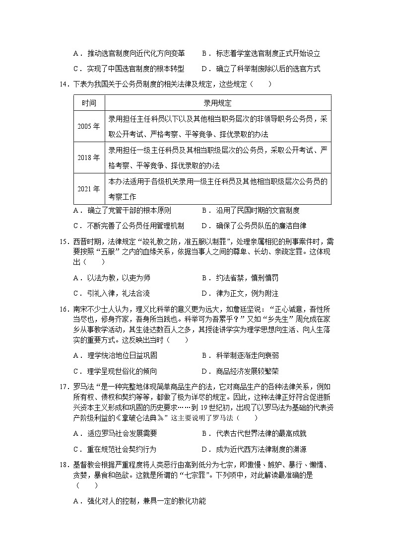
这是一份云南省红河州中央民族大学附属中学红河州实验学校2022-2023学年高二下学期期末考试历史试题(解析版),共18页。