所属成套资源:2024年新高考数学题型全归纳之排列组合
专题09 间接法模型-2024年新高考数学题型全归纳之排列组合
展开
这是一份专题09 间接法模型-2024年新高考数学题型全归纳之排列组合,文件包含专题09间接法模型解析版docx、专题09间接法模型原卷版docx等2份试卷配套教学资源,其中试卷共16页, 欢迎下载使用。
专题09 间接法模型
【方法技巧与总结】
“至多”“最多”的问题:解这类问题必须十分重视“至多”“最多”这两个关键词的含义谨防重复与漏解,用直接法或间接法都可以求解,通常用直接法分类复杂时,考虑逆向思维,用间接法处理.
【典型例题】
例1.(2023·全国·高三专题练习)个点将半圆分成段弧,以个点(包括个端点)为顶点的三角形中钝角三角形有( )个
A. B. C. D.
例2.(2023春·湖北武汉·高二校联考期末)甲、乙、丙、丁四位同学决定去黄鹤楼、东湖、汉口江滩游玩,每人只能去一个地方,汉口江滩一定要有人去,则不同游览方案的种数为( )
A.65 B.73 C.70 D.60.
例3.(1990·全国·高考真题)以一个正三棱柱的顶点为顶点的四面体共有( )
A.6个 B.12个 C.18个 D.30个
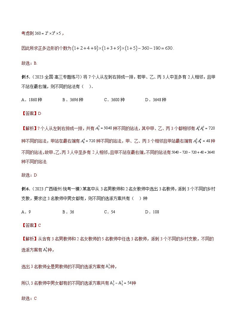
例4.(2023·湖南长沙·雅礼中学校联考二模)从正360边形的顶点中取若干个,依次连接,构成的正多边形的个数为( )
A.360 B.630 C.1170 D.840
例5.(2023·全国·高三专题练习)将7个人从左到右排成一排,若甲、乙、丙3人中至多有2人相邻,且甲不站在最右端,则不同的站法有( ).
A.1860种 B.3696种 C.3600种 D.3648种
例6.(2023·广西梧州·统考一模)某高中从3名男教师和2名女教师中选出3名教师,派到3个不同的乡村支教,要求这3名教师中男女都有,则不同的选派方案共有( )种
A.9 B.36 C.54 D.108
例7.(2023·全国·高三专题练习)某学校计划从包含甲、乙、丙三位教师在内的10人中选出5人组队去西部支教,若甲、乙、丙三位教师至少一人被选中,则组队支教的不同方式共有( )
A.21种 B.231种 C.238种 D.252种
例8.(2023·全国·高三专题练习)中园古代中的“礼、乐、射、御、书、数”合称“六艺”.“礼”主要指德育;“乐”主要指美育;“射”和“御”就是体育和劳动;“书”指各种历史文化知识;“数”指数学.某校国学社团开展“六艺”讲座活动,每周安排一次讲座,共讲六次.讲座次序要求“射”不在第一次,“数”和“乐”两次不相邻,则“六艺”讲座不同的次序共有( )
A.408种 B.240种 C.1092种. D.120种
例9.(2023秋·黑龙江哈尔滨·高二哈尔滨工业大学附属中学校校考阶段练习)中国古代中的“礼、乐、射、御、书、数”,合称“六艺”.“礼”主要指德育;“乐”主要指美育;“射”和“御”就是体育和劳动;“书”指各种历史文化知识;“数”指数学.某校国学社团开展“六艺”讲座活动,每次讲一艺.讲座次序要求“数”不在第一次也不在第六次,“礼”和“乐”不相邻,则“六艺”讲座不同的次序共有( )
A.480种 B.336种 C.144种 D.96种
例10.(2023·全国·高三专题练习)红五月,某校团委决定举办庆祝中国共产党成立100周年“百年荣光,伟大梦想”联欢会,经过初赛,共有6个节目进入决赛,其中2个歌舞类节目,2个小品类节目,1个朗诵类节目,1个戏曲类节目.演出时要求同类节目不能相邻,则演出顺序的排法总数是( )
A. B. C. D.
例11.(2023·全国·高三专题练习)2022年6月17日,我国第三艘航母“福建舰”正式下水.现要给“福建舰”进行航母编队配置科学试验,要求2艘攻击型核潜艇一前一后,3艘驱逐舰和3艘护卫舰分列左右,每侧3艘,同侧不能都是同种舰艇,则舰艇分配方案的方法数为( )
A.72 B.324 C.648 D.1296
例12.(2023·全国·高三专题练习)某教师一天上3个班级的课,每班上1节,如果一天共8节课,上午5节,下午3节,并且教师不能连上3节课(第5节和第6节不算连上),那么这位教师一天的课表的所有不同排法有( )
A.312种 B.300种 C.52种 D.50种
例13.(2023·全国·高三专题练习)把7个字符1,1,1,A,A,,排成一排,要求三个“1”两两不相邻,且两个“A”也不相邻,则这样的排法共有
A.12种 B.30种 C.96种 D.144种
例14.(2023春·山西吕梁·高二校考阶段练习)正八边形的对角线的条数____________.
例15.(2023秋·辽宁沈阳·高二同泽高中校考阶段练习)4张卡片的正、反面分别写有数字1,2;1,3;4,5;6,7.将这4张卡片排成一排,可构成不同的四位数的个数为______
例16.(2023·高二单元测试)从5名男生和5名女生中选3人组队参加某集体项目的比赛,其中至少有一名女生入选的组队方案有______种.
例17.(2023春·广东江门·高二台山市华侨中学校考期中)在“志愿和平”活动中,某校高二年级名男教师和名女教师参与社区防控新冠肺炎疫情的志愿服务,根据岗位需求应派人巡视商户,且至少有名男教师;另外人测量出入人员体温.则这名教师不同的安排方法有______种(只填数字)
例18.(2023·四川德阳·统考二模)春节期间新型冠状病毒肺炎疫情在湖北爆发,为了打赢疫情防控阻击战,我省某医院选派2名医生,6名护士到湖北、两地参加疫情防控工作,每地一名医生,3名护士,其中甲乙两名护士不到同一地,共有__________种选派方法.
例19.(2023春·湖北宜昌·高二校考阶段练习)某老师一天上3个班级的课,每班一节,如果一天共9节课,且老师不能连上3节课(第5节和第6节不算连上),那么这位老师一天的课表的所有排法有______种.
例20.(2023·全国·高三专题练习)名教师从星期一至星期六值日,若甲教师不排星期一,乙教师不排星期二,丙教师不排星期三,则不同的值日排法有多少种?
例21.(2023春·浙江·高二校联考期末)从正方体的8个顶点中选4个点作一个平面,可作___________个不同的平面,从正方体的8个顶点中选4个点作一个四面体,可作___________个四面体.
相关试卷
这是一份专题13 捆绑法模型-2024年新高考数学题型全归纳之排列组合,文件包含专题13捆绑法模型解析版docx、专题13捆绑法模型原卷版docx等2份试卷配套教学资源,其中试卷共18页, 欢迎下载使用。
这是一份专题08 直接法模型-2024年新高考数学题型全归纳之排列组合,文件包含专题08直接法模型解析版docx、专题08直接法模型原卷版docx等2份试卷配套教学资源,其中试卷共16页, 欢迎下载使用。
这是一份2023年新高考数学排列组合专题复习专题09 间接法模型(解析版),共9页。试卷主要包含了某市政府决定派遣名干部种等内容,欢迎下载使用。

