所属成套资源:备战2024年高考数学考试易错题(新高考专用)
易错点09 平面向量与复数-备战2024年高考数学考试易错题(新高考专用)
展开
这是一份易错点09 平面向量与复数-备战2024年高考数学考试易错题(新高考专用),文件包含易错点09平面向量与复数-备战2024年高考数学考试易错题新高考专用解析版docx、易错点09平面向量与复数-备战2024年高考数学考试易错题新高考专用原卷版docx等2份试卷配套教学资源,其中试卷共24页, 欢迎下载使用。
易错分析
一、忽略向量共线致误
1、已知向量的夹角为钝角,则实数x的取值范围为________.
【错解】因为向量的夹角为钝角,所以,
即,解得,
【错因】
【正解】
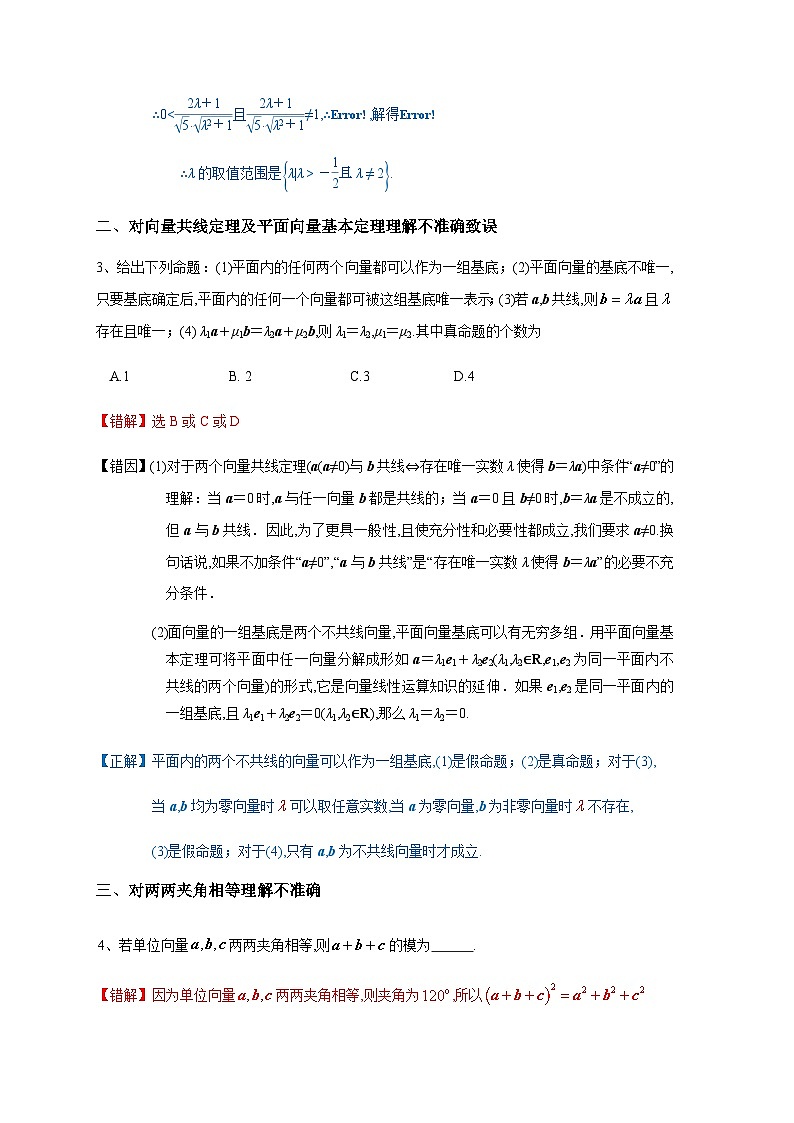
2、已知a=(2,1),b=(λ,1),λ∈R,a与b的夹角为θ.若θ为锐角,则λ的取值范围是__________.
【错解】∵cs θ=eq \f(a·b,|a|·|b|)=eq \f(2λ+1,\r(5)·\r(λ2+1)).因θ为锐角,有cs θ>0,
∴eq \f(2λ+1,\r(5)·\r(λ2+1))>0⇒2λ+1>0, 得λ>-eq \f(1,2),λ的取值范围是eq \b\lc\(\rc\)(\a\vs4\al\c1(-\f(1,2),+∞)).
【错因】
【正解】
二、对向量共线定理及平面向量基本定理理解不准确致误
3、给出下列命题:(1)平面内的任何两个向量都可以作为一组基底;(2)平面向量的基底不唯一,只要基底确定后,平面内的任何一个向量都可被这组基底唯一表示;(3)若a,b共线,则且存在且唯一;(4) λ1a+μ1b=λ2a+μ2b,则λ1=λ2,μ1=μ2.其中真命题的个数为
A.1 B. 2 C.3 D.4
【错解】选B或C或D
【错因】
【正解】
三、对两两夹角相等理解不准确
4、若单位向量两两夹角相等,则的模为 .
【错解】因为单位向量两两夹角相等,则夹角为,所以
+=+
=0, 所以的模为0。
【错因】
【正解】
四、确定向量夹角忽略向量的方向致错
5、已知等边△ABC的边长为1,则eq \(BC,\s\up6(→))·eq \(CA,\s\up6(→))+eq \(CA,\s\up6(→))·eq \(AB,\s\up6(→))+eq \(AB,\s\up6(→))·eq \(BC,\s\up6(→))=________.
【错解】∵△ABC为等边三角形,∴|eq \(BC,\s\up6(→))|=|eq \(CA,\s\up6(→))|=|eq \(AB,\s\up6(→))|=1,
【错因】
【正解】
6、在中,M是BC的中点,AM=1,点P在AM上且满足,则等于 ( )
A. B. C. D.
【错解】由知, P为△ABC的重心,根据向量的加法,,
则 =
【错因】
【正解】
五、向量基本概念模糊致错
7、下列五个命题:
若a∥b,b∥c,则a∥c;
若A,B,C,D是同一平面内的四点且eq \(AB,\s\up6(→))=eq \(DC,\s\up6(→)),则ABCD为平行四边形;
若,则;
; 其中正确的命题有______个。
【错解】1或2或3或4
【错因】
【正解】
六、 忽视平面向量基本定理的成立条件
8、下列各组向量中,可以作为基底的是( )
A、=(0,0),=(1,-2) B、=(-1,2),=(5,7)
C、=(3,5),=(6,10) D、=(2,-3),=(4,-6)
【错解】选A或C或D
【错因】
【正解】
七、纯虚数的条件不明晰
9、若复数是纯虚数,则实数( )
A. B. C. D.
【错解】由复数是纯虚数,得,解得:,故选A.
【错因】
【正解】
八、对复数的虚部理解错误
10、复数(为虚数单位)的虚部是( )
A. B. C. D.
【错解】因为,故选B.
【错因】
【正解】
九、乱用判别式
11、已知关于x的一元二次方程有实数根,求的取值范围.
【错解】由于一元二次方程有实数根,可得判别式:,
解得:或.
【错因】
【正解】
十、忽略虚数不能比较大小
12、给出下列命题: = 1 \* GB3 ①; = 2 \* GB3 ②; = 3 \* GB3 ③,其中正确命题的个数为 . A.0 B.1 C.2 D. 3
【错解】D
【错因】
【正解】
十一、利用解题,忽略前提条件:为实数
13、已知x为实数,y为纯虚数,且,求的值.
A. B. C. D.
【错解】由得,所以.
【错因】
【正解】
易错题通关
1、已知复数z=5+3i1−i,则下列说法正确的是( )
A. z的虚部为4iB. z的共轭复数为1−4i
C. |z|=5D. z在复平面内对应的点在第二象限
2、下列说法正确的是( )
A. 若|a| > |b|,则a>b B. 若|a|=|b|,则a=b
C. 若a=b,则a//b D. 若a≠b,则a与b不是共线向量
3.已知a∈R,若z=(a+i)(a+4i)-10i为纯虚数(i为虚数单位),则a的值为( )
A.2 B.-2 C.±2 D.±1
4.若(1-i)+(2+3i)=a+bi(a,b∈R,i是虚数单位),则a-b等于( )
A.5 B.1 C.0 D.-3
5、已知向量a=(1,2),b=(1,1),且a与a+λb的夹角为锐角,则λ满足( )
A. λ−53
C. λ>−53且λ≠0D. λ
相关试卷
这是一份易错点11 立体几何-备战2024年高考数学考试易错题(新高考专用),文件包含易错点11立体几何-备战2024年高考数学考试易错题新高考专用解析版docx、易错点11立体几何-备战2024年高考数学考试易错题新高考专用原卷版docx等2份试卷配套教学资源,其中试卷共38页, 欢迎下载使用。
这是一份易错点10 数列-备战2024年高考数学考试易错题(新高考专用),文件包含易错点10数列-备战2024年高考数学考试易错题新高考专用解析版docx、易错点10数列-备战2024年高考数学考试易错题新高考专用原卷版docx等2份试卷配套教学资源,其中试卷共26页, 欢迎下载使用。
这是一份易错点07 导数及其应用-备战2024年高考数学考试易错题(新高考专用),文件包含易错点07导数及其应用-备战2024年高考数学易错题新高考专用原卷版docx、易错点07导数及其应用-备战2024年高考数学易错题新高考专用解析版docx等2份试卷配套教学资源,其中试卷共30页, 欢迎下载使用。

