高中化学苏教版 (2019)必修 第一册第二单元 金属钠及钠的化合物学案
展开
这是一份高中化学苏教版 (2019)必修 第一册第二单元 金属钠及钠的化合物学案,文件包含323强电解质和弱电解质教师版-高一化学同步讲义苏教必修第一册docx、323强电解质和弱电解质学生版-高一化学同步讲义苏教必修第一册docx等2份学案配套教学资源,其中学案共18页, 欢迎下载使用。
第3课时 强电解质和弱电解质
目标导航
课程标准
课标解读
1.认识酸、碱、盐等电解质在水溶液中或熔融状态下能发生了电离。
2.能用电离方程式表示某些酸、碱、盐的电离。
1.能判断电解质,通过电离方程式的书写,描述常见物质在水中的变化。(宏观辨识与微观探析)
2.能根据给出的问题设计简单的实验方案,严重电解质的导电条件及导电能力的影响因素。(科学探究与创新意识)
3.结合部分电解质的性质,能对具体物质的性质和化学变化做出解释或预测。(变化观念与平衡思想)
4.能结合电解质的电离,理解、描述和表示化学中常见的认知模型,指出模型表示的具体含义。(证据推理与模型认知)
知识点01 强电解质和弱电解质
1.强电解质
(1)概念:在水溶液中能完全电离的电解质。
(2)常见的强电解质
①强酸:H2SO4、HCl、HNO3等。
②强碱:NaOH、KOH等。
③绝大多数盐。
(3)电离方程式
①H2SO4:H2SO4===2H++SO。
②KOH:KOH===K++OH-。
③CaCl2:CaCl2===Ca2++2Cl-。
2.弱电解质
(1)概念:在水溶液中不能完全电离的电解质。
(2)常见的弱电解质
①弱酸:H2CO3、CH3COOH等。
②弱碱:NH3·H2O等。
(3)电离方程式
①弱电解质的电离方程式用“”表示;如:
CH3COOH:CH3COOHCH3COO-+H+。
NH3·H2O:NH3·H2ONH+OH-。
②多元弱酸是分步电离的,如:H2CO3H++HCO;HCOH++CO。
③多元碱的电离方程式书写时一步完成,如:Cu(OH)2Cu2++2OH-。
3.溶液的导电能力
溶液的导电能力由溶液中离子浓度的大小和离子所带电荷数的多少决定。一般,离子浓度越大,离子所带电荷数越多,溶液的导电能力越强。
物质的量浓度相同时,强电解质溶液的导电能力明显强于弱电解质溶液的导电能力。
【即学即练1】(1)有下列物质:
①H2SO4 ②H2CO3 ③Ca(OH)2 ④NH3·H2O ⑤NaHCO3 ⑥BaSO4
其中,属于强电解质的有________,属于弱电解质的有_________。
(2)写出上述电解质的电离方程式。
答案:(1)①③⑤⑥ ②④
(2)①H2SO4=2H++ SO ②H2CO3H++ HCO
③Ca(OH)2 =Ca2++OH- ④NH3·H2ONH+OH-
⑤NaHCO3=Na++ HCO ⑥BaSO4=Ba2++ SO
【即学即练2】下列溶液中存在哪些微粒?请写出微粒符号。
(1)KClO3溶液:________________________________
(2)氯水:________________________________
(3)漂白粉溶液:________________________________
(4)CH3COOH溶液:________________________________
答案:(1)H2O、H+、OH-、K+、ClO (2)H2O、H+、OH-、Cl2、Cl-、HClO、ClO-
(3)H2O、H+、OH-、Ca2+、Cl-、ClO- (4)H2O、H+、OH-、CH3COOH、CH3COO-
能力拓展
考法01 强电解质和弱电解质
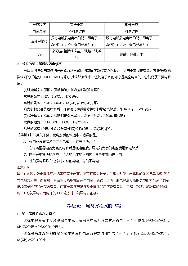
1.强电解质和弱电解质的比较
强电解质
弱电解质
电离条件
溶于水或熔融状态
溶于水或熔融状态
电离程度
完全电离
部分电离
电离过程
不可逆过程
可逆过程
溶液中微粒
只有电解质电离出的阴、阳离子、溶剂分子,不存在电解质分子
既有电解质电离出的阴、阳离子、溶剂分子,还存在电解质分子
实例
多数盐(包括难溶盐)、强酸、强碱等
弱酸、弱碱、水
2.常见的强电解质和弱电解质
电解质的强弱与溶液的导电能力及电解质的溶解度都没有必然联系,只与电离程度有关。某些难溶(或微溶)于水的盐(如AgCl、BaSO4等),其溶解度很小,但其溶于水的部分是完全电离的,它们仍属于强电解质。
(1)强电解质:强酸、强碱和绝大多数盐都是强电解质。
常见的强酸:HCl、H2SO4、HNO3等。
常见的强碱:KOH、NaOH、Ca(OH)2、Ba(OH)2等。
绝大多数盐都是强电解质,注意难溶性或微溶性盐都是强电解质,如BaSO4、CaCO3等。
(2)弱电解质:弱酸、弱碱都是弱电解质。熟记下列常见的弱酸和弱碱:
常见的弱酸:CH3COOH、HClO、H2CO3等。
常见的弱碱:NH3·H2O和难溶性碱[如Fe(OH)3、Cu(OH)2]等。
【典例1】下列关于强、弱电解质的叙述中,错误的是( )
A.强电解质在溶液中完全电离,不存在溶质分子
B.在溶液里导电能力强的电解质是强电解质,导电能力弱的电解质是弱电解质
C.同一弱电解质的溶液,当温度、浓度不同时,其导电能力也不同
D.纯的强电解质在液态时,有的导电,有的不导电
答案:B
解析:A项,强电解质在水溶液中完全电离,不存在溶质分子,正确;B项,电解质的强弱与其水溶液的导电能力无关,而取决于其在水溶液中能否完全电离,错误;C项,弱电解质溶液的导电能力与离子的浓度和离子所带的电荷数有关,而离子浓度与温度及电解质的浓度都有关系,正确;D项,熔融态的NaCl、K2SO4可以导电,而纯净的HCl液态时不能导电,正确。
考法02 电离方程式的书写
1.强电解质的电离方程式
①强电解质在水溶液中完全电离,在书写电离方程式时用符号“=”。例如NaCl=Na++Cl-,CH3COONH4=CH3COO-+ NH。
②在书写难溶性和微溶性强电解质的电离方程式时用符号“=”。例如:BaSO4=Ba2++SO,Ca(OH)2=Ca2++2OH-。
③有些电解质因条件不同,其电离方程式的书写形式也不同。例如,熔融时,KHSO4=K++H SO;水溶液中:KHSO4=K++H++ SO。
2.弱电解质的电离方程式
①弱电解质在水溶液中发生部分电离,在书写电离方程式时用符号“”。例如,CH3COOHCH3COO-+H+,NH3·H2ONH+OH-。
②多元弱酸在水溶液中的电离是分步进行的,要求分步写出电离方程式,几元酸就有几级电离方程式。例如,H2CO3H++ HCO,HCOH++ CO。
③多元弱碱在水溶液中的电离比较复杂,因此多元弱碱的电离方程式的书写一般是一步到位,但仍用符号“”。例如,Cu(OH)2Cu2++2OH-
3.弱酸的酸式盐的电离方程式
弱酸的酸式盐是强电解质,在水中第一步完全电离出阳离子和弱酸的酸式酸根离子,而弱酸的酸式酸根离子又可以进行电离,且为可逆过程。例如,NaHCO3在水溶液中的电离方程式为:NaHCO3=Na++ HCO,HCOH++ CO。
【典例2】下列电离方程式中,正确的是( )
A.Ca(OH)2===Ca2++2(OH)-
B.FeCl2===Fe3++2Cl-
C.K2SO4===K+SO
D.Al2(SO4)3===2Al3++3SO
答案:D
解析:A项2(OH)-为错误表示方法,正确为2OH-;B项是Fe2+而不是Fe3+;C项K为错误表示方法,正确为2K+。
考法03 溶液中存在的微粒与溶液的导电能力
1.溶液中存在的微粒
(1)强电解质在水溶液中完全电离,全部以离子形式存在,不存在溶质分子。
(2)弱电解质在水溶液中部分电离,溶质在溶液中既有分子又有离子形式存在。
(3)如果溶液为多种物质组成的混合物,则根据各种物质的类别进行分析判断。
①若溶质都是电解质,则根据电解质的类别判断溶液中存在的微粒。
②有些物质溶于水时,和水发生反应,则要分析这些物质与水反应的类型(是否可逆反应)和与水反应后的产物,再做判断。
如氯水,Cl2与水发生可逆反应,Cl2+H2OHCl+HClO,生成物中HCl是强电解质,HClO是弱电解质,因此氯水中存在的微粒有H2O、H+、OH-、Cl2、Cl-、HClO、ClO-。
2.溶液的导电能力
电解质溶液的导电能力与自由离子的浓度和离子所带的电荷数有关。
强电解质溶液的导电能力不一定强,与溶液中离子的浓度大小有关,稀溶液中离子浓度小,导电能力弱。
难溶电解质的溶液都是稀溶液,导电能力一般都很弱。
物质的量浓度相同的溶液:强电解质溶液的导电能力>弱电解质弱电解质溶液的导电能力。
【典例3】某兴趣小组的同学向一定体积的Ba(OH)2溶液中逐渐加入稀硫酸,并测得混合溶液的导电能力随时间变化的曲线如图所示。该小组的同学关于如图的下列说法中,不正确的是( )
A.AB段溶液的导电能力不断减弱,说明生成的BaSO4不是电解质
B.B处溶液的导电能力约为0,说明溶液中几乎没有自由移动的离子
C.BC段溶液的导电能力不断增大,主要是由于过量的H2SO4电离出的离子导电
D.a时刻Ba(OH)2溶液与稀硫酸恰好完全中和
答案:A
解析:AB段溶液的导电能力不断减弱,是由于生成的BaSO4是电解质,但溶解度较低,电离出的离子很少,导电能力较低,A项错误;B处溶液的导电能力约为0,此时Ba(OH)2与硫酸反应恰好完全反应,溶液中几乎没有自由移动的离子,B项正确;BC段加入的稀硫酸逐渐过量,溶液的导电能力不断增大,C项正确;a时刻Ba(OH)2溶液与稀硫酸恰好完全反应生成硫酸钡和水,D项正确。
分层提分
题组A 基础过关练
1.下列关于电解质和非电解质的说法中正确的是( )
A.它们研究的对象都是化合物
B.它们的水溶液都能导电
C.电解质一定能导电
D.不导电的物质一定是非电解质
答案:A
2.下列对电解质的叙述正确的是( )
A.CaCO3的溶液导电性很差,所以CaCO3不是电解质
B.NaCl溶液在电流作用下电离成Na+和Cl-
C.NaCl是电解质,故NaCl晶体能导电
D.氯化氢溶于水能导电,但液态氯化氢不能导电
答案:D
3.下列属于弱电解质的是( )
A.氯化氢 B.蔗糖 C.醋酸溶液 D.一水合氨
答案:D
4.下列说法正确的是( )
A.液态HCl不导电,所以HCl是非电解质
B.NH3的水溶液能导电,所以NH3是电解质
C.铜、石墨均能导电,所以它们都是电解质
D.蔗糖在水溶液中和熔融时都不导电,所以是非电解质
答案:D
5.下列物质的分类组合全部正确的是( )
编号
强电解质
弱电解质
非电解质
A
NaCl
H2O
Cl2
B
H2SO4
CaCO3
CCl4
C
AgCl
HClO
Cu
D
Ba(OH)2
H2S
C2H5OH
答案:D
6.下列物质的电离方程式,错误的是( )
A.HCl = H++Cl- B.H2SO4 = 2H++SO
C.FeCl3 = Fe3++Cl- D.Ca(OH)2 = Ca2++2OH-
答案:C
7.等物质的量浓度的下列溶液中,导电能力最强的是( )
A.盐酸 B.醋酸溶液 C.氨水 D.蔗糖溶液
答案:A
解析:等物质的量浓度,离子浓度越大,导电能力越强,易溶的强电解质离子浓度最大,导电能力最强,故选A。
8.现有下列物质:空气 氧气 食盐水 氢氧化钾 铜 碳酸氢钠(NaHCO3) 蔗糖(C12H22O11) 酒精
以上物质中,属于电解质的是________,属于非电解质的是__________。
答案:氢氧化钾、碳酸氢钠(NaHCO3) 蔗糖(C12H22O11)、酒精
9.下列物质中,属于电解质的是________,属于强电解质的是______,属于弱电解质的是________(填序号)。
①H2SO4 ②盐酸 ③氯气 ④硫酸钡 ⑤乙醇 ⑥铜 ⑦H2CO3 ⑧氯化氢 ⑨蔗糖 ⑩氨气 ⑪CO2
答案:①④⑦⑧ ①④⑧ ⑦
10.写出下列物质在水中的电离方程式:
(1)硝酸:__________________________
(2)醋酸:___________________________
(3)一水合氨:________________________
(4)碳酸氢钠:____________________________
(5)NH4NO3:___________________________
(6)Al2(SO4)3:__________________________
(7)Fe(OH)3:____________________________
(8)H2S:_______________________________________
答案:(1)HNO3=H++NO3- (2)CH3COOHCH3COO-+H+ (3)NH3·H2ONH4++OH-
(4)NaHCO3=Na++HCO3- (5)NH4NO3=NH4++NO3- (6)Al2(SO4)3=2Al3++2SO42-
(7)Fe(OH)3Fe3++3OH- (8)H2SH++HS-
题组B 能力提升练
1.下列物质按强电解质、弱电解质、非电解质排列的是( )
A.NaCl HF Cl2 B.NaHCO3 NH3·H2O CCl4
C.Ba(OH)2 HCl Cu D.HClO BaSO4 C2H5OH
答案:B
2.下列各组化合物中,均为弱电解质的一组是
A.H2CO3、Ba(OH)2、K2S、H3PO4
B.FeCl3、HCl、C2H5OH、NH4Cl
C.CH3COOH、H2S、NH3·H2O、H2O
D.BaSO4、H2SO3、HNO3、KNO3
答案:C
3.下列电离方程式错误的是( )
A.NaHCO3===Na++H++CO
B.NaHSO4===Na++H++SO
C.MgCl2===Mg2++2Cl-
D.Ba(OH)2===Ba2++2OH-
答案:A
解析:A中HCO为弱酸根离子,在溶液中只有很少一部分发生电离,不能拆成H+与CO,应写为NaHCO3===Na++HCO。而NaHSO4中的HSO在水溶液中能完全电离成H+与SO,故B正确,A错误。故选A。
4.下列物质中,①Cu、②液氨、③蒸馏水、④氯化钠晶体、⑤硫酸溶液、⑥干冰、⑦BaSO4、⑧金刚石
其中能导电的是 ,属于强电解质的是 ,属于非电解质的是 。(填序号)
答案:①⑤ ④⑦ ②⑥
解析:金属单质、石墨、酸碱盐的溶液都能导电,①⑤可以导电;电解质和非电解质都是化合物,因此①⑤⑧不是电解质,也不是非电解质。强酸、强碱和大部分盐都是强电解质,离子化合物是强电解质,BaSO4属于离子化合物,是强电解质,④⑦是强电解质;②⑥的水溶液导电,但属于非电解质。
11.现有:①铁片、②NaCl、③稀氨水、④CH3COOH、⑤酒精、⑥稀盐酸、⑦浓H2SO4、⑧KOH、⑨蔗糖、⑩H2S
其中属于电解质的是 ,属于非电解质的是 ,属于强电解质的是 ,属于弱电解质的是
答案:②④⑧⑩ ②⑧ ⑤⑨ ④⑩
解析:电解质和非电解质都属于化合物,先排除①③⑥⑦(单质或混合物);酸(④⑩)、碱(⑧)、盐(②)属于电解质;⑤⑨属于有机物,其水溶液不导电,属于非电解质;强酸、强碱(⑧)和盐(②)属于强电解质;弱酸(④⑩)、弱碱属于弱电解质。
题组C 培优拔尖练
1.下列说法正确的是( )
A.CH3COOH与NaOH在相同条件下电离程度相等
B.NaCl溶液能导电是因为溶液中有能够自由移动的Na+和Cl-
C.H2SO4在电流作用下在水中电离出H+和SO42-
D.SO2能溶于水,水溶液能导电,所以SO2是电解质
答案:B
解析:A选项,CH3COOH是弱电解质,NaOH是强电解质,电离程度不会相等,错误;B选项,溶液导电的原因是因为溶液中存在可以自由移动的离子,正确;C选项,H2SO4在水分子的作用下发生电离,电流作用是离子发生定向移动,错误;D选项,SO2与水反应生成了电解质,其本身属于非电解质,错误。
2.下列说法中,正确的是( )
A.SO2能溶于水,水溶液能导电,所以SO2是电解质
B.NaCl溶液能导电是因为溶液中有自由移动的Na+和Cl-
C.H2SO4在电流作用下在水中电离出H+和SO
D.向醋酸溶液中加入少量氢氧化钠溶液,由于发生中和反应,溶液的导电能力降低
答案:B
解析:SO2通入水中生成H2SO3后溶液导电,H2SO3是电解质,SO2不是电解质。NaCl溶液中有能自由移动的Na+和Cl-,这些离子的定向移动可以导电;H2SO4在水溶液中,在水分子的作用下电离出H+和SO,它的电离不需要通电;醋酸是弱酸,不完全电离,溶液中的离子浓度小,与氢氧化钠反应后,生成醋酸钠,钠盐是可溶盐,溶液中的离子浓度增大,溶液的导电性增强。
3.NaHSO4通常为晶体,易溶于水,它溶于水时电离出三种不同的离子,溶液显酸性。NaHSO4受热熔化时只能电离出两种不同的离子。
(1)NaHSO4在水溶液中的电离方程式为_____________________________。
(2)NaHSO4在熔融状态下的电离方程式为_________________________。
(3)下列说法中正确的是________(填序号)。
A.NaHSO4属于酸 B.NaHSO4属于盐
C.NaHSO4属于电解质 D.NaHSO4溶液能与Zn反应生成氢气
答案:(1)NaHSO4===Na++H++SO
(2)NaHSO4===Na++HSO
(3)BCD
解析:NaHSO4溶于水电离出三种离子,且呈酸性,则它电离出的离子是Na+、H+、SO;NaHSO4受热熔化时只能电离出两种离子,分别是Na+和HSO;由其电离情况知,NaHSO4既是盐又是强电解质,不属于酸;NaHSO4溶液中含有H+,故能与Zn反应生成H2。
相关学案
这是一份高中化学苏教版 (2019)必修 第一册第三单元 从微观结构看物质的多样性导学案及答案,文件包含532晶体和非晶体教师版-高一化学同步讲义苏教必修第一册docx、532晶体和非晶体学生版-高一化学同步讲义苏教必修第一册docx等2份学案配套教学资源,其中学案共20页, 欢迎下载使用。
这是一份高中化学苏教版 (2019)必修 第一册第二单元 金属钠及钠的化合物学案及答案,文件包含321钠的性质与制备教师版-高一化学同步讲义苏教必修第一册docx、321钠的性质与制备学生版-高一化学同步讲义苏教必修第一册docx等2份学案配套教学资源,其中学案共23页, 欢迎下载使用。
这是一份高中化学苏教版 (2019)必修 第一册专题3 从海水中获得的化学物质第一单元 氯气及氯的化合物学案,文件包含312氯气的性质及应用教师版-高一化学同步讲义苏教必修第一册docx、312氯气的性质及应用学生版-高一化学同步讲义苏教必修第一册docx等2份学案配套教学资源,其中学案共31页, 欢迎下载使用。

