还剩3页未读,
继续阅读
初中地理基础知识必背
展开
1、 填下表:
形状
长度
指示方向
划分半球的线
经线
半圆
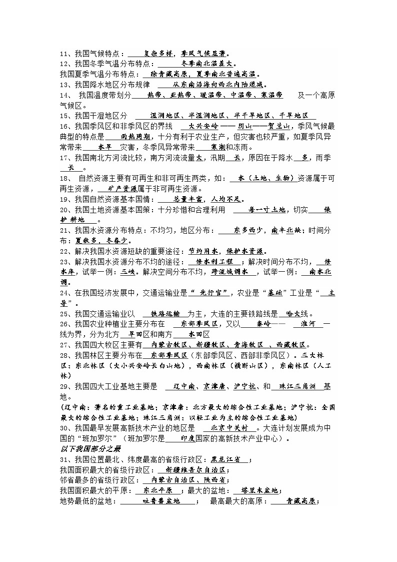
相等
南北
东西半球:西经20°和东经160°两条经线组成的经线圈
纬线
圆圈
不都
相等
东西
南北半球:赤道
2、 任举一例说明地球是个球体:
①地球卫星照片;②麦哲伦环球航行;③月食照片;④海边看帆船从远处驶来,总是先看到桅杆再看到船身;⑤站得高看得远。
3、 地球绕 地轴自转,转一周是 一天,产生了昼夜更替 现象和时间的差异,地球公转则产生了四季 (季节)的变化。(还有五带的划分,昼夜长短的变化,正午太阳高度的变化等)
4、 地图的三要素是 比例尺、方向和 图例。
5、 在等高线地形图上,等高线稠密,说明坡度 陡。(稀疏说明坡度缓)
6、 在分层设色地形图上,绿色常表示 平原 地形。
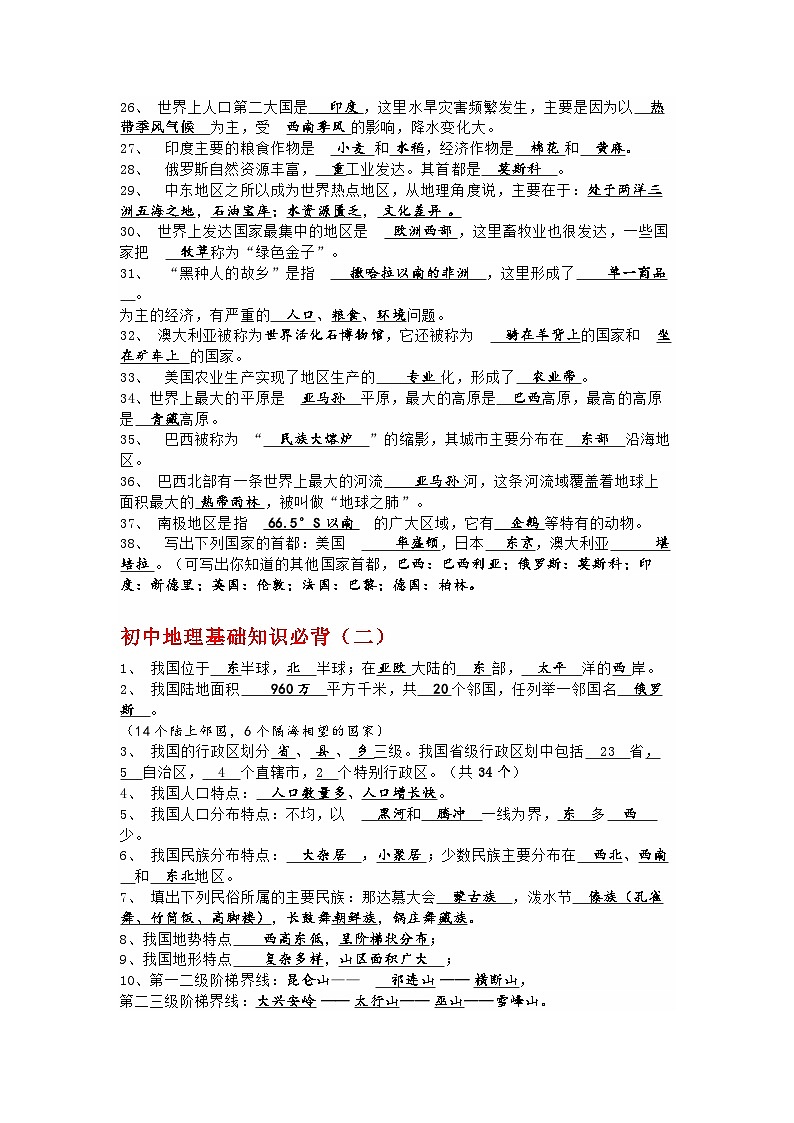
7、 世界上面积最大的洲是 亚洲,最小的洲是 大洋 洲。
8、 世界上面积最大的洋是 太平 洋,我国面临 太平洋。
9、 亚非两洲的分界线是 苏伊士运河 ,南北美洲的分界线是 巴拿马运河。(亚欧分界海峡:土耳其海峡)
10、 全球的岩石圈可分为 六 大板块,板块和板块交界处多 火山地震 。
11、 在卫星云图上,白色常表示 云区, 表示 台风 。
12、 一天当中气温最高出现在 午后2时 时刻,最低出现在 日出前后。
13、 一般来说,低纬度气温 高 ,高纬度气温 低。
同纬度地带,夏季陆地气温 高 ,海洋气温低 。(冬季相反)
14、 受地形影响,山地的 迎风坡 降水多, 背风坡 降水少。
15、 青藏高原之所以比同纬度其它地区寒冷,主要是受 地形 的影响。我国海南岛终年如夏,而黑龙江省北部却冬季漫长,最主要的影响因素是纬度。
(我国新疆塔里木盆地降水稀少,气候干旱而同纬度的北京却比较湿润:海陆因素)
16、世界的三大宗教是 基督 教、 伊斯兰 教和 佛 教。
我国的藏族、蒙古族信奉 喇嘛 教。(佛教)
17、 世界上使用人数最多的语言是 汉 语,使用范围最广的语言是 英 语。
18、 世界上最大的国际性合作组织是 联合国 ,区域性合作组织是 欧盟 。
19、 世界上面积最大的国家是 俄罗斯 ,人口最多的国家是 中国。
20、 世界上跨纬度最广的大洲是 亚洲 ,跨经度最广的大洲是 南极洲 。
21 亚洲地势具有中间 高、四周 低 的特点,使得河流呈 放射状流向海洋。
22、 亚洲的气候具有 复杂 性、 季风 性和 大陆 性的特点。
23、 日本是一个多 火山地震 的岛国,经济特点是发达的 加工贸易经济。
工业集中分布在太平洋沿岸和 濑户内海 沿岸的狭长地带。
24、 东南亚十字路口的中心 马六甲 海峡被称为日本的“海上生命线”。
25、世界上华人华侨最集中的分布区在 东南亚,这里旅游业发达,试举一例旅游胜地:(国家、地名)(七上P33)缅甸仰光大金塔、柬埔寨的吴哥窟等。
26、 世界上人口第二大国是 印度 ,这里水旱灾害频繁发生,主要是因为以 热带季风气候 为主,受 西南季风 的影响,降水变化大。
27、 印度主要的粮食作物是 小麦 和 水稻,经济作物是 棉花 和 黄麻。
28、 俄罗斯自然资源丰富, 重工业发达。其首都是 莫斯科 。
29、 中东地区之所以成为世界热点地区,从地理角度说,主要在于:处于两洋三洲五海之地,石油宝库;水资源匮乏, 文化差异 。
30、 世界上发达国家最集中的地区是 欧洲西部 ,这里畜牧业也很发达,一些国家把 牧草称为“绿色金子”。
31、 “黑种人的故乡”是指 撒哈拉以南的非洲 ,这里形成了 单一商品 。
为主的经济,有严重的 人口、粮食、环境问题。
32、 澳大利亚被称为世界活化石博物馆,它还被称为 骑在羊背上的国家和 坐在矿车上 的国家。
33、 美国农业生产实现了地区生产的 专业 化,形成了 农业带 。
34、世界上最大的平原是 亚马孙 平原,最大的高原是 巴西高原,最高的高原是 青藏高原。
35、 巴西被称为 “ 民族大熔炉 ”的缩影,其城市主要分布在 东部 沿海地区。
36、 巴西北部有一条世界上最大的河流 亚马孙 河,这条河流域覆盖着地球上面积最大的 热带雨林 ,被叫做“地球之肺”。
37、 南极地区是指 66.5°S以南 的广大区域,它有 企鹅 等特有的动物。
38、 写出下列国家的首都:美国 华盛顿,日本 东京,澳大利亚 堪培拉 。(可写出你知道的其他国家首都,巴西:巴西利亚;俄罗斯:莫斯科;印度:新德里;英国:伦敦;法国:巴黎;德国:柏林。
初中地理基础知识必背(二)
1、 我国位于 东半球,北 半球;在亚欧 大陆的 东 部, 太平 洋的西 岸。
2、 我国陆地面积 960万 平方千米,共 20个邻国,任列举一邻国名 俄罗斯 。
(14个陆上邻国,6个隔海相望的国家)
3、 我国的行政区划分 省 、 县 、 乡 三级。我国省级行政区划中包括 23 省,5 自治区, 4 个直辖市,2 个特别行政区。(共34个)
4、 我国人口特点: 人口数量多、人口增长快。
5、 我国人口分布特点:不均,以 黑河和 腾冲 一线为界, 东 多 西 少。
6、 我国民族分布特点: 大杂居 ,小聚居 ;少数民族主要分布在 西北、西南 和 东北地区。
7、 填出下列民俗所属的主要民族:那达慕大会 蒙古族 ,泼水节 傣族(孔雀舞、竹筒饭、高脚楼),长鼓舞朝鲜族,锅庄舞藏族。
8、我国地势特点 西高东低,呈阶梯状分布;
9、我国地形特点 复杂多样,山区面积广大 ;
10、第一二级阶梯界线:昆仑山—— 祁连山 —— 横断山,
第二三级阶梯界线:大兴安岭 —— 太行山—— 巫山——雪峰山。
11、我国气候特点: 复杂多样,季风气候显著。
12、我国冬季气温分布特点: 冬季南北温差大。
我国夏季气温分布特点: 除青藏高原,夏季南北普遍高温。
13、我国降水地区分布规律 从东南沿海向西北内陆递减。
14、 我国温度带划分 热带、亚热带、暖温带、中温带、寒温带 及一个高原气候区。
15、我国干湿地区分 湿润地区、半湿润地区、半干旱地区、干旱地区
16、我国季风区和非季风区的界线 大兴安岭 —— 阴山——贺兰山,季风气候最典型的特点是 雨热同期,十分有利于农业生产,但灾害也较严重,如夏季风异常带来 水旱 灾害,冬季风异常带来 寒潮和冻雨。
17、我国南北方河流比较,南方河流流量大,汛期 长,原因在于降水 多,雨季 长 。
18、 自然资源主要有可再生和非可再生两类,如: 水(土地、生物)资源属于可再生资源, 矿产资源属于非可再生资源。
19、我国自然资源基本国情: 总量丰富,人均不足。
20、我国土地资源基本国策:十分珍惜和合理利用 每一寸土地,切实 保护 耕地 。
21、我国水资源分布特点:不均匀,地区分布: 东多西少,南丰北缺;时间分布:夏秋多,冬春少。
22、解决我国水资源短缺的重要途径:节约用水,保护水资源。
23、解决我国水资源分布不均的途径: 修水利工程 ;解决时间分布不均, 修水库,试举一例:三峡。解决空间分布不均,跨流域调水 ,试举一例: 南水北调。
24、在我国经济发展中,交通运输业是“ 先行官”,农业是“基础”工业是“ 主导”。
25、我国交通运输业以 铁路运输 为主,大连的主要铁路线是 哈大线。
26、我国农业种植业主要分布在 东部季风区,又以 秦岭—— 淮河 一线为界,分为北方 旱田区和南方 水田区
27、我国四大牧区主要有 内蒙古牧区、新疆牧区、青海牧区 、西藏牧区。
28、我国林区主要分布在 东部季风区(东部季风区、西部非季风区)。三大林区:东北林区(大小兴安岭长白山地),西南林区(横断山区),东南林区(人工林)
29、我国四大工业基地主要是 辽中南、京津唐、沪宁杭、和 珠江三角洲 基地。
(辽中南:著名的重工业基地;京津唐:北方最大的综合性工业基地;沪宁杭:全国最大的综合性工业基地;珠江三角洲:以轻工业为主的综合性工业基地)
30、我国最早发展高新技术产业的地区是 北京中关村 。大连计划发展成为中国的“班加罗尔”(班加罗尔是 印度国家的高新技术产业中心)。
以下我国部分之最
31、我国位置最北、纬度最高的省级行政区:黑龙江省 ;
我国面积最大的省级行政区: 新疆维吾尔自治区;
邻省最多的省级行政区: 内蒙古自治区、陕西省;
我国面积最大的平原: 东北平原 ;最大的盆地: 塔里木盆地;
地势最低的盆地: 吐鲁番盆地 ; 最高最大的高原: 青藏高原;
最长、最大、流域面积最广的河流: 长江;含沙量最大的河流: 黄河;
最长的内流河:塔里木河;面积最大的湖泊(咸水湖):青海湖。
初中地理基础知识必背(三)
1、 我国人口分布的地理界线
大体以黑龙江的黑河市和云南省腾冲市划一条直线为界,该线东南部人口多,该线西北部人口少。
2.地势阶梯界线
(1)第一级阶梯和第二级阶梯的界线:西起昆仑山脉,经祁连山脉向东南到横断山脉东缘。
(2)第二级阶梯和第三级阶梯的界线:由东北向西南依次是大兴安岭、太行山、巫山、雪峰山。
3.地形区界线
(1)内蒙古高原和东北平原界线:大兴安岭。
(2)黄土高原和华北平原界线:太行山脉。
(3)四川盆地和长江中下游平原界线:巫山。
(4)云贵高原和青藏高原界线:横断山脉。
(5)准噶尔盆地和塔里木盆地界线:天山山脉。
(6)青藏高原和塔里木盆地界线:昆仑山脉。
(7)黄土高原和汉水谷地界线:秦岭。
(8)河西走廊和柴达木盆地界线:祁连山脉。
(9)四川盆地和汉水谷地界线:大巴山脉。
(10)内蒙古高原和黄土高原界线:古长城。
(11)长江中下游平原和华北平原界线:淮河。
4.气候界线
(1)l月0℃等温线(也是亚热带与暖温带及高原气候区分界线):大体沿着青藏高原东南边缘,向东经过秦岭一淮河一线。
(2)800毫米等降水量线(湿润区和半湿润区界线):沿着青藏高原东南边缘,向东经过秦岭一淮河一线。
(3)400毫米等降水量线(半湿润区和半干旱区界线):从大兴安岭西坡经过张家口、兰州、拉萨附近,到喜马拉雅山脉东部。
(4)200毫米等降水量线(半干旱区与干旱区界线):大致通过阴山、贺兰山、祁连山、巴颜喀拉山到冈底斯山一线。
5.河流界线
(1)外流区和内流区的界线:北段大体沿大兴安岭一阴山一贺兰山一祁连山(东端)一线,南段比较接近200毫米等降水量线。
(2)长江水系与黄河水系分水岭:巴颜喀拉山脉一秦岭。
(3)长江水系与珠江水系的分水岭:南岭。
(4)澜沧江与怒江的分水岭:怒山。
(5)长江流域与东南沿海诸河流域的分水岭:武夷山。
6.三大自然区界线
(1)东部季风区与西北干旱半干旱区的界线:400毫米等降水量线。
(2)青藏高寒区与东部季风区的界线:3000米等高线。
(3)青藏高寒区的北部与西北干旱半干旱区的界线:大体从昆仑山向东经过阿尔金山、祁连山一线。
7.自然地区界线
(1)东部季风区内部自然地区界线
①南方地区和北方地区界线(华北暖温带湿润地区与华中亚热带湿润地区):秦岭一淮河(1月0℃等温线,日平均气温>10℃积温4500℃等值线)。
②东北温带湿润、半湿润地区与华北暖温带湿润、半湿润地区界线:日平均气温>10℃的活动积温3200℃等值钱。
③华中亚热带湿润地区与华南热带湿润地区界线:日平均气温>10℃积温7500℃等值线。
(2)西北干旱半干旱区内部自然地区界线。
内蒙古温带草原地区与西北温带及暖温带荒漠地区的界线:贺兰山一线,相当于200毫米等降水量线。
8.农业活动界线
(1)牧区与农耕区的界线:大体接近400毫米等降水量线。
(2)水田区与早作区的界线:秦岭一淮河。
9.行政区界线
(1)南疆与北疆的界线(流动沙丘与固定、半固定沙丘界线):天山。
(2)湖北省与重庆市的界线:巫山。
(3)福建省与江西省的界线:武夷山。
(4)广东省与湖南省的界线:南岭。
(5)西藏自治区与新疆维吾尔自治区的界线:昆仑山脉。
(6)甘肃省与青海省的界线:祁连山脉。
(7)四川省与陕西省的界线:大巴山脉。
10.综合地理界线
(1)秦岭一淮河一线是我国的一条重要地理分界线,这条线的南北景观有很大的差异:①黄土高原的南界
②大致是1月0℃等温线、800毫米等降水量线通过的地方
③亚热带与暖温带的界线
④湿润区与半湿润区的界线
⑤亚热带常绿阔叶林和温带落叶阔叶林的界线
⑥河流有无结冰期的界线
⑦农业水田与旱地、两年三熟与一年两熟制、水稻和小麦杂粮的界线
⑧长江水系与黄河水系的分界线
(2)大兴安岭也是我国一条重要地理分界线,其东西两侧景观也有较大差异:
①400毫米等降水量线通过的地方
②季风区与非季风区分界线
③内流区与外流区的分界线
④牧区与农耕区通过的地方的界线
⑤内蒙古高原和东北平原的界线
⑥我国地势第二级阶梯与第三级阶梯的界线通过的地方
⑦森林景观与草原景观界线通过的地方。
形状
长度
指示方向
划分半球的线
经线
半圆
相等
南北
东西半球:西经20°和东经160°两条经线组成的经线圈
纬线
圆圈
不都
相等
东西
南北半球:赤道
2、 任举一例说明地球是个球体:
①地球卫星照片;②麦哲伦环球航行;③月食照片;④海边看帆船从远处驶来,总是先看到桅杆再看到船身;⑤站得高看得远。
3、 地球绕 地轴自转,转一周是 一天,产生了昼夜更替 现象和时间的差异,地球公转则产生了四季 (季节)的变化。(还有五带的划分,昼夜长短的变化,正午太阳高度的变化等)
4、 地图的三要素是 比例尺、方向和 图例。
5、 在等高线地形图上,等高线稠密,说明坡度 陡。(稀疏说明坡度缓)
6、 在分层设色地形图上,绿色常表示 平原 地形。
7、 世界上面积最大的洲是 亚洲,最小的洲是 大洋 洲。
8、 世界上面积最大的洋是 太平 洋,我国面临 太平洋。
9、 亚非两洲的分界线是 苏伊士运河 ,南北美洲的分界线是 巴拿马运河。(亚欧分界海峡:土耳其海峡)
10、 全球的岩石圈可分为 六 大板块,板块和板块交界处多 火山地震 。
11、 在卫星云图上,白色常表示 云区, 表示 台风 。
12、 一天当中气温最高出现在 午后2时 时刻,最低出现在 日出前后。
13、 一般来说,低纬度气温 高 ,高纬度气温 低。
同纬度地带,夏季陆地气温 高 ,海洋气温低 。(冬季相反)
14、 受地形影响,山地的 迎风坡 降水多, 背风坡 降水少。
15、 青藏高原之所以比同纬度其它地区寒冷,主要是受 地形 的影响。我国海南岛终年如夏,而黑龙江省北部却冬季漫长,最主要的影响因素是纬度。
(我国新疆塔里木盆地降水稀少,气候干旱而同纬度的北京却比较湿润:海陆因素)
16、世界的三大宗教是 基督 教、 伊斯兰 教和 佛 教。
我国的藏族、蒙古族信奉 喇嘛 教。(佛教)
17、 世界上使用人数最多的语言是 汉 语,使用范围最广的语言是 英 语。
18、 世界上最大的国际性合作组织是 联合国 ,区域性合作组织是 欧盟 。
19、 世界上面积最大的国家是 俄罗斯 ,人口最多的国家是 中国。
20、 世界上跨纬度最广的大洲是 亚洲 ,跨经度最广的大洲是 南极洲 。
21 亚洲地势具有中间 高、四周 低 的特点,使得河流呈 放射状流向海洋。
22、 亚洲的气候具有 复杂 性、 季风 性和 大陆 性的特点。
23、 日本是一个多 火山地震 的岛国,经济特点是发达的 加工贸易经济。
工业集中分布在太平洋沿岸和 濑户内海 沿岸的狭长地带。
24、 东南亚十字路口的中心 马六甲 海峡被称为日本的“海上生命线”。
25、世界上华人华侨最集中的分布区在 东南亚,这里旅游业发达,试举一例旅游胜地:(国家、地名)(七上P33)缅甸仰光大金塔、柬埔寨的吴哥窟等。
26、 世界上人口第二大国是 印度 ,这里水旱灾害频繁发生,主要是因为以 热带季风气候 为主,受 西南季风 的影响,降水变化大。
27、 印度主要的粮食作物是 小麦 和 水稻,经济作物是 棉花 和 黄麻。
28、 俄罗斯自然资源丰富, 重工业发达。其首都是 莫斯科 。
29、 中东地区之所以成为世界热点地区,从地理角度说,主要在于:处于两洋三洲五海之地,石油宝库;水资源匮乏, 文化差异 。
30、 世界上发达国家最集中的地区是 欧洲西部 ,这里畜牧业也很发达,一些国家把 牧草称为“绿色金子”。
31、 “黑种人的故乡”是指 撒哈拉以南的非洲 ,这里形成了 单一商品 。
为主的经济,有严重的 人口、粮食、环境问题。
32、 澳大利亚被称为世界活化石博物馆,它还被称为 骑在羊背上的国家和 坐在矿车上 的国家。
33、 美国农业生产实现了地区生产的 专业 化,形成了 农业带 。
34、世界上最大的平原是 亚马孙 平原,最大的高原是 巴西高原,最高的高原是 青藏高原。
35、 巴西被称为 “ 民族大熔炉 ”的缩影,其城市主要分布在 东部 沿海地区。
36、 巴西北部有一条世界上最大的河流 亚马孙 河,这条河流域覆盖着地球上面积最大的 热带雨林 ,被叫做“地球之肺”。
37、 南极地区是指 66.5°S以南 的广大区域,它有 企鹅 等特有的动物。
38、 写出下列国家的首都:美国 华盛顿,日本 东京,澳大利亚 堪培拉 。(可写出你知道的其他国家首都,巴西:巴西利亚;俄罗斯:莫斯科;印度:新德里;英国:伦敦;法国:巴黎;德国:柏林。
初中地理基础知识必背(二)
1、 我国位于 东半球,北 半球;在亚欧 大陆的 东 部, 太平 洋的西 岸。
2、 我国陆地面积 960万 平方千米,共 20个邻国,任列举一邻国名 俄罗斯 。
(14个陆上邻国,6个隔海相望的国家)
3、 我国的行政区划分 省 、 县 、 乡 三级。我国省级行政区划中包括 23 省,5 自治区, 4 个直辖市,2 个特别行政区。(共34个)
4、 我国人口特点: 人口数量多、人口增长快。
5、 我国人口分布特点:不均,以 黑河和 腾冲 一线为界, 东 多 西 少。
6、 我国民族分布特点: 大杂居 ,小聚居 ;少数民族主要分布在 西北、西南 和 东北地区。
7、 填出下列民俗所属的主要民族:那达慕大会 蒙古族 ,泼水节 傣族(孔雀舞、竹筒饭、高脚楼),长鼓舞朝鲜族,锅庄舞藏族。
8、我国地势特点 西高东低,呈阶梯状分布;
9、我国地形特点 复杂多样,山区面积广大 ;
10、第一二级阶梯界线:昆仑山—— 祁连山 —— 横断山,
第二三级阶梯界线:大兴安岭 —— 太行山—— 巫山——雪峰山。
11、我国气候特点: 复杂多样,季风气候显著。
12、我国冬季气温分布特点: 冬季南北温差大。
我国夏季气温分布特点: 除青藏高原,夏季南北普遍高温。
13、我国降水地区分布规律 从东南沿海向西北内陆递减。
14、 我国温度带划分 热带、亚热带、暖温带、中温带、寒温带 及一个高原气候区。
15、我国干湿地区分 湿润地区、半湿润地区、半干旱地区、干旱地区
16、我国季风区和非季风区的界线 大兴安岭 —— 阴山——贺兰山,季风气候最典型的特点是 雨热同期,十分有利于农业生产,但灾害也较严重,如夏季风异常带来 水旱 灾害,冬季风异常带来 寒潮和冻雨。
17、我国南北方河流比较,南方河流流量大,汛期 长,原因在于降水 多,雨季 长 。
18、 自然资源主要有可再生和非可再生两类,如: 水(土地、生物)资源属于可再生资源, 矿产资源属于非可再生资源。
19、我国自然资源基本国情: 总量丰富,人均不足。
20、我国土地资源基本国策:十分珍惜和合理利用 每一寸土地,切实 保护 耕地 。
21、我国水资源分布特点:不均匀,地区分布: 东多西少,南丰北缺;时间分布:夏秋多,冬春少。
22、解决我国水资源短缺的重要途径:节约用水,保护水资源。
23、解决我国水资源分布不均的途径: 修水利工程 ;解决时间分布不均, 修水库,试举一例:三峡。解决空间分布不均,跨流域调水 ,试举一例: 南水北调。
24、在我国经济发展中,交通运输业是“ 先行官”,农业是“基础”工业是“ 主导”。
25、我国交通运输业以 铁路运输 为主,大连的主要铁路线是 哈大线。
26、我国农业种植业主要分布在 东部季风区,又以 秦岭—— 淮河 一线为界,分为北方 旱田区和南方 水田区
27、我国四大牧区主要有 内蒙古牧区、新疆牧区、青海牧区 、西藏牧区。
28、我国林区主要分布在 东部季风区(东部季风区、西部非季风区)。三大林区:东北林区(大小兴安岭长白山地),西南林区(横断山区),东南林区(人工林)
29、我国四大工业基地主要是 辽中南、京津唐、沪宁杭、和 珠江三角洲 基地。
(辽中南:著名的重工业基地;京津唐:北方最大的综合性工业基地;沪宁杭:全国最大的综合性工业基地;珠江三角洲:以轻工业为主的综合性工业基地)
30、我国最早发展高新技术产业的地区是 北京中关村 。大连计划发展成为中国的“班加罗尔”(班加罗尔是 印度国家的高新技术产业中心)。
以下我国部分之最
31、我国位置最北、纬度最高的省级行政区:黑龙江省 ;
我国面积最大的省级行政区: 新疆维吾尔自治区;
邻省最多的省级行政区: 内蒙古自治区、陕西省;
我国面积最大的平原: 东北平原 ;最大的盆地: 塔里木盆地;
地势最低的盆地: 吐鲁番盆地 ; 最高最大的高原: 青藏高原;
最长、最大、流域面积最广的河流: 长江;含沙量最大的河流: 黄河;
最长的内流河:塔里木河;面积最大的湖泊(咸水湖):青海湖。
初中地理基础知识必背(三)
1、 我国人口分布的地理界线
大体以黑龙江的黑河市和云南省腾冲市划一条直线为界,该线东南部人口多,该线西北部人口少。
2.地势阶梯界线
(1)第一级阶梯和第二级阶梯的界线:西起昆仑山脉,经祁连山脉向东南到横断山脉东缘。
(2)第二级阶梯和第三级阶梯的界线:由东北向西南依次是大兴安岭、太行山、巫山、雪峰山。
3.地形区界线
(1)内蒙古高原和东北平原界线:大兴安岭。
(2)黄土高原和华北平原界线:太行山脉。
(3)四川盆地和长江中下游平原界线:巫山。
(4)云贵高原和青藏高原界线:横断山脉。
(5)准噶尔盆地和塔里木盆地界线:天山山脉。
(6)青藏高原和塔里木盆地界线:昆仑山脉。
(7)黄土高原和汉水谷地界线:秦岭。
(8)河西走廊和柴达木盆地界线:祁连山脉。
(9)四川盆地和汉水谷地界线:大巴山脉。
(10)内蒙古高原和黄土高原界线:古长城。
(11)长江中下游平原和华北平原界线:淮河。
4.气候界线
(1)l月0℃等温线(也是亚热带与暖温带及高原气候区分界线):大体沿着青藏高原东南边缘,向东经过秦岭一淮河一线。
(2)800毫米等降水量线(湿润区和半湿润区界线):沿着青藏高原东南边缘,向东经过秦岭一淮河一线。
(3)400毫米等降水量线(半湿润区和半干旱区界线):从大兴安岭西坡经过张家口、兰州、拉萨附近,到喜马拉雅山脉东部。
(4)200毫米等降水量线(半干旱区与干旱区界线):大致通过阴山、贺兰山、祁连山、巴颜喀拉山到冈底斯山一线。
5.河流界线
(1)外流区和内流区的界线:北段大体沿大兴安岭一阴山一贺兰山一祁连山(东端)一线,南段比较接近200毫米等降水量线。
(2)长江水系与黄河水系分水岭:巴颜喀拉山脉一秦岭。
(3)长江水系与珠江水系的分水岭:南岭。
(4)澜沧江与怒江的分水岭:怒山。
(5)长江流域与东南沿海诸河流域的分水岭:武夷山。
6.三大自然区界线
(1)东部季风区与西北干旱半干旱区的界线:400毫米等降水量线。
(2)青藏高寒区与东部季风区的界线:3000米等高线。
(3)青藏高寒区的北部与西北干旱半干旱区的界线:大体从昆仑山向东经过阿尔金山、祁连山一线。
7.自然地区界线
(1)东部季风区内部自然地区界线
①南方地区和北方地区界线(华北暖温带湿润地区与华中亚热带湿润地区):秦岭一淮河(1月0℃等温线,日平均气温>10℃积温4500℃等值线)。
②东北温带湿润、半湿润地区与华北暖温带湿润、半湿润地区界线:日平均气温>10℃的活动积温3200℃等值钱。
③华中亚热带湿润地区与华南热带湿润地区界线:日平均气温>10℃积温7500℃等值线。
(2)西北干旱半干旱区内部自然地区界线。
内蒙古温带草原地区与西北温带及暖温带荒漠地区的界线:贺兰山一线,相当于200毫米等降水量线。
8.农业活动界线
(1)牧区与农耕区的界线:大体接近400毫米等降水量线。
(2)水田区与早作区的界线:秦岭一淮河。
9.行政区界线
(1)南疆与北疆的界线(流动沙丘与固定、半固定沙丘界线):天山。
(2)湖北省与重庆市的界线:巫山。
(3)福建省与江西省的界线:武夷山。
(4)广东省与湖南省的界线:南岭。
(5)西藏自治区与新疆维吾尔自治区的界线:昆仑山脉。
(6)甘肃省与青海省的界线:祁连山脉。
(7)四川省与陕西省的界线:大巴山脉。
10.综合地理界线
(1)秦岭一淮河一线是我国的一条重要地理分界线,这条线的南北景观有很大的差异:①黄土高原的南界
②大致是1月0℃等温线、800毫米等降水量线通过的地方
③亚热带与暖温带的界线
④湿润区与半湿润区的界线
⑤亚热带常绿阔叶林和温带落叶阔叶林的界线
⑥河流有无结冰期的界线
⑦农业水田与旱地、两年三熟与一年两熟制、水稻和小麦杂粮的界线
⑧长江水系与黄河水系的分界线
(2)大兴安岭也是我国一条重要地理分界线,其东西两侧景观也有较大差异:
①400毫米等降水量线通过的地方
②季风区与非季风区分界线
③内流区与外流区的分界线
④牧区与农耕区通过的地方的界线
⑤内蒙古高原和东北平原的界线
⑥我国地势第二级阶梯与第三级阶梯的界线通过的地方
⑦森林景观与草原景观界线通过的地方。
相关资料
更多

