福建厦门双十中学2023届高三下学期热身考试化学试题(含解析)
展开
这是一份福建厦门双十中学2023届高三下学期热身考试化学试题(含解析),共21页。试卷主要包含了单选题,工业流程题,实验题,原理综合题,结构与性质,有机推断题等内容,欢迎下载使用。
福建厦门双十中学2023届高三下学期热身考试化学试题
学校:___________姓名:___________班级:___________考号:___________
一、单选题
1.下列关于物质性质与应用的说法正确的是
A.胶体无色、透明、具有均一稳定性,能产生丁达尔效应
B.利用纯碱可以处理泄漏的汽油
C.望远镜需要超低温环境,主动冷却器用氦制冷,氦的分子间作用力很弱,沸点极低
D.“蜡炬成灰泪始干”中古人所用“蜡炬”的主要成分为有机高分子
2.为阿伏加德罗常数的值。下列说法正确的是
A.3mol的与足量完全反应时转移的电子数为
B.4g氘化锂()含中子数为
C.常温常压下,2.24L甲醇()中含有的键数目为
D.常温下,1LpH为9的溶液中,由水电离出的数目为
3.白色粉末氯化亚铜(CuCl)微溶于水。热解并进行相关物质转化,如图。下列说法不正确的是(已知:酸性条件下不稳定)
A.X是HCl,可抑制水解
B.途径1中产生的可用NaOH溶液吸收处理
C.途径2中200℃反应的化学方程式为
D.CuCl与稀硫酸反应的离子方程式为
4.用下列装置进行相应的实验,能达到实验目的的是
A
B
C
D
观察气泡鉴别乙醇与甲醚()
在铁上镀铜
关闭a、打开b,检查装置气密性
测定KI溶液的浓度
A.A B.B C.C D.D
5.一定条件下,H2与HCO在活性Fe3O4-x表面转化为HCOO-,其部分反应机理如图所示。
下列说法正确的是
A.吸附在Fe3O4-x上的两个氢原子带相同电荷 B.生成1molHCOO-理论上转移电子2mol
C.步骤Ⅰ中HCO发生氧化反应 D.反应过程中只有极性键的断裂与生成
6.下列离子方程式正确的是
A.通入增强NaClO溶液的漂白性:
B.用盐酸清洗进行银镜反应后试管内壁的银白色固体:
C.氯乙酸乙酯在足量NaOH溶液中加热:
D.饱和碳酸钠溶液中通入过量二氧化碳制备
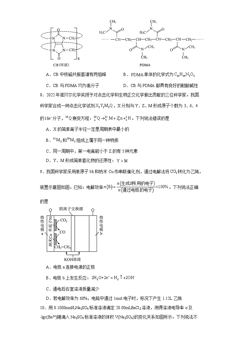
7.某种超分子聚合物网络生物电极的制备原料CB和PDMA的结构如下图。下列说法正确的是
A.CB中核磁共振氢谱有两组峰 B.单体的化学式为
C.CB与PDMA均为高分子 D.CB与PDMA都具有良好的耐酸碱性
8.2022年诺贝尔化学奖授予对点击化学和生物正交化学做出贡献的三位科学家。我国科学家合成一种点击化学试剂,X分别与Y、Z、M形成原子个数为3、6、4的分子,衰变方程:。下列说法错误的是
A.X的简单离子半径一定是周期表中最小的
B.和组成上属于同一种物质
C.同一周期中,第一电离能小于Z的有5种元素
D.Y、M形成简单氢化物的还原性:
9.我国科学家采用单原子Ni和纳米Cu作串联催化剂,通过电解法将转化为乙烯,装置示意图如图。已知:电解效率。下列说法正确的是
A.电极a连接电源的正极
B.电极b上发生反应:
C.通电后右室溶液质量减少
D.若电解效率为60%,电路中通过1mol电子时,标况下产生1.12L乙烯
10.用0.1000mol/LNa2SO4标准溶液滴定20.00mLBaCl2溶液,测得溶液电导率σ及-lgc(Ba2+)随滴入Na2SO4标准溶液的体积V(Na2SO4)的变化关系如图所示。下列说法不正确的是
A.BaCl2溶液的浓度为0.1000mol/L
B.Ksp(BaSO4)=10-10
C.等浓度的Na+比Ba2+导电能力差
D.若实验所用BaCl2溶液是用粗产品配制得来,则0.5000g粗产品中BaCl2•2H2O的质量分数为97.6%
二、工业流程题
11.硼化钛(结构式为B=Ti=B)常用于制备导电陶瓷材料和PTC材料。工业上以高钛渣(主要成分为、、和CaO,另有少量MgO、)为原料制取的流程如图:
已知:①电弧炉是由石墨电极和石墨坩埚组成的高温加热装置;
②高温下蒸气压大、易挥发:
③可溶于热的浓硫酸形成。
回答下列问题:
(1)滤渣的主要成分为 (填化学式)。
(2)“水解”需在沸水中进行,离子方程式为 ,该工艺中,经处理可循环利用的物质为 (填化学式)。
(3)“热还原”中发生反应的化学方程式为,的实际用量超过了理论化学计量所要求的用量,原因是 。仅增大配料中的用量,产品中的杂质含量变化如图所示。杂质TiC含量随w%增大而降低的原因是 (用化学方程式解释)。
(4)硼可与多种金属形成化合物,其中与Ca组成的金属都化物可做新型半导体材料,晶胞结构如图所示:
①该晶胞中B原子数为 个,晶体中Ca原子的配位数为 。
②晶胞在z轴方向的投影图为图中的 (填标号)。
③已知八面体中B-B键的键长为rpm,晶胞参数为apm,已知晶胞中钙原子的分数坐标为,则M点原子的分数坐标为 。
三、实验题
12.是饮用水、工业用水、城市污水及游泳池循环水处理的高效廉价絮凝剂,也是中学实验室中常见的试剂。某实验小组用以下装置制备固体,并探究溶液与Cu的反应。
已知:晶体易升华,溶液易水解。
Ⅰ.的制备
(1)装置C中碱石灰的作用是 。
(2)从D、E、F中选择合适的装置制备纯净的,正确的接口顺序为 (可选试剂:饱和食盐水、NaOH溶液、浓硫酸、碱石灰,仪器可重复使用)。
(3)写出装置D中制备的化学方程式: 。
Ⅱ.探究溶液与Cu的反应
向4mL溶液中滴加几滴KSCN溶液,溶液变红;再加入过量Cu粉,溶液红色褪去,不久有白色沉淀产生。
查阅资料可知:CuCl和CuSCN均为难溶于水的白色固体。针对白色沉淀同学们有以下猜想:
猜想1:与过量的Cu粉反应生成,再结合生成白色沉淀CuCl。
猜想2:与发生氧化还原反应生成,再结合生成白色沉淀CuSCN。
针对上述猜想,实验小组同学设计了以下实验:
实验编号
操作
现象
实验1
加入铜粉后无现象
实验2
溶液很快由蓝色变为绿色,未观察到白色沉淀;2h后溶液为绿色,未观察到白色沉淀;24h后,溶液绿色变浅,试管底部有白色沉淀
(4)实验结果说明猜想 (填“1”或“2”)不合理。
(5)根据实验现象进一步查阅资料发现:
i.与可发生如下两种反应:
反应A:(淡荧色)
反应B:(黄色)。
ii.与共存时溶液显绿色。
①由实验2中的现象推测,反应速率:A (填“>”或“、=或 是
(6)
【分析】在制取氯化铁的实验中,先用浓盐酸与二氧化锰加热制氯气,氯气需要经过净化干燥除去含有的HCl和H2O,再通入A中与热的铁粉反应,由于氯化铁易升华转化为气体,在收集器中冷却后被收集,最后C处的碱石灰作用有吸收多余的氯气和防止空气中的水蒸气进入使氯化铁水解。
【详解】(1)碱石灰作用有两个,吸收多余的,用于尾气处理,同时可以防止空气中的水蒸气进入收集器中使水解变质;
(2)需要把生成的氯气净化干燥,除去混有的HCl用盛有饱和食盐水的洗气瓶,除去水蒸气用盛有浓硫酸的洗气瓶,接口顺序是a→,
(3)MnO2与浓HCl加热制氯气的方程式为:;
(4)通过实验1和实验2对比可知,实验1中CuCl2加入铜后没有现象,说明Cu2+与Cu不反应,因此猜想1不正确;
(5)根据实验2现象可知溶液很快变绿色,绿色是与共存时溶液显绿色,说明反应A速率比B快,反应速率A>B,B反应生成了CuSCN,说明B反应是产生CuSCN的主要原因,题目中给出反应物离子是Fe2+、Cu2+、SCN-,生成物为Fe3+和CuSCN白色沉淀,因此方程式为;
(6)产率=,理论上1molCuSO4能生成1mol的CuSCN,CuSO4为0.1amol,能生成0.1a12.2ag,产率=。
13.(1)+173.3
(2) > B点温度高于A点,升高温度,反应Ⅱ逆向移动消耗氢气的量与反应Ⅰ正向移动产生的量相等
(3) a 3.42
(4)多孔CaO与接触面积大,吸收速率快、使得反应Ⅱ正向进行,提高氢气的产率,反应放热,同时为反应提供热能
【详解】(1)根据盖斯定律,反应Ⅰ+2×反应Ⅱ得到反应Ⅲ,ΔH3=ΔH1+2×ΔH2=(+255.7-41.2×2)kJ/mol=+173.3kJ/mol。
(2)①每条曲线表示氢气相同的平衡产率,则在C点曲线上取一个点与B点温度相同标为点D,D点与B点相比温度相同,但是小于B点,增大反应Ⅰ、Ⅱ、Ⅲ均正向移动,氢气的产率增大,因此产率B点>C点。
②A、B两点相同,B点温度高于A点,升高温度,反应Ⅱ逆向移动消耗氢气的量与反应Ⅰ、Ⅲ正向移动产生H2的量相等,因此A、B两点氢气产率相等。
(3)①反应Ⅰ、Ⅲ为吸热反应,反应Ⅱ为放热反应,随着温度的升高,反应Ⅰ、Ⅲ平衡正向移动,反应Ⅱ平衡逆向移动,反应Ⅱ逆向移动CO2转化为CO,故温度升高CO的选择性增大,CO2的选择性减小。表示CO2选择性的曲线为a。
②CO2的选择性=×100%=85%,故0.15n(CO2)=0.85n(CO),300℃平衡C2H5OH的转化率为60%,即n(CO2)+n(CO)=0.6×2mol=1.2mol,得出n(CO)=0.18mol,n(CO2)=1.02mol,则 n(H2)=3.06+0.36=3.42mol,故答案为:3.42;
③CO的选择性为15%,CO2的选择性为85%,则n(CO2):n(CO)=0.85:0.15,乙醇的转化率为0.6,n(CO2)+n(CO)=1×0.6×2=1.2,解得n(CO)=0.18mol,n(CO2)=1.02mol,设反应Ⅰ转化乙醇xmol,,设反应Ⅱ转化COymol,, 由2x-y=0.18、y=1.02,解得x=1.1,y=1.02,则平衡时n(H2O)=1.38mol,n(H2)=3.42mol,n(C2H5OH)=0.4mol,n(CO)=0.18mol,n(CO2)=1.02mol,反应Ⅱ前后气体分子数不变,则。
(4)已知CaO与CO2反应生成CaCO3,多孔CaO与CO2接触面积大,吸收CO2速率快,使得反应Ⅱ和Ⅲ正向进行,提高氢气的产率同时为反应提供热能。
14.(1) 3 D
(2)的半径大于,在三维通道中传输困难
(3)
(4)分子间存在较强的分子间氢键使溶液粘度很大,升高温度,一部分分子间氢键被破坏,粘度减小
【详解】(1)磷元素的原子序数为15,基态原子的价电子排布式为3s23p3,原子核外有3个未成对电子,与铁元素同周期的第四周期元素中,价电子排布式为3d34s2、3d54s2、4s24p3的钒原子、锰原子和砷原子也有3个未成对电子,共有3种;
在第三周期元素中,钠失去1个电子后,就已经达到稳定结构,所以钠的第二电离能最大,镁最外层为2个电子,失去2个电子后为稳定结构,所以镁的第二电离能较小,铝最外层有3个电子,失去2个电子后还未达稳定结构,而铝的金属性比镁弱,所以第二电离能比镁略高,硅最外层上2p层有2个电子,失去后,留下2s轨道上有2个电子,相对较稳定,所以硅的第二电离能比铝要低,磷、硫非金属性逐渐增大,第二电离能也增大,由于硫失去一个电子后,3p轨道上是3个电子,是较稳定结构,所以硫的第二电离能要高于氯,a、b、c分别代表的含义是I2、I3、I1,故答案为:3;D;
(2)NaFePO4与LiFePO4结构相似,但NaFePO4不能用作钠离子电池正极材料,从原子结构角度分析可能的原因是:Na+的半径大于Li+,在三维通道中传输困难,故答案为:Na+的半径大于Li+,在三维通道中传输困难;
(3)PCl5⋅AlCl3能在有机溶剂中发生电离,生成空间结构相同的阴、阳离子,阳离子的化学式为:,价电子对数=4+=4,P原子杂化方式为sp3杂化,阴离子为:,价电子对数=4+=4,Al原子杂化方式为 sp3,二者空间结构都为正四面体,故答案为:;sp3;
(4)常温下H3PO4黏度很大,温度升高,黏度降低,原因是:H3PO4分子间存在较强的分子间氢键使溶液粘度很大,升高温度,一部分分子间氢键被破坏,粘度减小,故答案为:H3PO4分子间存在较强的分子间氢键使溶液粘度很大,升高温度,一部分分子间氢键被破坏,粘度减小。
15.(1)羟基、醚键、酰胺基
(2) 还原反应
(3)+CH3NO2→
(4) 13
(5):
【分析】对照反应①和②可知,A为 ,物质X为CH3NO2,结合反应条件和后面物质的结构简式分析,B中含有氨基,结构简式为 ;KCN溶液中存在CN-水解生成的HCN,对比A的分子式和反应②的产物可知,反应②为A和HCN的加成反应;B和ClCOCH2Cl发生取代反应引入支链得到,再和NaN3发生取代反应引入-N3得到,和稀盐酸反应得到TM;
【详解】(1)根据TM的结构简式可知,TM分子中含氧官能团名称是羟基、醚键、酰胺基;
(2)根据分析,B 的结构简式为: ;由分析可知,步骤③为分子-NO2被还原为-NH2的反应,属于还原反应;
(3)A的结构简式为:,物质X的结构简式为CH3NO2,反应中原子利用率100%,则为加成反应,该反应方程式为:+CH3NO2→;
(4)符合下列条件的有机物A的同分异构体:①含有苯环;②1mol该物质分别与足量的NaHCO3溶液、金属钠反应生成1molCO2、1molH2,说明结构中含有一个羧基和一个羟基;③含有手性碳原子;
若苯环上有一个侧链,同分异构体有、、、;若苯环上有两个侧链,分别为羧基和、—OH和、—CH3和,均有邻间对三种位置关系,故符合条件的同分异构体有13种;其中苯环上仅有一个支链且核磁共振氢谱中有6个峰的分子的结构简式;
(5)首先用苯甲醛和CH3NO2发生加成反应生成,,随后硝基被还原为氨基生成,再在ClCOCH2Cl在作用下生成产物,具体流程为:。
相关试卷
这是一份四川省绵阳南山中学2023届高三下学期热身考试理综化学试题(含解析),共16页。试卷主要包含了单选题,实验题,工业流程题,原理综合题,结构与性质,有机推断题等内容,欢迎下载使用。
这是一份广东省六校联盟2021届高三下学期考前热身试题化学试题(含解析),共26页。试卷主要包含了单选题,多选题,实验题,工业流程题,原理综合题,结构与性质,有机推断题等内容,欢迎下载使用。
这是一份广东省实验中学2021届高三下学期考前热身训练化学试题(含解析),共24页。试卷主要包含了单选题,实验题,工业流程题,原理综合题,结构与性质,有机推断题等内容,欢迎下载使用。

