


云南省迪庆藏族自治州民族中学2022—2023学年高一下学期期末考试生物试题
展开
这是一份云南省迪庆藏族自治州民族中学2022—2023学年高一下学期期末考试生物试题,共11页。试卷主要包含了请将正确答案填写在答题卡上等内容,欢迎下载使用。
云南迪庆州民族中学2022—2023学年高一年级下学期期末考试
生物 试卷
注意事项:
1.答题前填写好自己的班级、姓名、考号等信息
2.请将正确答案填写在答题卡上
第Ⅰ卷选择题
一、选择题(共30小题,每题2分,共60分)
1.某雌雄同株但异花传粉植物的野生型群体中偶然出现了一突变型植株,通过下列杂交实验组合及实验结果,可判断突变型为显性性状的是( )
A.突变型×突变型―→全为突变型
B.突变型×突变型―→突变型和野生型
C.突变型×野生型―→突变型∶野生型=1∶1
D.野生型×野生型―→全为野生型
2.孟德尔利用“假说—演绎”的方法发现了两大遗传规律。下列对其研究过程的分析中,正确的是( )
A.在豌豆杂交、F1自交和测交的实验基础上提出问题
B.孟德尔在检验假说阶段进行的实验是F1的自交
C.为了验证所作出的假说是否正确,设计并完成了正、反交实验
D.先研究一对相对性状的遗传,再研究两对或多对相对性状的遗传
3.下列杂交的组合中(遗传遵循自由组合定律),后代会出现两种表型的组合是()
A. AAbb×aaBB B. AABb×aabb C. AaBb×AABB D. AaBB×AABb
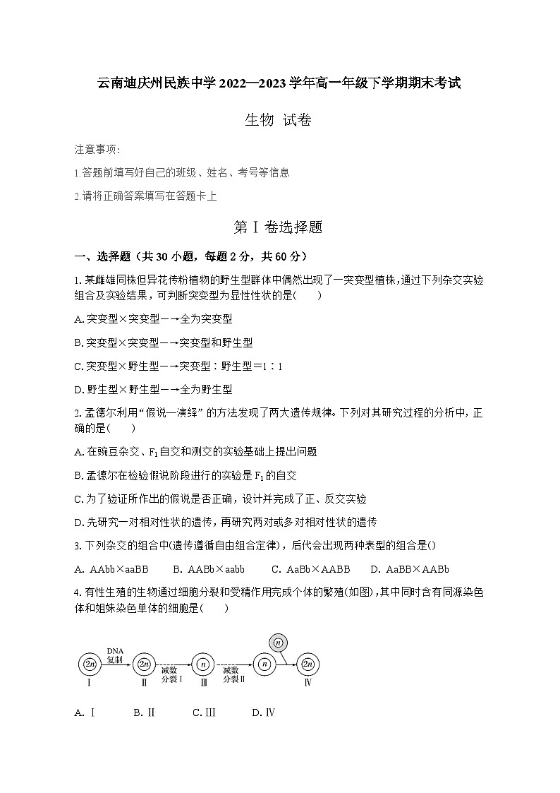
4.有性生殖的生物通过细胞分裂和受精作用完成个体的繁殖(如图),其中同时含有同源染色体和姐妹染色单体的细胞是( )
A.Ⅰ B.Ⅱ C.Ⅲ D.Ⅳ
5.不考虑突变,下列关于二倍体动物(体细胞内染色体数为2N)有丝分裂和减数分裂的叙述,正确的是()
A.细胞分裂过程中染色体数发生4N→2N的变化后,产生的两个子细胞中核遗传信息相同
B.有丝分裂间期与减数第一次分裂前的间期细胞内染色体数均发生2N→4N的变化
C.细胞内染色体数发生N→2N的变化,主要是指着丝粒一分为二使同源染色体加倍
D.细胞分裂过程中染色体数发生2N→N的变化后,产生的两个子细胞中均无姐妹染色单体
6.已知某DNA分子中,G占全部碱基总数的17%,其中一条链中的A与C分别占该链碱基总数的37%和16%。则在它的互补链中,A与C分别占碱基总数的比例为( )
A. 37%,16% B. 29%,18% C. 16.5%,17% D. 33%,17%
7. 20世纪多位科学家交流合作在探索“DNA是主要的遗传物质”和“DNA复制过程”的历程中做出卓越贡献,下列有关说法错误的是( )
A.格里菲斯实验证明加热杀死的S型菌含有“转化因子”使R型菌转化为S型菌
B.噬菌体侵染大肠杆菌实验证明了DNA是遗传物质
C.艾弗里的肺炎链球菌转化实验采用了“加法原理”,证明DNA是遗传物质
D.噬菌体侵染实验使用了放射性同位素标记和离心技术
8.鸽子胸肌细胞中线粒体的数量比鸡的多;运动员肌细胞中线粒体的数量比缺乏锻炼的人多;在体外培养细胞时,胚胎细胞比衰老细胞或病变细胞的线粒体多。根据以上内容分析,下列说法中错误的是( )
A.肌肉收缩、细胞分裂都需要线粒体
B.任何细胞进行生命活动都离不开线粒体
C.线粒体可以为生命活动提供能量
D.不同细胞中线粒体数量出现差异的原因是细胞所需的能量的多少不同
9.下列关于实验方法的叙述,错误的是( )
A.用建构模型的方法来制作真核细胞的三维结构模型
B.研究分泌蛋白的合成和运输时,可用3H标记氨基酸
C.可使用差速离心法将细胞匀浆中的细胞器分离开来
D.用高倍显微镜观察细胞质的流动时需用台盼蓝染色
10.如图为某种生物的部分染色体发生的两种变异的示意图,图中①和②、③和④、⑤和⑥分别互为同源染色体。下列关于图a、图b所示的变异的说法,正确的是( )
A.均为染色体结构变异 B.均使生物体的性状发生改变
C.均可发生在减数分裂过程中 D.基因的数目和排列顺序均发生改变
11.基因座异质性是指两个或两个以上基因中任何一个突变都导致同样的突变表型。人类的先天性聋哑有耳聋基因120多个,有常染色体隐性遗传、常染色体显性遗传和X连锁隐性遗传3种遗传方式。其中属于常染色体隐性遗传的约有50个基因,控制产生听力的发育途径,正常听力需要这50个基因均为显性基因,来控制这个途径中的不同部分。而这50个基因中每一个产生的隐性突变类型,都可能导致耳聋(如某隐性突变引起中耳的一小块骨头的功能丧失可以导致耳聋),并且数个基因中任何一个突变都可以导致同样的表型(耳聋)。如图是调查到的两个耳聋家族系谱,可以帮助确定是同一个基因突变还是不同的基因突变。下列推断正确的是( )
A.家系(a)亲代耳聋,而子代听力正常,能确定是同一个基因突变
B.家系(b)亲代耳聋,而子代全部耳聋,不能确定是同一个基因突变
C.家系(a)亲代耳聋,而子代听力正常,能确定是两个不同基因突变
D.家系(b)亲代耳聋,而子代全部耳聋,能确定是两个不同基因突变
12.下列关于生物变异及育种的叙述,正确的是( )
A.用秋水仙素处理单倍体幼苗得到的一定是纯合子
B.杂交育种和诱变育种依据的遗传学原理相同
C.利用高度不育的单倍体植株培育新品种能明显缩短育种年限
D.杂交育种就是将多个品种的优良性状通过染色体变异集中在一起的育种方法
13.下列关于“胞吞”和“胞吐”过程的叙述,错误的是( )
A.在物质跨膜运输过程中,“胞吞”和“胞吐”过程是普遍存在的现象
B.“胞吞”和“胞吐”过程均需要消耗细胞呼吸释放的能量
C.“胞吞”形成的囊泡在细胞内可被溶酶体降解
D.“胞吞”和“胞吐”过程均不需要与膜上的蛋白质结合,但离不开膜上磷脂双分子层的流动
14.为探究温度对酶活性的影响,某研究性学习小组设计并进行了下表中的实验。下列评价中合理的是()
A.步骤2和3的顺序可以颠倒
B.检验实验结果的碘液也可换成斐林试剂
C. 0 ℃和100 ℃条件下的实验结果相同,但对酶活性的影响可能不同
D.实验应控制温度、pH、酶的浓度等无关变量保持相同且适宜
15.某研究人员为探究金属离子Ca2+和Mg2+对酸性磷酸酶( ACP)活性的影响,进行了相关实验,实验结果如图所示,ACP的最适pH为4.9。下列相关叙述错误的是( )
A.本实验应设置空白对照实验,实验的自变量是金属离子的浓度
B.各反应体系均加入等量pH为4.9的缓冲液,以保证pH相同且适宜
C.由该实验结果不能确定Ca2+和Mg2+促进ACP活性提高的最适离子浓度
D.在一定浓度范围内,相同离子浓度下,Ca2+对ACP活性的促进作用强于Mg2+
16.如图曲线Ⅰ表示黄豆在适宜温度、CO2浓度为0.03%的环境中光合作用速率与光照强度的关系。在y点时改变某条件,结果发生了如图曲线Ⅱ的变化。下列分析合理的是( )
A.与y点相比较,x点时叶绿体中C3含量低
B.在y点时,适当升高温度可导致曲线由Ⅰ变为Ⅱ
C.制约x点时光合作用速率的因素主要是叶绿体中色素的含量
D.制约z点时光合作用速率的因素可能是二氧化碳浓度
17.下列变化发生在有丝分裂前期的是( )
A.染色体的着丝粒一分为二 B.纺锤体逐渐解体
C.赤道板的位置形成细胞板 D.染色质高度螺旋成棒状染色体
18.在细胞有丝分裂过程中,细胞核内以下各组的数目一定不相等的是( )
A.染色体数目与着丝粒数目 B.染色体数目与染色单体数目
C. DNA分子数目与染色单体数目 D.染色体数目与DNA分子数目
19.如图表示一个细胞周期中每条染色体上DNA含量的变化,下列叙述错误的是( )
A. bc段发生DNA分子的复制 B. cd段细胞内一定存在染色单体
C. de段表示着丝粒的分裂 D. ef段核DNA含量是cd段的一半
20.下列关于观察洋葱根尖分生组织细胞有丝分裂实验的叙述,正确的是( )
①解离的目的是使组织细胞彼此分离开来
②制片之前要通过漂洗洗去染料,便于显微镜下观察
③压片是为了将根尖细胞分散开,使之不相互重叠影响观察
④视野中处于分裂期的细胞数最多
A.①③ B.②③ C.①②③ D.①③④
21.下列关于光学显微镜使用的叙述,错误的是( )
A.先在低倍镜下找到要观察的物像,并把其移到视野中央,再转至高倍镜下观察
B.下降镜筒时,从侧面观察防止物镜与装片碰擦
C.高倍镜增大了观察的视野,放大了观察的倍数
D.若观察到的视野中有污点,移动装片后污点不移动,则污点位于目镜或物镜上
22.下列有关脂肪的叙述,错误的是( )
A.主要由C、H、O三种元素组成 B.动物脂肪含饱和脂肪酸的量较多
C.水解产物为甘油和脂肪酸 D.能被苏丹Ⅲ染液染成橘黄色
23.如图是动物细胞中几种细胞器的结构模式图,相关叙述正确的是( )
A. 甲是内质网,是细胞内的“动力车间”
B.乙是高尔基体,能对蛋白质进行加工、分类和包装
C.丙是中心体,与有丝分裂有关
D.丁是核糖体,是细胞中“生产蛋白质的机器”
24.下列物质中,在内质网上合成或加工的是( )
①胰岛素 ②性激素 ③唾液淀粉酶 ④DNA ⑤抗体
A.①② B.⑤ C.①②③④⑤ D.①②③⑤
25.下列关于水和无机盐的叙述,正确的是( )
A.与休眠时相比,种子萌发时细胞中自由水/结合水的值低
B.晒干的种子细胞内不含有水分,有利于种子长时间储存
C.植物秸秆燃烧产生的灰烬中含有丰富的无机盐
D.多数无机盐以化合物的形式存在,如骨骼中的CaCO3
26.秃顶受显性遗传因子B控制,但只在男性身上表现。一个非秃顶男性与一个女性结婚,生下的男孩长大以后表现为秃顶,则这个女性的遗传因子组成是( )
A. bb B. Bb C. BB或Bb D. BB
27.下列有关红绿色盲的说法正确的是( )
①控制该病的基因只位于X染色体上
②红绿色盲有交叉遗传的特点
③红绿色盲患者中男性少于女性
④红绿色盲的遗传一定不遵循基因的分离定律
⑤父亲色觉正常,则其女儿不会患红绿色盲
A.①②③ B.②③④ C.①②⑤ D.②③⑤
28.以下属于适应的相对性实例的是( )
A.枯叶蝶在停息时,它的翅很像一片枯叶
B.竹节虫俯身于竹枝上,其身体颜色和形态与竹枝相似
C.仙人掌的叶退化成叶刺,光合作用减弱
D.冬季来临前,雷鸟将羽毛换成白色的
29.在一个随机交配的规模较大的二倍体动物种群中,AA的基因型频率为40%,Aa的基因型频率为40%,有50%的含a基因的雄配子致死,那么随机交配繁殖一代后,基因型为aa的个体占( )
A. 1/5 B. 1/10 C. 1/16 D. 1/20
30.下列关于几丁质的叙述,正确的是( )
①可用于处理含重金属离子的废水 ②被一些科学家称为人类的“第七类营养素” ③是各种动物骨骼的组成成分之一 ④可用于制作食品添加剂和人造皮肤
A.①② B.③④ C.①④ D.②③
第Ⅱ卷非选择题
二、非选择题(共5小题)
31.小鼠体色由位于常染色体上的两对基因决定,A基因决定黄色,R基因决定黑色,A、R同时存在呈灰色,无A、R则呈白色。一灰色雄鼠和一黄色雌鼠交配,F1表型及比例为3/8黄色小鼠、3/8灰色小鼠、1/8黑色小鼠、1/8白色小鼠。请回答:
(1)亲代中,灰色雄鼠的基因型为________,黄色雌鼠的基因型为________。
(2)让F1的黑色雌、雄小鼠交配,则理论上F2中小鼠表型及比例为______________。
(3)若让F1中的灰色雌、雄小鼠自由交配,得到的F2中共有________种表型,黄色小鼠的基因型是______________,出现黄色雌鼠的概率应为__________。
(4)小鼠的另一性状由等位基因B/b、F/f共同决定,让基因型均为BbFf的雌、雄鼠相互交配,子代出现四种表型,比例为6∶3∶2∶1。请对比例6∶3∶2∶1的产生原因做出合理解释。_______________________________。
32.酶的抑制剂能降低酶的活性,不同的抑制剂对酶活性的影响不同。某科研小组通过实验研究了两种抑制剂对某消化酶酶促反应速率的影响,对实验的结果进行分析并绘图如图所示,请回答下列问题:
(1)绝大多数酶的化学本质是__________________,我们一般称极少数特殊的酶为________酶。
(2)该实验的自变量是__________________,因变量是__________________。实验中对无关变量应进行控制,该实验的无关变量有________(答出两项即可)。
(3)据图分析,抑制剂__________(填类型)的作用最可能是使酶分子的形状发生了变化,酶与底物的结合位点不适于接纳底物分子。随着底物浓度的升高,抑制剂________(填类型)的作用逐渐减小甚至消失。
(4)某同学认为该实验小组的实验过程应是:
a.将某消化酶溶液等分为①②③三组,将每组分为________份;
b.在①中加入一定量的抑制剂Ⅰ,②中加入等量的抑制剂Ⅱ,③中加入________;
c.在__________条件下将三组消化酶溶液分别与等量的__________的底物混合;
d.定时取样检测各反应中____________,记录实验结果并绘图。
33.温度是影响植物光合作用的一个重要的外部因素。在一定温度范围内,随着温度的变化,植物的光合速率呈“钟形”曲线(如图所示)。据图回答下列相关问题:
(1)据图可知,影响光合速率的温度应该存在三个重要的基点,即最低温度、最适温度和最高温度,超过最适温度,光合速率下降的主要原因是 。
(2)据图可知,影响光合作用的另一个外部因素是 。对图中两条光合速率曲线进行比较,可以得出的结论是 。所以大田种植时,在光照充足、温度适宜的情况下,可以采取_________________ 的措施提高光合速率。
(3)炎热的夏季,某些多肉植物在一段时期内几乎停止生长,处于“休眠”期,据图推测,可能的原因是 。
(4)水是植物生长不可缺少的物质。深夜时我们把一盆绿色植物放在透明玻璃钟罩内,给它提供一定量的18O2,第二天再把该装置放在阳光下,夜晚在根系的有机物中检测到了18O,请用简单的文字或箭头加简单文字的方式说明原因。
34.下图为某高等植物细胞分裂某时期的示意图。在该时期,来自高尔基体和内质网带有细胞壁前体物质的囊泡,向细胞中央集中,在赤道板位置彼此融合,形成有膜包围的早期的细胞板。囊泡的膜则在初生细胞板的两侧形成新的细胞膜。两个细胞的细胞膜之间有许多管道连通细胞质,并与信息交流有关。细胞板不断向外延伸最后到达细胞的外周而与原来的细胞壁和细胞膜连接起来,形成两个子细胞。请回答下列问题:
(1)图示时期是有丝分裂的________期,与动物细胞分裂同时期相比最大的区别是_________。
(2)经研究发现形成细胞壁的纤维素主要来源于细胞外,请推测囊泡在子细胞形成过程中的两个作用:______________________________________________。
(3)两个细胞膜之间留有的许多管道,将发育形成的结构是____________。
(4)经该时期形成的两个子细胞核内遗传信息________(填“相同”或“不同”),原因是______________________________________________。
35.下图甲、乙分别是细菌和人口腔上皮细胞结构示意图,试回答下列问题:
(1)判断甲、乙两图中属于原核细胞的是________,判断的主要依据为____________________。
(2)甲、乙两细胞的结构相似,都有________________,由此说明原核细胞与真核细胞具有________性。两类细胞均以________作为遗传物质,但这种物质的主要分布部位不同,其中甲分布在________中。
(3)甲没有核膜而乙有,乙细胞质中除有核糖体外,还有更加复杂的结构,而甲只有________,由此说明组成生物的细胞具有________性。
(4)在细胞结构上与甲相似的生物还有______________。
1. B2. D3. B4. B5. A6. B7. C8. B9. D10. C
11. C12. C13. D14. C15. A16. D17. D18. B19. D20. A
21. C22. A23. B24. D25. C26. C27. C28. C29. B30. C
31.(1)AaRr Aarr
(2)黑色∶白色=3∶1
(3)4 AArr、Aarr 1/9
(4)有一对基因存在显性纯合致死现象,导致比例由9∶3∶3∶1变为6∶3∶2∶1
32.(1)蛋白质 核
(2)抑制剂种类和底物浓度 酶促反应速率 温度、pH、酶浓度、抑制剂的使用量等
(3)Ⅰ Ⅱ
(4)若干等 等量的蒸馏水 相同且适宜 不同浓度底物的量或产物的量
33.(1)(与光合作用有关的)酶的活性下降
(2)CO2浓度在一定范围内,提高CO2浓度能提高光合速率 增施农家肥(或增加CO2浓度,答案合理即可)
(3)温度过高,蒸腾作用过强,导致植物缺水,气孔关闭,CO2不能进入细胞使光合速率下降,净光合速率为零
(4)
34.(1)末 在赤道板的位置出现一个细胞板,细胞板逐渐扩展,形成新的细胞壁 (2)囊泡携带的细胞壁前体物质与纤维素形成新细胞壁;囊泡膜参与形成新细胞膜
(3)胞间连丝 (4)相同 亲代细胞的染色体经过复制(DNA复制)之后,精确地平均分配到两个子细胞中
35.(1)甲 甲没有以核膜为界限的细胞核 (2)细胞质、细胞膜、核糖体 统一 DNA 拟核 (3)核糖体 多样 (4)蓝细菌、放线菌、支原体
相关试卷
这是一份云南省楚雄州民族中学2021-2022学年高一2月开学考试生物试题(含答案),共21页。试卷主要包含了单选题,读图填空题等内容,欢迎下载使用。
这是一份云南省曲靖市民族中学2022-2023学年高二生物下学期期末考试试题(Word版附答案),共19页。试卷主要包含了选择题,非选择题等内容,欢迎下载使用。
这是一份云南省迪庆藏族自治州民族中学2022—2023学年高二下学期期末考试生物试题,共12页。试卷主要包含了生物等内容,欢迎下载使用。