


2023年宁夏回族自治区银川市兴庆区中考模拟化学试题(含解析)
展开
这是一份2023年宁夏回族自治区银川市兴庆区中考模拟化学试题(含解析),共16页。试卷主要包含了单选题,填空题,实验题,计算题,科学探究题等内容,欢迎下载使用。
2023年宁夏回族自治区银川市兴庆区中考模拟化学试题
学校:___________姓名:___________班级:___________考号:___________
一、单选题
1.《天工开物》记载非盐生产过程,描述为“返水而上,入于釜中煎炼,顷刻结盐,色成至白。下列叙述过程发生化学变化的是
A.井中汲水 B.燃烧煎炼 C.浓缩结盐 D.趁热过滤
2.归纳总结是化学学习的重要方法,下列归纳总结正确的是
A.有机物一定是含有碳元素的化合物 B.含有氧元素的化合物一定是氧化物
C.催化剂一定能加快化学反应速率 D.生成盐和水的反应一定是中和反应
3.在测定土壤酸碱性的实验中,下列操作规范的是
A.装入土样粉末 B.滴加蒸馏水
C.振荡土壤液 D.测定酸碱性
4.“中国元素”遍布2022年卡塔尔世界杯的每一个角落,世界杯使用的足球里的芯片传感器产自中国四方光电。生产传感器设备的材料之一是硅。如图是硅元素在元素周期表中的相关信息,下列说法正确的是
A.硅原子的核外电子数为14
B.1个硅原子的质量为28.09
C.Si元素形成的氧化物为SiO
D.硅是地壳中含量最高的元素
5.中国将力争2030年前实现碳达峰、2060年前实现碳中和,体现了大国担当。下列基于碳中和理念设计的低碳行动方案合理的是
①衣——尽可能选择环保的面料
②食——提倡光盘行动,降低食物垃圾的产生和处理等
③住——及时关闭待机电源,使用节能家电等
④行——选择乘坐公共交通工具,短途出行尽量步行或骑自行车等
A.① B.①② C.②③④ D.①②③④
6.我国科学家发现千金藤素能抑制冠状病毒的复制,它的化学式为C37H38N2O6。下列有关千金藤素的说法正确的是
A.含有氮分子
B.由碳、氢、氮、氧四种元素组成
C.是一种无机物
D.碳、氢两种元素的质量比为37:38
7.物质的结构决定性质,性质决定用途。下列物质的结构、性质和用途之间匹配正确的是
选项
结构
性质
用途
A
石墨是细鳞片状
很软
做电极
B
稀盐酸中含有氢离子
具有酸性
用于鉴别硝酸银溶液和硝酸钠溶液
C
一个一氧化碳分子由一个碳原子和一个氧原子构成
具有可燃性
工业炼铁
D
氢氧化钠溶液中含有氢氧根离子
具有碱性
用于吸收二氧化硫气体
A.A B.B C.C D.D
8.推理是根据已有的事实与结论推出新的判断的思维方法。下列根据已有事实或结论进行的推理正确的是
A.氯化氢是由分子构成的,所以氯化钠也是由分子构成的
B.混合物中至少含有两种物质,所以混合物也至少含有两种元素
C.酸性溶液小于7,所以小于7的溶液一定是酸性溶液
D.碱能使无色酚酞溶液变红,所以能使无色酚酞溶液变红的一定是碱
9.学好化学能促进人的全面发展。下列项目所涉化学知识不正确的是
选项
项目
化学知识
A
“德”:废旧电池分类投放
废旧电池中的重金属会污染环境
B
“体”:剧烈运动后喝淡盐水
补充人体所需无机盐
C
“美”:铁丝在氧气中能燃烧,火星四射
氧气含量较多能使铁丝剧烈燃烧
D
“劳”:用洗涤剂洗涤餐具油脂
洗涤剂能溶解油脂
A.A B.B C.C D.D
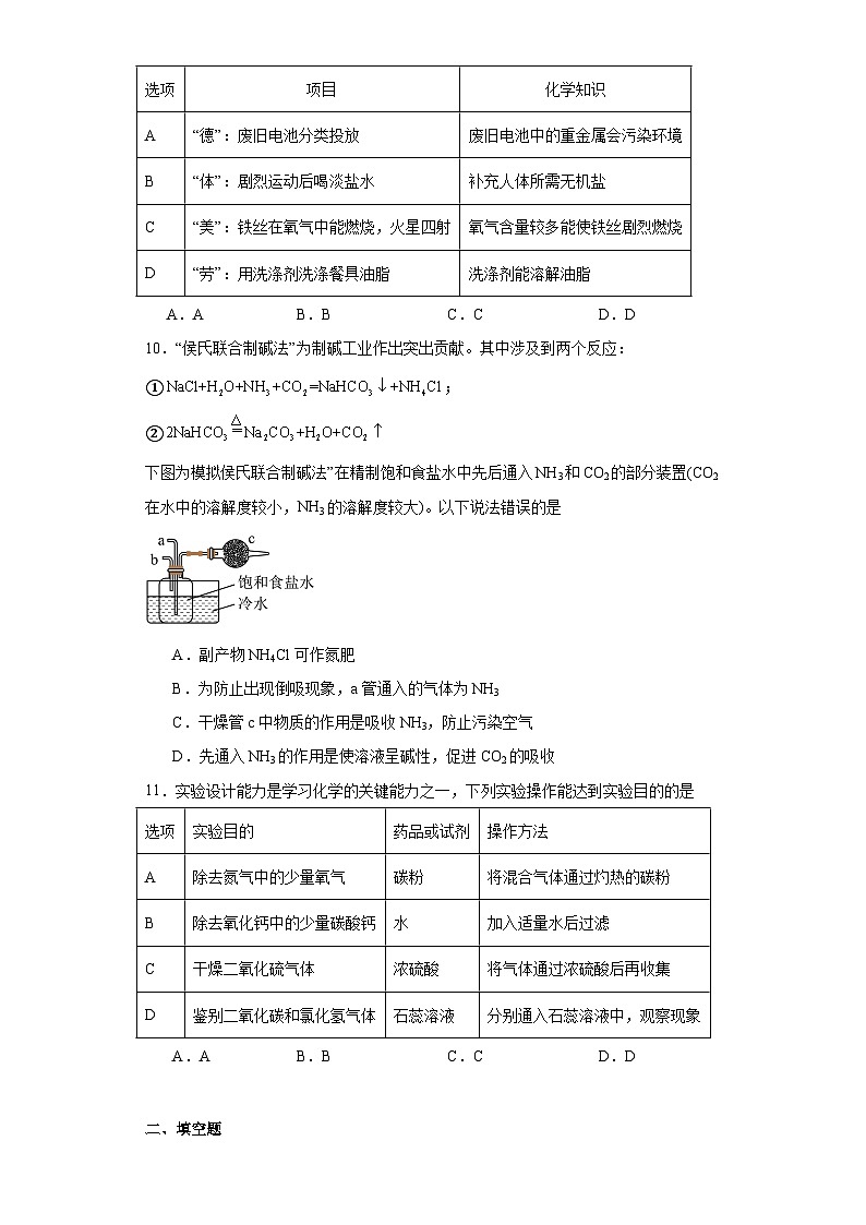
10.“侯氏联合制碱法”为制碱工业作出突出贡献。其中涉及到两个反应:
①;
②
下图为模拟“侯氏联合制碱法”在精制饱和食盐水中先后通入NH3和CO2的部分装置(CO2在水中的溶解度较小,NH3的溶解度较大)。以下说法错误的是
A.副产物NH4Cl可作氮肥
B.为防止出现倒吸现象,a管通入的气体为NH3
C.干燥管c中物质的作用是吸收NH3,防止污染空气
D.先通入NH3的作用是使溶液呈碱性,促进CO2的吸收
11.实验设计能力是学习化学的关键能力之一,下列实验操作能达到实验目的的是
选项
实验目的
药品或试剂
操作方法
A
除去氮气中的少量氧气
碳粉
将混合气体通过灼热的碳粉
B
除去氧化钙中的少量碳酸钙
水
加入适量水后过滤
C
干燥二氧化硫气体
浓硫酸
将气体通过浓硫酸后再收集
D
鉴别二氧化碳和氯化氢气体
石蕊溶液
分别通入石蕊溶液中,观察现象
A.A B.B C.C D.D
二、填空题
12.近年来我国航天事业迅速发展,彰显了我国科技力量的日益强大。
(1)“天宫课堂”上,太空教师王亚平将泡腾片塞入蓝色水球中,产生很多小气泡,还闻到阵阵香气。“闻到香气”说明分子具有 的性质。航天员用过的水净化后可循环使用,其中利用活性炭的 性可除去水中的异味和色素等。某同学提问“空间站的氧气是怎么来的?”,太空教师叶光富解答是通过电解水得到,该反应的化学方程式是 。
(2)某种火箭推进剂发生化学反应的微观示意图如下,该反应的产物有和 。
13.家庭厨房就是一个化学小世界,柴米油盐和产生的厨余垃圾都与化学有关。
(1)“米”:大米是我们的主要粮食,富含的营养素是 。
(2)“盐”:区分食盐和小苏打,可用厨房中的 (填名称)。
(3)“余”:回收垃圾中的塑料瓶属于 (选填“合金”或“合成材料”)。
三、实验题
14.完成下列实验并解决实际问题。
(1)探究燃烧的条件。如图1所示实验,甲中白磷不燃烧,乙中白磷燃烧,则可知燃烧的条件之一是 。
(2)实验室制取气体.根据图2回答问题。
①若用B装置制取气体,反应的化学方程式可以是 。
②若用E装置收集氧气,验满的方法为 。
(3)北京冬奥会火炬采用氢气为燃料,首次实现冬奥会火炬零碳排放,首次开展机器人与机器人之间水下火炬传递。水下火炬传递上演极富美感的“水火交融”景象,从燃烧条件角度分析,你认为实现火炬水下燃烧,需要解决的问题有 。
四、填空题
15.生命的孕育和维系需要水,人类的日常生活和工农业生产也都离不开水,人类对水的探索也在不断发展。请回答下列问题:
(1)1781年,普利斯特里在空气中引然氢气,生成水,说明水是由 组成的。
19世纪后,揭示了水的微观结构,进入20世纪,重水(化学式)等的发现,扩展水概念。表中是氘元素的信息,其原子的结构模型是 (填序号)。
原子种类
质子数
中子数
电子数
氘(D)
1
1
1
(2)生活中降低水的硬度的方法是 。
(3)某废水中含有浓度相当的硫酸铵和硫酸钠,利用物质在水中溶解度差异,可分离回收。
①80℃时,硫酸钠饱和溶液的溶质质量分数为 (只列式)。
②80℃时,对废液进行蒸发浓缩,先析出的晶体是 。
(4)电影《闪闪红星》讲述了潘东子将食盐水吸在棉衣内给红军送盐的故事。为取出食盐,潘东子将吸有食盐的棉衣放进水里,揉一揉,搓一搓,其目的是 。
(5)5月14日至20日是2023年全国城市节约用水宣传周,主题为“推进城市用水,建设宜居城市” 。请举出一例节约用水的做法 。
五、计算题
16.小东做家务时,发现厨房所用炉灶清洁剂的有效成分为氢氧化钠。为测定该炉灶清洁剂中氢氧化钠的质量分数,他在老师的指导下进行实验:取50g炉灶清洁剂于烧杯中,逐滴加入溶质质量分数为9.8%的稀硫酸至pH=7时,测得反应后所得溶液的质量为75g。试计算该炉灶清洁剂中氢氧化钠的质量分数(假设炉灶清洁剂中的其他成分不与稀硫酸反应)。
六、科学探究题
17.“暖宝宝”又名暖贴,具有随身携带、一贴即热、立刻见效等特点,是一款即开即用的经济环保型防寒佳品。我们购买并阅读暖宝宝外包装的使用说明书,对其发热剂成分和发热原理进行如下探究:
【提出问题】我们可以用怎样的方法来验证“暖宝宝”中铁粉的存在?
【查阅资料】“暖宝宝”中的主要成分有铁粉、活性炭、蛭石等。
【实验药品】暖宝宝、稀盐酸、稀硫酸、硫酸铜溶液、硫酸锌溶液
【设计与实验一】请你利用上述提供的药品完成下列实验:
实验步骤
实验现象
分析与结论
取少量“暖宝宝”样品于试管中,加入
证明有铁单质存在
【设计与实验二】我已经验证了“暖宝宝”中的黑色粉末主要含有铁粉,那铁粉为什么会发热呢?
某同学设计了如图所示的实验,取少量“暖宝宝”中的黑色粉末加入试管中,你会看到玻璃管内的现象是 。由此可知,暖宝宝利用铁生锈放热的原理,即铁粉与 等物质共同作用发生缓慢氧化,由化学能转化为内能,不断放出热量,为人体提供温暖保障。
【设计与实验三】将暖宝宝撕开露置空气中48小时,可看到使用过后的暖宝宝内黑色粉末大多已经变成红褐色固体,根据暖宝宝的发热原理,猜想这种红褐色固体可能是 ,设计实验进行验证:
实验步骤
实验现象
分析与结论
取少量该红褐色固体于试管中,加入足量稀盐酸
红褐色固体逐渐溶解,溶液逐渐变为黄色
猜想成立,反应的化学方程式为
【评价与反思】因此,“暖宝宝”在运输和保存时应注意 。
18.研究小组欲设计实验探究碱的性质。
(1)通过分析实验一和实验二的实验现象,说明氢氧化钠具有 (写一条即可)的性质。
(2)实验三方案是鉴别饱和的氢氧化钙溶液与氢氧化钠溶液(分别编号为A、B),观察到A试管中出现白色浑浊,B试管无明显现象,证明A中试剂为 溶液,A试管中出现浑浊的原因是 。
(3)研究小组的同学对实验二的现象产生了好奇,取露置20分钟后的氢氧化钠样品继续进行如下探究:
【提出问题】该氢氧化钠样品中还含有氢氧化钠吗?
【作出猜想】①该样品中还含有氢氧化钠;②该样品中已经没有氢氧化钠
【实验探究】①甲同学设计实验如下:
实验操作
实验现象
实验结论
步骤a:取样溶于水,向溶液中滴适量石灰水至恰好完全反应,过滤
;
该样品中还含有氢氧化钠,步骤b发生的化学反应方程式为
步骤b:向a所得滤液中滴加硫酸铜溶液
有蓝色沉淀产生
【实验评价】乙同学认为甲同学的实验不能证明样品中含有氢氧化钠,理由是 。
②乙同学重新设计实验如下:
实验操作
实验现象
实验结论
步骤a:取样溶于水,向溶液中滴加过量的氯化钙溶液,过滤
有白色沉淀产生
该样品中还含有氢氧化钠
步骤b:向a所得滤液中滴加 溶液
;
【分析交流】
①同学们经过讨论一致认为乙同学设计的实验能够达到实验目的。
②甲同学设计的实验中,实验步骤a、b发生的化学反应都属于 (填基本反应类型)。
参考答案:
1.B
【详解】A、井中汲水过程中无新物质生成,故为物理变化,故A错误,不符合题意;
B、燃烧煎炼过程中有新物质生成,故为化学变化,故B正确,符合题意;
C、浓缩结盐为蒸发的过程,无新物质生成,故为物理变化,故C错误,不符合题意;
D、趁热过滤为过滤的过程,无新物质生成,故为物理变化,故D错误,不符合题意。
故选:B。
2.A
【详解】A、有机物一定含有碳元素,但含碳元素的化合物不一定是有机物,碳的氧化物、碳酸盐、碳酸虽含碳元素,但其性质与无机物类似,因此把它们看做无机物,符合题意;
B、氧化物是由两种元素组成,其中一种元素是氧元素的化合物,故氧化物中一定含氧元素,但是含有氧元素的化合物不一定是氧化物,如氯酸钾中含氧元素,但是氯酸钾由三种元素组成,不属于氧化物,不符合题意;
C、催化剂的定义中指出,催化剂会改变化学反应速率,存在加快和减慢两种情况,不符合题意;
D、中和反应是酸和碱反应生成盐和水的反应,生成盐和水的反应不一定是中和反应,例如:氢氧化钠和二氧化碳反应生成碳酸钠和水,由于反应物不是酸和碱,该反应不属于中和反应,不符合题意。
故选A。
3.A
【分析】A、根据向试管中装粉末状固体药品的方法(“一斜、二送、三直立”)进行分析判断。
B、根据使用胶头滴管滴加少量液体的方法进行分析判断。
C、根据振荡试管时的方法进行分析判断。
D、根据用pH试纸测定溶液的pH的方法进行分析判断。
【详解】A、取用粉末状药品,试管倾斜,用药匙或纸槽把药品送到试管底部,然后使试管直立起来,图中所示操作正确。
B、使用胶头滴管滴加少量液体的操作,注意胶头滴管不能伸入到试管内或接触试管内壁,应垂直悬空在试管口上方滴加液体,防止污染胶头滴管,图中所示操作错误。
C、振荡试管时,振荡试管中的液体的正确方法是手指拿住试管,用手腕的力量左右振荡,而不是手指拿住试管上下晃动,图中所示操作错误。
D、用pH试纸测定溶液的pH时,正确的操作方法为在白瓷板或玻璃片上放一小片pH试纸,用玻璃棒蘸取待测液滴到pH试纸上,把试纸显示的颜色与标准比色卡比较,读出pH。不能将pH试纸伸入待测液中,以免污染待测液,图中所示操作错误。
故选:A。
4.A
【详解】A、周期表中左上角的数字表示原子序数,原子中,原子序数=质子数=核外电子数,所以硅原子的核外电子数为14,故A正确;
B、硅的相对原子质量为28.09,不是实际质量,故B错误;
C、Si的化合价为+4,形成的氧化物为SiO2,故C错误;
D、地壳中含量最高的元素是氧元素,硅元素占第二位,故D错误。
故选A。
5.C
【详解】①衣——尽可能选择环保的面料,有利于保护环境,但与减少二氧化碳排放无关,故错误;
②食——提倡光盘行动,降低食物垃圾的产生和处理等,可减少因处理垃圾产生的二氧化碳,故正确;
③住——及时关闭待机电源,使用节能家电等,有利于节约资源,减少二氧化碳排放,故正确;
④行——选择乘坐公共交通工具,短途出行尽量步行或骑自行车等,能减少二氧化碳排放,故正确,故②③④行动方案合理。
故选:C。
6.B
【详解】A、千金藤素是由千金藤素分子构成的,不含氮分子,故选项说法错误;
B、千金藤素由碳、氢、氮、氧四种元素组成,故选项说法正确;
C、千金藤素是含碳元素的化合物,属于有机物,故选项说法错误;
D、碳、氢两种元素的质量比为(12×37):(1×38)≠37:38,故选项说法错误。
故选:B。
7.D
【详解】A、石墨是细鳞片状,很软与做电极无关,石墨具良好的导电性,可用作电极,故A错误;
B、稀盐酸中含有氢离子,具有酸性,但是与鉴别硝酸银溶液和硝酸钠溶液无关,鉴别硝酸银溶液和硝酸钠溶液与氯离子有关,即硝酸银与盐酸反应生成氯化银沉淀和硝酸,盐酸与硝酸钠不反应,故B错误;
C、一个一氧化碳分子由一个碳原子和一个氧原子构成,一氧化碳具有可燃性与工业炼铁无关,工业炼铁是利用一氧化碳的还原性,故C错误;
D、氢氧化钠溶液中含有氢氧根离子,具有碱性,可用于吸收二氧化硫气体,故D正确;
故选D。
8.C
【详解】A、氯化氢是由氯化氢分子构成的;但氯化钠是由钠离子和氯离子构成的。A不正确;
B、 混合物中至少含有两种物质,但混合物中不一定至少含有两种元素,如金刚石与石墨的混合物中只含有碳元素。B不正确;
C、酸性溶液pH小于7,所以pH小于7的溶液一定是酸性溶液。C正确;
D、碱溶液能使无色酚酞试液变红,但是能使无色酚酞试液变红的溶液不一定是碱溶液,例如碳酸钠溶液也呈碱性,它是盐的溶液。D不正确。
综上所述:选择C。
9.D
【详解】A、废旧电池分类投放进行回收,是因为废旧电池中的重金属会污染环境,故选项正确,不符合题意;
B、剧烈运动会出大量的汗,导致人体缺少水和无机盐,喝淡盐水可以补充人体所需无机盐,故选项正确,不符合题意;
C、铁丝在氧气中能燃烧,火星四射,是因为氧气含量较多能使铁丝剧烈燃烧,故选项正确,不符合题意;
D、用洗涤剂洗涤餐具油脂,是利用洗涤剂具有乳化作用,而不是洗涤剂溶解油污,故选项错误,符合题意;
故选D。
10.B
【详解】A、NH4Cl中只含有氮、磷、钾这三种营养元素中的氮元素,属于氮肥,故选项说法正确;
B、CO2在水中的溶解度较小,NH3的溶解度较大,为防止出现倒吸现象,a管通入的气体为CO2,故选项说法错误;
C、氨气具有刺激性气味,排入空气会污染空气,干燥管c中物质的作用是吸收NH3,防止污染空气,故选项说法正确;
D、二氧化碳在中性溶液中溶解度较小,在碱性溶液中溶解度增大,先通入NH3的作用是使溶液呈碱性,促进CO2的吸收,故选项说法正确。
故选:B。
11.C
【详解】A、混合气通过灼热的碳粉后,碳和氧气反应生成一氧化碳或二氧化碳,又引入了新杂质。A不能达到实验目的;
B、 除去氧化钙中混有的少量碳酸钙,采用加水过滤的方法不可行,因为氧化钙和水反应会变成氢氧化钙。B不能达到实验目的;
C、浓硫酸属于酸性干燥剂可以干燥中性或酸性气体,二氧化硫是酸性气体,虽然有一定的还原性,但不能跟浓硫酸反应,所以可以用浓硫酸干燥二氧化硫。C能达到实验目;
D、二氧化碳和水反应生成碳酸,碳酸呈酸性,能使紫色石蕊试液变红;氯化氢气体溶于水形成盐酸,盐酸呈酸性,能使紫色石蕊试液变红。所以D不能达到实验目的。
综上所述:选择C。
12.(1) 不断运动 吸附
(2)H2O/水
【详解】(1)由于分子具有不断运动的性质,所以“闻到香气”。
由于活性炭具有吸附性,可利用活性炭除去水中的异味和色素等。
电解水即水在通电条件下生成氢气和氧气,化学方程式。
(2)据微观示意图可知反应物甲是N2O4,乙是N2H4;生成物丙是N2,丁是H2O。所以该反应的产物有N2和H2O。
13.(1)糖类
(2)白醋
(3)合成材料
【详解】(1)大米是水稻的种子加工得到的,水稻的种子富含的营养素是糖类,所以大米富含的营养素是糖类。
(2)食盐与酸不反应,小苏打与酸反应产生二氧化碳,所以区分食盐和小苏打,可用厨房中的酸,比如白醋,陈醋等。
(3)塑料瓶是塑料制品,塑料属于合成材料。
14.(1)与氧气接触
(2)
将带火星的木条放在集气瓶口,若木条复燃,则说明已收集满
(3)氧气在水下与氢气接触、水下温度低,如何使温度达到氢气的着火点等
【详解】(1)甲中白磷(温度达到白磷的着火点、与氧气隔绝)不燃烧,乙中白磷(温度达到白磷的着火点、与氧气接触)燃烧,则可知燃烧的条件之一是是与氧气接触;
(2)①B装置为固液不加热型发生装置,实验室用过氧化氢溶液和二氧化锰混合制取氧气时,过氧化氢在二氧化锰催化作用下分解生成水和氧气,反应的化学方程式为:;
②氧气具有助燃性,若用E装置向上排空气法收集氧气,验满的方法为:将带火星的木条放在集气瓶口,若木条复燃,则说明已收集满;
(3)燃烧的条件为:可燃物。与氧气接触、温度达到可燃物的着火点,三者缺一不可;从燃烧条件角度分析,实现火炬水下燃烧,需要解决的问题有氧气在水下与氢气接触;水下温度低,如何使温度达到氢气的着火点等。
15.(1) 氢氧元素 B
(2)煮沸
(3) 硫酸钠/Na2SO4
(4)加快食盐溶解速率
(5)淘米水浇花
【详解】(1)氢气燃烧生成水,说明水是由氢元素和氧元素组成的。
由于氘原子中子数为1,所以氘原子的结构模型是B。
(2)生活中常用煮沸的方法降低水的硬度。
(3)据图可知,80℃时,硫酸钠的溶解度是44g,所以80℃时,硫酸钠饱和溶液的溶质质量分数=。
据图可知,80℃时,硫酸钠的溶解度是44g,硫酸铵的溶解度是95g,硫酸钠的溶解度<硫酸铵的溶解度,所以80℃时,对废液进行蒸发浓缩,先析出的晶体是硫酸钠。
(4)加快食盐溶解速率,潘东子将吸有食盐的棉衣放进水里,揉一揉,搓一搓。
(5)淘米水浇花,使用节水龙头等都是节约用水的好做法。
16.解:加入溶质质量分数为9.8%的稀硫酸的质量为:75g-50g=25g
设该炉灶清洁剂中氢氧化钠的质量分数为x,
x=4%
答:该炉灶清洁剂中氢氧化钠的质量分数为4%。
【详解】见答案。
17. 稀盐酸 产生气泡 左端液面下降,右端液面上升 空气中的氧气、水蒸气 氧化铁 密封、干燥防潮
【详解】设计与实验一:
铁与盐酸反应产生气泡,所以取少量“暖宝宝”样品于试管中,加入稀盐酸,观察到产生气泡,证明有铁单质存在。故填:稀盐酸;产生气泡。
设计与实验二:
“暖宝宝”中的铁粉遇水生锈放热,使装置内空气受热膨胀,压强增大,所以会看到玻璃管内左端液面下降,右端液面上升。
铁粉与空气中的氧气、水蒸气等物质共同作用发生缓慢氧化,由化学能转化为内能,不断放出热量,为人体提供温暖保障。
设计与实验三:将暖宝宝撕开露置空气中48小时,可看到使用过后的暖宝宝内黑色粉末大多已经变成红褐色固体,根据暖宝宝的发热原理,猜想这种红褐色固体可能是氧化铁。
取少量该红褐色固体于试管中,加入足量稀盐酸;红褐色固体逐渐溶解,溶液逐渐变为黄色;氯化铁溶液为黄色。即氧化铁与盐酸反应生成氯化铁和水,化学方程式。
评价与反思:由于暖宝宝能与空气中的氧气、水蒸气等物质共同作用发生缓慢氧化,所以“暖宝宝”在运输和保存时应注意密封、干燥防潮。
18.(1)吸收空气中的水或二氧化碳
(2) 饱和的氢氧化钙
氢氧化钙溶解度随温度升高而减小
(3) 有白色沉淀产生
适量的氢氧化钙和碳酸钠反应生成碳酸钙沉淀和氢氧化钠,引入了氢氧化钠,不能证明样品中含有氢氧化钠 无色酚酞 溶液变为红色 复分解反应
【详解】(1)实验一:露置2min后的氢氧化钠表面潮湿,刚从瓶中取出的氢氧化钠表面干燥,可知氢氧化钠会吸收空气中的水;
实验二:向两块固体表面滴加稀盐酸,露置20min后的氢氧化钠冒气泡,刚从瓶中取出的氢氧化钠无气泡产生,说明氢氧化钠吸收空气中的二氧化碳生成碳酸钠和水,碳酸钠与盐酸反应生成二氧化碳、水和氯化钠;
故通过分析实验一和实验二的实验现象,说明氢氧化钠具有吸收空气中的水和二氧化碳的性质;
(2)氢氧化钙溶解度随温度升高而减小,加热氢氧化钙饱和溶液,氢氧化钙溶解度变小,有固体析出,会观察到有白色浑浊出现,若观察到A试管中出现白色浑浊,B试管无明显现象,证明A中试剂为饱和的氢氧化钙溶液,A试管中出现浑浊的原因是氢氧化钙溶解度随温度升高而减小;
(3)根据氢氧化钠露置空气中会吸收二氧化碳和水,实验二中向露置20min后的氢氧化钠表面滴加稀盐酸,冒气泡(碳酸钠和盐酸反应生成氯化钠、二氧化碳和水),说明露置20分钟后的氢氧化钠样品中一定含有碳酸钠,实验探究该氢氧化钠样品中还是否含有氢氧化钠;
[实验探究]
步骤a:取样溶于水,向溶液中滴适量石灰水至恰好完全反应,过滤,氢氧化钙和碳酸钠反应生成碳酸钙沉淀和氢氧化钠,可观察到产生白色沉淀;
步骤b:向a所得滤液中滴加硫酸铜溶液,氢氧化钠和硫酸铜反应生成硫酸钠和氢氧化铜沉淀,所以可观察到有蓝色沉淀产生,化学方程式为:;
[实验评价]
乙同学认为甲同学的实验不能证明样品中含有氢氧化钠,理由是适量的氢氧化钙和碳酸钠反应生成碳酸钙沉淀和氢氧化钠,引入了氢氧化钠,不能证明样品中含有氢氧化钠;
②步骤a:取样溶于水,向溶液中滴加过量的氯化钙溶液,氯化钙和碳酸钠反应生成碳酸钙沉淀和氯化钠,过滤,可观察到有白色沉淀产生;
根据实验结论:该样品中还含有氢氧化钠,氢氧化钠显碱性,可使无色酚酞试液变红色;
步骤b:向a所得滤液中滴加无色酚酞溶液,若观察到溶液变为红色,即可说明该样品中还含有氢氧化钠;
[分析交流]
②甲同学设计的实验中,实验步骤a、b发生的化学反应分别为:氢氧化钙和碳酸钠反应生成碳酸钙沉淀和氢氧化钠,氢氧化钠和硫酸铜反应生成硫酸钠和氢氧化铜沉淀,二者都是两种化合物相互交换成分生成另外两种化合物的反应,都属于复分解反应。
相关试卷
这是一份2022年宁夏银川市兴庆区中考模拟考试化学试题,共9页。试卷主要包含了选择题,填空题,应用题,实验探究题等内容,欢迎下载使用。
这是一份2023年宁夏银川市兴庆区中考化学模拟试卷,共20页。试卷主要包含了单项选择题,填空题,应用题,实验探究题等内容,欢迎下载使用。
这是一份2023年宁夏银川市兴庆区银川三中中考二模化学试题解析版,共18页。