广东省汕头市潮阳区2022-2023学年七年级上学期期末语文试题(含答案)
展开广东省汕头市潮阳区2022-2023学年七年级上学期期末语文试题
学校:___________姓名:___________班级:___________考号:___________
一、情景默写
1.默写古诗文。
(1) ,洪波涌起。(曹操《观沧海》)
(2)夕阳西下, 。(马致远《天净沙•秋思》)
(3) , 。乡书何处达?归雁洛阳边。(王湾《次北固山下》)
(4) ,受降城外月如霜。不知何处吹芦管, 。(李益《夜上受降城闻笛》)
(5)僵卧孤村不自哀,尚思为国戍轮台。 , 。(陆游《十一月四日风雨大作二首》)
(6)古诗文似一盏盏明灯,点亮我们的生活。刘禹锡面对“晴空一鹤排云上”的明丽秋景,抒发了胸中“ ”的豪壮情怀;李白听到好友王昌龄贬谪龙标,“我寄愁心与明月, ”表达对好友的思念和关切;少年谭嗣同途经潼关,发出“河流大野犹嫌束, ”,让人感受到他那勇往直前的少年意气;诸葛亮以书诫子“ ,非宁静无以致远”让人感受到他对儿子的殷殷教诲与无限期望。
二、填空题
2.根据拼音写出相应的词语。
(1) 我想那piāo miǎo( )的空中,定然有美丽的街市。
(2)我原和小鸭子一样pú fú( )在草中,后来我逐渐换成坐的姿势。
(3)井房的经历使我求知的欲望yóu rán ér shēng( )。
(4)不少的人对工作不负责任,niān qīng pà zhòng( ),把重担子推给人家,自己挑轻的。
三、选择题
3.下列句子中加点的词语使用不恰当的一项是( )
A.微风摇碎一树阳光,地上树影斑驳,四下一片静谧。
B.汉字是解读中国历史文化奥秘的钥匙,一个读音、一个偏旁部首甚至一个笔画,都蕴藏着古老文化和深厚内涵。
C.当代劳动者奋斗在各自的领域,用精益求精的职业品质彰显着“工匠精神”。
D.春天是汕头丹樱生态园最美的时候,整个园内花枝招展,让人深深地沉醉其中,不愿离去。
4.下列对病句的修改不正确的一项是( )
A.10年来,广东在20个地市建设充电站点约4600个,充电桩超过3万台左右。(删去“左右”)
B.随着返回舱12月4日成功着陆,意味着神舟十四号载人飞行任务取得圆满成功。(删去“随着”)
C.疫情防控新十条出台的原因之一,是因为奥密克戎病毒致病力在减弱。(把“减弱”改为“减少”)
D.近年来,信息化支撑中医药为群众带来便捷医疗服务,并在抗击新冠肺炎疫情中重要作用。(“重要作用”前加上“发挥”)
四、综合性学习
5.4月23日是“世界读书日”。学校在这天将举行以“阅读滋润心灵,名著伴我成长”为主题的读书节系列活动,请根据要求完成下列任务。
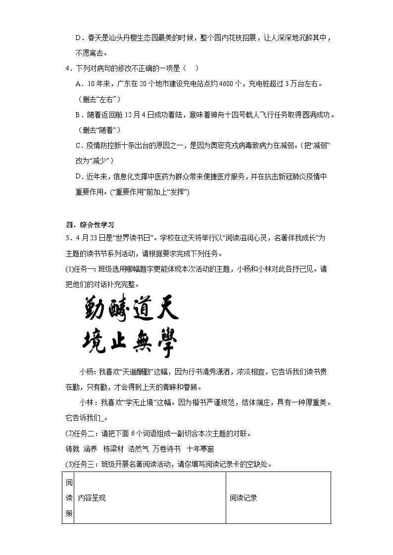
(1)任务一:班级选用哪幅题字更能体现本次活动的主题,小杨和小林对此各抒己见。请把他们的对话补充完整。
小杨:我喜欢“天道酬勤”这幅,因为行书清秀潇洒,浓淡相宜,它告诉我们读书贵在勤,只有勤,才会得到上天的青睐和眷顾。
小林:我喜欢“学无止境”这幅。因为楷书严谨规范,结体端庄,具有一种厚重美。它告诉我们 。
(2)任务二:请把下面6个词语组成一副切合本次主题的对联。
铸就 涵养 栋梁材 浩然气 万卷诗书 十年寒窗
(3)任务三:班级开展名著阅读活动,请你填写阅读记录卡的空缺处。
阅读策略
内容呈现
阅读记录
关注人物
那人不敢怠慢,即将颈项下挂的骷髅取下,用索子结作九宫,把菩萨的葫芦安在当中,请师父下岸。那长老遂登法船,坐于上面,果然稳似轻舟。(《西游记》)
句中的“那人”是:①
关注情节
《藤野先生》一文中的匿名事件、看电影事件。
鲁迅弃医从文的原因是:认识到中国人精神的② ,深感医学只能解救病人肉体的痛苦,要真正解救民族,首先要救治人的精神,使民众的思想觉悟。
(4)任务四:同学们经过这学期对《朝花夕拾》和《西游记》两部名著的阅读发现,鲁迅和孙悟空都具有战斗精神。请结合名著中的具体情节,简要分析他们的战斗精神。
五、对比阅读
阅读下面的文字,完成下面小题。
【甲】
子曰:“学而时习之,不亦说乎?有朋自远方来,不亦乐乎?人不知而不愠,不亦君子乎?”《学而》
曾子曰:“吾日三省吾身:为人谋而不忠乎?与朋友交而不信乎?传不习乎?”《学而》
子曰:“吾十有五而志于学,三十而立,四十而不惑,五十而知天命,六十而耳顺,七十而从心所欲,不逾矩。”《为政》
子曰:“温故而知新,可以为师矣。”《为政》
子曰:“学而不思则罔,思而不学则殆。”《为政》
子曰:“贤哉,回也!一箪食,一瓢饮,在陋巷,人不堪其忧,回也不改其乐。贤哉,回也!”《雍也》
子曰:“知之者不如好之者,好之者不如乐之者。”《雍也》
子曰:“饭疏食,饮水,曲肱而枕之,乐亦在其中矣。不义而富且贵,于我如浮云。”《述而》
子曰:“三人行,必有我师焉。择其善者而从之,其不善者而改之。”《述而》
子在川上曰:“逝者如斯夫,不舍昼夜。”《子罕》
子曰:“三军可夺帅也,匹夫不可夺志也。”《子罕》
子夏曰:“博学而笃志,切问而近思,仁在其中矣。”《子张》
(《论语》十二章)
6.解释文中加点词语的意思。
(1)不亦说乎( ) (2)思而不学则殆( ) (3)好之者不如乐之者( )
7.把文中画线的句子翻译成现代汉语。
(1)温故而知新,可以为师矣。
(2)逝者如斯夫,不舍昼夜。
【乙】
王生好学而不得法。其友李生问之曰:“或谓君不善学,信乎?”王生不说,曰:“凡师之所言,吾悉能志之,是不亦善学乎?”李生说之曰:“孔子云‘学而不思则罔’,盖学贵善思君但志之而不思之终必无所成何以谓之善学也?”王生益愠,不应而还①走。居五日,李生故寻王生,告之曰:“夫善学者不耻下问,择善而从之,冀闻道也。……学者之大忌,莫逾自厌,盍改之乎?不然,迨年事蹉跎,虽欲改励,恐不及矣!”王生惊觉,谢曰:“余不敏,今日始知君言之善。请铭之坐右,以昭炯戒②。”
(《颜氏家训(节选)》)
【注释】①还(xuán):同“旋”,转身。②炯戒:明显的警诫
8.解释文中加点词语的意思。
(1)王生好学而不得法( ) (2)王生益愠( )
9.请用“/”给文中画线的句子断句。
盖学贵善思君但志之而不思之终必无所成何以谓之善学也?
10.王生在好友李生的教导中惊觉了,你从这个故事中悟到了《论语》十二章中哪些学习上的道理?
六、现代文阅读
阅读下面的文字,完成小题。
材料一:
①学者李玮在《中国网络语言发展研究报告》中写道:“表情包是互联网时代社交领域的副语言,它的出现以及流行宣示着表情这一人类作为万物之灵长的独有符号化沟通方式从线下迁移到了线上。”
②1982年,卡耐基梅隆大学的法尔曼教授创造了互联网的第一个表情符号“∶-)”,为被文字字符长时间“统领”的在线交流场域打开了全新的想象力空间;而横向表情符号“颜文字”的出现,又将网络符号的表情达意功能往前推进了一步。emoji在1999年接过接力棒,促使表情由字符组合转向图形化;2006年,中国传媒大学动画系学生王卯卯创作的“兔斯基”系列表情,则标志着表情包正式走入“动态时代”。到2021年,表情包的种类越来越多,风格不一,已经成为现代人日常生活交流的一部分。
(节选自《中国青年报》2021年12月13日,有删改)
材料二:
下面是某聊天软件后台关于使用表情包人群年龄分析以及各年龄段表情包用户周均发送次数的统计图:
(摘选自2021年9月23日《光明网》,有删改)
材料三:
①网络提供了多媒体运用的技术基础,让图片甚至动图传播变得简单,人类整体正在步入读图时代。但随着各类表情包层出不穷,其潜台词变得越来越丰富和难以琢磨。在实际使用过程中,很多表情已经失去了原有的含义,有了一层更隐晦的表达。
②比如,“微笑”这个表情包在长辈眼里,是“微笑、鼓励”的意思,到了年轻人眼里,却是“尴尬而不失礼貌的微笑”或“鄙视、嘲笑,甚至是讨厌”的意思。同理,“微笑挥手”的表情包,表面意思是“微笑着说再见”,但在年轻人眼里,是“再见,不送,请快走开”的意思。表情包发展至今,在社会语境中已被重新赋意。表情包的可解释性、隐晦性和不确定性,成为人们愿意使用表情的主要原因。最常用的表情包恰是模糊的,而确定的表意符号,人们并不常用。这样的表达方式,实际上是对既有语言环境的反抗,是亚文化对主流文化表达的不在乎、不屑,甚至是无法或不愿与之合流的态度的流露。
③更进一步,每一个人都可以参与到表情包的生产与分享之中。图文符号一定程度上消解了严肃的话语方式,为年轻群体的表达带来更大的自主性。这种在表达中的反客为主,是年轻一代所乐在其中的。年轻人的表达值得理解。但是,在大规模使用表情包表达情绪的今天,语言组织能力的退化也值得警醒。若李白面对奔腾的瀑布,只是甩出几个“给力”的表情包,我们又怎能读到“飞流直下三千尺,疑是银河落九天”的诗句;若苏轼面对妻子的早逝,只是打上“流泪”的表情包,又哪有“十年生死两茫茫,不思量,自难忘”的悲词。
④字斟句酌,是一种训练。由图像信号传达语义,较之更加抽象的文字符号,有便捷、直接的优势,但是,对于复杂事物、细腻情感、深邃思想,以图像力有未逮。以图像为代表的表情包终究只能是正常文字表达在特定圈层的一种补充。互联网把原有的语言生活圈层拉平了,导致原本不相干的语言行为同处一室。年轻人更应重塑语体意识,在什么场合说什么话,有特定的语言表达形式。
⑤当表情包已经强势地在生活中占据一席之地,警惕与反思显然不能缺失。
(节选自光明网《表情包沟通,尽在不言中》2021年12月16日,有删改)
11.下列对上述材料的理解分析,不正确的一项是( )
A.表情包已经成为互联网时代社交领域的副语言,从第一个表情符号、“颜文字”发展为图形化、动态化表情包,种类风格多样。
B.在使用表情包的人群中,24岁以下人群约占三成,而41岁以上人群不足一成,且00后表情包用户周均发送次数最多,说明年龄越小的人越喜欢用表情包。
C.画横线的句子中的“一定程度上”在句子中起到限制作用,表明图文符号无法消解所有严肃的话语方式,体现了材料语言的严谨性。
D.表情包在互联网中的运用更有助于人们描述复杂的事物,传递丰富的情感,交流深邃的思想。
12.表情包的出现给人们的生活带来了哪些变化?请结合上述材料简要概括。
13.结合材料内容和自身经验,简析对表情包不能缺失“警惕与反思”的原因。
阅读下面的文字,完成下面小题。
春风吹到广洋湖
王晓
⑴ 前两天,紧凑安排一次回乡探亲。乡在广洋湖——里下河腹地高宝兴三县市交接处的一个偏远乡镇。亲,是老父亲——74岁的他一人在老家翻建房屋已有半年之久。
⑵ 十多年不回广洋湖的先生,开着车在七拐八弯的巷道里转,完全不辨方向。他努力探寻记忆里那个叫白鼠的小村落,终是一无所获。他已经完全认不得了。
⑶ 不要说他,就是去年刚回来过的我,面对碧波荡漾的河道,沿河砖铺的漫步小路,水上曲折回环的连廊亭阁,还有多处砌房造屋的热闹场景,多有恍惚,这是我的故乡吗?
⑷ 幸好父亲来迎上门安装大门的人,顺便指引我们回家的路。
⑸ 父亲老来有一心愿,翻建旧屋。老屋历经四十年风吹雨打,瓦漏了,门烂了,垂暮之相不像兴旺人家。尽管父母已随弟弟一家在上海生活多年,但随着年岁增长,广洋湖白鼠村这个小小的院落,仍然是父亲心里的根,这里有祖宗画像,有他从孩童成为老叟的足迹。
⑹ 父亲的房子一动工,庄上他的那些老伙计们也纷纷回乡翻建房屋,一家看一家。他们都是我的叔伯辈。记忆里,他们和父亲一同田里劳作,河里萳泥,大着嗓门唱淮剧……他们笑称自己是“老犟头”,为漂泊城市的儿孙们把老屋的根脉延续。
⑺ 我问当村主任的堂哥,怎么有那么多人家砌房子,不要钱似的。堂哥说:“人年纪大了都想叶落归根。还有现在老家环境这么好,哪个不想住这里?”
⑻ 堂哥的话实在。我家门前原是自家的鸡窝鸭棚,这回美丽乡村环境整治,趁我父母都不在家,堂哥自己做主,把这处脏乱差变成了优雅的小景:水磨、石槽、枫叶、草坪,点缀得颇像那么回事。堂哥说:“从路那头转个弯过来,一眼看到这个美景,眼睛都会亮。”
⑼ 我从院里打开门,正对这景,绿意扑面。家的东侧原是猪圈,猪圈下坎是一条河。小时候,夏日炎炎,我们在这条河里戏水。猪圈积肥坡,夏天还是烟索熏螃蟹的好地方。父亲的朋友渔民老何每年夏天都带船来,他有熏螃蟹的秘籍,常常满载而归。后来的许多年,大家什么都往河里扔,秸秆稻草、破布烂棉花、蛇皮口袋、死猪死鸡……渐渐的变得淤塞不畅、臭气难耐,遭人嫌弃。对我们这代人而言,目睹这样的河是伤害,无限惋惜。
⑽ 谁能想到趁着这次美丽乡村打造,河道彻底清淤美化,用砖块垒积,形成阶梯,上有小路蜿蜒,正好散步。两条河流交叉的宽阔地带,是我童年怎么也游不过去的地方。此刻,一座小亭宛在水中央,曲折回廊连接,从那里展望四方,处处风景处处美。再往田野深处走,连片的麦田已经收割,高堰围塘里荷叶绿得正得劲,新崭崭铺陈开去,生机勃勃。头顶,无数风力发电的叶扇不紧不慢地转着,好一派新时期的田园风光。
⑾ 美丽乡村打造早已不是新鲜话题,电视上有,我因工作关系也多次参与美丽乡村的验收、宣传等事项,但那些好像都是别人家的事。不敢相信,偏远之地锅底洼的家乡,有一天也迎来这样的机会。更没有想到,经过梳洗打扮,我的故乡如此清新脱俗,美丽动人。
⑿ 此时的故乡已超越我童年的美好印象。我要回故乡,我要回故乡。
(选自《扬子晚报》,2022年7月4日)
14.文中一共写了三个时期的故乡,请根据提示完成下面的表格。
故乡
印象
特点
童年的故乡
乐园
(1)
过去些年的故乡
垃圾场
脏乱差
眼前的故乡
(2)
(3)
15.下列句子该用怎样的语气朗读?请选择一句说明并简述理由。
(A)这是我的故乡吗?
(B)好一派新时期的田园风光。
(C)我要回故乡,我要回故乡。
16.第⑼段划曲线的句子在文中有什么作用?请简要回答。
17.有人认为“美丽新故乡”更适合作为这篇文章的标题。你更喜欢哪个标题?请说明理由。
七、作文
18.生活中,总有一些问题需要面对,但一句话,一本书,一次独处,一番欢聚,一个物件,一曲音乐,一个眼神,一处风景……往往能带来令人欣喜的改变。请以《____________挺管用》为题,写一篇文章。
要求:①把题目补充完整,然后作文;②文体自选(诗歌除外);③600字以上;④文中不能出现考生的姓名和所在学校名称。
参考答案:
1. 秋风萧瑟 断肠人在天涯 海日生残夜 江春入旧年 回乐烽前沙似雪 一夜征人尽望乡 夜阑卧听风吹雨 铁马冰河入梦来 便引诗情到碧霄 随君直到夜郎西 山入潼关不解平 非淡泊无以明志
2. 缥缈 匍匐 油然而生 拈轻怕重
3.D
4.C
5.(1)读书永远没有止境,永远不要满足,更不要骄傲
(2)上联:万卷诗书涵养浩然气 下联:十年寒窗铸就栋梁材
(3) 沙僧(沙悟净、沙和尚) 麻木不仁
(4)示例:在《二十四孝图》中,鲁迅坚决捍卫白话文,对虚伪的封建孝道进行猛烈抨击,让我们看到了具有战斗精神的鲁迅。在《西游记》中,孙悟空大闹天宫,让我们欣赏他敢于反抗传统、反抗权威、蔑视等级制度的战斗精神和英雄主义。
6. 同“悦”,愉快。 疑惑。 以……为快乐 7.(1)在温习旧知识时,能有新体会、新发现,就可以做老师了。
(2)时光就像这流去的江水一样消逝,日夜不停! 8. 喜爱,爱好; 生气,恼怒 9.盖学贵善思/君但志之而不思之/终必无所成/何以谓之善学也? 10.王生起先不善思,学不得法,这就是甲文所说的“学而不思则罔”。王生最后能接受李生的教导,可知同是学生,也有可以为师者,这就是甲文所说的“三人行,必有我师焉”,我们要择善而从。
11.D 12.①表情包为人们的交流打开了全新的想象力空间,进一步推动了网络符号表情达意功能的发展;②表情包在各年龄段人群均有使用,已成为现代人日常生活交流的一部分;③表情包在现代社会的使用中为年轻群体的表达带来更大的自主性,但也一定程度上使人们的语言组织能力有所退化。 13.在大规模使用表情包表达情绪的今天,语言组织能力的退化值得警醒。由于“对于复杂事物、细腻情感、深邃思想,图像力有未逮”,可见其具有一定的局限性,比如表情包就无法精准表达诸如“飞流直下三千尺,疑是银河落九天”的壮阔意境。若习惯于用表情包交流,则很有可能导致语言匮乏单调,丰富的语义也可能在一定程度上被消减。在生活中,我认为我们应该重塑语体意识,把握好使用表情包与书面语的场合。(“警惕”和“反思”各2分,需结合材料内容和自身经验)
14. 美好; 田园风光; 清新脱俗,美丽动人 15.示例一:我觉得(A)句该用怀疑的语气。村落的巨大变化,变得美丽、优雅,致使“我”迷路,让“我”怀疑这里不是“我”的故乡。
示例二:我觉得(B)句该用赞叹的语气。经过美丽乡村打造,白鼠的小村落变得美丽动人,作者用这一句表达心中对故乡变化的赞颂。
示例三:我觉得(C)句该用激动、兴奋的语气。故乡的巨大变化,使作者无比兴奋,连用两次“我要回故乡”,表达作者急着回故乡的无比激动心情。(语气,分析) 16.划曲线句子描写了人们曾经对故乡的河的伤害、污染,与当前经过美丽乡村打造的田园风光形成鲜明对比,突出了美丽乡村建设对故乡环境整治力度之大,取得的成果之大。 17.示例1:我喜欢“春风吹到广洋湖”这个标题。①“春风”比喻国家的新农村建设。②“吹”字形象地表现了国家的新农村建设政策遍及偏远的乡村。③形象点明文章的主旨,表达了作者对国家新农村建设政策的高度赞美。④具体形象,含蓄蕴藉,新颖别致。
示例2:我喜欢“美丽新故乡”这个标题。①广洋湖白鼠村在新农村建设中变得美丽动人,而且美丽程度还超越童年的记忆中的故乡。②高度概括文章的主要内容,把作者心中对故乡的热爱和对党的新农村建设的政策的高度赞美。③与文章的结尾照应,使得文章结构紧凑,浑然一体。
18.例文
你能行,这句话挺管用
看到作文题目,我有无数的话想说-说给我的老师,因为您的那句“你能行!”对我真管用,真的很管用!
初一时,您带了我们班的语文,你总是要求每节都有10分钟的练习写字,说心理话,我是不以为然的,都信息时代了,写好字有您说的那么重要吗?更重要的是我的握笔姿势远远达不到您说的要求,每次练习写字时,您走过我的身旁,我总是找出各种理由不写,可终究是逃不过你的法眼。每过一次你都示范一次,然后走开。我也试了好多次,我那横着的握笔姿势依然无法有所改变。你又一次示范时,我无奈的望着您,沮丧地摇头,我请求你放过我。您没有批评我,而是用你那温暖的手轻拍我的肩膀,低头轻声对我说:“我相信你,你能行!”然后握着我的手示范。试了几天,我那90度的手腕依然没有改变。我知道这样的写字姿势不好看,当然字也不好看,可真没办法了。
有一天,我真的无法装腔作势了,我到办公室向你坦白我无法改变的事实……没想到,我还没说完,你却告诉我:“坚持,坚持,再坚持,我相信你能行。”说完,您从抽屉里拿出一个护腕来,黑白相间的颜色,很酷的颜色!“戴上这个试试,我相信它与能帮助你纠正写字姿势。”“来,我帮你戴上。”您不由分说的拉过了我的手,戴上有些僵硬,这个护腕多了一块硬硬的夹板,手腕不能左右随意活动。我立即会意了,感激地望着您。您拍拍我的肩说:“加油,我相信你能行!”从此,练字时我都戴着这帅气的护腕,开始书写很慢,字更不好看了,稍长时间,手会疼痛,但我依然坚持,我想我不能率负老师信任的。一天天过去了,您不再给我示范,每次经过时,您只是认真地看,有时默默地点头。不觉间,一个月过去了,你让我取下了护腕,我也能正常书写了!你看着我笑了!我始终保留着那个护腕,每次书写前都先看看。
快毕业时,学校组织汉字听写大赛,经过激烈的角逐,我获得了正确率和美观度两项第一。接过奖状时,我看见您的微笑,突然耳边又响起了那句话——相信你,你能行!我高兴的想,这句话真的挺管用!
广东省汕头市潮阳区2023-2024学年七年级(上)期末语文试题(含解析): 这是一份广东省汕头市潮阳区2023-2024学年七年级(上)期末语文试题(含解析),共18页。试卷主要包含了积累运用,阅读,作文等内容,欢迎下载使用。
广东省汕头市潮阳区2023-2024学年七年级上学期期末考试语文试题: 这是一份广东省汕头市潮阳区2023-2024学年七年级上学期期末考试语文试题,共9页。试卷主要包含了积累运用,阅读,作文等内容,欢迎下载使用。
广东省汕头市潮阳区2022-2023学年九年级上学期期末语文试题: 这是一份广东省汕头市潮阳区2022-2023学年九年级上学期期末语文试题,共14页。试卷主要包含了句子默写,填空题,选择题,综合性学习,名著阅读,对比阅读,现代文阅读,作文等内容,欢迎下载使用。

