湘教版八年级上册第二节 中国的行政区划精品教学ppt课件
展开湘教版初中地理八年级上册
《中国的行政区划》教学设计
课题 | 中国的行政区划 | 单元 | 第一章 第二节 | 学科 | 地理 | 年级 | 七年级上册 |
|
教材分析 | 本节是湘教版八年级上册第一章第二节的内容,“34个省级行政区”在教材中占有重要地位,不仅是学习中国地理的基础性知识,也是学生今后学习、工作、生活必须具备的基础地理知识。“34个省级行政区”有大量的地名及其地理分布,在教学上是个难点,其难点不在于深,而在于多,让学生一下记住这么多地名及其分布,的确是勉为其难,而且也枯燥无味。本节课设计的初衷是依据学生特点,重点介绍利用数字记忆、联想记忆和猜车牌,谜语等多种活动来学习34个省级行政区简称及其行政中心,激发学生学习的兴趣,尽量使枯燥的地名变“活”,使呆板的内容变得生动有趣,从而达到对本节内容活学活用的效果。这既体现了新课程在学习评价方面的过程性、参与性评价要求,也体现了新课程学习内容生活化的要求。 | |||||||
学情分析 | 本节知识容量大,要求识记的内容多,而且对于刚接触中国地理学生来说,大多数地名也较为生疏。因此,在教学过程中要特别强调读图、填图、拼图、忆图训练,避免脱离地图记忆地名的现象。 | |||||||
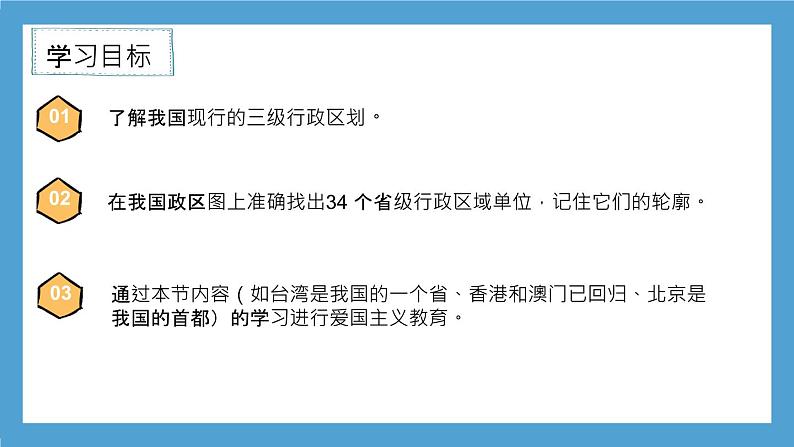
核心素养教学目标 | 区域认知:阅读中国行政区划图,运用从空间--区域的视角认识我国行政区划,并能熟练找出34个省级行政区域单位,记住它们的简称和行政中心 综合思维:通过读图、拼图、填图、忆图等形式,引导学生形成我国行政区域的空间。 人地协调观:通过对台湾是我国的一个省、香港和澳门已回归、北京是我国的首都的学习进行爱国主义教育,增强国家版图意识,激发学生民族自豪感和爱国热情。 地理实践力:学生结合信封、邮件上的地址,让学生了解我国的三级行政区划。 | |||||||
教学重点 | 我国省级行政单位的简称和行政中心。 | |||||||
教学难点 | 我国省级行政单位的位置和分布,形成我国政区分布的空间观念。 | |||||||
教学方法 | 读图法、对比法、小组合作讨论等方法 | |||||||
教学准备 | 教师准备:多媒体课件 学生准备:省级行政区拼图 | |||||||
教学过程 |
教学环节 | 教师活动 | 学生活动 | 设计意图 |
导入新课 | 下列车牌号是哪个省的? 京Q3G0C7 浙B999AA 鄂APK926 黑H96789 | 思考源于生活的车牌号中的省区名称 | 让学生感受到行政区划与我们的生活联系密切 |
讲授新课 | 一、三级行政区划 (一)三级行政区划 1、教师讲解,什么是行政区划? 2、结合生活中的信封、邮件上的地址,引导学生了解我国的三级行政区划。(课件展示,学生思考后填写) 3、追问:你的家庭住址可能与上表中略有不同,主要表现在哪些地方? 总结:我国三级行政区划是怎样划分的。 (二)合作探究: 多媒体展示 活动一:读图中国行政区划图,分别找出中国的23个省、5个自治区、4个直辖市和2个特别行政区,说出它们的行政中心。 1、自主学习:在图中先找出5个自治区,4个直辖市和2个特别行政区,再找出23个省级行政区,熟悉它们的位置及名称。 2、在介绍首都北京及特别行政区港澳,以此对学生进行爱国主义教育。 3、出示多媒体视频识记口诀: 60秒速记中国34个省级行政区。(小组比拼) 二、34个行政区域单位的位置 (一)、指导学生划区记忆,可将34个省级行政区域单位划分为6个区。 合作探究:小组合作完成下列问题 各个小组沿着不同的路线去“旅行”,看地图说出旅途中经过的省份 1.“边境游”找出沿陆地国界线的省级行政区域 2.“海岸游”找出沿海岸线的省级行政区域 3.“游黄河”找出黄河干流穿过的省级行政区域 4.“游长江”找出长江干流穿过的省级行政区域 5.“一带一路”找出一带一路 国内部分经过的省级行政区域 6.“高铁游”找出京广高铁经过的省级行政区域 (二)、训练巩固:以小组为单位拼图,熟悉34个省级行政区域的名称和位置。 (三)、完成教材P10页活动2,让学生进一步熟悉省级行政区域单位的轮廓特征,并采用联想记忆的方法。 三、省级行政区域单位的简称、行政中心 (一)利用课本P7活动,组织学生熟悉省级行政区域单位的名称和简称,根据其由来分别记忆。 出示三字歌,帮助学生快速识记简称 多媒体展示:省级行政区域单位简称的由来(3种),并举例。 讨论:其他省级行政区域单位简称的由来。 多媒体展示:其他两种记忆省级行政区简称和行政中心的方法。(联系生活实际和利用成语) 讨论:记忆省级行政区简称和行政中心的其他方法。 (二)学以致用: 1、成语与简称 2、戏曲与简称 3、谜语与简称 (利用以上三种方式帮助学生记忆简称) | 学生根据自己的生活经验快速了解三级行政区划是怎样划分的,并总结。
通过合作探究,系统完整的了解34个省区。
小组合作,读图,找出旅途中不同路线的省区,学会识记省区的方法。
学生拼图,巩固省区的位置及分布
学生完成活动题,并利用三字歌记忆省区的名称、简称。
根据成语、戏曲、谜语与简称的联系记忆 | 【设计意图】 让学生对已有的地理知识进行概括总结,从而培养学生从生活中获取信息的能力。 【设计意图】 通过自学和小组活动,使学生了解我国34个省区,并通过对北京和港澳的学习,培养学生的爱国情操。
【设计意图】 通过小组合作,让学生熟记我国省区,感受祖国的辽阔,提高民族自豪感。
【设计意图】 培养学生对中国省区分布空间思维能力
【设计意图】 通过活动帮助学生识记省区的名称、简称。
【设计意图】 可以使学生能学以致用,让学生感受到地理源于生活,用于生活;提高学生的运用地理思维的能力。 |
课堂小结 | 视频小结:播放省级行政区域视频,总结本节学习的主要内容。 | ||
教学板书 |
| ||
课后作业 | 熟记作业:我国的省级行政区域单位的名称和轮廓。 选做作业:收看今晚CCTV1天气预报,注意看播报的这些城市都是哪个省的? | ||
课后反思 | 亮点:1、由生活实际(车牌号)导入新课,学生进入状态快。 2、学生是课堂的主体。整节课是按照先自学,在合作,再学以致用的环节进行,即调动了学生的学习积极性,让学生主动参与,又挖掘了学生的潜力,又丰富了学生的知识,也突破了重难点。 3、利用视频秒懂地理小结,即利于学生掌握本节内容,又能调动学生学习积极性。 不足:1、本节设计没有拓展延伸的内容。 2、课堂中自主学习环节预留时间不足。 教学建议:本节课的内容较多,因此在自主学习环节预留时间不足,在下节课我要精心设计好课堂内容,要适量,避免由于内容多,时间不足,导致学生活动过少,参与的机会不多,使学生有言犹未尽的感觉。另外,本节设计没有拓展延伸,所以我在课后作业中留了选做题,让学生在电视天气预报中继续熟记省区。 | ||
巩固练习:
1. 下面是北回归线穿过的我国四省区轮廓图,这四省区按自西向东顺序排列正确的是( )

A①②③④ B. ②④③① C. ③④②① D. ②①③④
2.贝贝在校门口买了一瓶饮料,其卫生许可证号如下图所示,它的生产所在地是( )
A.福建省 B.江西省 C.湖南省 D.重庆市
3.下列省级行政区域单位的简称和行政中心到正确的是( )
A.安徽省—赣—合肥 B.江苏省—苏—杭州
C.四川省—陇—成都 D.湖北省—鄂—武汉
4.对联“碧草毡房,春风马背牛羊壮。苍松雪岭,沃野龙江稻谷香”,描写的省区其行政中心分别为( )
A.西宁、长春 B.呼和浩特、哈尔滨
C.银川、哈尔滨 D.乌鲁木齐、长春
5.以下戏曲文化与其所在省区简称的连线正确的一组是( )
A.秦腔 贵 B.粤剧 沪 C.豫剧 川 D.陇剧 甘
6.读中国政区示意图, 完成下列各题
(1)写出下列数码所代表的省级行政区域单位的名称:
①____________________ ②____________________
(2)写出下列数码所代表的省级行政区域单位的简称:
(3)写出下列数码所代表的省级行政区域单位的行政中心的名称:

练习答案:1、D
2、D
3、D
4、B
5、D
6、(1) ①西藏自治区 ②青海省
(2)③湘 ④川或蜀
(3)⑤呼和浩特 ⑥济南
【设计意图】
通过课堂测评,即巩固了本节所学的34个省区的基本知识,又能了解学生的掌握情况,加深了学生的印象,使学生能对本节内容进行灵活运用。
初中地理人教版 (新课标)八年级下册第五章 中国的地理差异优秀教学课件ppt: 这是一份初中地理人教版 (新课标)八年级下册第五章 中国的地理差异优秀教学课件ppt,共19页。PPT课件主要包含了行政区划,地形气候,温度带干湿区,二阶梯的分界线,课堂练习,课堂总结,中国地理差异,四大地理区域,地理差异显著,西北地区等内容,欢迎下载使用。
人教版 (新课标)八年级下册第五章 中国的地理差异教学ppt课件: 这是一份人教版 (新课标)八年级下册第五章 中国的地理差异教学ppt课件,文件包含第23章小结与复习上课课件pptx、第23章小结与复习教案doc、第23章旋转单元测试docx等3份课件配套教学资源,其中PPT共36页, 欢迎下载使用。
初中地理湘教版八年级上册第二节 中国的行政区划精品ppt课件: 这是一份初中地理湘教版八年级上册第二节 中国的行政区划精品ppt课件,文件包含湘教版八年级上册地理12《中国的行政区划》课件pptx、12中国的行政区划教案docx等2份课件配套教学资源,其中PPT共33页, 欢迎下载使用。



