还剩11页未读,
继续阅读
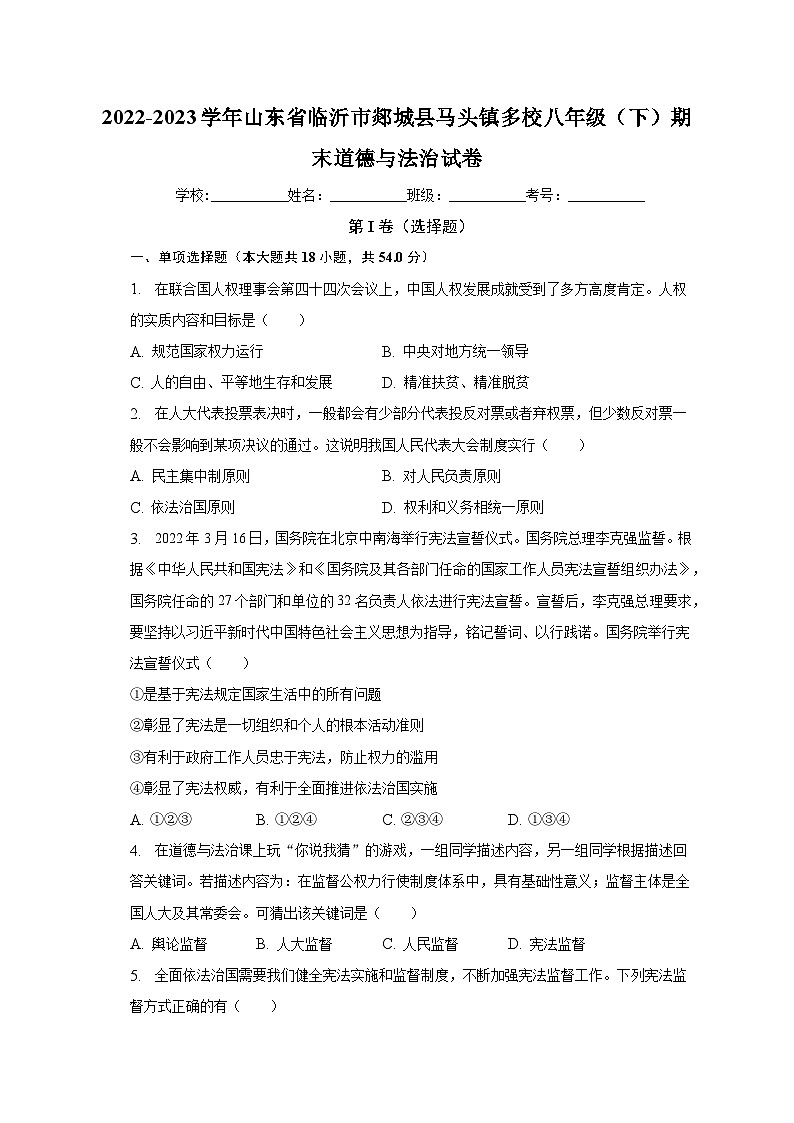
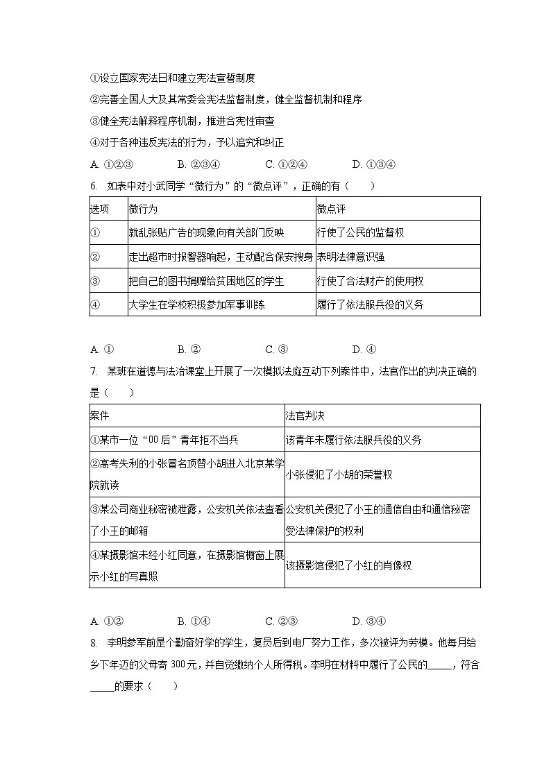
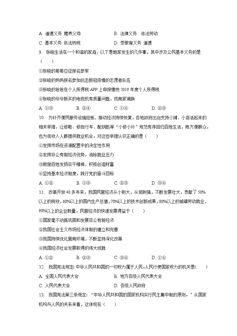
山东省临沂市郯城县马头镇多校2022-2023学年八年级下学期期末道德与法治试卷
展开
这是一份山东省临沂市郯城县马头镇多校2022-2023学年八年级下学期期末道德与法治试卷,共14页。试卷主要包含了单项选择题,分析说明题等内容,欢迎下载使用。
相关试卷
广东省韶关市新丰县马头镇多校2022-2023年七年级上学期期末道德与法治试题:
这是一份广东省韶关市新丰县马头镇多校2022-2023年七年级上学期期末道德与法治试题,共16页。试卷主要包含了 古人说等内容,欢迎下载使用。
广东省韶关市新丰县马头镇多校2022-2023年八年级上学期期末道德与法治试题:
这是一份广东省韶关市新丰县马头镇多校2022-2023年八年级上学期期末道德与法治试题,共16页。试卷主要包含了 下列名言体现自尊心态的是等内容,欢迎下载使用。
山东省临沂市平邑县温水镇初级中学2022-2023学年八年级下学期期末道德与法治试卷:
这是一份山东省临沂市平邑县温水镇初级中学2022-2023学年八年级下学期期末道德与法治试卷,共21页。试卷主要包含了选择题,问答题等内容,欢迎下载使用。

