


还剩16页未读,
继续阅读
所属成套资源:2023学年全国各个地区中考语文真题试卷合集(包含答案解析)
成套系列资料,整套一键下载
2023年湖北省荆州市中考语文试卷(含答案解析)
展开
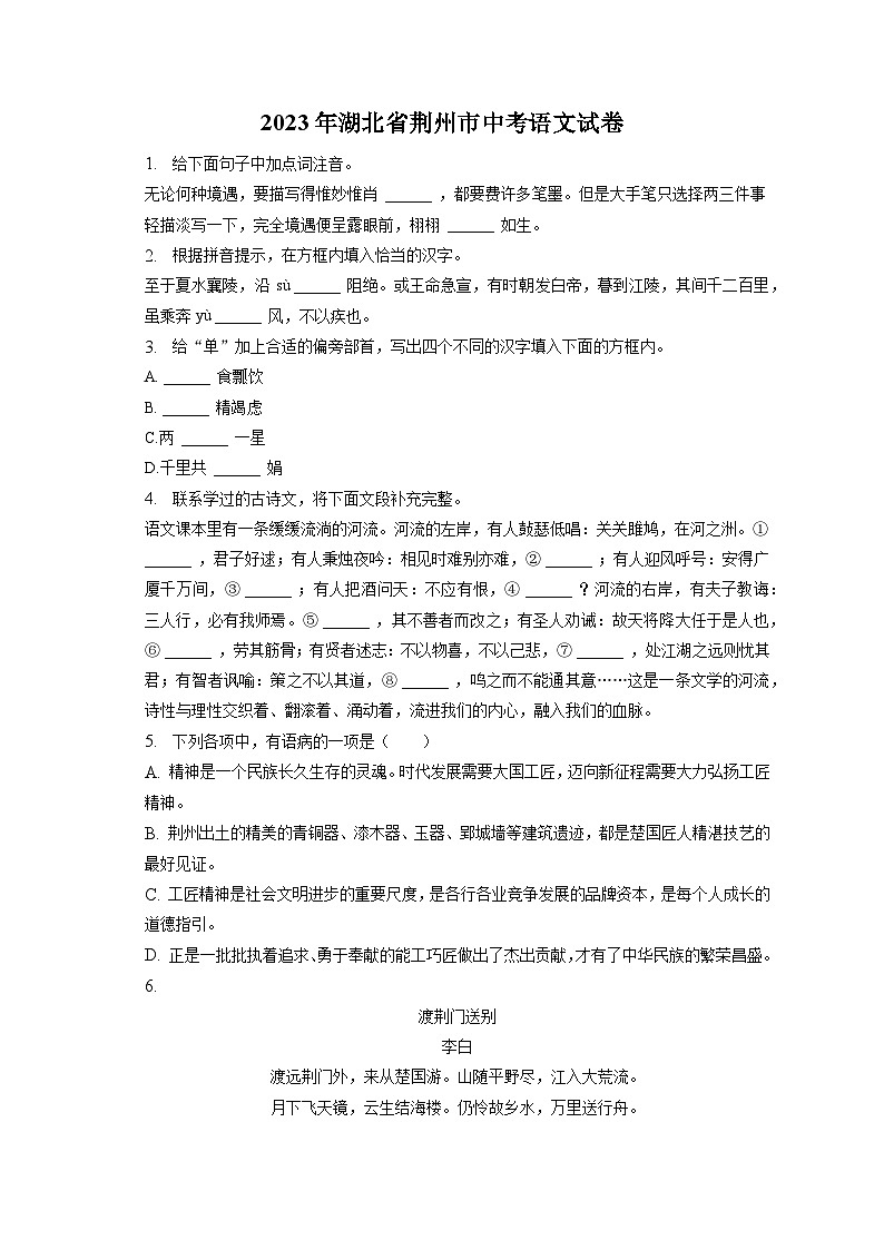
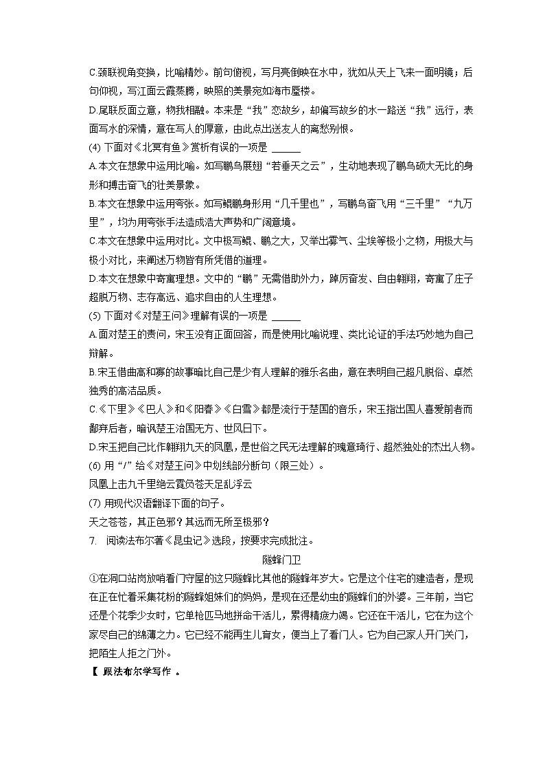
这是一份2023年湖北省荆州市中考语文试卷(含答案解析),共19页。试卷主要包含了 给下面句子中加点词注音, 下列各项中,有语病的一项是, “办一个节,兴一座城等内容,欢迎下载使用。
相关试卷
2023年湖北省荆州市中考语文真题(含解析):
这是一份2023年湖北省荆州市中考语文真题(含解析),共20页。试卷主要包含了 下列各项中,有语病的一项是等内容,欢迎下载使用。
2023年湖北省荆州市中考语文模拟试卷(含答案解析):
这是一份2023年湖北省荆州市中考语文模拟试卷(含答案解析),共21页。试卷主要包含了 给加点的字注音, 根据拼音写汉字, 选出没有语病的一项, 阅读文言文,回答问题, 阅读回答问题, 阅读, 阅读下面内容,完成相关任务等内容,欢迎下载使用。
2022年湖北省荆州市中考语文试卷解析版:
这是一份2022年湖北省荆州市中考语文试卷解析版,共55页。试卷主要包含了语言积累,古诗文联读,名著选读,时文精读,报刊浏览,语用实践,作文等内容,欢迎下载使用。