2022-2023学年江西省赣州市开发区七年级(下)期末生物试卷(含解析)
展开2022-2023学年江西省赣州市开发区七年级(下)期末生物试卷
一、选择题(本大题共20小题,共20.0分)
1. 居住在荆州古城的一名细心的爸爸,18年来坚持为女儿在古城东门的宾阳楼前拍“生日照”,记录了“女大十八变”的过程。与“女大十八变”直接相关的激素是( )
A. 维生素D B. 雌性激素 C. 雄性激素 D. 甲状腺激素
2. 《国务院关于实施健康中国行动的意见》指出:人民健康是民族昌盛和国家富强的重要标志,预防是最经济最有效的健康策略。下列饮食建议与可预防的疾病对应不合理的是( )
A. 适当多吃新鲜蔬菜、水果——坏血病
B. 适当多吃猪肉、鸡肉——白化病
C. 适当多吃胡萝卜、猪肝——夜盲症
D. 适当多吃海带、紫菜——地方性甲状腺肿
3. 下列关于小肠的结构特点中,与消化功能无关的是( )
A. 小肠内有多种消化液
B. 小肠很长,约5~6米
C. 肠绒毛壁很薄
D. 小肠内表面有许多皱襞,其表面有许多小肠绒毛
4. 误吞了一粒西瓜子后,这粒西瓜子不会经过的消化器官是()
A. 咽 B. 胃 C. 肝脏 D. 小肠
5. 如图是人体消化系统结构模式图。下列相关叙述错误的是( )
A. 脂肪可在①中初步分解
B. ②所示的消化腺可分泌胆汁
C. ③分泌的消化液含蛋白酶
D. 消化和吸收的主要场所是④
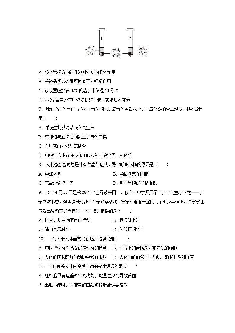
6. 为探究馒头在口腔中的变化,小明设计了如图所示的实验。下列说法不正确的是( )
A. 该实验探究的是唾液对淀粉的消化作用
B. 将馒头切成碎屑可模拟牙的咀嚼作用
C. 该装置应放在37℃的温水中保温10分钟
D. 2号试管中没有唾液淀粉酶,滴加碘液后不变蓝
7. 我们呼出的气体与吸入的气体相比,氧气的含量减少,二氧化碳的含量增多,根本原因是( )
A. 呼吸道能够清洁吸入的空气
B. 在肺泡与血液之间发生了气体交换
C. 血红蛋白能够与氧结合
D. 组织细胞进行呼吸作用吸收氧,放出了二氧化碳
8. 人们患感冒时总是伴有鼻塞的症状,导致呼吸不畅的原因是( )
A. 鼻涕太多 B. 鼻黏膜充血肿胀
C. 气管分泌物太多 D. 吸入鼻腔的异物堆积
9. 今年4月23日是第28个“世界读书日”,我市某中学开展了“少年儿童心向党——亲子共沐书香,强国复兴有我”亲子诵读活动。宁宁和爸爸一起朗诵了《少年强》,当宁宁吐气发出铿锵有的声音时,下列描述错误的是( )
A. 胸骨、肋骨向下向内运动 B. 膈顶部上升
C. 肺内气压减小 D. 胸腔容积缩小
10. 下列关于人体血管的叙述,错误的是( )
A. 中医“切脉”感受的是动脉的搏动 B. 手背上的青筋是分布较浅的静脉
C. 人体的四肢静脉和动脉中都有瓣膜 D. 人体内的血管分为动脉、静脉和毛细血管
11. 下列有关人体内物质运输的叙述错误的是( )
A. 红细胞具有运输氧气的功能,数量过少会导致贫血
B. 出现炎症时,血液中的白细胞数量会明显增多
C. 某AB型血的人因大量失血,输入AB型血最为安全
D. 肺循环的途径是:左心室→肺动脉→肺部毛细血管网→肺静脉→左心房
12. 二十大报告指出,深入推进环境污染防治,持续深入打好蓝天、碧水、净土保卫战。以下做法不合理的是( )
A. 加强废旧电子产品的回收利用 B. 加强垃圾分类管理
C. 大量使用地膜和化肥以提高产量 D. 大力推广新能源汽车
13. 保护好眼和耳,有利于青少年准确地获取信息。下列有关眼和耳的叙述,错误的是( )
A. 看到汽车从远处驶来,晶状体的曲度变小 B. 近视眼可以配戴凹透镜加以矫正
C. 眼中的角膜无色透明,可以透过光线 D. 不要用尖锐的东西挖耳朵,以免戳伤鼓膜
14. 2021年国庆上映的《长津湖》让不少观众泪眼婆娑,哭到停不下来。观众看电影感动流泪,下列与这一反射类型相同的是( )
A. 吸吮反射 B. 眨眼反射 C. 膝跳反射 D. 望梅止渴
15. 如图表示有关概念之间的关系。下列选项中与甲、乙、丙、丁依次对应正确的是( )
A. 血液、血浆、红细胞、血小板
B. 血液循环系统、血管、血液、心脏
C. 泌尿系统、肾单位、输尿管、膀胱
D. 消化系统、消化道、消化腺、消化液
16. 国家教育部提出,中小学生要减轻课业负担,保证充足睡眠。充足的睡眠有利于垂体分泌促进人体生长所需的激素,这种激素是( )
A. 甲状腺激素 B. 生长激素 C. 胰岛素 D. 性激素
17. 某同学的手不小心被仙人掌扎了一下。他手的反应和形成感觉的先后顺序是( )
A. 先感觉到痛,然后缩手 B. 先缩手,然后感觉到痛
C. 缩手和形成痛觉同时发生 D. 随机发生
18. 生物体的结构与功能是相适应的。下列关于人体结构与功能的叙述不正确的是( )
A. 呼吸道都有骨或软骨做支架,保证气体顺畅通过
B. 视觉形成的部位是视觉中枢
C. 心脏主要由肌肉组织构成,是输送血液的泵
D. 肾小球和肾小囊内壁具有重吸收作用
19. 人体内的大部分代谢废物通过尿液排出体外。健康的成年人尿液形成的器官和控制尿液排出的低级神经中枢分别是( )
A. 肾、脊髓 B. 膀胱、大脑 C. 膀胱、小脑 D. 肾、大脑皮层
20. 如图为人体内部分血液流动示意图,X代表器官或结构、A、B代表血管,箭头代表血流方向,下列叙述错误的是( )
A. 若A中流静脉血,B中流动脉血,则X可以代表肺
B. 若A、B中都流静脉血,则X可以代表右心房、右心室
C. 若X为肾小球,则A中流动脉血,B中流静脉血
D. 若X为皮肤,则B中血液的尿素和氧气含量都减少
二、简答题(本大题共4小题,共24.0分)
21. 阅读下列材料并回答问题:
糖尿病在全球的发病率逐年升高,目前我国糖尿病患者约1.14亿,注射胰岛素是治疗糖尿病最常用的方法。2014年一种新型的吸入式胰岛素粉末制剂被批准上市,被吸入的胰岛素粉末可到达人体肺泡处,继而进入血液循环发挥药效。
(1)胰岛素是由人体内分泌系统中的 ______ 分泌的激素,胰岛素是一种蛋白质,如果口服,会在消化系统的 ______ 中被初步消化。
(2)正常情况下,在尿液形成的过程中,原尿中的葡萄糖会在 ______ 处被重新吸收而回到血液中,不会出现在尿液中。血液中的葡萄糖进入细胞后,会作为 ______ 作用的原料,分解后释放能量。
(3)通过皮下肌肉注射进入体内的胰岛素,进入血液后首先到达心脏的 ______ 。
(4)面对糖尿病的汹涌之势,我们需要防治并举,但必须以预防为主导,能有效预防糖尿病发生的生活方式有 ______ 。(写出一条即可)
22. 人类从哪里来?我们每一个人又是怎样来到世界上的呢?如图是“人的由来”的相关概念图,请根据图中提示回答有关问题:
(1)在A、B两处填入恰当的词:A ______ ,B ______ 。
(2)精子由男性的 ______ 产生,在母体的 ______ 内与卵细胞结合形成B,胎儿在母体子宫内发育,胎儿和母体进行物质交换的场所是 ______ 。
(3)图中C所代表的生理过程是 ______ 。
23. 2023年5月21日,2023中国自行车巡回赛(赣州站)在赣州市长征广场鸣笛开赛,这是中国自行车运动协会官方赛事,也是赣州市中心城区首次举办的国家级自行车赛事。如图表示人体运动过程中部分代谢器官进行生理活动的关系图,图中字母 A、B、C、D表示心脏四个腔,a、b、c、d表示相关物质,1~3表示构成肾单位的相关结构,请如图分析回答:
(1)在骑行的过程中,运动员的呼吸频率和深度会增加,当b物质进入肺泡时肋间肌和膈肌均处于 ______ 状态,b物质从肺泡进入血液,经 ______ (填“体”或“肺”)循环运送到心脏,进而再运往全身。经肺泡处气体交换后,血液由静脉血变为动脉血,心脏四腔中流动脉血的是 ______ (填字母)。
(2)骑行运动过程中不断排出代谢废物。当流经肾脏时,血液中的尿素等废物会被[ ______ ]滤过出来,最后随尿液排出体外。如果某人尿液中出现了大分子蛋白质,可能是肾单位中的结构 ______ 发生了病变,通透性增大所致。
(3)骑行运动能增强心肌功能,改善血液循环。心脏的活动具有节律性,图心脏中的C、D同时收缩时,房室瓣处于 ______ (选填“关闭”或“张开”)状态。
24. 为落实“双减”政策,促进学生全面发展,我校积极开发体育特色课程,激发学生体育运动兴趣,增强学生体质,请根据图示回答下列问题。
(1)足球比赛时,小明听到哨声就开始踢球,其听觉感受器位于图甲的[ ______ ]中。
(2)守门员看到足球向自己飞来时,足球反射的光线主要经过晶状体的折射作用,在 ______ 形成物像。
(3)当看到自己班级的球队进球时,你会欢呼雀跃,此时你的大脑皮层会特别兴奋,促使分泌较多的 ______ ,使你心跳加快、血压升高、面红耳赤。这说明人体的生命活动主要受到 ______ 系统的调节,但也受到激素调节的影响。
(4)当手指不小心被针扎后,会立即缩手,这种现象属于 ______ 反射;某人被针刺手后感到疼痛但不能缩手,他可能受伤的部位是 ______ (填序号)。
三、实验探究题(本大题共1小题,共6.0分)
25. 科学探究:你经常熬夜做作业吗?某生物兴趣小组想探究睡眠不足是否会影响人的反应速度?为了探究这个问题,某生物兴趣小组的同学打算用尺子“测定反应速度”的方法进行实验,测试者拿尺子的上端,被测者将拇指和食指对准尺子下端的0刻度位置,被测者集中注意力,当看到测试者松手时,立即用手指夹住尺子,然后记下尺子下落的高度。尺子下落的高度越小,代表人的反应速度越快。他们进行了实验并将多次实验结果记录如下:
测量次数
1
2
3
4
5
尺下落的高度(cm)
睡眠时间8小时
22
25
20
15
18
睡眠时间6小时
32
30
25
27
28
睡眠时间4小时
52
53
51
47
48
(1)小博作出的假设 ______ 。
(2)实验中,当被测同学看到尺子下落时,立即用手指去捏尺子,这种反应在生物学上称为 ______ ,完成该反应的高度(cm)神经结构叫做 ______ 。
(3)对表格中五次测量的数据进行处理,取 ______ ,使得出的结果更可靠,分析实验数据可以得出的实验结论是: ______ 。
(4)本实验给我们日常生活的启示是: ______ 。
答案和解析
1.【答案】B
【解析】解:卵巢有产生卵细胞,分泌雌性激素的作用,雌激素促使女性发生第二性征的改变。“女大十八变,越变越好看”,与这种变化直接相关的激素是雌性激素。
故选:B。
女性的生殖系统包括卵巢、输卵管、子宫、阴道等。
本题主要考查学生对女性生殖器了解和掌握,属于基础性的考查。
2.【答案】B
【解析】解:A、坏血病是体内缺乏维生素C造成的,新鲜蔬菜和水果中富含维生素C,应该注意补充。A合理。
B、白化病属于遗传病,与饮食中营养物质没有关系,B不合理。
C、胡萝卜富含胡萝卜素,被人体吸收后可转化成维生素A,动物肝脏含丰富的维生素A,都可以预防夜盲症,C合理。
D、碘是合成甲状腺激素的重要物质,体内长期缺碘就会影响甲状腺激素的合成和甲状腺的发育,就会得地方性甲状腺肿,即大脖子病。海带、紫菜、带鱼等食物中含丰富的碘,因此多吃海带、紫菜等含碘丰富的食物可以预防地方性甲状腺肿,D合理。
故选:B。
食物中含蛋白质、糖类、油脂、维生素、无机盐、水等六大类营养物质,它们各具有一定的作用。
熟记各类营养素缺乏症是解题的关键。
3.【答案】C
【解析】解:A、小肠内具有肠液、胰液和胆汁等多种消化液,利于营养物质的消化,A不符合题意。
B、小肠长约5~6m,增大了消化和吸收的面积,与营养物质的消化有关,B不符合题意。
C、小肠绒毛壁较薄,由一层上皮细胞构成的,有利于营养物质被吸收,与消化无关,C符合题意。
D、小肠内表面有许多环形皱襞,皱襞上有小肠绒毛,增大了消化和吸收的面积,与消化有关,D不符合题意。
故选:C。
小肠的结构与消化食物和吸收营养的功能相适应:小肠长约5~6m,小肠内具有肠液、胰液和胆汁等多种消化液;小肠内壁有环形皱襞,皱襞上有小肠绒毛,增大了消化和吸收的面积;小肠绒毛内有毛细血管和毛细淋巴管,绒毛壁、毛细血管壁、毛细淋巴管壁都是由一层上皮细胞构成的,有利于营养物质被吸收进入小肠内壁的毛细血管和毛细淋巴管中。
掌握小肠结构与消化和吸收机能相适应的特点是关键。
4.【答案】C
【解析】解:消化道是食物的通道,是由口腔、食道、胃、小肠、大肠、肛门组成,食物经过消化道的顺序是:口腔→咽→食道→胃→小肠→大肠→肛门。所以吃西瓜时把西瓜子也吞进了肚子里,它的旅行路线是口腔→咽→食道→胃→小肠→大肠→肛门,不经过肝脏。
故选:C。
消化系统由消化管和消化腺两部分组成。消化道包括口腔、咽、食管、胃、小肠、大肠、肛门;消化腺是分泌消化液的腺体,包括大、小两种,大消化腺有大唾液腺、肝和胰;小消化腺则位于消化管壁内,如食管腺、胃腺和肠腺等。
消化道的组成是个重要的考点,注意理解掌握。
5.【答案】A
【解析】
【分析】
该题考查消化系统的结构和功能,解答该题的关键是熟练掌握消化系统的结构和功能。
【解答】
图中:①口腔,②肝脏,③胃,④小肠。
A.小肠之前各消化器官没有消化脂肪的消化液,小肠只能在④小肠中消化,A错误。
B.②肝脏能分泌胆汁,B正确。
C.③胃中的胃腺分泌胃液含有胃蛋白酶,对蛋白质进行初步消化,正确。
D.④小肠是消化食物和吸收营养物质的主要场所,正确。
故选:A。
6.【答案】D
【解析】解:A、该实验的变量是唾液,因此可探究唾液对淀粉的消化作用,A正确;
B、馒头块表示没有经过牙齿的咀嚼,而馒头碎屑表示经过了牙齿的咀嚼,B正确;
C、在37℃左右唾液淀粉酶的催化作用最强,因此需要把该装置应放在37℃的温水中保温10分钟,C正确;
D、实验中2号试管加入了清水,清水不能将淀粉分解。因此,该试管中有淀粉存在,滴加碘液后变蓝,D错误。
故选:D。
(1)唾液腺的开口在口腔,唾液腺能分泌唾液,唾液中含有唾液淀粉酶,能够将淀粉初步消化为麦芽糖。
(2)淀粉遇到碘液会变蓝,麦芽糖遇到碘液不会变蓝。
(3)酶的活性受温度的影响,高温可能会使酶失去活性,低温会使酶的活性受到抑制,在37℃左右唾液淀粉酶的催化作用最强。
正确识记并理解“唾液对淀粉的消化作用”实验的设计方法、实验现象、实验结论是解题的关键。
7.【答案】D
【解析】解:人体呼吸时,从外界吸入空气,呼出的气体与吸入的气体相比较,二氧化碳增多了,氧减少了。其根本原因就是吸入的氧要提供组织细胞进行呼吸作用释放能量供生命活动需要,有机物被氧化分解成二氧化碳和水,并且释放出能量。此过程可以用表达式表示为:有机物+氧→二氧化碳+水,这个过程是在细胞中的线粒体内完成的。所以这个过程产生了大量的二氧化碳,二氧化碳又经过一系列的途径被运输到肺,由人体呼出,导致呼出的气体二氧化碳含量增加。因此与吸入的气体相比,呼出气体中氧气的含量减少,二氧化碳的含量增多,其根本原因是组织细胞进行呼吸作用吸收氧,放出了二氧化碳。
故选:D。
与吸入的气体相比,呼出的气体中氧气含量减少,二氧化碳含量增多,其根本原因是组织细胞分解有机物,消耗氧产生二氧化碳。
解答此类题目的关键是理解掌握吸入的氧要提供组织细胞进行呼吸作用释放能量供生命活动需要,有机物被氧化分解成二氧化碳和水,并且释放出能量。
8.【答案】B
【解析】解:呼吸系统包括呼吸道和肺两部分。呼吸道包括鼻腔、咽、喉、气管、支气管,是呼吸的通道。鼻腔位于呼吸道的起始端,其中有鼻毛可以阻挡灰尘,黏液可以粘住灰尘,对空气有清洁作用;鼻黏膜中有丰富的毛细血管,可以温暖空气;鼻黏膜分泌的黏液可以湿润空气。当人体患感冒时,分泌的一些物质会使毛细血管扩张,通透性增加,黏膜充血肿胀,堵塞了鼻腔,使人呼吸不畅。
故选:B。
呼吸系统包括呼吸道和肺两部分。呼吸道包括鼻腔、咽、喉、气管、支气管,是呼吸的通道。
掌握呼吸道和肺的组成功能是解题关键。
9.【答案】C
【解析】解:呼气时,膈肌与肋间肌舒张,胸骨、肋骨向下向内运动,引起胸腔前后、左右及上下径均缩小,膈肌顶部上升,胸廓的容积缩小,肺随之缩小,造成肺内气压增大,大于外界大气压,气体呼出肺,完成呼气。故ABD正确,C错误。
故选:C。
呼吸运动包括呼气和吸气两个过程。吐气是呼气的过程。
掌握呼气运动的原理是解题的关键。
10.【答案】C
【解析】解:A、中医给病人“切脉”时,感受的是手腕部桡动脉的搏动,A正确。
B、静脉有的埋藏较深,有的埋藏较浅,在体表容易看到,呈“青色”,俗称“青筋”,B正确。
C、四肢静脉的内表面通常有静脉瓣,可防止血液倒流,动脉内没有瓣膜,C错误。
D、血管分为三种,动脉、静脉、毛细血管,D正确。
故选:C。
“切脉”时,感受的是手腕部桡动脉的搏动,手臂上的一条条青筋是静脉
血管的结构、功能和分布以及的基本结构及功能,要理解掌握。
11.【答案】D
【解析】解:A、红细胞中富含血红蛋白。血红蛋白是一种红色含铁的蛋白质,它在氧浓度高的地方与氧结合,在氧浓度低的地方与氧分离,因此红细胞的主要功能是运输氧。当红细胞过少或血红蛋白的含量少于正常值时,能引发贫血,正确;
B、白细胞是人体与疾病斗争的“卫士”。当病菌侵入人体内时,白细胞能通过变形而穿过毛细血管壁,集中到病菌入侵部位,将病菌包围、吞噬。如果体内的白细胞的数量高于正常值,很可能是身体有了炎症,正确;
C、输血以输同型血为原则,某AB型血的人因大量失血,输入AB型血最为安全,正确;
D、肺循环的途径是:右心室→肺动脉→肺部毛细血管网→肺静脉→左心房,错误。
故选:D。
血液循环途径如图:
掌握血细胞的功能、输血原则及肺循环的循环途径是解题的关键。
12.【答案】C
【解析】解:A、加强废旧电子产品的回收利用,可实现资源的重复利用,减少浪费和污染。做法合理。
B、加强垃圾分类管理,可减少资源浪费,减少污染。做法合理。
C、大量使用地膜和化肥,会造成严重的白色污染和土壤污染。做法不合理。
D、大力推广新能源汽车,可减少碳排放,减少对环境的污染。做法合理。
故选:C。
人类活动对生态环境的影响有二大方面,一是有利于或改善其它生物的生存环境;二是不利于或破坏其它生物的生存环境。从目前看,大多活动都是破坏性的。
解答此类题目的关键是理解人类活动对环境所造成的影响。
13.【答案】A
【解析】解:A、看到汽车从远处驶来,为了使所成的像落在视网膜上,晶状体的曲度变大,A错误。
B、近视眼的晶状体变厚,会聚能力增强,晶状体的凸度过大,像成在视网膜的前方。近视眼能看清近处的物体,不能看清远处的物体,要看清远处的物体需要戴凹透镜进行矫正,B正确。
C、角膜处在眼球的最外面,无色、透明,可以透过光线,C正确。
D、用尖锐的东西掏耳,容易戳伤外耳道或鼓膜,并且容易引起中耳炎,因此平时不要用尖锐的东西掏耳,D正确。
故选:A。
(1)视觉的形成过程:光线→角膜→瞳孔→晶状体→玻璃体→视网膜→视觉神经→大脑皮层的视觉中枢→视觉。
(2)听觉的形成过程:外界声波→耳郭→外耳道→鼓膜→听小骨→耳蜗内的听觉感受器→听觉神经→大脑皮层的听觉中枢→听觉。
(3)近视眼:如果晶状体的凸度过大,或眼球前后径过长,远处物体反射来的光线通过晶状体折射后形成的物像就会落在视网膜的前方,导致看不清远处的物体,形成近视眼。近视眼戴凹透镜加以矫正。
回答此题的关键要明确耳和眼睛的结构及其保护措施。
14.【答案】D
【解析】解:题干中观众看电影感动流泪与望梅止渴都是在非条件反射的基础上,在大脑皮层参与下形成的条件反射;吸吮反射、眨眼反射、膝跳反射都是生来就有的非条件反射。
故选:D。
(1)条件反射是人出生以后在生活过程中逐渐形成的后天性反射,是在简单反射的基础上,经过一定的过程,在大脑皮层参与下完成的,是一种高级的神经活动,是高级神经活动的基本方式。
(2)非条件反射是指人生来就有的先天性反射。是一种比较低级的神经活动,由大脑皮层以下的神经中枢(如脑干、脊髓)参与即可完成。
解答此类题目的关键是理解掌握条件反射必须有大脑皮层的参与。
15.【答案】B
【解析】解:A、血液由血浆和血细胞构成,血细胞包括红细胞、白细胞和血小板,不符合图示关系。
B、血液循环系统是由心脏、血管和血液组成的,符合图示关系。
C、泌尿系统的组成包括肾脏、输尿管、膀胱和尿道,不符合图示关系。
D、消化系统由消化道和消化腺组成,消化液是由消化腺分泌的,不符合图示关系。
故选:B。
观图可知:甲包含乙、丙、丁,甲和乙、丙、丁是包含关系;乙、丙、丁是并列关系,解答即可。
解答此类题目的关键是正确的识图和熟练的生物学基础知识。
16.【答案】B
【解析】解:如果幼年时生长激素分泌不足,则生长迟缓,身材矮小,但是智力一般是正常的,这叫侏儒症.充足的睡眠有利于垂体分泌促进人体生长所需的激素,这种激素是生长激素.
故选:B。
生长激素是由垂体分泌的,有调节人体生长发育的作用.如果幼年时生长激素分泌不足,则生长迟缓,身材矮小,但是智力一般是正常的,这叫侏儒症.
熟记生长激素的作用及其分泌异常时的症状.熟练掌握分清各种激素的作用及其分泌异常症,是解题的关键.
17.【答案】B
【解析】解:反射必须通过反射弧来完成,缺少任何一个环节反射活动都不能完成,如传出神经受损,即使有适宜的刺激人体也不会作出反应,因为效应器接收不到神经传来的神经冲动。缩手反射的反射弧是感受器→传入神经→脊髓内的神经中枢→传出神经→效应器,反射的路径较短;痛觉的形成是感受器产生的神经冲动通过传入神经传到神经中枢,在经过脊髓的白质上行传到大脑皮层,才能形成感觉,反射的路径较长。因此先缩手,后形成痛觉。
故选:B。
反射是指在神经系统的参与下,人体对内外环境刺激所作出的有规律性的反应。神经调节的基本方式是反射,反射活动的结构基础称为反射弧,包括感受器、传入神经、神经中枢、传出神经和效应器。脊髓具有反射和传导功能。
解答此类题目的关键是理解熟记反射和反射弧的概念。
18.【答案】D
【解析】解:A、呼吸道都有骨或软骨作支架,其内表面覆盖着黏膜,黏膜内还分布有丰富的毛细血管。这些特点这可以保证呼吸道内的气流通畅。又能对吸入的空气具有清洁、湿润和温暖的作用,正确。
B、外界光线经过角膜、房水,由瞳孔进入眼球内部,再经过晶状体和玻璃体的折射作用,在视网膜上能形成清晰的物像,物像刺激了视网膜上的感光细胞,这些感光细胞产生的神经冲动,沿着视神经传到大脑皮层的视觉中枢,就形成视觉,正确。
C、心脏主要由肌肉组织构成,能收缩和舒张,推动血液在血管内不停的流动,是输送血液的泵,正确。
D、肾小球和肾小囊内壁有过滤作用,肾小管具有重吸收作用,错误。
故选:D。
1.呼吸系统的组成包括呼吸道和肺两部分。呼吸道包括鼻、咽、喉、气管、支气管。
2.视觉的形成过程:角膜→房水→瞳孔→晶状体→玻璃体→视网膜(形成图像)→视神经→大脑皮层(视觉中枢)。
3.心脏主要由肌肉组织构成,是血液循环的动力器官。
4.尿的形成包括肾小球和肾小囊内壁的(滤过)作用和肾小管的重吸收作用。
此题属于综合题,灵活运用知识是解题的关键。
19.【答案】A
【解析】解:泌尿系统由肾脏、输尿管、膀胱和尿道组成,其中形成尿液的器官是肾脏,排尿反射是人生来就有的,由脊髓控制的简单反射。
故选:A。
1.泌尿系统由肾脏、输尿管、膀胱和尿道组成。
2.脊髓是脑与躯体、内脏之间的联系通道。
掌握泌尿系统的组成及脊髓的功能是解题的关键。
20.【答案】C
【解析】解:A、经过肺部的毛细血管网时血液发生了气体交换,由含氧少的静脉血变成含氧丰富的动脉血,若A中流静脉血,B中流动脉血,则X可以代表肺,A正确。
B、若A、B中都流静脉血,X代表血液循环的动力器官的一部分,则X为右心房、右心室,B正确。
C、肾小球是一个毛细血管球,只起过滤作用,没有发生气体交换,氧气含量不变,两端连接小动脉,若X为肾小球,则AB是小动脉,都流动脉血,错误。
D、血液经过皮肤后,通过皮肤的排泄后,尿素含量减少,通过皮肤中的组织细胞呼吸作用氧气含量减少,D正确。
故选:C。
(1)体循环的路线是:左心室→主动脉→各级动脉→身体各部分的毛细血管网→各级静脉→上、下腔静脉→右心房,血液由含氧丰富的动脉血变成含氧少的静脉血。
(2)肺循环的路线是:右心室→肺动脉→肺部毛细血管→肺静脉→左心房,血液由含氧少的静脉血变成含氧丰富的动脉血。
肺循环的路线是:右心室→肺动脉→肺部毛细血管→肺静脉→左心房,血液流经肺部毛细血管时,与肺泡进行气体交换,血液中的二氧化碳进入肺泡,肺泡中的氧进入血液。这样血液由含氧少的静脉血变成含氧丰富的动脉血。
解答此类题目的关键是理解掌握血液循环的途径以及血液流经某些器官时的血液变化。
21.【答案】胰岛 胃 肾小管 呼吸 右心房 注意饮食平衡、注意运动
【解析】解:(1)胰岛素是由人体内分泌系统中的胰岛分泌的,它能促进血糖合成糖原,加速血糖分解,从而降低血糖浓度。胰岛素分泌不足时,血糖合成糖原和血糖分解的作用就会减弱,结果会导致血糖浓度升高而超过正常值,一部分血糖就会随尿排出体外,形成糖尿,即糖尿病,可通过注射胰岛素治疗。胰岛素不宜口服而只能肌肉注射,是因为胰岛素是一种蛋白质,如果口服,会在消化系统的胃中被初步消化,而不能发挥降低血糖浓度的作用,结果会导致血糖浓度升高而超过正常值,一部分血糖就会随尿排出体外,形成糖尿。
(2)尿的形成包括肾小球和肾小囊内壁的过滤作用和肾小管的重吸收作用两个过程。尿的形成过程是:当血液流经肾小球时,除了血细胞和大分子的蛋白质外,血浆中的一部分水、无机盐、葡萄糖和尿素等物质,都可以经过肾小球过滤到肾小囊内,形成原尿;当原尿流经肾小管时,其中对人体有用的物质,包括大部分水、全部葡萄糖和部分无机盐,被肾小管重新吸收,并且进入包绕在肾小管外面的毛细血管中,重新回到血液里;葡萄糖进入人体细胞后,会在线粒体通过呼吸作用被彻底分解释放能量。
(3)人体内有两大循环途径,分别是体循环和肺循环。体循环:左心室→主动脉→各级动脉→组织里的毛细血管→各级静脉→上、下腔静脉→右心房;肺循环:右心室→肺动脉→肺部毛细血管→肺静脉→左心房。皮下注射的胰岛素进入血液后,首先经下腔静脉进入心脏的右心房。
(4)面对糖尿病的汹涌之势,我们需要防治并举,但必须以预防为主导,能有效预防糖尿病发生的生活方式有合理膳食、适当运动,一日三餐,荤素搭配,营养均衡,不能暴食暴饮。
故答案为:
(1)胰岛;胃;
(2)肾小管;呼吸;
(3)右心房;
(4)注意饮食平衡、注意运动。
(1)胰岛素是由胰岛分泌的,它的主要作用是调节糖的代谢,具体说,它能促进血糖合成糖原,加速血糖分解,从而降低血糖浓度。胰岛素分泌不足时,血糖合成糖原和血糖分解的作用就会减弱,结果会导致血糖浓度升高而超过正常值,一部分血糖就会随尿排出体外,形成糖尿,即糖尿病。
(2)尿的形成包括肾小球和肾小囊内壁的过滤作用和肾小管的重吸收作用两个过程。
解题的关键是知道胰岛素的作用,并且结合血液循环途径来分析解答。
22.【答案】森林古猿 受精卵 睾丸 输卵管 胎盘 分娩
【解析】解:(1)在距今1200多万年前,森林古猿广泛分布于非、亚、欧地区,尤其是非洲的热带丛林,森林古猿的一支是现代类人猿,以树栖生活为主,另一支却由于环境的改变慢慢的进化成了人类,可见人类和类人猿的关系最近,是近亲,它们有共同的原始祖先是森林古猿,故在A处填森林古猿,精子与卵细胞结合形成受精卵,完成受精,故B处填受精卵。
(2)卵细胞从卵巢产生,精子从睾丸产生由阴道进入,在输卵管相遇形成B受精卵。胎儿在母体子宫内发育,胎儿和母体通过胎盘进行物质交换。
(3)成熟的胎儿从母体的阴道产出的过程成为分娩。分娩的结束标志着婴儿的诞生。因此,图中C所代表的生理过程是分娩。
故答案为:(1)森林古猿;受精卵;
(2)睾丸;输卵管;胎盘;
(3)分娩。
人的生殖发育过程如图:
掌握人类的起源与胚胎的生殖发育过程是解题的关键。
23.【答案】收缩 体 B、C 1 肾小球 关闭
【解析】解:(1)血液循环途径如图:
吸气时,膈肌与肋间肌收缩,引起胸腔前后、左右及上下径均增大,膈肌顶部下降,胸廓的容积扩大,肺随之扩张,造成肺内气压减小,小于外界大气压,外界气体进入肺内,因此,当b氧气物质进入肺泡时肋间肌和膈肌均处于收缩状态,b物质从肺泡进入血液,经体循环运送到心脏,进而再运往全身。经肺泡处气体交换后,血液由静脉血变为动脉血,心脏四腔中流动脉血的是B左心房、C左心室。
(2)尿的形成包括肾小球和肾小囊内壁的(滤过)作用和肾小管的重吸收作用。肾小球过滤的是血细胞和大分子的蛋白质,肾小管重吸收的是大部分的水、全部的葡萄糖和部分无机盐。当流经肾脏时,血液中的尿素等废物会被1肾小球和肾小囊内壁滤过出来,最后随尿液排出体外。如果某人尿液中出现了大分子蛋白质,可能是肾单位中的结构肾小球发生了病变,通透性增大所致。
(3)骑行运动能增强心肌功能,改善血液循环。心脏的活动具有节律性,图心脏中的C、D同时收缩时,房室瓣处于关闭,动脉瓣打开,血液心室流向动脉。
故答案为:(1)收缩;体;B、C;
(2)1;肾小球;
(3)关闭。
图中A右心房、B左心房、C左心室、D右心室、a吸气、b呼气、c吸收、d排遗、1肾小球、2肾小囊、3肾小管。
此题属于综合题,灵活运用知识是解题的关键。
24.【答案】5 视网膜 肾上腺素 神经 非条件(简单) d或e
【解析】解:(1)听觉的形成过程是:外界的声波经过外耳道传到鼓膜,引起鼓膜的振动;振动通过听小骨传到内耳,刺激5耳蜗内的听觉感受器,产生神经冲动;神经冲动通过与听觉有关的神经传递到大脑皮层的听觉中枢,就形成了听觉。
(2)外界物体反射来的光线,经过角膜、房水,由瞳孔进入眼球内部,再经过③晶状体和玻璃体的折射作用,在⑤视网膜上能形成清晰的物像,物像刺激了视网膜上的感光细胞,这些感光细胞产生的神经冲动,沿着视神经传到大脑皮层的视觉中枢,就形成视觉。
(3)当看到自己班级的球队进球时,你会欢呼雀跃,此时你的大脑皮层会特别兴奋,会促使肾上腺分泌较多的肾上腺素等,这些激素能够促使心跳加快,血压升高,肌肉收缩有力,以应对紧张情况。这些说明人体的生命活动调节是由神经系统和激素调节协调配合完成的,其中神经系统的调节是主要的调节方式。
(4)缩手反射不需要大脑皮层的参与,其中枢在脊髓,因此属于非条件(简单)反射。“缩手反射”活动的反射途径:a感受器→b传入神经→c神经中枢→d传出神经→e效应器。若反射弧中的传出神经发生障碍时,反射弧不完整,因此反射活动不能进行.但是神经冲动可以通过白质的神经纤维向上传导给大脑皮层的躯体感觉中枢,能产生感觉。某人被针刺手后感到疼痛但不能缩手,他可能受伤的部位是d传出神经或e效应器.
故答案为:
(1)5
(2)视网膜
(3)肾上腺素;神经
(4)非条件(简单);d或e。
图甲中:1听小骨,2半规管,3前庭,4鼓膜,5耳蜗。
图乙中:①晶状体,②瞳孔,③角膜,④玻璃体,⑤视网膜。
图丙中:a是感受器,b是传入神经,c是神经中枢,d是传出神经,e是效应器。
此题涉及的知识面比较广,我们要熟练掌握相关的基础知识,结合题意,灵活解答。
25.【答案】睡眠不足会(不会)影响人的反应速度 反射 反射弧 平均值 睡眠时间充足,反应速度快;睡眠时间较少,反应时间较快;睡眠时间过少,反应时间最慢 一定要保证充足的睡眠
【解析】解:(1)某生物兴趣小组想探究睡眠不足是否会影响人的反应速度。所以小博作出的假设是:睡眠不足会(不会)影响人的反应速度。
(2)反射是指在神经系统的参与下,人体对内外环境刺激所作出的有规律性的反应。神经调节的基本方式是反射,反射活动的结构基础称为反射弧。所以,实验中,当被测同学看到尺子下落时,立即用手指去捏尺子,这种反应在生物学上称为反射,完成该反应的神经结构叫做反射弧。
(3)对表格中五次测量的数据进行处理,取平均值,使得出的结果更可靠。根据生活经验,预期结果应是睡眠时间充足,反应速度快;睡眠时间较少,反应时间较快;睡眠时间过少,反应时间最慢。
(4)根据实验结果可知,有充足的睡眠,才有灵活的反应,所以一定要保证充足的睡眠。
故答案为:(1)睡眠不足会(不会)影响人的反应速度。
(2)反射;反射弧。
(3)平均值;睡眠时间充足,反应速度快;睡眠时间较少,反应时间较快;睡眠时间过少,反应时间最慢。
(4)一定要保证充足的睡眠。
探究的一般过程:提出问题、作出假设、制订计划、实施计划、得出结论、表达和交流。
解题关键掌握对照实验的设计原则。
2022-2023学年江西省赣州市于都县七年级(下)期末生物试卷(含解析): 这是一份2022-2023学年江西省赣州市于都县七年级(下)期末生物试卷(含解析),共21页。试卷主要包含了选择题,简答题,实验探究题等内容,欢迎下载使用。
2022-2023学年江西省赣州市寻乌县七年级(下)期末生物试卷(含解析): 这是一份2022-2023学年江西省赣州市寻乌县七年级(下)期末生物试卷(含解析),共18页。试卷主要包含了选择题,简答题,实验探究题等内容,欢迎下载使用。
2022-2023学年江西省赣州市七年级(下)期末生物试卷(含解析): 这是一份2022-2023学年江西省赣州市七年级(下)期末生物试卷(含解析),共21页。试卷主要包含了0分), 外界气体进入肺的途径是等内容,欢迎下载使用。

