


四川省泸州市泸县四中2022-2023学年高一生物下学期3月月考试题(Word版附解析)
展开泸县四中2022-2023学年高一下期第一学月考试
生物试题
本试卷共4页,25小题,满分100分。考试用时75分钟。
第I卷 选择题(40分)
一、选择题:本题共20小题,每小题2分,共40分;在每小题给出的四个选项中,只有一项是符合题目要求的。
1. 下列各组中属于相对性状的是( )
A. 猫的白毛和狗的黄毛 B. 人的卷发和直发
C. 玉米的黄粒与圆粒 D. 豌豆高茎与绿色豆荚
【答案】B
【解析】
【分析】相对性状是指同种生物相同性状的不同表现类型。判断生物的性状是否属于相对性状,需要扣住关键词“同种生物”和“同一性状”答题。
【详解】A、猫的白毛和狗的黄毛,不符合同一种生物,A错误;
B、人的卷发和直发,符合“同种生物”和“同一性状”,属于相对性状,B正确;
C、玉米的黄粒与圆粒,不符合同一种性状,C错误;
D、豌豆高茎与绿色豆荚,不符合同一种性状,D错误。
关系B。
2. 植物利用硝酸盐需要硝酸还原酶,缺Mn2+的植物无法利用硝酸盐。据此推测Mn2+的作用是( )
A. Mn2+是硝酸还原酶的活化剂
B. 对维持细胞的形态有重要作用
C. 对调节细胞的渗透压有重要作用
D. 对维持细胞的酸碱平衡有重要作用
【答案】A
【解析】
【分析】无机盐的生理功能:有的无机盐是某些复杂化合物的组成成分;许多无机盐对于维持细胞和生物体的生命活动具有重要作用,有的无机盐对于维持细胞和生物体的酸碱平衡和渗透压具有重要作用。
【详解】题中植物利用硝酸盐需要硝酸还原酶,缺Mn2+的植物无法利用硝酸盐。可见Mn2+可能是硝酸还原酶的激活剂,A正确。
故选A。
3. 核酸在生物体遗传、变异和蛋白质的生物合成中具有极其重要的作用。下列有关真核细胞中核酸分子的叙述错误的是( )
A. 构成核酸的核苷酸有8种
B. 组成脱氧核糖核酸的碱基有4种
C. 构成DNA的单体是脱氧核苷酸
D. DNA和RNA都是细胞的遗传物质
【答案】D
【解析】
【分析】核酸是遗传信息的携带者,是一切生物的遗传物质,在生物体的遗传、变异和蛋白质的生物合成中具有重要作用,细胞中的核酸根据所含五碳糖的不同分为DNA(脱氧核糖核酸)和RNA(核糖核酸)两种,构成DNA与RNA的基本单位分别是脱氧核苷酸和核糖核苷酸,每个脱氧核苷酸分子是由一分子磷酸、一分子脱氧核糖糖和一分子含氮碱基形成,每个核糖核苷酸分子是由一分子磷酸、一分子核糖和一分子含氮碱基形成。
【详解】A、核酸包括DNA和RNA两种,其中组成DNA的核苷酸有四种:腺嘌呤脱氧核苷酸、鸟嘌呤脱氧核苷酸、胞嘧啶脱氧核苷酸、胸腺嘧啶脱氧核苷酸;组成RNA的核苷酸有四种:腺嘌呤核糖核苷酸、鸟嘌呤核糖核苷酸、胞嘧啶核糖核苷酸、尿嘧啶核糖核苷酸,共8种,A正确;
B、组成脱氧核糖核酸(DNA)的碱基有4种:腺嘌呤(A)、鸟嘌呤(G)、胞嘧啶(C)、胸腺嘧啶(T),B正确;
C、构成DNA与RNA的基本单位分别是脱氧核苷酸和核糖核苷酸,因此构成DNA的单体是脱氧核苷酸,C正确;
D、有细胞结构的生物包括原核生物和真核生物,遗传物质都是DNA,D错误。
故选D
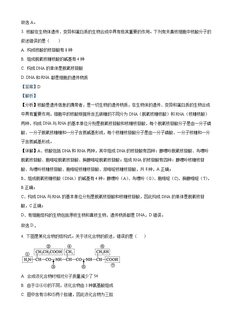
4. 下图是某化合物的结构式。关于该化合物的叙述,错误的是( )
A. 合成该化合物时相对分子质量减少了54
B. 由于②④⑥的不同,该化合物由3种氨基酸组成
C. 图中含有③和⑤两个肽键,因此该化合物为三肽
D. 该化合物中含1个游离的氨基和2个游离的羧基
【答案】A
【解析】
【分析】蛋白质是生命的物质基础,是有机大分子,是构成细胞的基本有机物,是生命活动的主要承担者。没有蛋白质就没有生命。氨基酸是由一个氨基、一个羧基、一个H和一个R基组成,不同的氨基酸在于R基的不同。
【详解】A、合成该化合物时脱去两分子水(位置在③、⑤),相对分子质量减少了18×2=36,A错误;
B、氨基酸是由一个氨基、一个羧基、一个H和一个R基组成,由于R基(②④⑥)的不同,该化合物由3种氨基酸组成,B正确;
C、图中含有③和⑤两个肽键,因此该化合物为三肽,由三个氨基酸组成,C正确;
D、该化合物中含1个游离的氨基(①)和2个游离的羧基(⑦),D正确。
故选A。
5. 下列有关细胞结构与主要成分对应关系错误的是( )
A. 染色体主要由DNA、蛋白质构成
B. 植物细胞壁主要由纤维素、果胶构成
C. 构成细胞骨架的分子为磷脂分子
D. 蛋白质、核酸等生物大分子是以碳链为骨架
【答案】C
【解析】
【分析】1、细胞膜的主要成分是脂质和蛋白质,此外还有少量的糖类。组成细胞膜的脂质中,磷脂最丰富,磷脂构成了细胞膜的基本骨架。
2、蛋白质在细胞膜行使功能时起重要作用,一般而言,功能越复杂的细胞膜,蛋白质的种类和数量越多。
【详解】A、染色体和染色质是同种物质不同时期的不同表现形式,染色体主要由DNA、蛋白质构成,A正确;
B、植物细胞壁主要由纤维素和果胶构成,具有维持细胞形态的功能,B正确;
C、构成细胞骨架的分子是蛋白质纤维,C错误;
D、蛋白质、核酸等生物大分子是由相应的单体脱水缩合而成,以碳链为骨架,D正确。
故选C。
6. 下列关于孟德尔一对相对性状杂交实验的叙述,错误的是( )
A. 孟德尔在豌豆花未成熟时对母本进行去雄并套袋
B. 孟德尔假设的核心内容是在体细胞中遗传因子是成对存在的
C. F1高茎豌豆自交后代同时出现高茎与矮茎的现象叫做性状分离
D. 孟德尔进行的测交实验属于假说一演绎法中的实验验证阶段
【答案】B
【解析】
【分析】1、人工异花授粉过程为:去雄(在花蕾期去掉雄蕊)→套上纸袋→人工异花授粉(待花成熟时,采集另一株植株的花粉涂在去雄花的柱头上)→套上纸袋。
2、性状分离是指在杂种后代中,同时显现出显性性状和隐性性状的现象。
【详解】A、孟德尔对母本进行去雄并套袋,去雄应在花未成熟时就进行,套袋的目的是避免外来花粉的干扰,A正确;
B、孟德尔所作假说的核心内容是“性状是由遗传因子决定的,生物体形成配子时,成对的基因彼此分离,分别进入不同的配子中”,B错误;
C、在杂种后代中,同时出现显性性状和隐性性状的现象,叫做性状分离,因此F1杂合子高茎豌豆自交后代同时出现高茎与矮茎的现象叫做性状分离,C正确;
D、假说—演绎法的基本步骤:提出问题→作出假说→演绎推理→实验验证(测交实验)→得出结论。孟德尔进行的测交实验属于假说一演绎法中的实验验证阶段,D正确。
故选B。
7. 某同学进行“观察洋葱表皮细胞的质壁分离及质壁分离复原” 实验时,将观察到的某个细胞大小变化情况绘制成了如图曲线(细胞的初始大小相对值记为1)。下列叙述正确的是( )
A. B~C段,由于失水过多,细胞可能已经死亡 B. C~D段,水分子都只是从细胞外进入细胞内
C. D~E段,细胞液浓度等于外界溶液浓度 D. E时液泡的颜色比A时浅
【答案】D
【解析】
【分析】据图分析可知:A~B细胞大小的相对值减少,说明细胞失水,发生质壁分离;C~D段,细胞大小的相对值增加,细胞吸水,发生质壁分离后的复原;D~E段,细胞的相对值大于细胞的初始大小,说明细胞吸水,但是由于细胞壁的存在,细胞的体积不能无限增加。
【详解】A、根据C~D段细胞能吸水复原,推测B~C段细胞并没有死亡,A错误;
B、C~D段,水分子从细胞外进入细胞内多于细胞内运出细胞外,即水分子是双向运动,细胞液浓度逐渐减小,B错误;
C、D~E段,细胞的相对值大于细胞的初始大小,说明细胞吸水,外界溶液浓度低于细胞液浓度,只是由于细胞壁的存在,细胞的体积不能无限增加,C错误;
D、E时细胞的相对值大于A时细胞的初始大小,说明细胞吸水了,则液泡的颜色比a时浅,D正确。
故选D。
8. 由于细胞内具有ATP这种能量“货币”,才能及时而持续地满足细胞各项生命活动对能量的需求。下列有关ATP的叙述,正确的是( )
A. ATP、DNA和磷脂的组成元素相同
B. 一个ATP分子中含3个特殊的化学键
C. 代谢旺盛的细胞内储存着大量ATP
D. 细胞内放能反应一般与ATP水解反应相联系
【答案】A
【解析】
【分析】ATP是细胞内的直接能源物质。ATP的结构简式是A-P~P~P,“~”代表特殊化学键。细胞内放能反应一般与ATP合成反应相联系,细胞内吸能反应一般与ATP水解反应相联系。
【详解】A、ATP、DNA和磷脂的组成元素都为C、H、O、N、P,A正确;
B、ATP的结构简式是A-P~P~P,“~”代表特殊化学键,因此一个ATP分子中含2个特殊的化学键,B错误;
C、ATP在细胞内的含量很少,但是细胞对于ATP的需要量很大。ATP与ADP在细胞内不停地转化,保证了细胞对于ATP的大量需求,C错误;
D、细胞内放能反应一般与ATP合成反应相联系,细胞内吸能反应一般与ATP水解反应相联系,D错误。
故选A。
9. 我国科学家筛选鉴定出能促进细胞衰老的基因一组蛋白乙酰转移酶编码基因kat7,研究表明,kat7基因失活会延缓细胞衰老,从而延长实验动物的寿命。下列说法正确的是( )
A. 衰老的细胞中细胞核体积增大,染色质呈收缩状态
B. 衰老细胞中呼吸酶和组蛋白乙酰转移酶的活性都降低
C. 细胞正常的衰老和细胞坏死有利于机体更好地实现自我更新
D. 通过转基因技术将kat7基因导入受体细胞并表达,有助于治疗老年性痴呆
【答案】A
【解析】
【分析】衰老细胞的特征:(1)细胞内水分减少,细胞萎缩,体积变小,但细胞核体积增大,染色质固缩,染色加深;(2)细胞膜通透性功能改变,物质运输速率降低;(3)细胞色素随着细胞衰老逐渐累积;(4)有些酶的活性降低;(5)呼吸速度减慢,新陈代谢减慢。
【详解】A、衰老细胞内水分减少,细胞萎缩,体积变小,但细胞核体积增大,染色质收缩、染色加深,A正确;
B、衰老细胞呼吸酶的活性降低、呼吸速度减慢,据题意可知,组蛋白乙酰转移酶的活性升高,B错误;
C、正常的细胞衰老有利于机体更好地实现自我更新,细胞坏死是指细胞在受到不利因素影响时死亡的现象,并不是实现机体的自我更新的途径,C错误;
D、组蛋白乙酰转移酶编码基因kat7能促进细胞衰老,因此不能通过转基因技术治疗老年性痴呆,D错误。
故选A。
10. 细胞中各种细胞器在功能上各有分工,下列关于细胞器功能的叙述错误的是( )
A. 叶绿体具有双层膜结构,能进行光合作用
B. 液泡中含有多种水解酶,是细胞的“消化车间”
C. 线粒体是细胞有氧呼吸的主要场所
D. 核糖体是“生产蛋白质的机器”
【答案】B
【解析】
【分析】细胞器的分类:①具有双层膜结构的细胞器有:叶绿体、线粒体。具有双层膜结构的细胞结构有叶绿体、线粒体和核膜。②具有单层膜结构的细胞器有内质网、高尔基体、溶酶体、液泡。具有单层膜结构的细胞结构有内质网、高尔基体、溶酶体、液泡和细胞膜。③不具备膜结构的细胞器有核糖体和中心体。
【详解】A、叶绿体是植物光合作用的场所,是双层膜结构的细胞器,A正确;
B、溶酶体含有多种水解酶,是细胞的“消化车间”,B错误;
C、线粒体是细胞有氧呼吸主要场所,是细胞的动力车间,C正确;
D、核糖体是“生产蛋白质的机器”,是一种无膜结构的细胞器,D正确。
故选B。
11. 将某种植物置于高温环境(HT)下生长一定时间后,测定HT植株和生长在正常温度(CT)下的植株在不同温度下的光合速率,结果如图。下列说法错误的是( )
A. 温度可通过影响酶的活性影响暗反应的进行
B. 两组植株的CO2吸收速率最大值接近
C. 35℃时两组植株的CO2固定速率相同
D. HT植株体现出对高温环境的适应性
【答案】C
【解析】
【分析】影响光合作用的外界因素有光照强度、温度、CO2浓度、矿质元素、水等。净光合作用速率=总光合作用速率-呼吸作用速率。
【详解】A、暗反应需要酶催化,温度能影响酶活性从而影响暗反应的进行,A正确;
B、据图,两曲线对应的纵坐标的最大值即CO2吸收速率接近,B正确;
C、图中纵坐标表示的是净光合速率,35℃时两组植株CO2的吸收速率相同,即净光合速率相同,但两种植株的呼吸速率未知,两种植株的CO2固定速率不一定相同,C错误;
D、HT植株的最大CO2吸收速率对应的温度比CT植株高,体现出对高温环境的适应性,D正确。
故选C。
12. 关于“观察根尖分生组织细胞的有丝分裂”实验的叙述,错误的是( )
A. 盐酸能够破坏细胞间的果胶,使根尖细胞容易被分开
B. 染色后用清水漂洗根尖的目的是洗去浮色便于观察
C. 压片有利于使根尖分生区细胞分散开
D. 视野内不会看到某个细胞分裂的连续变化过程
【答案】B
【解析】
【分析】“观察根尖分生组织细胞的有丝分裂”实验的步骤是:解离→漂洗→染色→制片。
【详解】A、盐酸能使植物细胞间的果胶质层松散,使根尖细胞容易被分开,A正确;
B、染色后不需要用清水漂洗根尖,B错误;
C、通过外力的作用,使根尖分生区细胞分散开,C正确;
D、解离过程中,由于酒精和盐酸的作用,细胞已死亡,视野内不会看到某个细胞分裂的连续变化过程,D正确。
故选B。
13. 在下列遗传基本问题的有关叙述中,正确的是( )
A. 相对性状是指同种生物的同一性状的不同表现类型,如兔的长毛和狗的短毛
B. 表型是指生物个体所表现出来的性状,基因型相同则表型一定相同
C. 等位基因是指位于同源染色体同一位置上的控制相对性状的基因
D. 性状分离指杂合体相互杂交,后代出现不同基因型个体的现象
【答案】C
【解析】
【分析】基因与性状并不都是一对一的关系:一般而言,一个基因决定一种性状;生物体的一种性状有时受多个基因的影响,如玉米叶绿素的形成至少与50多个不同基因有关;有些基因可影响多种性状;生物的性状是基因和环境共同作用的结果。基因型相同,表现型可能不同,基因型不同,表现型也可能相同。
【详解】A、相对性状是指同种生物的同一性状的不同表现类型,兔和狗属于不同种生物,A错误;
B、生物体的表型是由基因型和环境共同决定的,基因型相同的生物,表型不一定相同,B错误;
C、等位基因是位于同源染色体同一位置上的控制相对性状的基因,C正确;
D、性状分离是指杂种个体自交后代出现不同性状的现象,D错误。
故选C。
14. 下列有关细胞分化的叙述中,错误的是( )
A. 细胞分化贯穿于个体发育的整个过程中,但胚胎时期最旺盛
B. 细胞中的遗传物质有选择地发挥作用,导致细胞分化
C. 细胞分化过程中遗传物质不变
D. 肝脏干细胞分化成肝脏细胞的过程体现了细胞的全能性
【答案】D
【解析】
【分析】细胞分化是起源相同的一种或以类细胞,在形态、结构和生理功能上发生稳定性差异的过程。细胞分化的实质是基因的选择性表达。细胞分化程度越高,细胞分裂的能力越低。
【详解】A、细胞分化是生物界普遍存在的生命现象,它是生物个体发育的基础,贯穿于个体发育的整个过程中,在胚胎时期最旺盛,A正确;
B、细胞分化的实质是基因的选择性表达,细胞中的遗传物质有选择地发挥作用,导致细胞功能专门化,细胞种类增加,B正确;
C、细胞分化过程中某些基因选择性表达,但细胞中的遗传物质不变,C正确;
D、肝脏干细胞分化成肝脏细胞的过程没有形成完整的个体或各种类型的细胞,不能表现细胞的全能性,D错误。
故选D。
15. 水稻的花为两性花(即一朵花中既有雄蕊,也有雌蕊),玉米的花为单性花(即一朵花中只有雄蕊或雌蕊)。下列有关植物人工异花传粉的说法,正确的是( )
A. 对水稻进行杂交时需要对父本进行去雄
B. 对玉米进行杂交的基本操作程序是去雄→套袋→授粉→套袋
C. 无论是水稻还是玉米,在杂交过程中都需要套袋
D. 无论是水稻还是玉米,在杂交过程中都需要去雄
【答案】C
【解析】
【分析】两性花进行杂交的基本操作程序是去雄→套袋→授粉→套袋。单性花进行杂交的基本操作程序是套袋→授粉→套袋。
【详解】A、对水稻(两性花)进行杂交需要对母本进行去雄,防止其自交而影响实验结果,A错误;
B、对玉米(单性花)进行杂交时,不需要进行去雄操作,B错误;
C、无论是水稻还是玉米,在杂交过程中都需要套袋,以防止外来花粉干扰,C正确;
D、玉米是单性花,杂交时不需要去雄,D错误。
故选C。
16. 已知人的性别决定是XY型(男性为XY,女性为XX),下列有关细胞分裂过程中XY染色体的叙述,错误的是( )
A. 卵原细胞在减数分裂过程中最多只能含有两条X染色体
B. 男性一个体细胞在有丝分裂过程中可能会出现四条性染色体
C. 精原细胞减数分裂过程中不可能出现两条X染色体
D. 初级精母细胞在减数分裂前期可出现XY联会与交叉互换
【答案】C
【解析】
【分析】男女体细胞中都有23对染色体,其中22对染色体的形态、大小基本相同,称为常染色体;有一对染色体在形态、大小上存在着明显差异,这对染色体与人的性别决定有关,称为性染色体。
【详解】A、卵原细胞在减数分裂过程中最多只能含有两条 X 染色体,A正确;
B、男性的一个体细胞在有丝分裂后期会出现四条性染色体,B正确;
C、在精原细胞减数分裂过程中,处于减数第二次分裂后期的次级精母细胞中可能出现两条 X 染色体,C错误;
D、初级精母细胞的减数第一次分裂前期包括同源染色体的联会、四分体,X和Y染色体为同源染色体,故该时期会出现 X和Y染色体的联会与交叉互换,D正确。
故选C。
17. 某种动物的体色有黄色、白色和黑色三种,分别由遗传因子A1、A2、A3控制。已知黄色对白色、黑色为显性,白色对黑色为显性,白色遗传因子在胚胎发育时期纯合致死。下列说法不正确的是( )
A. 与该动物体色有关的遗传因子组成有5种
B. 两个白色个体交配,后代中白色个体占2/3
C. 黄色个体与黑色个体杂交的后代中有白色个体,说明亲本黄色个体的遗传因子组成为A1A2
D. 不存在两种动物交配,后代出现三种体色可能
【答案】D
【解析】
【分析】据题意可知,黄色对白色、黑色为显性,白色对黑色为显性,说明A1对A2、A3为显性,A2对A3为显性,黄鼠基因型为A1_,白色的基因型为A2A2、A2A3,黑色的基因型只有A3A3。
【详解】A、A1、A2、A3中两个遗传因子构成遗传因子组成共有6种,三种纯合子A1A1、A2A2、A3A3,三种杂合子A1A2、A1A3、A2A3,但由于A2A2致死,因此,与该动物体色有关的遗传因子组成一共只有5种,A正确;
B、由题意可知,白色个体的遗传因子组成只能为A2A3,所以两个白色个体交配,后代基因型及比例为A2A2∶A2A3∶A3A3=1∶2∶1,由于A2A2致死,故后代中白色个体A2A3占2/3,B正确;
C、黄色个体(A1_)与黑色个体(A3A3)杂交的后代中有白色个体(A2A3),说明亲本黄色个体的遗传因子组成为A1A2,C正确;
D、遗传因子组成为A1A3的个体与遗传因子组成为A2A3的个体杂交,后代的遗传因子组成有A1A2、A1A3、A2A3、A3A3,毛色分别为黄色、黄色、白色、黑色,共三种体色,D错误。
故选D。
18. 某植物花瓣的颜色受一对等位基因A.a控制,基因型AA的植株表现为红色,Aa的植株表现为粉红色,aa的植株表现为白色。花瓣的大小受另一对等位基因R、r控制,基因型为RR和Rr表现为大花瓣,rr表现为小花瓣,两对基因独立遗传。若基因型为AaRr的亲本自交,则下列有关叙述错误的是( )
A. 子代花瓣颜色的表型可以直接反映花瓣颜色的基因型
B. 子代共有9种基因型,4种表现型
C. 子代大花瓣植株中,AaRr所占的比例约为1/3
D. 若对亲本测交,子代表型比例为1:1:1:1
【答案】B
【解析】
【分析】A、a和R、r独立遗传,遵循自由组合定律。A、a为不完全显性,R、r完全显性。
【详解】A、基因型AA的植株表现为红色,Aa的植株表现为粉红色,aa的植株表现为白色,所以花瓣颜色的表型可以直接反映花瓣颜色的基因型,A正确;
B、Aa自交子代有3种基因型,3种表现型,Rr自交子代有3种基因型,2种表现型,所以共有基因型3×3=9种,3×2=6种表现型,B错误;
C、子代大花瓣(_ _R_)中,AaRr占1/2×2/3=1/3,C正确;
D、AaRr×aarr,逐对分析粉红色:白色=1:1,大花瓣:小花瓣=1:1,组合相乘得子代有四种表型,比例为1:1:1:1,D正确。
故选B。
19. 果蝇的翅型有长翅、小翅、残翅三种表型,受两对等位基因控制。现有残翅和小翅两纯合果蝇品系杂交得F1,F1雌雄个体相互交配得F2,实验结果如下表(不考虑XY同源区段)。下列说法错误的是( )
杂交组合
P
F1
F2
正交
残翅♀×小翅♂
长翅♀、长翅♂
9长翅(♀、♂):3小翅(♂):4残翅(♀、♂)
反交
小翅♀×残翅♂
长翅♀、小翅♂
?
A. 正交F2中长翅果蝇基因型有6种,其中纯合子占2/9
B. 正反交F2中小翅果蝇的基因型分别有2种、4种
C. 反交F2中的残翅雄果蝇与纯合的小翅果蝇交配,后代中小翅果蝇占1/3
D. 反交F2中雌性果蝇的表型比是长翅:小翅:残翅=3:3:2
【答案】C
【解析】
【分析】表格中亲本正反交得到的结果不一致,意味着控制翅型的基因的遗传与性别有关;分析表格数据,F2中长翅:小翅:残翅=9:3:4,符合9:3:3:1的变式,即控制翅型的两对等位基因遵循自由组合定律,分别位于两对同源染色体上,即两对等位基因中,一对位于常染色体上,一对位于性染色体上(由于不考虑XY同源区段,故位于X染色体上);
根据F2中长翅:小翅:残翅=9:3:4的比例可以进一步推出:两对基因均为显性时表现为长翅,若分别用A、a和B、b表示这两对等位基因,按A、a位于常染色体的情况,分析各个体的基因型,正交中亲本P残翅♀(aaXBXB )×小翅♂(AAXbY ),其F1为AaXBXb、AaXBY;反交中亲本P小翅♀(AAXbXb)×残翅♂(aaXBY),其F1为AaXBXb、AaXbY。
【详解】A、根据F2中长翅:小翅:残翅=9:3:4的比例可以进一步推出:两对基因均为显性时表现为长翅,若分别用A、a和B、b表示这两对等位基因,按A、a位于常染色体的情况,分析各个体的基因型,正交中亲本P残翅Aa♀(aaXBXB )×小翅♂(AAXbY ),其F1为AaXBXb、AaXBY;F1相互交配得到F2,正交F2中长翅果蝇有:1AAXBXB、1AAXBXb、1AAXBY、2AaXBXB、2AaXBXb、2AaXBY,共6种基因型,其中纯合子占2/9,A正确;
B、根据F2中长翅:小翅:残翅=9:3:4的比例可以进一步推出:两对基因均为显性时表现为长翅,若分别用A、a和B、b表示这两对等位基因,按A、a位于常染色体的情况,分析各个体的基因型,正交中亲本P残翅Aa♀(aaXBXB )×小翅♂(AAXbY ),其F1为AaXBXb、AaXBY;杂交后,子二代中小翅果蝇的基因型分别:AAXbY、AaXbY;反交中亲本P小翅♀(AAXbXb)×残翅♂(aaXBY),其F1为AaXBXb、AaXbY,杂交后,子二代中小翅果蝇的基因型分别:AAXbXb、AaXbXb、AAXbY、AaXbY,故正反交F2中小翅果蝇的基因型分别有2种、4种,B正确;
C、根据C选项的分析,反交中F1为AaXBXb、AaXbY,杂交得到的残翅雄蝇基因型为:1aaXBY、1aaXbY,与纯合小翅果蝇交配(AAXbXb),后代中小翅果蝇所占比例=1/2×(1/2+1/4)=3/4,C错误;
D、根据C选项的分析,反交中F1为AaXBXb、AaXbY,杂交得到的雌果蝇有:3A XBXb(长翅)、3A XbXb(小翅)、1aaXBXb(残翅)、1aaXbXb(残翅),即反交F2中雌性果蝇的表型比是长翅:小翅:残翅=3:3:2,D正确。
故选C。
20. 小鼠是研究遗传病的模式动物。图1为雄鼠的某细胞分裂示意图(仅示部分染色体,不考虑染色体变异),图2表示不同细胞的染色体与核DNA的数量关系。下列相关叙述错误的是( )
A. 图1细胞处于减数分裂Ⅰ后期,其对应图2中的细胞b
B. 图1细胞分裂完成后,产生的配子类型有aY、AX、aX
C. 若b-e代表某细胞的不同分裂期,则其先后顺序为b→d→c→e
D. 图1细胞中基因A和基因a发生分离的时期仅是减数分裂Ⅰ后期
【答案】D
【解析】
【分析】图2表示不同细胞的染色体与核DNA之间的数量关系,a为一条染色体含有一个核DNA分子,处于有丝分裂后期和末期; b为一条染色体含有两个核DNA分子,处于有丝分裂前期和中期,减数第一次分裂;c为一条染色体含有一个核DNA分子,处于减数第二次分裂后期和末期;d为一条染色体含有两个核DNA分子,处于减数第二次分裂前期和中期;e为一条染色体含有一个核DNA分子,是精子(配子)。
【详解】A、因为细胞中的每条染色体中都含有两条姐妹染色单体,加上该细胞处于分裂后期,可以判断该细胞处于减数第一次分裂后期。该时期染色体数目:DNA数目=1:2,且染色体数目与体细胞相同,故图1细胞所处的分裂时期可用图2中的b表示,A正确;
B、图l分裂完成后产生的次级精母细胞的基因型为aaYY和AaXX,次级精母细胞进一步分裂生成的精子有: aY、aX、AX,B正确;
C、图2表示不同细胞的染色体与核DNA之间的数量关系,a为一条染色体含有一个核DNA分子,处于有丝分裂后期和末期;b为一条染色体含有两个核DNA分子,处于有丝分裂前期和中期,减数第一次分裂;c为一条染色体含有一个核DNA分子,处于减数第二次分裂后期和末期;d为一条染色体含有两个核DNA分子,处于减数第二次分裂前期和中期;e为一条染色体含有一个核DNA分子,是精子(配子),则其先后顺序为bdce,C正确;
D、图1细胞中基因A和基因a位于姐妹染色单体,故发生分离的时期仅是减数分裂Ⅱ后期,D错误。
故选D。
第II卷 非选择题(60分)
21. 下列甲图为某高等生物细胞有丝分裂示意图,乙图为一个细胞周期中每个细胞核中DNA数目变化曲线,请据图回答:
(1)甲图表示___________(填“动物”或“植物”)细胞有丝分裂过程,各时期的先后顺序是_________(用字母表示),观察染色体数目和形态的最佳时期是_________(用字母表示),染色体数目暂时加倍的时期是__________(用字母表示)。
(2)图甲中细胞内染色体数与DNA数之比为1:2的时期是______(用字母表示)。由于某种原因导致分裂过程中纺锤体不能形成,则分裂产生的子细胞染色体数目可能_______。
(3)乙图中ab段表示细胞中由于________,导致细胞内的DNA数目为2n~4n,对应甲图中的时期是______(用字母表示),动植物有丝分裂过程的不同之处发生在_______(用字母表示)。
(4)植物细胞分裂末期出现细胞板,与该结构形成有关的细胞器是________。
【答案】(1) ①. 植物 ②. CAEBD ③. E ④. B
(2) ①. A、E ②. 加倍
(3) ①. DNA分子复制 ②. C ③. A和D
(4)高尔基体
【解析】
【分析】题图分析,甲图中A细胞处于分裂前期;B细胞处于分裂后期;C细胞处于分裂间期;D细胞处于分裂末期;E细胞处于分裂中期;乙图表示DNA含量变化曲线,其中ab段表示分裂间期,bc段表示分裂前期、中期,cd段表示分裂后期和末期。
【小问1详解】
甲图为某高等生物细胞有丝分裂示意图,由于图示细胞存在细胞壁结构,所以甲图表示植物细胞有丝分裂过程,其中A细胞处于分裂前期、B细胞处于分裂后期、C细胞处于分裂间期、D细胞处于分裂末期、E细胞处于分裂中期,故甲图中有丝分裂各时期的正确顺序是C→A→E→B→D,观察染色体数目和形态的最佳时期是E中期,此时染色体形态固定、数目清晰,染色体数目随着着丝粒的分裂而加倍,因此染色体数目暂时加倍的时期是有丝分裂后期,对应于图B时期。
【小问2详解】
图甲中细胞内染色体数与DNA数之比为1:2的时期对应的细胞中每条染色体含有2个DNA分子,即间期之后和有丝分裂后期之间的时期,即分别是前期和中期,对应于A、E。由于某种原因导致分裂过程中纺锤体不能形成,则着丝粒分裂后成产生的染色体无法分配到两个细胞中,因而分裂产生的子细胞染色体数目可能加倍。
【小问3详解】
乙图中ab段表示DNA复制,导致细胞内的DNA数目为2n~4n,对应甲图中的时期是C,即处于间期,细胞中进行DNA复制和有关蛋白质的合成。动植物有丝分裂过程的不同之处表现在前期形成子细胞的方式不同和末期产生子细胞的方式不同,对应于甲图的A和D。
【小问4详解】
植物细胞分裂末期出现细胞板,进而形成细胞壁,而高尔基体与细胞壁的形成有关。
22. 某课外小组为了验证酵母菌进行酒精发酵的场所,将酵母菌细胞破碎处理,得到细胞质基质和线粒体,按下表进行实验。请回答下列问题:
试管编号
1
2
3
添加试剂
5%葡萄糖溶液
5%葡萄糖溶液
5%葡萄糖溶液
添加结构
细胞质基质
线粒体
酵母菌
加指示剂后的颜色反应
(1)该实验的自变量是_________________,试管______(写编号)是对照组。
(2)将酵母菌破碎处理后,通过____________法,获得细胞质基质和线粒体。
(3)操作过程中,对三支试管采取的操作是_____(“通气”或“密闭”)。
(4)向试管中加入的指示剂是_____________溶液,并使其处于酸性的环境,预期各试管中出现的颜色反应依次是_________、_________、灰绿色,则可得出实验结论是_______________。
【答案】(1) ①. (添加)细胞结构 (是否有细胞质基质,或是否有细胞质基质和线粒体也) ②. 3号
(2)差速离心法 (3)密闭
(4) ①. 重铬酸钾(酸性重铬酸钾) ②. 灰绿色 ③. 橙色 ④. 酵母菌进行酒精发酵的场所是细胞质基质
【解析】
【分析】酵母菌是兼性厌氧型生物,既能进行有氧呼吸又能进行无氧呼吸,该实验的目的是为了验证酵母菌进行酒精发酵的场所,自变量是细胞结构的不同,因变量是能否产生酒精。
【小问1详解】
该实验的目的是为了验证酵母菌进行酒精发酵的场所,实验的自变量是细胞结构的不同,也即是是否有细胞质基质,或是否有细胞质基质和线粒体;试管3是完整的酵母菌,是对照组。
【小问2详解】
不同的细胞器或细胞结构大小不同,可通过差速离心法分离。
【小问3详解】
该实验的目的是为了验证酵母菌进行酒精发酵的场所,酒精发酵是无氧呼吸,故应该密闭处理。
【小问4详解】
酸性重铬酸钾可与酒精发生反应,由橙色变成灰绿色,1号试管能发生无氧呼吸,会产生灰绿色,2号试管不能发生无氧呼吸,还是橙色。通过实验可知,1号试管能发生无氧呼吸,说明酵母菌进行酒精发酵的场所是细胞质基质。
23. 下图1为二倍体动物(基因型为AaBb)某器官中细胞分裂的图像,图2是其中某细胞分裂过程中的染色体含量变化,图3是其中某细胞中基因分布情况,请回答下列问题。
(1)该器官是_________,图1中乙含有_______个染色体组,丙对应图2中的_______段。
(2)正常情况下,图1甲中的“?”为________(填基因),若丙中B所在的染色体为Y染色体,则白色染色体是______染色体。
(3)图3中基因A和基因a的分离发生在_________,若图3是因为基因发生显性突变产生的,则该细胞最终产生配子的基因型为________。
【答案】(1) ①. 睾丸或卵巢 ②. 4 ③. E2F2
(2) ①. a ②. 常
(3) ①. 减数第一次分裂后期和减数第二次分裂后期(MI后期和MII后期) ②. AB、aB、Ab或AB、Ab、ab
【解析】
【分析】1.减数分裂各时期特点:间期:DNA复制和有关蛋白质的合成; MⅠ前(四分体时期):同源染色体联会,形成四分体; MⅠ中:四分体排在赤道板上;MⅠ后:同源染色体分离,非同源染色体自由组合;MⅠ末:形成两个次级性母细胞。MⅡ分裂与有丝分裂基本相同,区别是无同源染色体。
2.基因自由组合定律的实质是:等位基因分离,非同源染色体上的非等位基因自由组合。
【小问1详解】
从甲到乙发生了有丝分裂,从甲到丙发生了减数分裂,动物同时进行有丝分裂和减数分裂的器官是睾丸或卵巢。乙中每4条染色体形态相同,有4个染色体组。图2中A2B2是减数第一次分裂,C2D2是减数第二次分裂的前、中期,E2F2是减数第二次分裂的后期。丙中没有同源染色体、着丝点分裂,是减数第二次分裂后期,对应图2中的E2F2阶段。
【小问2详解】
动物的基因型是AaBb,“?”所在的染色体和A基因所在的染色体是同源染色体,则“?”是a基因。若丙中B所在的染色体为Y染色体,则白色染色体与B所在的染色体为非同源染色体,因此白色染色体是常染色体。
【小问3详解】
图3中姐妹染色单体上是A、a基因,最可能是A、a所在的同源染色体发生了交叉互换,则另一条同源染色体上也是A、a基因,则减数第一次分裂时Aa和Aa分离,减数第二次分裂时A和a分离。若图3是因为基因发生显性突变产生的,则图3的基因型是AAAaBBbb,减数第一次分裂后得到AaBB、AAbb或Aabb、AABB,可能得到的配子是AB、aB、Ab或AB、Ab、ab。
24. 100多年来,果蝇作为经典模式生物在遗传学研究中备受重视。请根据以下信息回答问题。
(1)豌豆作为遗传实验材料具有_____等优点(答出两点即可),果蝇也常用于遗传学研究,摩尔根等人运用_____法,通过果蝇杂交实验,证明了_____。
(2)已知果蝇黑檀体和灰体,正常眼和粗糙眼各为一对相对性状,分别受一对等位基因控制,且两对等位基因都位于常染色体上。现将黑檀体粗糙眼果蝇与灰体正常眼果蝇杂交,F1全为灰体正常眼。若用A、a和B、b分别表示体色和眼型的基因,请绘图表示F1中两对基因在染色体上的可能分布情况_____。为判断是哪一种情况,请仅以上述F1中灰体正常眼果蝇为实验材料,写出简要实验思路并根据实验结果做出判断:_____。
(3)果蝇X染色体上的长翅基因(M)对短翅基因(m)是显性,常染色体上的隐性基因 (f)纯合时,仅使雌蝇转化为不育的雄蝇。对双杂合的雌蝇进行测交,F1中雄蝇的基因型有_____种,在短翅雄果蝇中不育的比例为_____。
【答案】(1) ①. 豌豆在自然状态下一般为纯种,且具有多对易于区分的相对性状,易于观察; ②. 假说-演绎法 ③. 基因在染色体上
(2) ①. ②. 让F1中灰体正常眼雌雄果蝇相互交配,观察子代表现型及比例;若后代为四种表现型且比例约为9∶3∶3∶1,则两对基因分别位于两对染色体上,否则,则两对基因位于一对染色体上
(3) ①. 6 ②. 2/3
【解析】
【分析】1.摩尔根以果蝇为实验材料证明了基因位于染色体上,该实验做出的假说是控制白眼的基因在X染色体上,而Y染色体不含有它的等位基因,其实验方法是“假说-演绎法”。
2.基因自由组合定律的实质是:位于非同源染色体上的非等位基因的分离或自由组合是互不干扰的;在减数分裂过程中,同源染色体上的等位基因彼此分离的同时,非同源染色体上的非等位基因自由组合。
【小问1详解】
豌豆是严格的自花、闭花授粉植物,在自然状态下一般为纯种、豌豆具有多对易于区分的相对性状,易于观察,因而可作为遗传实验材料,果蝇也常用于遗传学研究,摩尔根等人运用假说-演绎法,通过果蝇杂交实验,证明了基因在染色体上。
【小问2详解】
已知果蝇黑檀体和和灰体,正常眼和粗糙眼各为一对相对性状,分别受一对等位基因控制,且两对等位基因都位于常染色体上。现将黑檀体粗糙眼果蝇与灰体正常眼果蚬杂交,F1全为灰体正常眼,说明灰体对黑檀体为显性,正常眼对粗糙眼为显性,若用A、a和B、b分别表示体色和眼型的基因,F1的基因型为AaBb,两对基因有可能位于两对同源染色体上或者位于一对同源染色体上,即两对基因在染色体上的可能分布情况为 。为判断是上述哪一种情况,可以让F1中灰体正常眼雌雄果蝇相互交配,观察子代表现型及比例;若后代为四种表现型且比例约为9∶3∶3∶1,则两对基因分别位于两对染色体上,否则,两对基因位于一对染色体上。
【小问3详解】
依题意可知:双杂合的雌蝇的基因型为FfXMXm,让其与基因型为ffXmY的雄果蝇进行测交,子代基因型的种类及其比例为FfXMXm∶FfXmXm∶ffXMXm∶ffXmXm∶FfXMY∶FfXmY∶ffXMY∶ffXmY=1∶1∶1∶1∶1∶1∶1∶1,其中基因型为ffXMXm和ffXmXm的个体转化为不育的雄蝇,因此F1中雄蝇的基因型有ffXMXm、ffXmXm、FfXMY、FfXmY、ffXMY、ffXmY,共6种,短翅雄果蝇基因型及比例为:ffXmXm∶FfXmY∶ffXmY=1∶1∶1,其中可育的(基因型为FfXmY、ffXmY)比例为2/3。
25. 将一株长势良好的大豆植株置于密闭玻璃罩内培养,并置于室外,用CO2测定仪测定玻璃罩内CO2浓度在一昼夜的变化情况。绘成曲线如下图甲所示。下图乙表示温度等条件皆适宜,光照强度与该植株CO2吸收量或释放量的关系。请据图回答问题:
(1)图甲中,表示该大豆植株积累有机物的时间段是____________,A点与E点相比, 大豆植株内有机物的含量____________(填“多”“相同”或“少”)。
(2)图甲中,14时受限制的主要是光合作用的____________阶段。18时,温室常采用补光灯照射植株,短期内叶肉细胞的三碳化合物含量____________(填“增加”“减少”或“不变”)。
(3)图乙中,e点前影响光合速率的主要限制性因素是____________。若在密闭玻璃罩内适当增大CO2浓度,则e点向 ____________移动。
【答案】(1) ①. DE(6~18) ②. 少
(2) ①. 暗反应 ②. 减少
(3) ①. 光照强度 ②. 右上
【解析】
【分析】图甲中,0-6小时内玻璃罩内的CO2浓度逐渐增加,前段是没有光照,植物只进行呼吸作用释放CO2,临近6时是因为光合作用小于呼吸作用,使CO2浓度增高。6~18时,由于光合作用大于呼吸作用,CO2被吸收,使CO2浓度降低。18~24时,由于呼吸作用大于光合作用,CO2被释放,使CO2浓度增高。D、E两点代表光合作用与呼吸作用相等。图乙中,a点只进行呼吸作用,b点时光合作用等于呼吸作用,b点之后光合作用大于呼吸作用。
【小问1详解】
图甲中,DE(6~18)时间段密闭玻璃罩内CO2持续减少,原因是光合作用大于呼吸作用,大豆植株积累有机物;密闭玻璃罩内CO2E点比A点少,说明玻璃罩内的CO2经光合作用转为有机物了,E点的有机物比A点多,A点的有机物比E点少。
【小问2详解】
图甲中,14时气温过高,蒸腾作用过强,部分气孔关闭,叶绿体中吸收的二氧化碳少,所以受限制的主要是光合作用的暗反应阶段。18时,温室常采用补光灯照射植株,光反应增强,产生的ATP和[H]增加,三碳化合物的还原加强,二氧化碳的固定速率不变,则三碳化合物含量减少。
【小问3详解】
四川省泸州市泸县四中2023-2024学年高一下学期开学考试生物试题(Word版附解析): 这是一份四川省泸州市泸县四中2023-2024学年高一下学期开学考试生物试题(Word版附解析),文件包含四川省泸州市泸县四中2023-2024学年高一下学期开学考试生物试题原卷版docx、四川省泸州市泸县四中2023-2024学年高一下学期开学考试生物试题Word版含解析docx等2份试卷配套教学资源,其中试卷共28页, 欢迎下载使用。
四川省泸州市泸县四中2023-2024学年高一上学期12月月考生物试题(Word版附解析): 这是一份四川省泸州市泸县四中2023-2024学年高一上学期12月月考生物试题(Word版附解析),共20页。试卷主要包含了选择题等内容,欢迎下载使用。
四川省泸州市泸县第四中学2023-2024学年高一11月期中生物试题(Word版附解析): 这是一份四川省泸州市泸县第四中学2023-2024学年高一11月期中生物试题(Word版附解析),共17页。试卷主要包含了 下列对生命系统的认识正确的是, 细胞代谢和遗传的控制中心是, 下列关于糖的叙述,错误的是等内容,欢迎下载使用。