广西贵港市桂平市三年(2020-2022)九年级上学期期末化学试题汇编-选择题①
展开广西贵港市桂平市三年(2020-2022)九年级上学期期末化学试题汇编-选择题①
一、单选题
1.(2020秋·广西贵港·九年级统考期末)中华文字博大精深,下列成语的本意主要涉及化学变化的是( )
A.春风化雨 B.火上浇油
C.叶落知秋 D.滴水成冰
2.(2020秋·广西贵港·九年级统考期末)空气成分中,可以供给呼吸的气体约占空气总体积的
A.21% B.78% C.0.034% D.0.934%
3.(2020秋·广西贵港·九年级统考期末)践行“习近平生态文明思想”,下列做法不利于减轻环境污染的是
A.使用太阳能 B.合理使用农药化肥
C.露天焚烧垃圾 D.燃煤脱硫后使用
4.(2020秋·广西贵港·九年级统考期末)下列物质中pH最大的是
A.石灰水 B.柠檬汁 C.食盐水 D.蔗糖水
5.(2020秋·广西贵港·九年级统考期末)下列实验现象描述正确的是
A.铁丝在氧气中剧烈燃烧,火星四射,生成四氧化三铁
B.打开浓盐酸瓶盖,瓶口出现大量白烟
C.在空气中加热铜粉,黑色粉末变成红色
D.将足量锌片浸入硫酸铜溶液中,锌片表面有红色固体析出,溶液由蓝色变为无色
6.(2020秋·广西贵港·九年级统考期末)下列实验操作中,正确的是
A. 取固体 B. 滴加液体
C. 移走蒸发皿 D. 称固体质量
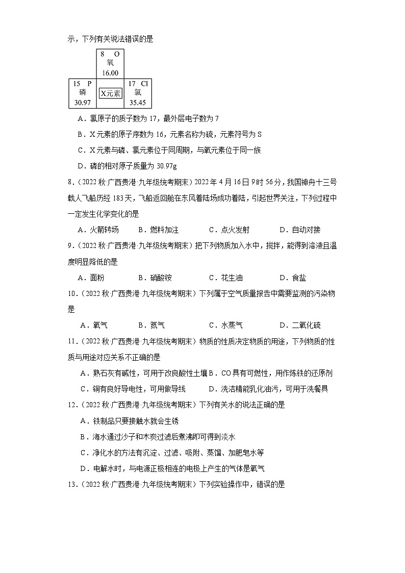
7.(2020秋·广西贵港·九年级统考期末)几种元素在元素周期表中的部分信息如下图所示,下列有关说法错误的是
A.氯原子的质子数为17,最外层电子数为7
B.X元素的原子序数为16,元素名称为硫,元素符号为S
C.X元素与磷、氯元素位于同周期,与氧元素位于同一族
D.磷的相对原子质量为30.97g
8.(2022秋·广西贵港·九年级统考期末)2022年4月16日9时56分,我国神舟十三号载人飞船历经183天,飞船返回舱在东风着陆场成功着陆,引起世界关注,下列过程中一定发生化学变化的是
A.火箭转场 B.燃料加注 C.点火发射 D.自动对接
9.(2022秋·广西贵港·九年级统考期末)把下列物质加入水中,搅拌,能得到溶液且温度明显降低的是
A.面粉 B.硝酸铵 C.花生油 D.食盐
10.(2022秋·广西贵港·九年级统考期末)下列属于空气质量报告中需要监测的污染物是
A.氧气 B.氮气 C.水蒸气 D.二氧化硫
11.(2022秋·广西贵港·九年级统考期末)物质的性质决定物质的用途,下列物质的性质与用途对应关系不正确的是
A.熟石灰有碱性,可用于改良酸性土壤 B.CO具有可燃性,用作炼铁的还原剂
C.铜有良好导电性,可用做导线 D.洗洁精能乳化油污,可用于洗餐具
12.(2022秋·广西贵港·九年级统考期末)下列有关水的说法正确的是
A.铁制品只要接触水就会生锈
B.海水通过沙子和木炭过滤后煮沸即可得到淡水
C.净化水的方法有沉淀、过滤、吸附、蒸馏、加肥皂水等
D.电解水时,与电源正极相连的电极上产生的气体是氧气
13.(2022秋·广西贵港·九年级统考期末)下列实验操作中,错误的是
A.闻药品气味 B.测液体pH
C.检查装置气密性 D.倾倒液体
14.(2022秋·广西贵港·九年级统考期末)中学生应有一定的安全常识。下列意外事故的处理方法错误的是
A.炒菜时油锅着火,用锅盖盖灭
B.发现火势较大或有蔓延趋势的火灾,立即拨打火警电话119
C.遇到室内起火,迅速打开门窗通风
D.遭遇火灾险情时,用湿毛巾捂住口鼻等方式跑离着火区域
15.(2022秋·广西贵港·九年级统考期末)冬天是一氧化碳中毒易发期,多发期。下列属于一氧化碳物理性质的是
A.毒性 B.可燃性 C.还原性 D.无色无味
16.(2022秋·广西贵港·九年级统考期末)空气中稀有气体所占比例虽小,但用途广泛。下列气体属于稀有气体的是
A.氦气 B.氮气 C.二氧化碳 D.氧气
17.(2022秋·广西贵港·九年级统考期末)从环境保护的角度考虑,下列燃料中最理想的是
A.可燃冰 B.天然气 C.汽油 D.氢气
18.(2022秋·广西贵港·九年级统考期末)下列图示中的“错误实验操作”与图下面对应的“可能产生的后果”不一致的是( )
A.液体喷出 B.污染试剂
C.酒精溅出 D.读数偏大
19.(2022秋·广西贵港·九年级统考期末)下列措施中,不能防止铁制品锈蚀的是
A.涂油 B.存放在潮湿的空气中
C.喷漆 D.镀一层耐腐蚀的金属
20.(2022秋·广西贵港·九年级统考期末)对于下列几种化学符号,有关说法正确的是
①H ②Fe2+ ③Cu ④P2O5 ⑤Fe3+ ⑥NaCl
A.能表示一个分子的是①④⑥
B.表示物质组成的化学式是③④⑥
C.②⑤的质子数相同,化学性质也相同
D.④中的数字“5”表示五氧化二磷中有5个氧原子
21.(2022秋·广西贵港·九年级统考期末)“火碱、烧碱、纯碱、苛性钠、小苏打”所代表的物质(或主要成分)共有
A.一种 B.二种 C.三种 D.四种
22.(2022秋·广西贵港·九年级统考期末)生活生产中用到各种各样的材料。下列生活用品中由金属材料制成的是
A.玻璃水杯 B.不锈钢菜刀 C.陶瓷碗 D.塑料桶
23.(2022秋·广西贵港·九年级统考期末)合理饮食,有利健康。下列是一些常见食物的近似pH,胃酸过多的人空腹时最适宜吃的食物是
A.苹果(2.9~3.3) B.玉米粥(6.8~8.0)
C.橘子(3.0~4.0) D.番茄汁(3.5~4.5)
24.(2022秋·广西贵港·九年级统考期末)在化学反应前后,肯定不会发生变化的是
①原子的数目 ②分子的数目 ③元素的种类 ④物质的质量总和 ⑤物质的种类 ⑥物质的体积
A.②④⑤ B.①③④ C.①③④⑥ D.①③⑥
参考答案:
1.B
【详解】A、春风化雨描述天气,没有新物质生成,属于物理变化。
B、火上浇油属于燃烧,过程中有二氧化碳等新物质生成,属于化学变化。
C、叶落知秋描述季节变化,没有新物质生成,属于物理变化。
D、滴水成冰过程中只是状态发生改变,没有新物质生成,属于物理变化。
故选:B。
2.A
【详解】空气成分按体积分数计算是:氮气约占78%,氧气约占20.9%,稀有气体约占0.94%,二氧化碳约占0.03%,还有其他气体和杂质约占0.03%。其中氧气能供给呼吸,约占空气总体积的21%。
故选A。
3.C
【详解】A. 使用太阳能,无污染,有利于减轻环境污染,此选项不符合题意;
B. 合理使用农药化肥有,有利于减轻环境污染,此选项不符合题意;
C. 露天焚烧垃圾,产生空气污染物,不利于减轻环境污染,此选项符合题意;
D. 燃煤脱硫后使用,不产生二氧化硫气体,有利于减轻环境污染,此选项不符合题意。
故选C。
4.A
【详解】A、石灰水是氢氧化钙的水溶液,显碱性,石灰水的pH大于7;
B、柠檬汁显酸性,柠檬汁的pH小于7;
C、食盐水显中性,食盐水的pH等于7;
D、蔗糖水显中性,蔗糖水的pH等于7。
由以上分析可知,石灰水的pH最大。
故选A。
5.D
【详解】A、铁丝在氧气中剧烈燃烧,火星四射,现象是生成黑色固体,生成四氧化三铁是实验结论不是实验现象,描述不正确;
B、打开浓盐酸瓶盖,瓶口出现大量白雾,描述不正确;
C、铜和氧气加热生成氧化铜,在空气中加热铜粉,红色变成黑色粉末,描述不正确;
D、锌和硫酸铜反应生成硫酸锌和铜,将足量锌片浸入硫酸铜溶液中,锌片表面有红色固体析出,溶液由蓝色变为无色,描述正确;
故选D。
6.B
【详解】A、取用固体粉末状药品时,瓶塞要倒放,应用药匙取用,不能用手接触药品,图中瓶塞没有倒放,故A不正确;
B、使用胶头滴管滴加少量液体的操作,注意胶头滴管不能伸入到锥形瓶内或接触锥形瓶内壁,应垂直悬空在锥形瓶口上方滴加液体,防止污染胶头滴管,故B正确;
C、正在加热的蒸发皿温度较高,为防止烫伤手,不能用手直接拿热的蒸发皿,应用坩埚钳夹取,故C不正确;
D、称固体质量,腐蚀性药品要放在烧杯中称量,而且要遵循“左物右码”的原则,氢氧化钠有腐蚀性,不能直接放在天平上,而且也和砝码的位置放反了,故D不正确。
故选B。
7.D
【详解】A、在元素周期表中,元素名称左上角的数字表示原子序数,在原子中,原子序数=质子数=核外电子数,故氯原子的核外电子排布为2、8、7,故氯原子的质子数为17,最外层电子数为7,不符合题意;
B、在同一周期中,从左到右,原子序数依次递增,故X元素的原子序数为16,16号元素是硫,元素符号是S,不符合题意;
C、X元素与磷、氯元素位于同一横行,则位于同一周期,X元素与氧元素位于同一纵列,则位于同一主族,不符合题意;
D、在元素周期表中,元素名称下方的数字表示相对原子质量,相对原子质量是一个比值,单位为“1”,常省略不写,故磷的相对原子质量为30.97,符合题意。
故选D。
8.C
【详解】A、火箭转场没有生成新物质,物理变化;
B、燃料加注没有生成新物质,物理变化;
C、点火发射涉及燃烧,生成新物质,化学变化;
D、自动对接没有生成新物质,物理变化;
故选C。
9.B
【详解】A、面粉不溶于水,不能得到溶液,不符合题意;
B、硝酸铵溶于水吸热,得到的溶液且温度明显降低,符合题意;
C、花生油不溶于水,得到乳状液,不符合题意;
D、食盐溶于水,得到溶液但温度变化不明显,不符合题意。
综上所述:选择B。
10.D
【详解】目前计入空气质量评价的主要污染物为:二氧化硫、一氧化碳、二氧化氮、可吸入颗粒物、细颗粒物和臭氧等。氧气、氮气、水蒸气属于空气的组成成分,不是空气污染物。
故选D。
11.B
【详解】A.熟石灰为氢氧化钙,其有碱性,能与酸发生中和反应,则可用于改良酸性土壤,该选项正确;
B.一氧化碳用作炼铁的还原剂,是因为一氧化碳具有还原性,而不是可燃性,该选项不正确;
C.铜做导线是因为铜具有良好的导电性,该选项正确;
D.洗洁精具有乳化作用,能除去餐具上的油污,该选项正确,
故选B。
12.D
【详解】A、铁制品要接触水、空气才会生锈,说法错误;
B、海水通过沙子和木炭后,能够除去不溶于水的物质、色素、异味等,煮沸可以除去溶于水的钙、镁化合物,但是还有些溶于水的物质不能除去,不能得到淡水,说法错误;
C、净水水的方法有沉淀、过滤、吸附、蒸馏等,加肥皂水是鉴别硬水和软水的方法,不能净化水,说法错误;
D、电解水时,与电源正极相连的电极上产生的气体是氧气,与电源负极相连的电极上产生的气体是氢气,说法正确。
故选D。
13.B
【详解】A.闻药品气味时,应用手轻轻扇动,使极少量气体飘入鼻孔,该选项操作正确;
B.测液体pH时,不能将试纸直接伸入待测液中,会污染试剂,该选项操作不正确;
C.检查该装置气密性,拉注射器活塞,装置中压强变小,气体从长颈漏斗中进入装置中,有气泡产生,则说明装置气密性良好,该选项操作正确;
D.倾倒液体时,试剂瓶口紧挨试管口,瓶塞倒放,标签向手心,该选项操作正确,
故选B。
14.C
【详解】A、炒菜时油锅着火时用锅盖盖灭可以隔绝氧气,故A正确;
B 、发现火势较大或有蔓延趋势的火灾,应立即拨打火警电话119,B正确;
C、遇到室内起火,迅速门窗通风,氧气充足,火势会更大;C错;
D、遭遇火灾险情时,用湿毛巾捂住口鼻等方式跑离着火区域,避免受到伤害。D正确。
综上所述:选择C。
15.D
【详解】A、一氧化碳的毒性,需要通过化学变化表现出来,属于化学性质;
B、一氧化碳的可燃性,需要通过化学变化表现出来,属于化学性质;
C、一氧化碳的还原性,需要通过化学变化表现出来,属于化学性质;
D、一氧化碳无色无味,不需要通过化学变化表现出来,属于物理性质。
故选D。
16.A
【详解】空气中各成分是:氮气大约占空气体积的78%、氧气大约占空气体积的21%、稀有气体大约占空气体积的0.94%、二氧化碳大约占空气体积的0.03%、水蒸气和其它气体和杂质大约占0.03%;稀有气体包含:氦气、氖气、氩气等;
故选A。
17.D
【详解】氢气燃烧只有水,且热值高,是最理想的燃料,故选D。
18.C
【详解】A、给试管里的液体加热时,试管内液体超过试管容积的1/3,会导致液体沸腾喷出伤人,故A正确;
B、使用胶头滴管时,用自来水冲洗,会使滴管沾有自来水,自来水中含有一些可溶性杂质,所以能污染试剂,故B正确;
C、使用酒精灯时,绝对禁止向燃着的酒精灯内添加酒精,防止发生火灾,故C错误;
D、用量筒量液读数时,视线偏高(俯视)会导致读数偏大;故D正确;故选C。
19.B
【分析】铁生锈实际上是铁与空气中的氧气、水蒸气等发生化学反应的过程。
【详解】A、涂油,能隔绝氧气和水,能防止铁制品锈蚀,故选项不符合题意;
B、存放在潮湿的空气中,铁能与氧气、水充分接触,容易生锈,故选项符合题意;
C、喷漆,能隔绝氧气和水,能防止铁制品锈蚀,故选项不符合题意;
D、镀一层耐腐蚀的金属,能隔绝氧气和水,能防止铁制品锈蚀,故选项不符合题意。
故选B。
20.B
【详解】元素符号的意义:①表示一种元素 ②表示该元素的一个原子③金属、稀有气体、某些固态非金属单质由原子直接构成的物质,元素符号还表示该元素的单质;
离子符号书写:元素符号右上角的数字表示一个离子带电荷的数值,数字在左,正负号在右;化学式书写:显正价的元素其符号写在左边,显负价的写在右边,化合价的绝对值交叉约减,得化学式右下角的数字,数字为1时不写;化学式中元素符号右下角的数字为一个分子中原子的个数。
原子的化学性质主要由最外层电子数决定,Fe2+ 、Fe3+ 的最外层电子数不同,所以化学性质不同;原子变成离子的过程中原子核不变,故质子数不变,Fe2+ 、Fe3+ 质子数相同。
21.C
【详解】火碱、烧碱、苛性钠都是氢氧化钠的俗名,纯碱是碳酸钠的俗名,小苏打是碳酸氢钠的俗名。
所以一共有3种物质,故选C。
22.B
【详解】A、玻璃水杯材质是硅酸盐产品,属于无机非金属材料;
B、不锈钢菜刀的材质是铁合金,属于金属材料;
C、陶瓷碗材质是硅酸盐产品,属于无机非金属材料;
D、塑料桶材质是塑料,属于合成材料;
故选:B。
23.B
【详解】酸性溶液的pH<7,中性溶液的pH=7,碱性溶液的pH>7,胃酸过多的人空腹时最适宜吃显弱碱性的食物,中和胃酸,苹果、橘子、番茄汁均呈酸性,只有玉米粥(6.8~8.0),呈弱酸、中性或弱碱性,故B正确;
答案:B。
24.B
【详解】化学反应中反应物的分子分成原子,原子再重新组合成新的分子,所以化学变化中分子的种类一定改变,即物质的种类一定改变,分子的数目可能改变,原子的种类不变,元素的种类不变,物质的总质量不变,物质的体积可能改变。故在化学反应前后,一定没有发生变化的是①原子的数目③元素的种类④物质的质量总和。故选B。
广西玉林市三年(2020-2022)九年级上学期期末化学试题汇编-选择题②: 这是一份广西玉林市三年(2020-2022)九年级上学期期末化学试题汇编-选择题②,共17页。试卷主要包含了单选题等内容,欢迎下载使用。
广西玉林市三年(2020-2022)九年级上学期期末化学试题汇编-选择题①: 这是一份广西玉林市三年(2020-2022)九年级上学期期末化学试题汇编-选择题①,共13页。试卷主要包含了单选题等内容,欢迎下载使用。
广西贵港市桂平市三年(2020-2022)九年级上学期期末化学试题汇编-选择题②: 这是一份广西贵港市桂平市三年(2020-2022)九年级上学期期末化学试题汇编-选择题②,共15页。试卷主要包含了单选题等内容,欢迎下载使用。

