高考语文复习--学案41 理解文言实词(一)——词分古今,义究源流
展开
这是一份高考语文复习--学案41 理解文言实词(一)——词分古今,义究源流,共16页。学案主要包含了高考文体特点,三种文体特点等内容,欢迎下载使用。
一、高考文体特点
二、三种文体特点
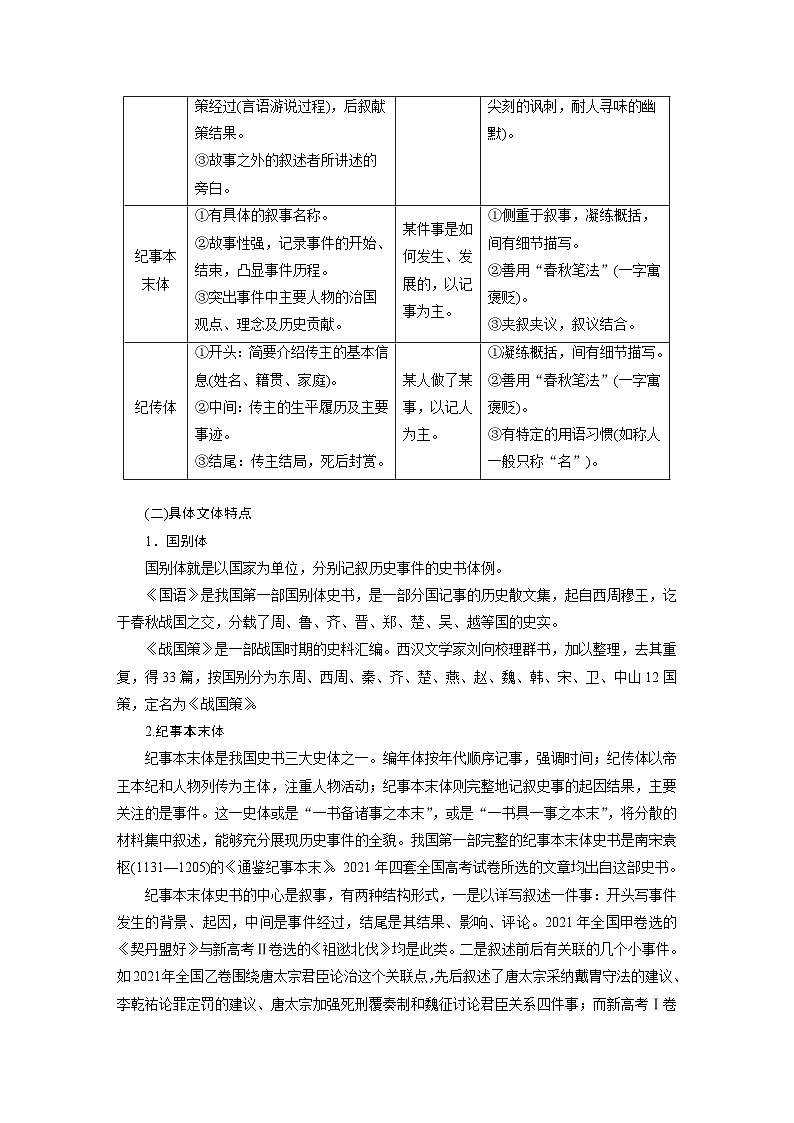
(一)总体特点
(二)具体文体特点
1.国别体
国别体就是以国家为单位,分别记叙历史事件的史书体例。
《国语》是我国第一部国别体史书,是一部分国记事的历史散文集,起自西周穆王,讫于春秋战国之交,分载了周、鲁、齐、晋、郑、楚、吴、越等国的史实。
《战国策》是一部战国时期的史料汇编。西汉文学家刘向校理群书,加以整理,去其重复,得33篇,按国别分为东周、西周、秦、齐、楚、燕、赵、魏、韩、宋、卫、中山12国策,定名为《战国策》。
2.纪事本末体
纪事本末体是我国史书三大史体之一。编年体按年代顺序记事,强调时间;纪传体以帝王本纪和人物列传为主体,注重人物活动;纪事本末体则完整地记叙史事的起因结果,主要关注的是事件。这一史体或是“一书备诸事之本末”,或是“一书具一事之本末”,将分散的材料集中叙述,能够充分展现历史事件的全貌。我国第一部完整的纪事本末体史书是南宋袁枢(1131—1205)的《通鉴纪事本末》。2021年四套全国高考试卷所选的文章均出自这部史书。
纪事本末体史书的中心是叙事,有两种结构形式,一是以详写叙述一件事:开头写事件发生的背景、起因,中间是事件经过,结尾是其结果、影响、评论。2021年全国甲卷选的《契丹盟好》与新高考Ⅱ卷选的《祖逖北伐》均是此类。二是叙述前后有关联的几个小事件。如2021年全国乙卷围绕唐太宗君臣论治这个关联点,先后叙述了唐太宗采纳戴胄守法的建议、李乾祐论罪定罚的建议、唐太宗加强死刑覆奏制和魏征讨论君臣关系四件事;而新高考Ⅰ卷同样以唐太宗君臣论治为关联点,叙述了唐太宗接受封德彝不劳百姓养活宗族的建议、不用重法止盗、采纳张玄素分臣任事的建议和裴矩禁绝“钓鱼执法”的建议四件事。
3.纪传体
(1)高考所选传记,其传主都是历史上具有正能量的人物。无论哪类人物,其品格不外乎“忠、孝、仁、义、礼、智、信、勇”。
(2)人物传记有基本的范式:
(3)人物传记以事实说话,主要通过人物的语言(对话)、所做事件来表现人物的个性特征。其中也蕴含对传主的评价,常常一字寓褒贬,即用“春秋笔法”。
学案41 理解文言实词(一)
——词分古今,义究源流
复习任务 掌握理解五类实词(古今异义词、多义实词、通假字、偏义复词、活用词)的方法。
考情微观
知识图要
前备知识——四类实词及积累方法
著名语言学家王力如是说:
古汉语的问题,应该说是词汇的问题,解决了词汇问题,古代汉语就解决了一大半了。
一、四类文言实词
文言实词主要指名词、动词、形容词和数量词。这些词构成文言文的主体,是学习文言文的关键。理解常见文言实词在文中的含义,必须掌握两类重点实词——古今异义词、多义实词,两类特殊实词——通假字和偏义复词。
Ⅰ .重点实词——古今异义词、多义实词
(一)古今异义词
古今异义词,既指单音节词古今词义不同,又指双音节词古今词义不同。它是文言实词学习的重点与难点之一。
1.古今词义演变类型
2.古今同形异义双音节词
古代汉语以单音节词为主,当两个单音节词与现代汉语双音节词同形时,多数情况下它与现代汉语不同,它是两个词,须拆开来讲,不要将它误认为是一个现代汉语双音节词。
3.古今异义词的两种情况
(二)多义实词
多义实词一直都是文言文阅读考查的重点。“一词多义”即一个词具有多种含义,乃至属于不同词类。这种现象在现代汉语中较常见,在以单音词为主的文言文中更是普遍。一般来说,词的意义有本义、引申义、比喻义之分。
1.本义
在多义词的诸多义项中,总有一个是最原始、最基本的意义,称为本义。如“向”的最初意义是“朝北的窗户”,“兵”的最初意义是“兵器”,“走”的最初意义是“跑”等。
确定多义实词本义的关键是看该字的造字方法,从其构造的字形或形旁推导出其本义。另外,在字典、词典上列为第一条的往往是该字的本义。
2.引申义
引申义是从本义引申出来的意义,同基本意义相类似、相对立或相关联。词义的引申方式主要有以下两种:
(1)连锁式:本义和引申义环环相扣,步步延伸开去,因此各引申义与本义之间的联系有密有疏。例如:
(2)辐射式:词义的引申环绕着一个中心向不同的方向展开,各引申义与本义之间的联系紧密度相同。例如:
由此不难看出,词义引申的一般规律是由具体到抽象,由个别到一般。
3.比喻义
词的比喻义是在比喻的基础上所产生的意义。因为它运用比喻的手法,使语言风格特殊,色彩鲜明,所以跟引申义并列,成为转义的一种。例如:
Ⅱ .特殊实词——通假字、偏义复词
(一)通假字
“通假字”中的“通”是通用之意,“假”是借用之意。所谓“通假”,就是两字通用或这个字借用为那个字。它可分为通用字、假借字、古今字三类。虽然教材对这三类做了区分,但是对于考生来说没有必要对其进行细分,只要能够在语境中判断出来即可。
学习通假字,一方面要积累教材中出现的通假字,另一方面要根据通假特点来推断语境中的通假字。
(二)偏义复词
偏义复词就是一个词由两个意义相近或相对的语素构成,其中只有一个语素表示意义,另一个语素只作陪衬(衬字)。例如:“冀缓急或可救助”,需救助的情况只能是“急”,故“缓”没有意义,“缓急”是偏义复词。偏义复词的类型有:①语义相近的偏义复词;②语义相对的偏义复词。
二、文言实词的积累方法
文言文学习的关键是掌握实词,实词的问题解决了,文言文学习的难题也就迎刃而解了。文言实词是高三文言文复习的重点和难点,难就难在它面广量大,需要长时间的记忆、积累。对于高考文言文来说,考生到底要积累多少实词?具体包括哪些实词?如何做到有效而高效的积累呢?
(一)文言实词积累的范围和数量
一般而言,凡是教材中出现的文言词语,尤其是高中文言教材中的文言词语,均属于积累、掌握的范围。
1.核心实词:200个
一级核心实词:120个。它们为广大师生所公认。
二级核心实词:80个。
2.高频实词:80个
(说明:除一级核心实词外,其余实词是梳理近十年各地高考卷出现频率而得出的。)
(二)文言实词积累方法
1.分类记忆法
文言实词浩繁复杂,适当地归类识记,效果很好。如古代表示官职调动的词语,表授予的,如征、召、辟、拜、除等;表罢免的,如黜、罢、免、削、夺、废等;表调动的,如迁、调、改、转、出、徙等。人物类的词语,表年龄的,如孩提、豆蔻、及笄、加冠、而立;表性情的,如直、清、聪、狡、佞、贪等;表修养、才华的,如精、修、通、博涉、善属文等。表示社会状态的,如治、乱、兴、衰、盛等。
2.源流识记法
对于多义实词,可以根据其本义,再引申到其他义项,由源通流,十分好记。
3.故事助记法
对于复杂的多义词,可以把它编成一个个小故事来记忆。如对于常见的120个实词,已有完整的一套故事集。如“疾”:
蔡人有足疾(病),不能疾(快)走。家人寻医。镇上有医,术高,常解民之疾(病痛)苦。后蔡人愈,家人谢医曰:“乡间有庸医,尝疾(嫉妒)尔术,所幸未听之也。”医曰:“吾疾(痛恨)天下如此者。”
可依据此例自己编制一些小故事来记忆。
4.导图识记法
借助思维导图可以有效地进行联想、归类,极大地丰富拓展实词,最终形成实词网络。如“望”的义项思维导图:
5.一义多词类聚法
此法就是把文言文中表达同一种意思的几个实词放在一起识记、学习。如“望”“疾”都有“恨、怨恨”之意,我们可以将之归为“怨恨”类,并将其他表示“怨恨”的实词归到一起,可借助思维导图呈现。如图所示:
6.同句比较法
在文言文学习中,我们对一词多义或一词兼属数类的现象,常常采用异句比较法来辨析。而运用同句比较法,既减少了所比较的例句,易于记忆,又便于比较,加深对文言词义的印象,达到事半功倍的学习效果。例如《鸿门宴》中,“项王则受璧,置之坐上。亚父受玉斗,置之地,拔剑撞而破之”。两个“置”,第一个是“放”义,第二个则是“扔、弃”义。
活动一 掌握理解四类实词的方法
Ⅰ.重点实词——古今异义词、多义实词
(一)古今异义词:存同求异,区分单双
请联系古今词义演变特点,参照下面理解古今异义词的方法,完成后面题目。
1.思考下列词语的古义和变化类型,完成下表。
2.判断下列句子中加点的词语是否为与现代汉语同形的双音节词。如不是,请解释其义。
(1)铁骑突出刀枪鸣:_____________________________________________________
(2)宽厚而爱人:_________________________________________________________
(3)古之学者必有师:_____________________________________________________
(4)屈原至于江滨,被发行吟泽畔,颜色憔悴,形容枯槁:_____________________
_______________________________________________________________________
反训词
在古汉语中,同一词语在不同的语言环境里可以表达出正反对立的两个意思,这种词叫反训词。这样的词语有:①“沽”,买或卖;②“置”,置办或放弃;③“报”,报恩或报仇;④“从”,跟随或率领;⑤“纳”,收进或交出;⑥“迁”,升官或降职;⑦“市”,卖出或买入。
(二)多义实词:追源溯流,语境敲定
参照下面理解多义实词的方法,完成后面题目。
根据下面“回”的字形演变和提供的例句,按照要求回答问题。
回:象形字,甲骨文像渊水回旋之形,本义为回旋、旋转。
例句:
①移船相近邀相见,添酒回灯重开宴。(白居易《琵琶行》)
②峰回路转,有亭翼然临于泉上者,醉翁亭也。(欧阳修《醉翁亭记》)
③手把文书口称敕,回车叱牛牵向北。(白居易《卖炭翁》)
④风急天高猿啸哀,渚清沙白鸟飞回。(杜甫《登高》)
(1)上述例句中的“回”字,使用本义的有哪些?(只写序号)
答:____________________________________________________________________
(2)请根据上述例句中“回”的本义和引申义,各写出两个包含“回”字的成语。
①用本义:______________________________________________________________
②用引申义:____________________________________________________________
________________________________________________________________________
一个词的引申义,不管有多么纷繁,都是从本义引申出来的,所以,抓住了一个词的本义,就是抓住了这个词的诸多意义的纲。——语言学家蒋绍愚
Ⅱ .特殊实词——通假字、偏义复词
(一)通假字:本义不通,考虑通假
请根据“通假条件”导图,分析下面文段中有无通假字。如有,请找出来并解释其义。
吴既赦越,越王勾践反国,乃苦身焦思,置胆于坐,坐卧即仰胆,饮食亦尝胆也。曰:“女忘会稽之耻邪?”身自耕作,夫人自织,食不加肉,衣不重采,折节下贤人,厚遇宾客,振贫吊死,与百姓同其劳。(选自《史记·越王勾践世家第十一》,有删改)
①________同________,意思:___________________________________________
②________同________,意思:___________________________________________
③________同________,意思:___________________________________________
④________同________,意思:___________________________________________
⑤________同________,意思:___________________________________________
(二)偏义复词:关注构成,语境确定
判断偏义复词,一要关注其构成,两个词的意义相对或相近;二要看语境,两个词中只有一个适合语境,另一个只作衬字。
请根据这一判断方法,完成下面题目。
下列各句中,加点词的词义类型不同于其他三项的一项是( )
A.所以遣将守关者,备他盗之出入与非常也
B.勤心养公姥,好自相扶将
C.沛公奉卮酒为寿,约为婚姻
D.此诚危急存亡之秋也
活动二 掌握实词活用的规律特点
Ⅰ.掌握名词、动词活用的规律特点
(一)名词活用
1.名词活用为状语
在现代汉语中,名词一般不直接用作状语修饰谓语动词,但在文言文中,有些名词却常用在动词、形容词前面作状语,起修饰、限制作用。主要包括:①时间名词“日”“夜”“月”“岁”等作状语;②方位名词“南”“北”“内”“外”“上”“下”等作状语;③普通名词作状语。
试找出下列句中名词活用为状语的词,并试着找出其活用的规律和特点。
(1)东犬西吠:__________________________________________________________
(2)吾妻死之年所手植也:________________________________________________
(3)良庖岁更刀:________________________________________________________
(4)蝉蜕于浊秽:________________________________________________________
(5)余自齐安舟行适临汝:________________________________________________
(6)常以身翼蔽沛公:____________________________________________________
(7)有席卷天下,包举宇内,囊括四海之意:________________________________
______________________________________________________________________
(8)大石侧立千尺:______________________________________________________
规律和特点:__________________________________________________________
______________________________________________________________________
2.名词活用为一般动词
主要有以下几种现象:①名词后带宾语;②名词前面有副词;③名词前面有能愿动词(如“能”“可”“欲”等);④名词后面跟介宾短语。
试找出下列句中名词活用为动词的词,并试着找出其活用的规律和特点。
(1)①至于君不君,臣不臣:______________________________________________
②二月草已芽:________________________________________________________
③巫医乐师百工之人,不耻相师:________________________________________
④然而不王者,未之有也:______________________________________________
⑤君子不齿:__________________________________________________________
⑥未云何龙:__________________________________________________________
规律和特点:__________________________________________________________
______________________________________________________________________
(2)①假舟楫者,非能水也,而绝江河:____________________________________
②左右欲刃相如:______________________________________________________
③云青青兮欲雨:______________________________________________________
④凭谁问:廉颇老矣,尚能饭否:________________________________________
⑤骐骥一跃,不能十步:________________________________________________
规律和特点:__________________________________________________________
______________________________________________________________________
(3)①沛公军霸上:______________________________________________________
②鹪鹩巢于深林:______________________________________________________
③唐浮图(和尚)慧褒始舍于其址:_________________________________________
④于是为长安君约车百乘,质于齐:______________________________________
⑤风乎舞雩:__________________________________________________________
规律和特点:__________________________________________________________
______________________________________________________________________
(4)①驴不胜怒,蹄之:__________________________________________________
②买五人之头而函之:__________________________________________________
③塞者凿之,陡者级之:________________________________________________
④策之不以其道:______________________________________________________
⑤我树之成而实五石:__________________________________________________
规律和特点:__________________________________________________________
______________________________________________________________________
(5)①以膏泽斯民:______________________________________________________
②武能网纺缴,檠弓弩:________________________________________________
③曾皙后:____________________________________________________________
④籍吏民,封府库:____________________________________________________
⑤函梁君臣之首:______________________________________________________
规律和特点:__________________________________________________________
______________________________________________________________________
(6)①根拳而土易:______________________________________________________
②扣舷而歌之:________________________________________________________
③客逾庖而宴:________________________________________________________
④方其破荆州,下江陵,顺流而东也:____________________________________
⑤早实以蕃:__________________________________________________________
规律和特点:__________________________________________________________
______________________________________________________________________
(二)动词活用
在文言文中,动词往往用作句子的主语或宾语,有时又受“其”“之”等词语的修饰、限制,这就使它具有了名词的特点。
试找出下列句中动词活用为名词的词,并试着找出其活用的规律和特点。
(1)追亡逐北:_________________________________________________________
(2)瓶无储粟,生生所资:_______________________________________________
(3)且君尝为晋君赐矣:_________________________________________________
(4)屈平疾王听之不聪也:_______________________________________________
(5)去国怀乡,忧谗畏讥:_______________________________________________
(6)而其见愈奇:_______________________________________________________
规律和特点:_________________________________________________________
_____________________________________________________________________
Ⅱ.掌握形容词活用及使动、意动的规律特点
(一)形容词活用
1.形容词活用为名词
在文言文中,当形容词担任主语或宾语时,它已不再表示事物的性质或特征,而表示具有某种性质或特征的人或事物。翻译时应补出中心词(名词),以形容词作定语。
试找出下列句中形容词活用为名词的词,并试着找出其活用的规律和特点。
(1)群贤毕至,少长咸集:______________________________________________
(2)郯子之徒,其贤不及孔子:__________________________________________
(3)此其志不在小:____________________________________________________
(4)屈平疾……邪曲之害公也,方正之不容也:____________________________
____________________________________________________________________
(5)宾主尽东南之美:__________________________________________________
(6)是故圣益圣,愚益愚:______________________________________________
规律和特点:________________________________________________________
____________________________________________________________________
2.形容词活用为动词
在文言文中,当形容词直接带宾语,或者前面受能愿动词或副词修饰时,它不再表示事物的性质,而是表示相应的动作行为或变化发展。
试找出下列句中形容词活用为动词的词,并试着找出其活用的规律和特点。
(1)古之欲明明德于天下者:____________________________________________
(2)王者不却众庶,故能明其德:________________________________________
(3)不知东方之既白:__________________________________________________
(4)素善留侯张良:____________________________________________________
(5)且夫天下非小弱也:________________________________________________
(6)明道德之广崇:____________________________________________________
规律和特点:________________________________________________________
____________________________________________________________________
(二)使动用法与意动用法
1.使动用法
(1)试找出下列句中活用为使动用法的动词,并试着找出其活用的规律和特点。
①忧劳可以兴国,逸豫可以亡身:______________________________________
②后秦击赵者再,李牧连却之:________________________________________
③外连衡而斗诸侯:__________________________________________________
④宜皆降之:________________________________________________________
⑤沛公旦日从百余骑来见项王:________________________________________
规律和特点:________________________________________________________
____________________________________________________________________
(2)试找出下列句中活用为使动用法的形容词,并试着找出其活用的规律和特点。
①焚百家之言,以愚黔首:____________________________________________
②欲治其国者,先齐其家:____________________________________________
③既来之,则安之:__________________________________________________
④则思正身以黜恶:__________________________________________________
规律和特点:________________________________________________________
____________________________________________________________________
(3)试找出下列句中活用为使动用法的名词,并试着找出其活用的规律和特点。
①既东封郑,又欲肆其西封:__________________________________________
②先破秦入咸阳者王之:______________________________________________
③却宾客以业诸侯:__________________________________________________
④阙秦以利晋:______________________________________________________
规律和特点:________________________________________________________
____________________________________________________________________
2.意动用法
试找出下列句中活用为意动用法的形容词、名词,并试着找出其活用的规律和特点。
(1)单于壮其节:______________________________________________________
(2)况吾与子渔樵于江渚之上,侣鱼虾而友麋鹿:__________________________
(3)驼业种树:________________________________________________________
(4)悦亲戚之情话:____________________________________________________
(5)吾从而师之:______________________________________________________
规律和特点:________________________________________________________
____________________________________________________________________
特别提醒 使动用法与意动用法的区别
有些使动用法与意动用法较难区分,必须紧扣上下文,研究句子本身所表达的意思,方能确定该词是何种用法。例如下面两个句子:
小eq \b\lc\{\rc\ (\a\vs4\al\c1(①工师得大木,则王喜……匠人斫而小之,则王怒……,②孔子登东山而小鲁,登泰山而小天下。))
①句中的“小”是“使……小”,即“使它小了”。
②句中的“小”是“以……为小”,即“认为鲁地小了”“认为天下小了”。
由以上两句可以看出,使动侧重于客观行动,而意动侧重于主观感受,是个人的看法,事实未必见得如此。如“小天下”,其实天下并未变小,变小只是孔子的一种主观感受罢了。
动词的为(wèi)动用法
为动用法中,动词不直接支配宾语,而是表示为(因、给、对)宾语而施行某一动作。简言之,主语为宾语而动。只有动词(包括活用了的名词、形容词)才有为动用法。其中“为”包括“为了”“因为”“给(替)”“对(向)”四个意思。如“死国可乎”中的“死”相当于“为……而死”,“名我固当”中的“名”相当于“给……命名”。
年份
卷别
篇名
文体
选文特点
2022
新高考Ⅰ卷
《战国策·魏策三》
国别体
①选文体裁:趋于多样化。
由考查十几年的纪传体到2021年的纪事本末体,再到2022年的国别体及其他文体,充分显示了高考文言文体的变化过程。2022年,高考选文开始迈入多样化时代。但是无论如何变化,写人叙事的本质特点不会变。
②选文主题:着眼立德树人。
选文注重文质兼美,尤其在内容主题上能够让考生感受祖国文化的博大精深,从中学习并传承中华传统文化的精华。
③选文关联:关联教材,注重迁移。
选文虽都出自课外,但无论是内容还是形式,都与教材有一定的关联性,目的在于引导广大师生重视教材,用好教材,将功夫下在课堂内。
④选文篇幅:600~700字,文字浅显。
新高考Ⅱ卷
《东观汉记》
纪传体
全国甲卷
《战国策·秦策二》
国别体
全国
乙卷
《说苑·贵德》
杂史
小说
2021
新高考Ⅰ卷
《贞观君臣
论治》
纪事本末体
新高考Ⅱ卷
《祖逖北伐》
全国
甲卷
《契丹盟好》
全国
乙卷
《贞观君臣
论治》
2010—2020年全国卷、新高考卷
纪传体
文体
结构特点
叙事特点
语言特点
国别体
①策士给统治者讲述寓言或历史故事。
②先叙策士献策等背景,再写献策经过(言语游说过程),后叙献策结果。
③故事之外的叙述者所讲述的旁白。
某国发生了某事。
①语言生动精炼,简明流利,富有形象性。
②语言风格独特(雄辩的论说,尖刻的讽刺,耐人寻味的幽默)。
纪事本末体
①有具体的叙事名称。
②故事性强,记录事件的开始、结束,凸显事件历程。
③突出事件中主要人物的治国观点、理念及历史贡献。
某件事是如何发生、发展的,以记事为主。
①侧重于叙事,凝练概括,间有细节描写。
②善用“春秋笔法”(一字寓褒贬)。
③夹叙夹议,叙议结合。
纪传体
①开头:简要介绍传主的基本信息(姓名、籍贯、家庭)。
②中间:传主的生平履历及主要事迹。
③结尾:传主结局,死后封赏。
某人做了某事,以记人为主。
①凝练概括,间有细节描写。
②善用“春秋笔法”(一字寓褒贬)。
③有特定的用语习惯(如称人一般只称“名”)。
年份
卷别
提问方式
设题角度
命题特点
2022
新高考Ⅰ卷
下列对文中加点的词语及相关内容的解说,不正确的一项是(3分)
多义实词:蔽
①实词是文言文学习的重中之重。过去近十年,高考一直把它放在翻译中考查;2022年恢复了实词单独设题的考查形式,或采用与文化常识一起考查的形式。
②实词考查重点放在古今异义词、多义实词等上。
③实词考查高度重视与教材的关联。
新高考Ⅱ卷
下列对文中加点的词语及相关内容的解说,不正确的一项是(3分)
古今异义词:尊重
全国
甲卷
下列对文中加点的词语及相关内容的解说,不正确的一项是(3分)
古今异义词:宣言
多义实词:约、孤、阴
全国
乙卷
下列对文中加点的词语及相关内容的解说,不正确的一项是(3分)
多义实词:食、放、靡、悲
演变类型
示例
词义扩大
“中国”,古义指中原地区,现指整个中国
词义缩小
“谷”,古义指庄稼、粮食,今义指小米或稻谷
词义转移
“脚”,古义指小腿,今义指脚
词义弱化
“羞”,古义是“羞愧,感到耻辱”,今义是“害羞,不好意思”
词义强化
“宣言”,古义是“扬言”,今义是“宣告,声明”
感情色彩变化
“爪牙”,古义是中性词,今义是贬义词
示例
古义
今义
妻子
妻子儿女(“妻”与“子”两词)
男女两人结婚后,女子是男子的妻子
祖父
祖辈父辈(“祖”与“父”两词)
父亲的父亲
亲信
亲近信任(“亲”与“信”两词)
亲近而信任的人(多含贬义)
博学
广泛地学习(“博”与“学”两词)
学问广博精深
古义
今义
完全不同
该
完备
应当
抢
碰撞
抢夺
行李
外交使节(人)
出行时携带的东西
去
离开
跟“来”相对
同中有异
给
供给
交付,送与
勤
辛劳,与“逸”相对
勤劳、勤快
劝
鼓励、劝勉
劝说
访
询问、咨询
探访、访问
类型
典例
语素意义相近
“假舟楫者,非能水也”(《劝学》)中的“舟楫”,只有“舟”的意义,没有“楫”的意义,“楫”是衬字
语素意义相对
“备他盗之出入与非常也”(《鸿门宴》)中的“出入”,“出”是出去,“入”是进来,在这里偏用“入”的意义,“出”是衬字
按
拔
拜
报
暴
备
比
币
辟
薄
裁
操
策
差
长
陈
称
出
处
传
垂
次
存
错
贷
德
独
多
夺
发
伐
方
分
奉
赋
干
苟
购
果
会
计
将
矜
景
竟
居
课
理
名
命
逆
披
趣
让
稍
舍
身
审
师
释
视
疏
图
委
闻
文
务
息
系
向
延
夷
意
引
游
责
直
置
志
中
白
表
第
反
奉
废
伏
姑
躬
怀
号
径
加
觉
旧
激
极
据
略
论
敛
谋
内
难
遣
趋
起
饶
夙
收
市
岁
署
事
矢
输
深
脱
听
通
谓
衔
雅
遇
援
寓
御
有
缘
言
状
征
止
张
著
自
主
字
至
遂
作
足
伯
临
效
许
益
云
业
退
肆
迫
强
简
能
求
生
达
观
采
词语
古义
今义
变化类型
河
泛指一切河流
臭
难闻的气味
走
步行
怨
埋怨
恨
仇恨,怀恨
卑鄙
(语言行为)恶劣
相关学案
这是一份2024年高考语文文本阅读总复习学案02:文言实词,共12页。学案主要包含了专项训练,文段阅读,综合训练等内容,欢迎下载使用。
这是一份高考语文二轮专题复习学案:理解常见实词在文中的含义( 一),共7页。学案主要包含了知识要点,考点分析,高考金题,文化常识等内容,欢迎下载使用。
这是一份高考语文二轮专题复习学案:理解常见实词在文中的含义(二),共10页。学案主要包含了联想推断,语言结构推断,辨析词性推断,语法分析推断,语境分析推断等内容,欢迎下载使用。

