长沙市初中学业水平考试试卷长沙中考语文模拟卷(无答案)
展开2023年湖南省长沙市初中学业水平考试模拟试卷(八)(含答案): 这是一份2023年湖南省长沙市初中学业水平考试模拟试卷(八)(含答案),共13页。
2023年湖南省长沙市望城区初中学业水平模拟考试语文试卷(含答案): 这是一份2023年湖南省长沙市望城区初中学业水平模拟考试语文试卷(含答案),共8页。
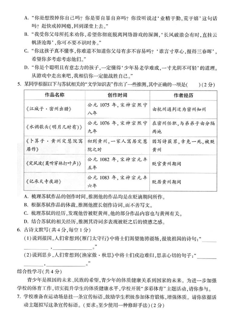
2023年湖南省长沙市初中学业水平考试模拟试卷(四)(含答案): 这是一份2023年湖南省长沙市初中学业水平考试模拟试卷(四)(含答案),共13页。

