


精品解析:新疆维吾尔自治区和田地区洛浦县2022-2023学年高二上学期11月期中考试化学试题(解析版)
展开
这是一份精品解析:新疆维吾尔自治区和田地区洛浦县2022-2023学年高二上学期11月期中考试化学试题(解析版),共16页。试卷主要包含了 下列叙述不正确的是等内容,欢迎下载使用。
2022~2023学年度第一学期和田地区洛浦县期中教学情况调研
高二化学
注意事项:
1.本试卷包含选择题和非选择题两部分。考生答题全部答在答题卡上,答在本试卷上无效。本次考试时间为75分钟,满分值为100分。
2.答题前,请务必将自己的姓名、准考证号(考试号)用书写黑色字迹的0.5毫米签字笔填写在答题卡上,并用2B铅笔将对应的数字标号涂黑。
3.答选择题必须用2B铅笔把答题卡上对应题目的答案标号涂黑。如需改动,请用橡皮擦干净后,再选涂其它答案。答非选择题必须用书写黑色字迹的0.5毫米签字笔写在答题卡上的指定位置,在其它位置答题一律无效。
一、单项选择题:本题共10小题,每小题4分,共40分。每小题只有一个选项符合题意。
1. 化学与我们的生产、生活密切相关。下列叙述错误的是
A. 高纯硅可用于制造芯片和光导纤维
B. 液化石油气的主要成分为烃类物质
C. 废旧电池属于有害垃圾,不可随意丢弃,需专门回收
D. 用乙烯—四氟乙烯共聚物(ETFE膜)作为水立方的外立面膜结构材料
【答案】A
【解析】
【详解】A.高纯硅可用于制造芯片,不能用于光导纤维,用于制光导纤维的是二氧化硅,A错误;
B.液化石油气主要是碳氢化合物所组成的,其主要成分为丙烷、丁烷以及其他的烷烃等,因此液化石油气的主要成分为烃类物质,B正确;
C.废旧电池中含有重金属,属于有害垃圾,不可随意丢弃,需专门回收,C正确;
D.乙烯-四氟乙烯共聚物是一种化学物质,具有良好的耐热、耐化学性能和电绝缘性能,因此用乙烯—四氟乙烯共聚物(ETFE膜)作为水立方的外立面膜结构材料,D正确;答案选A。
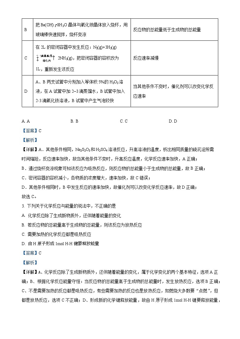
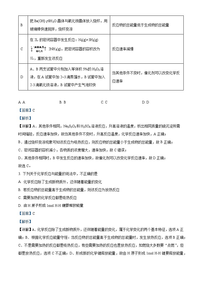
2. 下列生产或实验事实引出的结论不正确的是
选项
事实
结论
A
其他条件相同,Na2S2O3和H2SO4溶液反应,升高溶液的温度,析出相同质量的硫所需时间缩短
当其他条件不变时,升高反应温度,化学反应速率加快
B
把Ba(OH)2•8H2O晶体与氧化铵晶体放入烧杯,用玻璃棒快速搅拌,烧杯变凉
反应物的总能量低于生成物的总能量
C
在2L的密闭容器中发生反应:N2(g)+3H2(g)2NH3(g),把密闭容器的容积改为1L,重新发生该反应
反应速率减慢
D
A、B两支试管中分别加入等体积5%的H2O2溶液,在A试管中加2~3滴蒸馏水,B试管中加入2-3滴氧化铁溶液,B试管中产生气泡较快
当其他条件不变时,催化剂可以改变化学反应速率
A. A B. B C. C D. D
【答案】C
【解析】
【详解】A.其他条件相同,Na2S2O3和H2SO4溶液反应,升高溶液的温度,析出相同质量的硫沉淀所需时间缩短,反应速率加快,故当其他条件不变时,升高反应温度,化学反应速率加快,A正确;
B.通过烧杯变凉现象可知该反应为吸热反应,则反应物的总能量小于生成物的总能量,故B正确;
C.密闭容器的容积减小,各物质的浓度增大,速率加快,故C错误;
D.其他条件相同时,B中发生反应的速率加快,故催化剂可以改变化学反应速率,故D正确;
故选C。
3. 下列关于化学反应与能量的说法中,不正确的是
A. 化学反应除了生成新物质外,还伴随着能量的变化
B. 若反应物的总能量高于生成物的总能量,则该反应为放热反应
C. 需要加热的化学反应都是吸热反应
D. 由H原子形成1mol H-H键要释放能量
【答案】C
【解析】
【详解】A、化学反应除了生成新物质外,还伴随着能量的变化,属于化学变化的两个基本特征,选项A正确;B、根据化学反应能量守恒:当反应物的总能量高于生成物的总能量时,发生放热反应,选项B正确;C、不是需要加热的反应都是吸热反应,有些需要加热的反应也是放热反应,如燃烧大多数要“点燃”,但都是放热反应,选项C不正确;D、形成新的化学键释放能量,故由H原子形成1mol H-H键要释放能量,选项D正确。答案选C。
4. 一定温度下,反应N2(g)+O2(g)2NO(g)在密闭容器中进行,达到平衡后,下列措施能改变化学反应速率且能使平衡发生移动的是
A. 恒容,按原平衡各物质的比例充入N2、O2和NO B. 恒容,充入He
C. 恒压,充入He D. 恒压,充入N2
【答案】D
【解析】
【详解】A.已知N2(g)+O2(g)2NO(g)反应前后气体的总物质的量不变,则平衡后,恒容,按原平衡各物质的比例充入N2、O2和NO,浓度增大,反应速率加快,但平衡不移动,故A错误;
B.恒容,充入He,各组分浓度不变,速率不变,且平衡不移动,故B错误;
C.恒压,充入He,体积增大,各组分浓度减小,速率减小,且平衡不移动,故C错误;
D.恒压,充入N2,体积增大,氧气和NO的浓度降低,反应速率改变,且平衡移动,故D正确;
故答案为D。
【点睛】由于压强对反应速率或平衡状态的影响其实质是改变浓度,所以需要特别注意惰性气体加入时平衡的变化,可总结为“惰性气体”对化学平衡的影响:①恒温、恒容条件:原平衡体系体系总压强增大→体系中各组分的浓度不变→平衡不移动。②恒温、恒压条件:原平衡体系容器容积增大,各反应气体的分压减小→体系中各组分的浓度同倍数减小(等效于减压),平衡向气体体积增大的方向移动。
5. 下列叙述不正确的是
A. 图1所示,若将开关与a连接,可以实现化学能转化为电能;若将开关与b连接,相当于“外加电流的阴极保护法”
B. 冰醋酸加水稀释过程中,溶液的导电能力随着水的体积变化的曲线如图2所示。a、b、c中导电能力最大的是b点,但b点对应醋酸的电离度并非最大
C. 图3是室温下H2O2催化分解放出氧气的反应中c(H2O2 )随反应时间变化的曲线,说明随着反应的进行H2O2分解速率逐渐减小
D. 图4为CO(g) + 2H2(g) CH3OH(g)的能量变化图,由此可知,生成1mol CH3OH(g),至少需要外界提供419kJ 的能量
【答案】D
【解析】
【详解】A. 图1所示,若将开关与a连接,则形成原电池,可以实现化学能转化为电能;若将开关与b连接,则形成电解池,铁连接负极,相当于“外加电流的阴极保护法”,选项A正确;
B.溶液离子浓度越大导电能力越强,加水促进醋酸的电离,故冰醋酸加水稀释过程中,溶液的导电能力随着水的体积变化的曲线如图2所示。a、b、c中导电能力最大的是b点,但b点对应醋酸的电离度并非最大,选项B正确;
C. 根据图中信息可知,随反应的进行,H2O2分解速率逐渐减小,选项C正确;
D. 图4为CO(g) + 2H2(g) CH3OH(g)的能量变化图,由此可知,生成1mol CH3OH(g),放出(510-419)kJ=91 kJ 的热量,选项D不正确;
答案选D。
6. 下列化学电池不易造成环境污染的是
A. 氢氧燃料电池 B. 锌锰电池 C. 镍镉电池 D. 铅蓄电池
【答案】A
【解析】
【分析】
【详解】A.氢氧燃料电池生成物为水,无污染,故A正确;
B.锌锰电池中含有重金属锰,对环境有污染,故B错误;
C.镍镉电池中含有重金属镍镉,对环境有污染,故C错误;
D.铅蓄电池中含有铅元素,对环境有污染,故D错误.
故选A,
7. CH3OH(g)+CO2(g)+H2(g)CH3COOH(g)+H2O(g)ΔH=+220.5kJ·mol-1的反应历程如图所示,下列说法不正确的是
A. 第1步反应为取代反应
B. 中间产物有7种
C. CH3COORhI+H2=Rh+CH3COOH+HI
D. 反应达平衡后,若升高温度,v(正)、v(逆)均增大,但v(正)>v(逆)
【答案】B
【解析】
【详解】A.由反应历程图可知,第1步反应为:,该反应为取代反应,故A正确;
B.由反应历程图可知,该历程的中间产物有、CH3RhI 、CH3COORhI 、、HI,共5种,和Rh为催化剂,故B错误;
C.由反应历程图可知,第4步反应为:CH3COORhI+H2=Rh+CH3COOH+HI,故C正确;
D.该反应为吸热反应,反应达平衡后,若升高温度,v(正)、v(逆)均增大,平衡正向移动,即再次平衡前v(正)>v(逆),故D正确;
故答案选B。
8. Ni可活化C2H6放出CH4,其反应历程如下图所示:
下列关于活化历程的说法不正确的是
A. 决速步骤:中间体2→中间体3
B. 反应方程式为
C. 键的形成有利于氢原子的迁移
D. 涉及极性键、非极性键的断裂和生成
【答案】D
【解析】
【详解】A.由题干反应历程图中信息可知,中间体2→中间体3的活化能最大,反应速率最慢,决定整个反应的速率,即决速步骤:中间体2→中间体3,A正确;
B.由题干反应历程图中信息可知,反应方程式为:,B正确;
C.题干信息得到,Ni可活化C2H6放出CH4,过渡态2得到Ni-H键的形成有利于氢原子的迁移,C正确;
D.反应过程中涉及C-C键的断裂和C-H键的形成,涉及非极性键的断裂,不涉及非极性键的形成,D错误;
故答案为:D。
9. 下列反应,其中属于水解反应的是
A. NH+2H2ONH3·H2O+H3O+ B. HCO+H2OH3O++CO
C. H2SO3H++HSO D. Cl2+H2OH++Cl-+HClO
【答案】A
【解析】
【详解】A.NH+2H2ONH3·H2O+H3O+是NH的水解方程式,A符合题意;
B.HCO+H2OH3O++CO是HCO的电离方程式,B不合题意;
C.H2SO3H++HSO是H2SO3的一级电离方程式,C不合题意;
D.Cl2+H2OH++Cl-+HClO是Cl2和H2O反应的离子方程式,D不合题意;
故答案为:A。
10. 一种新型氟离子电池的电解质为LaSrMnO2F和LaSrMnO4F4-X,F-可嵌入这两种盐的晶体中,该电池工作时放电的示意图如下图所示,下列判断正确的是
A. 放电时,b极为该电池的正极
B. 充电时,F-移向b极
C. 充电时,阳极的电极反应式为MgF2+2e-=Mg+2F-
D. 电池总反应为3Mg+2BiF32Bi+3MgF2
【答案】D
【解析】
【分析】根据电子的移动方向,该电池放电时Mg失去电子结合F-生成MgF2,即b电极为负极,电极反应式为Mg+2F--2e-=MgF2,则a为正极,正极的电极反应式为BiF3+3e-=Bi+3F-;充电时,电解池的阳极、阴极与原电池的正极、负极对应,即电解池的阳极为原电池的正极,阴极为原电池的负极,电极反应与原电池的电极反应相反。
【详解】A.根据上述分析,放电时,Mg失去电子、作负极,即b极为负极,A判断错误;
B.充电时,a极为阳极、b极为阴极,阴离子由阴极移向阳极,即F-从b极移向a极,B判断错误;
C.充电时,电解池的阳极发生失去电子的氧化反应,阳极的电极反应式为Bi+3F--3e-=BiF3,C判断错误;
D.放电时,负极的电极反应式为Mg+2F- -2e-=MgF2,正极的电极反应式为BiF3+3e-=Bi+3F-,因此该电池总反应为3Mg+2BiF32Bi+3MgF2,D判断正确;
答案为D。
二、填空题:共计60分。
11. (1)已知下列反应的焓变
①CH3COOH(l)+2O2(g)=2CO2(g)+2H2O(l) △H1=-870.3kJ/mol
②C(s)+O2(g) =CO2(g) △H2=-3935kJ/mol
③2H2(g)+O2(g) =2H2O(l) △H3=-285.8kJ/mol
试计算反应2C(s)+2H2(g)+O2(g)=CH3COOH(l)的焓变ΔH=_____________kJ/mol。
(2)实验测得,5g液态甲醇(CH3OH)在氧气中充分燃烧生成二氧化碳气体和液态水时释放出113.5kJ的热量,试写出甲醇燃烧的热化学方程式:_________________________。
(3)火箭推进器常以气态联氨(N2H4)为燃料、液态过氧化氢为助燃剂进行热能提供.反应过程中生成的气体可参与大气循环。测得当反应过程中有1mol水蒸气生成时放出161kJ的热量.试写出反应过程中的热化学方程式:___________________________。
【答案】 ①. -202.5 ②. CH3OH(l) +O2(g) === CO2(g) + 2H2O(l) ΔH=-726.4kJ/mol ③. N2H4(g) + 2H2O2(l) === N2(g) + 4H2O(g) ΔH=-644kJ/mol
【解析】
【详解】(1)已知:①CH3COOH(l)+2O2(g)=2CO2(g)+2H2O(l) △H1=-870.3kJ/mol,②C(s)+O2(g)=CO2(g) △H2=-393.5kJ/mol,③2H2(g)+O2(g)=2H2O(l) △H3=-285.8kJ/mol,根据盖斯定律可知,2C(s)+2H2(g)+O2(g)=CH3COOH(l)可由②×2+③-①得到,则反应的焓变ΔH=(-393.5kJ/mol)×2+(-285.8kJ/mol)-(-870.3kJ/mol)=-202.5kJ/mol。
(2)实验测得,5g液态甲醇(CH3OH)在氧气中充分燃烧生成二氧化碳气体和液态水时释放出113.5kJ的热量,则1mol甲醇即32g甲醇完全燃烧放出的热量是,因此甲醇燃烧的热化学方程式为CH3OH(l)+O2(g)=CO2(g)+2H2O(l) ΔH=-726.4kJ/mol。
(3)反应过程中生成的气体可参与大气循环,根据原子守恒可知应该是氮气和水蒸气。测得当反应过程中有1mol水蒸气生成时放出161kJ的热量,则有4mol水蒸气生成放出644kJ的热量,所以反应过程中的热化学方程式为N2H4(g)+2H2O2(l)=N2(g)+4H2O(g) ΔH=-644kJ/mol。
12. 新华社报道:全国农村应当在“绿色生态·美丽多彩·低碳节能·循环发展”的理念引导下,更快更好地发展“中国绿色村庄”,参与“亚太国际低碳农庄”建设。可见“低碳循环”已经引起了国民的重视,试回答下列问题:
(1)煤的气化和液化可以提高燃料的利用率。
已知25℃、101kPa时:
①C(s)+O2(g)=CO(g) ΔH=-126.4kJ/mol
②2H2(g)+O2(g)=2H2O(l) ΔH=-571.6kJ/mol
③H2O(g)=H2O(l) ΔH=-44kJ/mol
则在25℃、101kPa时:
C(s)+H2O(g)=CO(g)+H2(g) ΔH=_____。
(2)高炉炼铁是CO气体的重要用途之一,其基本反应为:FeO(s)+CO(g)Fe(s)+CO2(g) ΔH>0
已知在1100℃时,该反应的化学平衡常数K=0.263。
①温度升高,化学平衡移动后达到新的平衡,此时平衡常数K值____(填“增大”“减小”或“不变”)。
②1100℃时测得高炉中,c(CO2)=0.025mol/L,c(CO)=0.1mol/L,则在这种情况下,该反应是否处于化学平衡状态?____(填“是”或“否”),其判断依据是___。
(3)目前工业上可用CO2来生产燃料甲醇,有关反应为:CO2(g)+3H2(g)CH3OH(g)+H2O(g) ΔH=-49.0kJ/mol。
现向体积为1L的恒容密闭容器中,充入1molCO2和3molH2,反应过程中测得CO2和CH3OH(g)的浓度随时间的变化如图所示。
①从反应开始到平衡,氢气的平均反应速率v(H2)=____。
②下列措施能使增大的是____(填字母)。
A.升高温度
B.再充入H2
C.再充入CO2
D.将H2O(g)从体系中分离
E.充入He(g),使体系压强增大
【答案】 ①. +115.4 kJ/mol ②. 增大 ③. 否 ④. 浓度商Q小于平衡常数K ⑤. 0.225mol/(L·min) ⑥. BD
【解析】
【详解】(1)①C(s)+O2(g)=CO(g) ΔH=-126.4kJ/mol
②2H2(g)+O2(g)=2H2O(l) ΔH=-571.6kJ/mol
③H2O(g)=H2O(l) ΔH=-44kJ/mol
将①+③-×②得:
C(s)+H2O(g)=CO(g)+H2(g) ΔH=+115.4 kJ/mol
答案为:+115.4 kJ/mol
(2)①因为正反应为吸热反应,所以温度升高,化学平衡正向移动,移动后达到新的平衡,此时平衡常数K值增大。答案为:增大
②1100℃时测得高炉中,c(CO2)=0.025mol/L,c(CO)=0.1mol/L,则在这种情况下,该反应没有处于化学平衡状态。答案为:否
其判断依据是Q=,平衡正向移动。
答案为:浓度商Q小于平衡常数K
(3) CO2(g)+3H2(g)CH3OH(g)+H2O(g)
起始量 1.00 3.00 0 0
变化量 0.75 2.25 0.75 0.75
平衡量 0.25 0.75 0.75 0.75
①从反应开始到平衡,氢气的平均反应速率v(H2)=mol/(L·min)
答案为:0.225mol/(L·min)
②A.升高温度,平衡逆向移动,c(CH3OH)减小,c(CO2)增大,减小,不合题意;
B.再充入H2,平衡正向移动,c(CH3OH)增大,c(CO2) 减小,增大,符合题意;
C.再充入CO2,虽然平衡正向移动,c(CH3OH)增大,c(CO2)增大,但c(CO2)增大的更多,减小,不合题意;
D.将H2O(g)从体系中分离,平衡正向移动,c(CH3OH)增大,c(CO2) 减小,增大,符合题意;
E.充入He(g),使体系压强增大,c(CH3OH)不变,c(CO2)不变,不变,不合题意。
故选BD。
13. 减少工业和生活废弃物的排放并合理开发利用,近年来受到了人们的普遍关注。
Ⅰ.利用工业废水中的CO2制取甲醇,反应为CO2+3H2CH3OH+H2O。
(1)已知下列反应的能量变化如图所示:
由二氧化碳和氢气制备甲醇的热化学方程式为____________________________。
Ⅱ.利用工业废气CO合成甲醇,反应为CO(g)+2H2(g)CH3OH(g)。
(2)一定条件下,在1 L密闭容器中充入0.6 mol CO和1.4 mol H2,8 min后达到平衡,CO的转化率为50%,则8 min内H2的平均反应速率为__________________。
(3)若反应原料是来自煤的气化,已知该反应的平衡常数表达式为K= ,每生成1 mol H2需要吸收131.3 kJ的热量。写出该反应的热化学方程式____________________________。
(4)T ℃时,能发生反应:2CH3OH(g)CH3OCH3(g)+H2O(g)。已知反应平衡常数为400,此温度下,在1 L密闭容器中加入一定量的甲醇,反应到某时刻测得各组分的物质的量浓度如表:
物质
CH3OH
CH3OCH3
H2O
c/(mol·L-1)
0.46
1.0
10
此刻正、逆反应速率关系是v(正)_______(填“>”、“ ②. 1.2 mol•L-1
(5) ①. 温度 ②. 图中表明随着X增大,CO的平衡转化率减小;如果X表示压强,压强增大,平衡向正反应方向移动,CO的平衡转化率增大,不符合条件;如果X表示温度,温度升高,平衡向逆反应方向移动,CO的平衡转化率减小,符合条件。
(6) ①. 正 ②. 2CO2 +12H++12e-=C2H4+4H2O
【解析】
【小问1详解】
图象分析书写热化学方程式为:①CO(g)+H2O(g)=CO2(g)+H2(g)△H=-41kJ/mol,②CO(g)+2H2(g)=CH3OH(l)△H=-91kJ/mol;依据盖斯定律②-①得到:CO2(g)+3H2(g)=CH3OH(l)+H2O(l)△H=-50kJ/mol;
【小问2详解】
在该条件下,若反应①的起始浓度分别为:c(CO)=0.6mol•L-1,c(H2)=1.4mol•L-1,8min后达到平衡,CO的转化率为50%,
则8min内H2的平均反应速率为==0.075 mol•L-1•min-1;
【小问3详解】
某反应的平衡常数表达式为K=,反应的化学方程式为:H2O(g)+C(s)⇌H2(g)+CO(g),每生成1mol H2需要吸收131.3kJ的热量,生成2g氢气放热131.3kJ,结合热化学方程式书写方法写出,C(s)+H2O(g)=H2(g)+CO(g)△H=+131.3kJ•mol-1;
【小问4详解】
2CH3OH(g)⇌CH3OCH3(g)+H2O(g),浓度商==4.7<400,平衡正向移动,则v正大于v逆;
②设达到平衡时二甲醚反应的物质的量浓度为xmol/L,
化学平衡常数K==400,x=0.2,则平衡时二甲醚的物质的量浓度=(1+0.2)mol/L=1.2mol/L;
【小问5详解】
3CO(g)+3H2(g)⇌CH3OCH3(g)+CO2(g)△H=-262.7kJ•mol-1,反应为气体体积减小的放热反应,温度升高平衡逆向进行,一氧化碳转化率减小,增大压强平衡正向进行,一氧化碳转化率增大,图中表明随着X增大,CO的平衡转化率减小;如果X表示压强,压强增大,平衡向正反应方向移动,CO的平衡转化率增大,不符合条件;如果X表示温度,温度升高,平衡向逆反应方向移动,CO的平衡转化率减小,符合条件;
【小问6详解】
电解时,二氧化碳在b极上生成乙烯,得到电子的一极为电源的正极,电极反应式为2CO2+12H++12e-=C2H4+4H2O;
14. 氢能是一种极具发展潜力的清洁能源。以太阳能为热源,热化学硫碘循环分解水是一种高效、无污染的制氢方法。其反应过程如图所示:
(1)反应Ⅰ的化学方程式是___。
(2)已知反应Ⅱ:2H2SO4(l)=2SO2(g)+O2(g)+2H2O(g)△H=+550kJ·mol-1
它由两步反应组成:i.H2SO4(l)=SO3(g)+H2O(g)△H=+177kJ·mol-1;ii.SO3(g)分解。
则SO3(g)分解的热化学方程式为___。
(3)L(L1、L2)、X可分别代表压强或温度其中之一。如图表示L一定时,ii中SO3(g)的质量分数随X的变化关系。
①X代表的物理量是___。
②判断L1、L2的大小关系:L1___L2(填“>”“ ②. 负极: ③. 正极:
(3) ①. ②. I ③. 、 ④. < ⑤.
相关试卷
这是一份新疆和田地区洛浦县2022-2023学年高一上学期期中化学试题含答案,共13页。试卷主要包含了 下列说法正确的是等内容,欢迎下载使用。
这是一份2022-2023学年新疆维吾尔自治区和田地区和田县高二上学期11月期中化学试题 Word版,共10页。
这是一份精品解析:新疆维吾尔自治区和田地区洛浦县2022-2023学年高三上学期11月期中考试化学试题(解析版),共15页。试卷主要包含了5ml/LHClCl2Ca2等内容,欢迎下载使用。