吉林省松原市前郭县2022-2023学年七年级下学期期末生物试卷(含答案)
展开
这是一份吉林省松原市前郭县2022-2023学年七年级下学期期末生物试卷(含答案),共15页。试卷主要包含了单项选择题,非选择题等内容,欢迎下载使用。
2022-2023学年吉林省松原市前郭县七年级(下)期末生物试卷
一、单项选择题(每小题1分,共20分,把正确答案填在后面的表格内)
1.(1分)我国政府启动的“酱油补铁工程”是继食盐加碘后实施的又一项全民营养工程,“补铁”和“加碘”分别可以预防( )
A.佝偻病、地方性甲状腺肿
B.夜盲症、坏血病
C.脚气病、佝偻病
D.缺铁性贫血、地方性甲状腺肿
2.(1分)营养学家建议,为了保持身体健康,必须保证每日三餐、按时进食;在每日摄入的总能量中,早、中、晚餐的能量应当分别为( )
A.30%、30%、40% B.40%、30%、30%
C.30%、35%、35% D.30%、40%、30%
3.(1分)为了给临床上不方便进食的患者提供生命活动所需的能量,可采用静脉输入( )
A.生理盐水 B.葡萄糖 C.蛋白质 D.维生素
4.(1分)生物小组测定不同食物中含有能量的结果如下表,下列叙述正确的是( )
食物名称
大米
黄豆
花生仁
核桃仁
质量/克
20
20
①
20
水体积/毫升
50
50
50
50
水温升高/℃
1.3
1.4
2.2
3
A.实验时温度计不能碰到锥形瓶的底和壁
B.水温的变化是该实验的变量
C.①处的食物质量应为20毫克
D.实验结果表明花生仁含能量最多
5.(1分)如图是人体的血液成分,下列描述错误的是( )
A.A是淡黄色的半透明的液体,主要成分是水
B.B包含①②两种成分
C.C呈两面凹的圆盘状
D.②有细胞核,能吞噬侵入人体的病菌
6.(1分)下列关于人体呼吸道的叙述,不正确的是( )
A.人在进食吞咽时,一般不会误入气管的原因是会厌软骨盖住喉的入口
B.呼吸道都有骨或软骨作支架,能保证气流通畅
C.北欧人的鼻子明显比生活在赤道附近的人大,这有利于预热冬天寒冷的空气
D.在患重感冒时,往往用嘴呼吸,这对吸入的空气起到了充分的预热和清洁作用
7.(1分)精子与卵细胞结合成受精卵的场所是( )
A.卵巢 B.输卵管 C.子宫 D.脐带和胎盘
8.(1分)在“观察小鱼尾鳍内血液流动”的实验中,下列操作不合理的是( )
A.选用尾鳍色素多的活小鱼作材料
B.待小鱼安定后,再进行观察
C.用低倍镜观察血管内血液的流动情况
D.要时常往包裹小鱼的湿纱布上洒水
9.(1分)下列关于输血与血型的叙述,不正确的是( )
A.安全输血应以输入同型血为原则
B.必要时,AB型血可以少量输给其他血型的人
C.健康成年人每次献血200~300毫升不会影响健康的
D.某些病人只是因为血液中缺少某些成分,可采用成分输血
10.(1分)如图是某同学在显微镜下观察到的金鱼尾鳍内血液的流动图,请根据各血管中血液的流动方向判断甲、乙、丙三条血管各属于( )
A.小动脉 小静脉 毛细血管
B.小静脉 小动脉 毛细血管
C.毛细血管 小动脉 小静脉
D.小静脉 毛细血管 小动脉
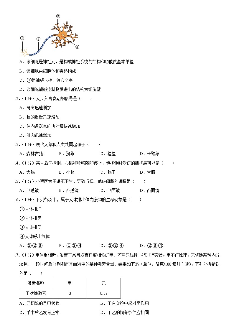
11.(1分)如图是人体某种细胞模式图,下列说法错误的是( )
A.该细胞是神经元,是构成神经系统的结构和功能的基本单位
B.该细胞由细胞体和突起构成
C.①是神经末梢,遍布全身
D.该细胞能够控制物质进出的结构为细胞壁
12.(1分)人步入青春期的信号是( )
A.身高迅速增加
B.脑的重量迅速增加
C.体内各器官的功能都快速增加
D.肌肉迅速增加
13.(1分)现代人猿和人类共同起源于( )
A.森林古猿 B.猕猴 C.猩猩 D.长臂猿
14.(1分)某人后仰摔倒,心跳和呼吸随即停止,他摔倒时受伤的结构最可能是( )
A.大脑 B.小脑 C.脑干 D.脊髓
15.(1分)小明因为用眼不卫生,导致近视,他应佩戴的眼睛是( )
A.凹透镜 B.凸透镜 C.凹面镜 D.凸面镜
16.(1分)下列各项中,属于人体排出体内废物的生命现象是( )
①人体排汗
②人体排尿
③人体排便
④人体呼出气体
A.①②③ B.①③④ C.①②④ D.②③④
17.(1分)用体重相近,发育正常且发育程度相似的甲、乙两只雄性小狗进行实验。甲不作处理,乙切除某种内分泌腺,一段时间后分别测定其血液中的某种激素含量,结果如下表(单位:微克/100毫升血液)。下列分析错误的是( )
激素名称
甲
乙
甲状腺激素
3
0.08
A.乙切除的是甲状腺 B.甲在实验中起对照作用
C.手术后乙发育正常 D.甲乙的饲养条件应相同
18.(1分)如图是生物体内的生理活动示意图。其中 a、b 表示某物质或血液,M表示相应的结构。下列叙述正确的是( )
A.若a表示脂肪,b表示脂肪酸和甘油,则M表示胃
B.若a表示蛋白质,b表示氨基酸,则M表示口腔
C.若a、b均表示静脉血,则M可表示小肠
D.若a、b均表示动脉血,则M可表示肾小球
19.(1分)如图为模拟肺与外界进行气体交换的装置,下列相关叙述正确的是( )
A.甲图表示呼气,膈肌收缩
B.甲图表示吸气,膈肌舒张
C.乙图表示呼气,膈肌舒张
D.乙图表示吸气,膈肌收缩
20.(1分)党的二十大报告强调必须牢固树立和践行绿水青山就是金山银山的理念。下列选项中不符合此理念的是( )
A.垃圾分类,变废为宝 B.植树造林,净化空气
C.围湖造田,扩展耕地 D.低碳生活,绿色出行
二、非选择题(每空1分,共30分)
21.(5分)“民以食为天”,人们摄食的大分子营养物质,必须先分解成小分子的有机物,才能被人体细胞利用。图一表示淀粉在消化道内逐步分解的示意图;图二曲线(X、Y、Z)分别表示三大营养物质在消化道中各部位(依次用A、B、C、D、E表示)被消化的程度。请回答:
(1)图三中的消化食物的主要场所是 (填序号),人体最大的消化腺是 (填文字)。
(2)小明早餐主要食用了油条,油条是由小麦面粉和植物油组成的,根据图二分析,能表示其二者在消化道内被消化的曲线分别是 和 (填“X”或“Y”或“Z”)。
(3)小明每天刷牙牙龈容易出血,医生建议他多摄取“膳食宝塔”中的 (图四中的序号)食物。
22.(6分)如图一是人体部分生理活动示意图,1~4表示心脏的四个腔,a~e表示人体的部分生理过程;图二是某人一次平静呼吸中,肺内气压的变化曲线。请据图分析回答下列问题:
(1)图一中过程a叫做 ;经过过程b后血糖浓度升高,刺激胰岛分泌的胰岛素增加,使血糖浓度降低。
(2)人体的膈肌处于 状态时,外界空气进入肺,完成过程d,对应的是图二中曲线的 段。氧气进入血液后经血液循环,首先到达心脏的哪个腔?[3] 。
(3)体育锻炼能增强心肌功能,改善血液循环。心脏的活动具有节律性,图一心脏中的[2]、[4]同时收缩时,房室瓣处于 状态。
(4)葡萄糖经过过程e进入组织细胞,在细胞的 中被氧化分解,为人体各项生命活动提供能量。
23.(5分)如图是肾单位结构示意图,如表格甲、乙、丙三种液体取自某人肾脏的不同部位,请分析回答下列问题:
液体主要成分(克/100mL)
水
蛋白质
葡萄糖
尿素
无机盐
甲
90
8
0.1
0.03
0.72
乙
98
0.03
0.1
0.03
0.72
丙
96
0
0
1.8
1.1
(1)人体每个肾单位由④、 (填序号)和⑤等部分构成。
(2)血管③中流动的血液是 (填“动脉血”或“静脉血”)。
(3)观察表格中数据发现,乙液体为 。表格中丙液体的葡萄糖含量为0,这是因为 。
(4)某成年人进行尿检时,检测出尿液中含有少量的血细胞,医生判断可能是 (填文字)发生病变。
24.(6分)为了创建绿色文明校园,激发学生的“呵护树苗”主题活动,活动过程中在神经系统的支配下同学们分工有序,团结合作,圆满完成活动,收获了知识,锻炼了技能,据图回答问题:
(1)“眼睛是心灵的窗户”,同学们在辨认树种时,小树苗反射的光线经过图中 的(填序号)和[D]的折射作用,在 (填文字)上形成物像,最终在大脑皮层 形成视觉。
(2)同学们能够听懂老师讲解的辨认树种相关知识,这属于 反射,听觉感受器④ 。
(3)挂牌过程中,如果手指不小心被尖锐的东西扎了一下,手会迅速缩回来,然后感觉到疼痛,则手动作的反射弧是E→ →I(用序号和箭头表示)。
25.(3分)食物中的糖类是最重要的供能物质,随着健康意识的增强,人们越来越关注糖类对人体健康的影响。图一是正常人血糖含量变化的曲线图;图二是人体内血糖浓度调节的部分过程示意图。请据图分析并回答问题:
(1)图一中饭后1小时(BC段)血糖浓度出现大幅度上升,是因为营养物质中葡萄糖被 吸收进入血液。
(2)从图二可以看出,血糖浓度升高,刺激感受器产生神经冲动,作为效应器的胰岛在大脑皮层以下的神经中枢(下丘脑)作用下会加速分泌胰岛素,使血糖浓度下降。由此可见,正常人血糖浓度保持相对稳定是 共同调节的结果,其中人体对血糖调节的反射类型属于 反射。
26.(5分)如图是探究唾液淀粉酶对淀粉消化作用的实验:
(1)实验第二步,2号试管中应滴加2mL 。1号试管起 作用。
(2)隔水加热的水温为什么设定为 37℃? 。
(3)滴加碘酒后, 号试管呈蓝色。
(4)我们进食时细嚼慢咽,是为了使食物团块变小,增加食物与唾液的 ,有利于食物的消化。
2022-2023学年吉林省松原市前郭县七年级(下)期末生物试卷
参考答案与试题解析
一、单项选择题(每小题1分,共20分,把正确答案填在后面的表格内)
1.【分析】根据元素对人体健康的重要作用:缺碘会引起甲状腺肿大,血红蛋白是一种红色的含铁的蛋白质,由蛋白质和铁构成,缺铁会引起缺铁性贫血。
【解答】解:缺维生素A会患夜盲症;维生素C可预防坏血病;缺维生素B1会引起脚气病;缺少钙或维生素D会引起佝偻病;缺碘会引起甲状腺肿大;缺铁会引起缺铁性贫血,因此“补铁”和“加碘”分别可以预防缺铁性贫血、地方性甲状腺肿大。
故选:D。
2.【分析】为了满足人体每天对能量和营养物质的需要,人们的营养必须合理;为了做到合理膳食,我国营养学家将这食物形象地设计成“平衡膳食宝塔”,提倡居民每天均衡地吃膳食宝塔中的食物。
【解答】解:为了保持身体健康,必须保证每日三餐,按时进餐,在每日摄入的总能量中,早、中、晚餐的能量应当分别占30%、40%、30%左右。
故选:D。
3.【分析】糖类、脂肪、蛋白质都是组成细胞的主要物质,并能为生命活动提供能量。糖类是主要的供能物质,能为人体提供能量;蛋白质是构成人体细胞的基本物质,与人体的生长发育以及细胞的修复和更新有重要关系,也能提供少量的能量;脂肪是备用能源,一般存储在皮下备用;水、无机盐、维生素不能提供能量。
【解答】解:糖类是最主要的供能物质,人体进行各项生命活动所消耗的能量主要来自糖类的氧化分解,约占人体能量供应量的70%。所以,为了给临床上不方便进食的患者提供生命活动所需的能量,可采用静脉输入葡萄糖。
故选:B。
4.【分析】(1)种子的成分包括有机物(淀粉、蛋白质和脂肪)和无机物(水和无机盐)。有机物是含碳的化合物,容易燃烧,而无机物是不含碳的,熔点高,不易燃烧。
(2)设置对照组的必要性;对照实验:在探究某种条件对研究对象的影响时,对研究对象进行的除了该条件不同以外,其他条件都相同的实验。根据变量设置一组对照实验,使实验结果具有说服力。
【解答】解:A、测量液体温度时,温度计的玻璃泡要全部浸入被测液体中,不要碰到容器底或容器壁,A正确。
B、对照实验只有一个变量,除探究条件不同外,其他条件都相同。而这个实验中各个食物的质量和水的量各是相等的,只有食物的种类不同,所以食物的种类为变量,B错误。
C、对照实验需遵循单一变量原则,除了实验变量不同外,其它条件均需相同且适宜,因此实验中①应该为20克,C错误。
D、从实验结果可以看出,花生仁、黄豆、核桃仁、大米四种食物中,含能量最多的是核桃仁,D错误。
故选:A。
5.【分析】图中:A是血浆、B是白细胞和血小板、C是红细胞、①是红细胞、②是白细胞、③是血小板、④是血浆。
【解答】解:A、A血浆是淡黄色的半透明的液体,主要成分是水,A正确。
B、B包含②白细胞和③血小板两种成分,B错误。
C、C红细胞呈两面凹的圆饼状,富含血红蛋白,运输氧气和二氧化碳,C正确。
D、②白细胞有细胞核,能吞噬侵入人体的病菌和异物,具有防御和保护作用,D正确。
故选:B。
6.【分析】呼吸系统由呼吸道和肺组成,呼吸道由鼻腔、咽、喉、气管、支气管组成,是气体进入肺的通道。
【解答】解:A、咽是呼吸系统和消化系统的共用器官。人在进食吞咽时,一般不会误入气管的原因是会厌软骨盖住喉的入口。A正确。
B、呼吸道是气体进入肺的通道,都有骨或软骨做支架,能保证气流通畅,B正确。
C、北欧人的鼻子要比赤道生活人群的鼻子大一些,这有利于对吸入寒冷空气进行温暖、湿润、清洁作用,是与其生活环境相适应的。C正确。
D、在患患重感冒时,鼻黏膜充血膨胀,造成呼吸不畅,往往用嘴呼吸,口腔对吸入的空气起不到充分的预热和清洁作用。D错误。
故选:D。
7.【分析】此题考查女性生殖系统的主要结构和功能。受精卵的场所是输卵管。
【解答】解:卵细胞由卵巢排出以后,进入输卵管,这时如果精子与卵细胞结合,形成受精卵,可见,受精作用发生于输卵管内。
故选:B。
8.【分析】用显微镜观察小鱼尾鳍时,判断小动脉、小静脉和毛细血管的依据是:从主干流向分支的血管是小动脉,血液流动的速度最快;由分支汇集而成的血管是小静脉,红细胞单行通过的是毛细血管,连通于最小的动脉和静脉之间。
【解答】解:A、为了便于观察,应选取尾鳍含色素少的活小鱼,A错误。
B、将包裹好的小鱼放在培养皿中,使尾鳍平贴在培养皿上,待小鱼安定后,再将载玻片盖在尾鳍上,B正确。
C、小鱼尾鳍内含色素,颜色深,视野较暗,因此观察小鱼尾鳍内的血液流动应该用低倍的显微镜,低倍镜比高倍镜的视野亮,C正确。
D、要时常往包裹小鱼的湿纱布上洒水,是为了保证小鱼的正常呼吸,D正确。
故选:A。
9.【分析】输血以输同型血为原则。例如:正常情况下A型人输A型血,B型血的人输B型血。
【解答】解:A、输血以输同型血为原则,特殊情况下才进行异型输血,如O型血输给其它血型时要慢而少,故A正确;
B、AB型血只能给AB型的人输血,不能够给其他任何血型的人输血,故B错误;
C、健康成年人每次献血200﹣300毫升是不会影响健康的,故C正确;
D、某些病人只是因为血液中缺少某些成分,可采用成分输血,故D正确。
故选:B。
10.【分析】回答此题的关键是能够使用显微镜观察小鱼尾鳍内血液的流动情况并能识别各血管的名称。
【解答】解:用显微镜观察小鱼尾鳍时,判断动脉、静脉和毛细血管的依据是:从主干流向分支的血管是动脉,里面的血液流动比较快;由分支汇集而成的血管是静脉,里面血液流动比较慢;毛细血管是连通于最小的动脉和最小的静脉之间的血管,其中毛细血管的特点是:管腔最细,只允许红细胞单行通过,管壁最薄,只有一层上皮细胞构成,血流速度最慢,这些特点都有利于血液与组织细胞间进行物质交换。从图中血液流动方向看出甲血管由分支流向主干,因此是静脉;乙血管由主干流向分支,因此是动脉;丙血管是连通于最小的动脉和最小的静脉之间的,因此是毛细血管。
故选:B。
11.【分析】神经元,即神经细胞,是神经系统最基本的结构和功能单位。神经元的基本结构包括细胞体和突起两部分,图中:①神经末梢,②轴突,③树突,④细胞核。
【解答】解:A、图示是神经元,又叫神经细胞,是神经系统最基本的结构和功能单位,A正确。
B、神经元的基本结构包括细胞体和突起两部分,B正确。
C、轴突以及套在外面的髓鞘构成神经纤维,神经纤维末端的细小分支叫①神经末梢,C正确。
D、该细胞能够控制物质进出的结构为细胞膜,神经元属于动物细胞,没有细胞壁,D错误。
故选:D。
12.【分析】此题是关于青春期发育特征知识的选择题,据此答题。
【解答】解:青春期是一个生长和发育发生重要变化的时期,其中身高突增是青春期的一个显著特点,另外,神经系统和心、肺等器官的功能也显著增强,青春期是人一生中身体发育和智力发展的黄金时期。其次性发育和性成熟也是青春期的重要特征。可见A符合题意。
故选:A。
13.【分析】在距今1200多万年前,森林古猿广泛分布于非、亚、欧地区,尤其是非洲的热带丛林,森林古猿的一支是现代类人猿,以树栖生活为主,如黑猩猩、猩猩、大猩猩、长臂猿等;另一支却由于环境的改变慢慢的进化成了人类,可见人类和类人猿的关系最近,是近亲,它们有共同的原始祖先是森林古猿.据此解答.
【解答】解:A、现代类人猿和人类是近亲,共同的祖先是森林古猿,A正确。
B、猕猴属于哺乳动物中的灵长类动物,不是类人猿,更不是人类的祖先,B错误。
C、猩猩属于类人猿,是近亲,C错误。
D、长臂猿属于类人猿,是近亲,D错误。
故选:A。
14.【分析】脑位于颅腔内,包括大脑、小脑和脑干三部分。
【解答】解:大脑皮层是调节人体生理活动的最高级中枢,如大脑有语言中枢、感觉中枢、运动中枢等。
小脑的主要功能是使运动协调、准确,维持身体的平衡。
脊髓有反射和传导的作用。
脑干的灰质中具有一些调节人体基本生命活动的中枢(如心血管中枢、呼吸中枢等)。因此某人后仰摔倒,心跳和呼吸随即停止,受伤的部位可能是脑干。
故选:C。
15.【分析】
近视眼成像在视网膜前方,戴凹透镜进行矫正;远视眼成像在视网膜后方,戴凸透镜进行矫正。
【解答】解:如果我们长期不注意用眼卫生,就会使晶状体的凸度增大,形成的物像就会落在视网膜的前方,形成近视眼。近视眼可以配戴凹透镜加以矫正。
故选:A。
16.【分析】人体细胞代谢活动产生的废物,如二氧化碳、水、无机盐、尿素等,它们属于代谢终产物,它们排出体外过程称为排泄,其途径主要有三条:呼吸系统呼出气体、泌尿系统排出尿液、皮肤排出汗液。
【解答】解:人体细胞代谢活动产生的废物,如二氧化碳、水、无机盐、尿素等,它们属于代谢终产物。
①人体排汗,可排出一部分水、无机盐和尿素,属于人体排出体内废物的生命现象;
②大部分的水、无机盐和尿素通过泌尿系统以尿的形式排出体外,是排泄的主要途径,因此人体排尿属于人体排出体内废物的生命现象;
③人体内食物残渣叫做粪便,人体排便的过程叫排遗,因此不属于人体排出体内废物的生命现象;
④呼吸系统呼出的气体,主要排出二氧化碳和少量的水,因此人体呼出气体属于人体排出体内废物的生命现象;
故选:C。
17.【分析】甲状腺激素的作用是促进新陈代谢和生长发育,提高神经系统的兴奋性,而不是抑制生长发育。
【解答】解:通过分析此实验表中的数据可知,甲不做任何处理,乙切除某种内分泌腺,因此甲组是对照组,乙是实验组。乙组的小狗甲状腺激素过少,因此乙组小狗切除的是甲状腺。甲状腺激素是由甲状腺分泌的,有促进生长发育的作用,因此乙组的小狗会发育迟缓,生长停滞,身体矮小,C错误。
故选:C。
18.【分析】1、食物的消化是从口腔开始,口腔的唾液淀粉酶将淀粉转化成麦芽糖,胃中的胃液初步消化蛋白质,小肠中有肠液、胰液、胆汁,消化糖类、蛋白质和脂肪。蛋白质分解成氨基酸,淀粉分解成葡萄糖,脂肪分解成甘油和脂肪酸。
2、肾小球两端分别是入球小动脉和出球小动脉,里面都流动脉血。
【解答】解:A、脂肪的消化是从小肠开始的,最终在小肠内被彻底分解为甘油和脂肪酸。所以,若a表示脂肪,b表示脂肪酸和甘油,则M应是小肠,A错误;
B、蛋白质在小肠内被彻底分解成氨基酸,若a表示蛋白质,b表示氨基酸,则M应为小肠,B错误;
C、血液流经小肠,是体循环的一部分,若M是小肠,则a流动脉血,b流静脉血,C错误;
D、肾小球两端分别是入球小动脉和出球小动脉,里面都流动脉血。若a、b均表示动脉血,则M可表示肾小球。D正确。
故选:D。
19.【分析】当肋间肌和膈肌收缩时,胸廓体积增大,肺也随之扩张,肺内气压低于外界大气压,外界气体通过呼吸道进入肺,完成吸气;当肋间肌和膈肌舒张时,胸廓体积缩小,肺也随之回缩,肺内气压高于外界大气压,肺内气体通过呼吸道排出体外,完成呼气。
【解答】解:AB、甲图膈肌舒张,膈肌顶端上升,胸廓变小,肺内气压升高,是呼气过程。AB错误。
CD、乙图膈肌顶端下降,说明膈肌收缩,是吸气过程。C错误,D正确。
故选:D。
20.【分析】习近平总书记指出:“绿水青山就是金山银山”。这为我们建设生态文明、建设美丽中国提供了指导方针。把握和践行绿水青山就是金山银山理念,必须坚持新发展理念,实施可持续发展战略。
【解答】解:A、垃圾可称为放错地方的资源,城市开展垃圾分类处理可有效利用资源,降低对环境的污染,A正确;
B、植树造林对于调节气候、涵养水源、减轻大气污染具有重要意义,符合绿水青山就是金山银山的理念,B正确;
C、生物必须适应环境才能生存,每种生物都生活在一定的生态系统中。人们干预生态系统,如围湖造田,会破坏生态环境,不符合绿水青山就是金山银山的理念,C错误;
D、低碳生活就是指在生活中要尽力减少所消耗的能量,特别是二氧化碳的排放量,从而低碳,减少对大气的污染,减缓生态恶化,D正确。
故选:C。
二、非选择题(每空1分,共30分)
21.【分析】图中的①口腔内淀粉被唾液淀粉酶分解成麦芽糖、②麦芽糖在小肠内被分解成葡萄糖、A口腔、B咽和食道、C胃、D小肠、X淀粉的消化曲线、Y蛋白质的消化曲线、Z脂肪的消化曲线、1唾液腺、2食道、3胃、4肝脏、5胆囊、6十二指肠、7胰腺、8大肠、9小肠、10盲肠、11阑尾。
【解答】解:(1)图三中的消化食物的主要场所是9小肠,人体最大的消化腺是肝脏,它分泌的胆汁对脂肪有乳化作用。
(2)淀粉的消化开始于口腔,在口腔中淀粉被唾液淀粉酶分解成麦芽糖,进入小肠后被肠液和胰液彻底分解成葡萄糖。脂肪的消化开始于小肠,脂肪先被胆汁乳化成脂肪微粒,最后被肠液和胰液彻底分解成甘油和脂肪酸。小麦面的粉主要营养物质是淀粉,植物油的主要营养物质是脂肪。根据图二分析,能表示其二者在消化道内被消化的曲线分别是X淀粉的消化曲线和Z脂肪的消化曲线。
(3)缺乏维生素C易患牙龈出血、坏血病等,新鲜的水果和蔬菜含有丰富的维生素C。所以小明每天刷牙牙龈容易出血,医生建议他多摄取“膳食宝塔”中的②果蔬类食物。
故答案为:(1)9;肝脏
(2)X;Z
(3)②
22.【分析】图一是人体部分生理活动示意图,1表示右心房,2表示右心室,3表示左心房,4表示左心室,a消化,b吸收,c呼气,d吸气,e物质交换;图二是某人一次平静呼吸中,肺内气压的变化曲线,图二中AB呼气,BC吸气。
【解答】解:(1)淀粉的消化是从口腔开始的,在口腔中淀粉被初步分解为麦芽糖,再到小肠中在肠液和胰液的作用下,被彻底分解为葡萄糖,所以,图一中过程a叫做消化。
(2)呼吸运动包括两个过程吸气和呼气。吸气:肋间外肌、膈肌收缩→肋骨向上向外移动、膈肌顶部下降→胸廓扩大→外界大气压力大于肺内气压→外界气体进入肺,故呼吸肌处于收缩状态,肺内气压降低;图二中BC段曲线外界气压大于肺内气压,符合要求。氧气通过肺泡进入血液,经过肺循环的血液会最先到达心脏的左心房。
(3)图一心脏中的2右心室、4左心室同时收缩时,房室瓣处于关闭状态,动脉瓣打开,血液分别被压入肺动脉和主动脉,完成肺循环和体循环。
(4)葡萄糖经过过程e进入组织细胞,在细胞的线粒体中被氧化分解,为人体各项生命活动提供能量。
故答案为:
(1)消化
(2)收缩;BC;左心房
(3)关闭
(4)线粒体
23.【分析】(1)图中的①入球小动脉、②肾小囊、③出球小动脉、④肾小球、⑤肾小管、⑥肾静脉。
(2)表格中的液体甲含有葡萄糖和大分子蛋白质,是血浆;液体乙含有葡萄糖,不含大分子蛋白质,是原尿;液体丙不含葡萄糖和大分子蛋白质,是尿液。
【解答】解:(1)肾脏的基本结构和功能单位是肾单位,肾单位由肾小球、肾小囊和肾小管构成。人体每个肾单位由④肾小球、②肾小囊和⑤肾小管构成。
(2)肾小球两端的血管,入球小动脉和出球小动脉内都流动脉血。血管③出球小动脉中流动的血液是动脉血。
(3)含有葡萄糖不含血细胞和大分子蛋白质的是原尿,正处于肾小囊腔内。所以观察表格中数据发现,乙液体为原尿。原尿流经肾小管时,其中对人体有用的物质会被肾小管重新吸收,包括全部的葡萄糖、大部分的水喝部分无机盐等。这些物质进入肾小管周围的毛细血管,被送回血液。液体丙不含葡萄糖和大分子蛋白质,是尿液。所以表格中丙液体的葡萄糖含量为0,这是因为肾小管的重吸收。
(4)血液中的血细胞和大分子蛋白质不能经过肾小球和肾小囊内壁的滤过作用进入肾小囊腔内形成原尿,正常人的尿液中不会出现血细胞和蛋白质。如果尿液中出现血细胞和蛋白质就说明肾小球出现病变通透性增强,使原本无法进入原尿的血细胞和蛋白质经滤过作用进入了原尿,原尿流经肾小管时其中的血细胞和蛋白质无法被重吸收,就随尿液排出,形成了血尿和蛋白尿。所以某成年人进行尿检时,检测出尿液中含有少量的血细胞,医生判断可能是肾小球发生病变。
故答案为:(1)②
(2)动脉血
(3)原尿;肾小管的重吸收
(4)肾小球
24.【分析】图中:A是晶状体、B是视网膜、C是视神经、D玻璃体、E是感受器、F传入神经,G是神经中枢,H传出神经、I是效应器,①是外耳道、②是耳膜、③是听小骨、④耳蜗、⑤听神经,⑥大脑皮层,⑦小脑、⑧脑干。
【解答】解:(1)小树苗反射来的光线,经过角膜、房水,由瞳孔进入眼球内部,再经过A晶状体和D玻璃体的折射作用,在B视网膜上能形成清晰的物像,物像刺激了视网膜上的感光细胞,这些感光细胞产生的神经冲动,沿着视神经传到大脑皮层的视觉中枢,就形成视觉。
(2)人类与动物的本质区别之一是人能对抽象的语言和文字发生反应,建立人类特有的复杂(条件)反射,这与人类的⑥大脑皮层具有语言中枢有关。外界声波经过外耳道传导鼓膜,鼓膜的振动通过听小骨传到内耳,刺激了耳蜗内对声波敏感的感觉细胞,这些细胞就将声音信息通过听觉神经传给大脑的一定区域(听觉中枢),这样就产生了听觉。可见,接受声音的听觉感受器在④耳蜗内。
(3)反射活动的结构基础称为反射弧,包括感受器、传入神经、神经中枢、传出神经和效应器,“缩手反射”的神经中枢在脊髓,反射途径是:E感受器→F传入神经→G神经中枢→H传出神经→I效应器。感受器产生的神经冲动能通过传入神经传到脊髓内的神经中枢,通过传出神经传到效应器,完成缩手反射。同时脊髓内的神经中枢还把神经冲动在经过脊髓的白质上行传到大脑皮层,形成痛觉。
故答案为:(1)A;视网膜;视觉中枢
(2)复杂(条件);耳蜗
(3)F→G→H
25.【分析】(1)胰岛素的主要功能是调节糖代谢,促进糖原的合成.加速血糖分解,降低血糖浓度。
(2)人的调节方式主要两种:神经调节和激素调节。
【解答】解:(1)小肠的主要作用是营养物质(糖、脂肪和蛋白质)的吸收,正常人的血糖浓度总是维持在一个稳定的水平上,餐后人体内大量的葡萄糖被小肠吸收进入血液,血糖浓度会升高;
(2)从图二中可以看出血糖浓度保持相对稳定是神经系统和激素共同调节的结果。图二中所示过程中包含反射的神经中枢在下丘脑,不在大脑,所以此反射的类型属于简单反射,其中下丘脑作为反射弧结构的神经中枢参与此反射活动。
故答案为:
(1)小肠
(2)神经系统和激素;非条件(简单)
26.【分析】分析图示中的实验设置可知:1号试管和2号试管是以唾液为变量形成的一组对照实验,目的是探究唾液对淀粉的消化作用。
【解答】解:(1)在研究一种条件对研究对象的影响时,所进行的除了这种条件不同以外,其它条件都相同的实验,叫对照实验;一组对照实验分为实验组和对照组,实验组是接受实验变量处理的对象组;对照组是不接受实验变量处理的对象组。该实验是以唾液为变量形成的对照实验,因此实验第二步中,1号试管中滴加了2ml清水,2号试管中应滴加相同量的唾液。该对照实验的实验族是2号试管,对照组是1号试管。
(2)消化酶的催化能力受温度的影响,在体温下酶的催化能力最强,因此隔水加热的水温是37℃。
(3)2号试管中由于加入的是唾液,在温度适宜的情况下,唾液中的唾液淀粉酶将淀粉分解为麦芽糖,因此滴加碘液后不变蓝色;1号试管中加入的是清水,清水对淀粉没有消化作用,因此滴加碘液后变蓝色。
(4)我们进食时细嚼慢咽,可以通过牙齿的咀嚼和舌的搅拌将食物和唾液混合充分,增加食物与唾液的接触面积,利于食物的消化。
故答案为:
(1)唾液;对照
(2)37℃是淀粉酶发挥活性最适温度
(3)1
(4)接触面积
相关试卷
这是一份吉林省松原市前郭县南部学区2023—2024学年七年级上学期期末生物试卷+,共6页。试卷主要包含了选择题,非选择题等内容,欢迎下载使用。
这是一份吉林省松原市前郭县南部学区2023—2024学年七年级上学期期末生物试卷,共3页。
这是一份吉林省松原市前郭县2022-2023学年八年级下学期期中测生物试卷+++++,共3页。

