


芜湖县2022-2023学年数学四年级第二学期期末统考模拟试题含答案
展开
这是一份芜湖县2022-2023学年数学四年级第二学期期末统考模拟试题含答案,共6页。试卷主要包含了 填空题, 选择题, 判断题, 计算题, 作图题, 解决问题等内容,欢迎下载使用。
芜湖县2022-2023学年数学四年级第二学期期末统考模拟试题
(时间:90分钟 分数:100分)
学校_______ 年级_______ 姓名_______
一、 填空题。 (每题2分,共20 分)
1.3米16厘米=(________)米 1.06公顷=(________)平方米
4角8分=(________)元 4.85千米=(_______)千米(_______)米
2.一亿五千零六十万四千写作(________),它是一个(________)位数,省略万位后面尾数大约是(________)。
3.20.853精确到百分位约是(______),保留一位小数约是(______)。
4.
5.一个数由4个十,8个百分之一,2个千分之一,写作(______),读作(______)。
6.4个一,5个百分之一和8个千分之一组成的数写作(________),把这个小数扩大到它的100倍是(________)。
7.一般情况下,表示数量的多少用(________)统计图,表示数量的增减变化用(________)统计图。
8.飞机每小时飞行750千米,也可以说飞机的飞行速度是(______)。
9.丁丁在班级座位是第2列第四行,用数对表示是(______),小明座的位置用数对表示(3,6),他坐在第(____)列第(_____)行。
10.小刚家去年每个季度平均用水X吨,小刚家去年共用水________吨.
二、 选择题。 (把正确答案序号填在括号里。 每题 2 分, 共 10 分)
11.两个数相加,一个数增加1.7,另一个数减少3.3,和( ).
A.增加5 B.增加1.6 C.减少1.8 D.减少1.6
12.38+25+175+62=(38+62)+(25+175),运算中用到了( )。
A.加法交换律 B.加法结合律 C.分配律 D.加法交换律、结合律
13.用2、3、5和一个小数点组成的两位小数(数字不能重复使用)中,最大的小数比最小的小数大( )。
A.3.79 B.2.88
C.2.97 D.29.7
14.如图,小旗的顶点用数对表示为(5,7),现在将小旗绕点O,顺时针方向旋转90°,现在小旗的顶点可以用数对( )表示。
A.(7,5) B.(10,3) C.(9,3) D.(1,3)
15.下列式子中,与3.2×2.6的积不相等的是( )。
A.6.4×1.3 B.0.32×0.26 C.0.32×26 D.1.6×5.2
三、 判断题。(对的打“√ ” , 错的打“×” 。 每题 2 分, 共 10 分)
16.运用乘法分配律可以使一些计算简便。 (________)
17.一个三角形最小的角是,这是一个锐角三角形。(______)
18.下图是一个对称图形,虚线是对称轴。(______)
19.如果▲十■=●,△×口=〇,那么●一■=▲,〇×△=口.(_____)
20.168-56+44=168-(56+44) (_______)
四、 计算题。 (每题8分,共16 分)
21.直接写得数.
0÷90= 21×4= 53÷100= 6.35×10=
3.82+0.18= 9.2-3.8= 0.4+1.5= 2+0.94=
1.54-0.5= 9.4-2.6= 800÷20= 80-0.8=
22.列竖式计算,带☆的要验算。
3.69+0.57= 6.4-2.36= ☆144×18=
五、 作图题。 (共8 分)
23.把图中的三角形和相应的名称用线连起来。
直角三角形 钝角三角形 锐角三角形
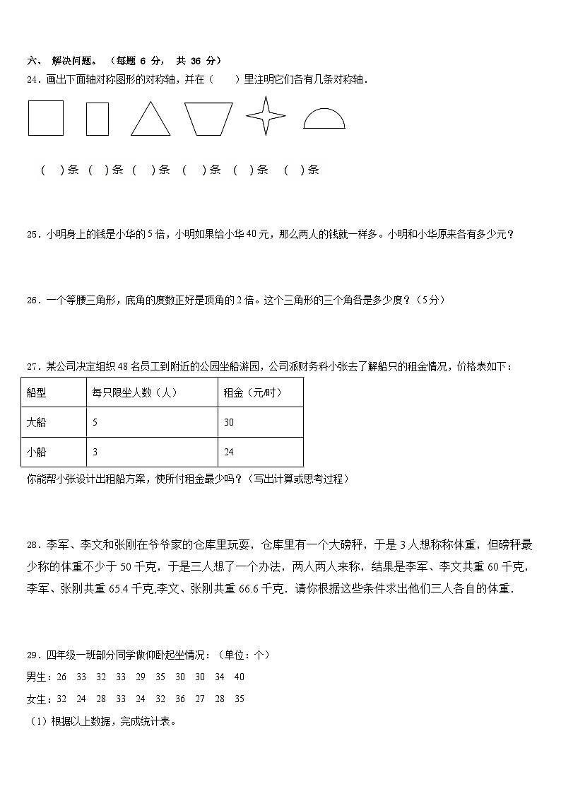
六、 解决问题。 (每题 6 分, 共 36 分)
24.画出下面轴对称图形的对称轴,并在( )里注明它们各有几条对称轴.
25.小明身上的钱是小华的5倍,小明如果给小华40元,那么两人的钱就一样多。小明和小华原来各有多少元?
26.一个等腰三角形,底角的度数正好是顶角的2倍。这个三角形的三个角各是多少度?(5分)
27.某公司决定组织48名员工到附近的公园坐船游园,公司派财务科小张去了解船只的租金情况,价格表如下:
船型
每只限坐人数(人)
租金(元/时)
大船
5
30
小船
3
24
你能帮小张设计出租船方案,使所付租金最少吗?(写出计算或思考过程)
28.李军、李文和张刚在爷爷家的仓库里玩耍,仓库里有一个大磅秤,于是3人想称称体重,但磅秤最少称的体重不少于50千克,于是三人想了一个办法,两人两人来称,结果是李军、李文共重60千克,李军、张刚共重65.4千克,李文、张刚共重66.6千克.请你根据这些条件求出他们三人各自的体重.
29.四年级一班部分同学做仰卧起坐情况:(单位:个)
男生:26 33 32 33 29 35 30 30 34 40
女生:32 24 28 33 24 32 36 27 28 35
(1)根据以上数据,完成统计表。
(2)四年级一班一共有( )人参与调查。
(3)根据统计表中数据的分析,你能得到哪些信息?(最少写出2条)
(4)( )生成绩好一些。
参考答案
一、 填空题。 (每题2分,共20 分)
1、3.16 10600 0.48 4 850
2、150604000 九 15060万
3、20.85 20.9
4、4 12 16
5、40.082 四十点零八二
6、4.058 405.8
7、条形 折线
8、750千米/小时
9、2,4 3 6
10、4X
二、 选择题。 (把正确答案序号填在括号里。 每题 2 分, 共 10 分)
11、D
12、D
13、C
14、C
15、B
三、 判断题。(对的打“√ ” , 错的打“×” 。 每题 2 分, 共 10 分)
16、√
17、√
18、×
19、×
20、×
四、 计算题。 (每题8分,共16 分)
21、0 84 0.53 63.5 4 5.4 1.9 2.94 1.04 6.8 40 79.2
22、4.26;4.04;2592;
五、 作图题。 (共8 分)
23、
六、 解决问题。 (每题 6 分, 共 36 分)
24、
25、小华原来有钱20元,小明有100元
26、36°、72°、72°
27、9只大船,1只小船
28、张刚:36千克 李文:30.6千克 李军:29.4千克
29、(1)
(2)20;(3)仰卧起坐成绩在26~30个的男生比女生多1人;仰卧起坐成绩在31~35个的男生比女生多1人;(4)男
相关试卷
这是一份芜湖市芜湖县2022-2023学年三下数学期末统考模拟试题含答案,共6页。
这是一份2022-2023学年芜湖县三年级数学第二学期期末统考试题含答案,共7页。试卷主要包含了谨慎判一判,仔细选一选,认真填一填,细心算一算,动手操作,想一想,解一解等内容,欢迎下载使用。
这是一份陕县2022-2023学年四年级数学第二学期期末统考模拟试题含答案,共5页。试卷主要包含了用心思考,我会选,认真辨析,我会判,仔细观察,我会填,认真细致,我会算,动手操作,我能行,生活问题,我会解等内容,欢迎下载使用。
