


云南省腾冲市名校2022-2023学年高一下学期期末考试化学试题(Word版含答案)
展开
这是一份云南省腾冲市名校2022-2023学年高一下学期期末考试化学试题(Word版含答案),共12页。试卷主要包含了请将正确答案填写在答题卡上, 下列说法正确的是, 冶炼金属一般有下列四种方法等内容,欢迎下载使用。
腾冲市名校2022-2023学年高一下学期期末考试
化学
注意事项:
1.答题前填写好自己的班级、姓名、考号等信息
2.请将正确答案填写在答题卡上
第Ⅰ卷 选择题
一、选择题(共30小题,每题2分,共60分)
1. 只用一种试剂可鉴别K2SO4、MgCl2、AlCl3、FeCl2、FeCl3、CuSO4、(NH4)2SO4七种溶液(可加热)[已知NH+OH-NH3↑+H2O;Al(OH)3+OH-===AlO+2H2O],这种试剂是( )
A. Ba(OH)2 B. H2SO4 C. NaOH D. AgNO3
2. “酒驾”是当前热门话题之一,交警检查驾驶员是否饮酒的仪器里装有K2Cr2O7,K2Cr2O7中Cr元素的化合价为( )
A. +2 B. +5 C. +6 D. +7
3. 在Cl2+H2O===HCl+HClO中,水是( )
A. 只做氧化剂 B. 只做还原剂
C. 既做氧化剂又做还原剂 D. 既不做氧化剂又不做还原剂
4. 元素周期表中短周期的一部分如图所示,关于X、Y、Z、W、Q说法正确的是( )
A. 元素Y与元素Z的最高正化合价之和的数值等于9
B. 原子半径的大小顺序为W>Z>Y
C. 离子半径的大小顺序为W2->Y2->Z3+
D. W的气态氢化物的热稳定性和还原性均比Q强
5. 关于元素周期表和元素周期律的应用有如下叙述,其中正确的是( )
①元素周期表是学习化学知识的一种重要工具;②利用元素周期表可以预测新元素的原子结构和性质;
③利用元素周期表和元素周期律可以预言新元素;④利用元素周期表可以指导人们寻找某些特殊的材料
A. ①②③④ B. ②③④ C. ③④ D. ①②
6. 下列说法正确的是( )
A. 含有共价键的化合物必是共价化合物
B. 阴、阳离子间通过静电引力所形成的化学键是离子键
C. 化学变化过程,一定会破坏旧的化学键,同时形成新的化学键
D. 液态氯化氢中存在H+和Cl-,所以能导电
7. 下列有关油脂生理作用的叙述错误的是( )
A. 油脂是产生能量最高的营养物质
B. 脂肪是人体贮存能量的一种形式
C. 油脂能促进脂溶性维生素A、D、E、K的吸收
D. 肥胖的人更怕冷
8. 下列金属冶炼的反应原理,错误的是( )
A. MgO+H2Mg+H2O B. 2NaCl(熔融)2Na+Cl2↑
C. Fe3O4+4CO3Fe+4CO2 D. 2HgO2Hg+O2↑
9. 冶炼金属一般有下列四种方法:①焦炭法; ②水煤气(或氢气或一氧化碳)法; ③活泼金属置换法; ④电解法。四种方法在工业上均有应用。古代有:(Ⅰ)火烧孔雀石炼铜。(Ⅱ)湿法炼铜;现代有(Ⅲ)铝热法炼铬;(Ⅳ)从光卤石中炼镁。对它们的冶炼方法的分析不正确的是( )
A. (Ⅰ)用① B. (Ⅱ)用② C. (Ⅲ)用③ D. (Ⅳ)用④
10. 工艺上,常用Mg还原法制取金属Ti,反应原理如下:2Mg+TiCl42MgCl2+Ti,下列说法不正确的是( )
A. 该反应中,Mg为还原剂 B. 该反应属于置换反应
C. 冶炼金属Ti的方法为热分解法 D. 该反应表明Mg比Ti活泼
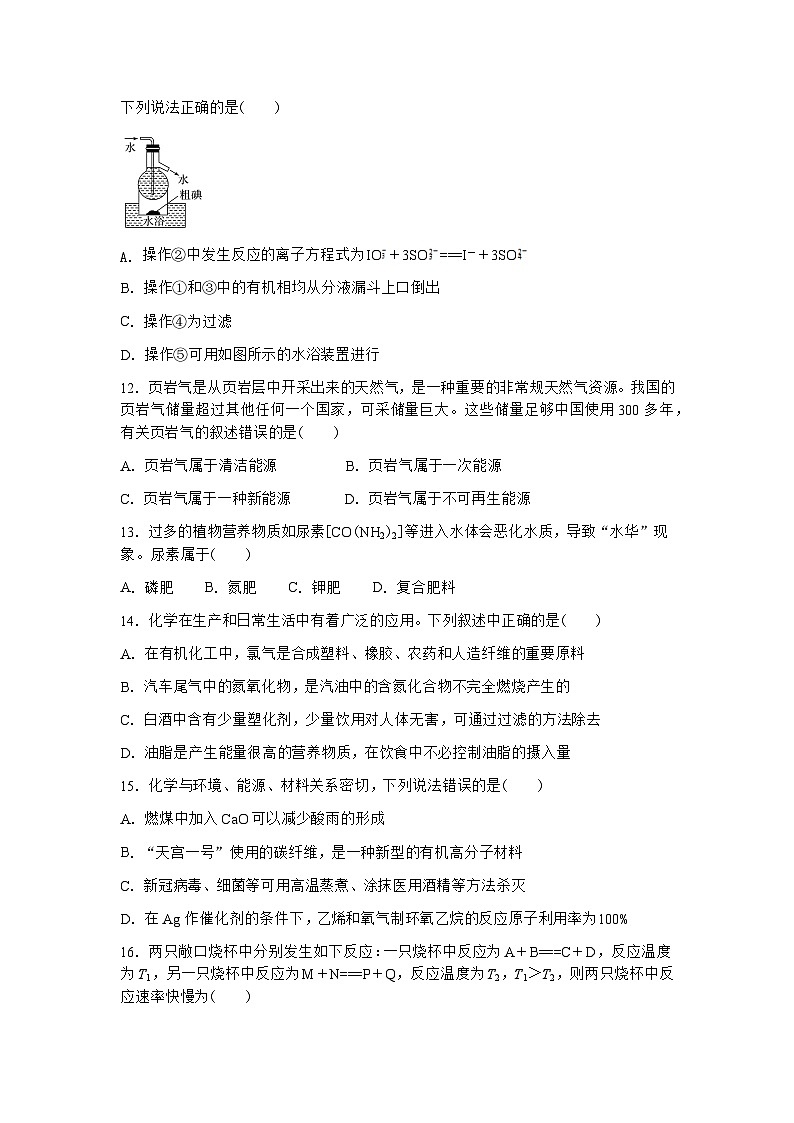
11. 实验室用有机含碘(主要以I2和IO的形式存在)废水制备单质碘的实验流程如下:
已知:Ⅰ.碘的熔点为113 ℃,但固态的碘可以不经过熔化直接升华;
Ⅱ.粗碘中含有少量的Na2SO4杂质。
下列说法正确的是( )
A. 操作②中发生反应的离子方程式为IO+3SO===I-+3SO
B. 操作①和③中的有机相均从分液漏斗上口倒出
C. 操作④为过滤
D. 操作⑤可用如图所示的水浴装置进行
12. 页岩气是从页岩层中开采出来的天然气,是一种重要的非常规天然气资源。我国的页岩气储量超过其他任何一个国家,可采储量巨大。这些储量足够中国使用300多年,有关页岩气的叙述错误的是( )
A. 页岩气属于清洁能源 B. 页岩气属于一次能源
C. 页岩气属于一种新能源 D. 页岩气属于不可再生能源
13. 过多的植物营养物质如尿素[CO(NH2)2]等进入水体会恶化水质,导致“水华”现象。尿素属于( )
A. 磷肥 B. 氮肥 C. 钾肥 D. 复合肥料
14. 化学在生产和日常生活中有着广泛的应用。下列叙述中正确的是( )
A. 在有机化工中,氯气是合成塑料、橡胶、农药和人造纤维的重要原料
B. 汽车尾气中的氮氧化物,是汽油中的含氮化合物不完全燃烧产生的
C. 白酒中含有少量塑化剂,少量饮用对人体无害,可通过过滤的方法除去
D. 油脂是产生能量很高的营养物质,在饮食中不必控制油脂的摄入量
15. 化学与环境、能源、材料关系密切,下列说法错误的是( )
A. 燃煤中加入CaO可以减少酸雨的形成
B. “天宫一号”使用的碳纤维,是一种新型的有机高分子材料
C. 新冠病毒、细菌等可用高温蒸煮、涂抹医用酒精等方法杀灭
D. 在Ag作催化剂的条件下,乙烯和氧气制环氧乙烷的反应原子利用率为100%
16. 两只敞口烧杯中分别发生如下反应:一只烧杯中反应为A+B===C+D,反应温度为T1,另一只烧杯中反应为M+N===P+Q,反应温度为T2,T1>T2,则两只烧杯中反应速率快慢为( )
A. 前者快 B. 后者快 C. 一样快 D. 无法确定
17. 下列关于化学反应速率的说法中,错误的是( )
A. 化学反应速率用于表示化学反应进行的快慢
B. 化学反应速率会受到反应物本身性质的影响
C. 可逆反应达到化学平衡状态时,正、逆反应的速率都变为0
D. 增大反应物的浓度、提高反应体系温度都能增大反应速率
18. 化学反应速率的研究对于工农业生产和日常生活有着十分重要的意义,下列说法正确的是( )
A. 将肉类食品进行低温冷藏,能使其永远不会腐败变质
B. 在化学工业中,选用合适的催化剂一定能提高经济效益
C. 夏天面粉的发酵速率与冬天面粉的发酵速率相差不大
D. 茶叶的包装袋中加入的还原性铁粉,能显著延长茶叶的储存时间
19. 下列物质不与稀盐酸反应的是( )
A. Cu B. CaCO3 C. Zn D. AgNO3溶液
20. 下列物质中,属于电解质的是( )
A. 氧气 B. 酒精 C. 稀盐酸 D. 碳酸氢钠
21. 对下列反应进行分类时,既属于氧化还原反应又属于化合反应的是( )
A. Zn+H2SO4===ZnSO4+H2↑ B. CaO+H2O===Ca(OH)2
C. 2KClO32KCl+3O2↑ D. Cl2 +2FeCl2===2FeCl3
22. 下列转化中,需要加入氧化剂才能实现的是( )
A. I2→I- B. HCO→CO2 C. Fe2+→Fe3+ D. MnO→MnO2
23. 为将反应2Al+6H+===2Al3++3H2↑的化学能转化为电能,下列装置能达到目的的是(铝条均已除去了氧化膜)( )
A. B. C. D.
24. 欲鉴别碳酸钠和亚硫酸钠,可选用的试剂是( )
A. 氯化钡溶液 B. 盐酸和品红溶液
C. 盐酸和澄清石灰水 D. 硝酸钡溶液
25. 室温下,某兴趣小组用如图装置在通风橱中进行如下实验:
下列说法正确的是( )
A. 试管Ⅰ中浅红棕色气体为NO2,由硝酸还原生成
B. 等质量的Cu完全溶解时,试管Ⅰ中消耗的HNO3更多
C. 换成Fe之后重复实验,依然是试管Ⅱ中反应更剧烈
D. 试管Ⅱ中反应后溶液颜色与试管Ⅰ中的不同,是由于溶有NO2
26. 如图所示转化关系中不能一步实现的是( )
A. ① B. ② C. ③ D. ④
27. 下列说法正确的是(NA表示阿伏加德罗常数的值)( )
A. 摩尔是七个基本物理量之一
B. 阿伏加德罗常数就是6.02×1023 mol-1
C. 1 mol氢的质量是2 g
D. 1 mol CH4的质量与NA个CH4分子的质量之和相等
28. 现有甲、乙两个完全相同的装置,分别在它们的侧管中装入1.06 g Na2CO3和0.84 g NaHCO3,试管中各有10 mL相同浓度的盐酸(如图),同时将两个侧管中的物质全部倒入各自的试管中,下列叙述正确的是( )
A. 甲装置的气球膨胀得快
B. 若最终两气球体积相同,则一定有c(HCl)≥2 mol·L-1
C. 若最终两气球体积不同,则一定有c(HCl)≤1 mol·L-1
D. 最终两溶液中Na+、Cl-的物质的量相同
29. 下列物质中,属于共价化合物的是( )
A. MgCl2 B. CO2 C. H2 D. NaOH
30. 关于石油资源的开发利用,下列说法正确的是( )
A. 石油分馏可得到乙烯 B. 煤的液化是物理变化
C. 水煤气是煤的气化的主要产物 D. 石蜡油分解是石油减压蒸馏的一种方式
第Ⅱ卷 非选择题
31. 根据要求进行计算:
(1)amol HClO4中含b个氧原子,则阿伏加德罗常数NA=____________mol-1(用含a、b的代数式表示)。
(2)某含氯化合物X在标准状况下为气体,7.3 g X在标准状况下的体积为4.48 L,则X的摩尔质量是______________。
(3)1774年瑞典化学家舍勒发现软锰矿(主要成分是MnO2)和浓盐酸混合制氯气:MnO2+4HCl(浓)MnCl2+Cl2↑+2H2O。现将92.8 g含MnO2的质量分数为75%的软锰矿与足量10 mol·L-1的浓盐酸完全反应(杂质不参加反应)。把反应后的溶液稀释成400 mL(已知Mn的相对原子质量为55)。
①生成的氯气在标准状况下的体积是_______________________。
②稀释后溶液中MnCl2的物质的量浓度是____________________。
32. 以CO2生产甲醇(CH3OH)是实现“碳中和”的重要途径。其原理是CO2(g)+3H2(g)CH3OH(g)+H2O(g)。
(1)该反应的能量变化如图1所示,该反应为______(填“放热”或“吸热”)反应。
(2)恒容容器中,对于上述反应,下列措施能加快反应速率的是________(填字母)。
A.升高温度 B.充入He
C.加入合适的催化剂 D.降低压强
(3)在体积为2 L的密闭容器中,充入1 mol CO2和3 mol H2,测得CO2、CH3OH的物质的量随时间变化如图2。反应达到平衡状态,此时H2的转化率为____________。
(4)在相同温度、容积不变的条件下,不能说明该反应已达平衡状态的是________(填字母)。
A.CO2、H2的浓度均不再变化
B.体系压强不变
C.n(CH3OH)∶n(H2O)=1∶1
D.H2的消耗速率与CH3OH的生成速率之比为3∶1
(5)用CH3OH和O2组合形成的质子交换膜燃料电池的结构如图3。
①则电极c是________(填“正极”或“负极”),电极d的电极反应式:______________。
②若线路中转移1 mol电子,则该燃料电池理论上消耗的O2在标准状况下的体积为_______L。
33. Ⅰ.给你提供纯锌、纯铜片和500 mL 0.2 mol·L-1的H2SO4溶液、导线、1 000 mL量筒。试用如图装置来测定锌和稀硫酸反应时在某段时间内通过导线的电子的物质的量。
(1)如图所示,装置气密性良好,且1 000 mL量筒中已充满了水,则开始实验时,首先要_____________________________________________________________。
(2)a电极材料为________;b电极材料为________,b电极反应式为_______________。
(3)当量筒中收集672 mL气体时(已折算到标准状况下),通过导线的电子的物质的量为________。
Ⅱ.某种氢氧燃料电池是用固体金属化合物陶瓷作电解质,两极上发生的电极反应分别为
A极:2H2+2O2--4e-===2H2O
B极:O2+4e-===2O2-
则A极是电池的________极;电子从该极________(填“流入”或“流出”)。
34. 化学实验是研究物质性质的主要手段,某化学兴趣小组做以下实验
Ⅰ.为研究X单质的性质,特设计如图所示装置进行实验。装置Ⅲ中夹持装置已略去。其中a为干燥的品红试纸,b为湿润的品红试纸。
(1)写出装置Ⅰ中发生反应的离子方程式______________________________________。
(2)写出Ⅳ中发生反应的离子方程式______________________________________。
Ⅱ.证明过氧化钠可在呼吸面具和潜水艇中做供氧剂(C中盛放的是过氧化钠)。
(3)写出过氧化钠与二氧化碳反应的化学方程式_____________________________。
(4)D中盛放的试剂是______________________________________。
Ⅲ.验证铝及化合物性质
(5)铝与碱反应的离子方程式:_______________________________________________。
(6)偏铝酸钠中通入过量的二氧化碳方程式:__________________________。
35. 已知:①2NaBr+Cl2===2NaCl+Br2;②6FeCl2+3Br2===4FeCl3+2FeBr3。回答下列问题:
(1)反应①中氧化剂是________(填化学式,下同),失电子的元素是________(填元素符号)。
(2)反应②中还原剂是________,氧化产物是________。
(3)反应②的离子方程式是_______________________________________。
(4)比较Cl2、FeCl3、Br2的氧化性,氧化性由强到弱的顺序是________。
(5)向FeBr2溶液中通入过量氯气,发生反应的离子方程式是___________________。
1. C 2. C 3. D 4. C 5. A 6. C 7. D 8. A 9. B 10. C 11. D 12. C 13. B 14. A 15. B 16. D 17. C 18. D 19. A 20. D 21. D 22. C 23. B 24. B 25. D 26. A 27. D 28. B 29. B 30. C
31. (1) (2)36.5 g·mol-1 (3)①17.92 L ②2 mol·L-1
32. (1)放热
(2)AC
(3)75%
(4)CD
(5)①负极 O2+4e-+4H+===2H2O ②5.6
33. Ⅰ.(1)用导线把a、b两电极连接起来 (2)纯锌片 纯铜片 2H++2e-===H2↑ (3)0.06 mol Ⅱ.负 流出
34. (1)
(2)
(3)
(4)NaOH溶液
(5)
(6)
35. (1)Cl2 Br
(2)FeCl2 FeCl3和FeBr3
(3)2Fe2++Br2===2Fe3++2Br-
(4)Cl2>Br2>FeCl3
(5)2Fe2++4Br-+3Cl2===2Fe3++2Br2+6Cl-
相关试卷
这是一份云南省腾冲市第八中学2023-2024学年高一下学期开学化学试题,文件包含云南省腾冲市第八中学2023--2024学年下学期高开学考化学试卷docx、腾冲市第八中学2023--2024学年下学期高开学考化学答题卡doc等2份试卷配套教学资源,其中试卷共6页, 欢迎下载使用。
这是一份云南省普洱市名校2022-2023学年高一下学期期末考试化学试卷(Word版含答案),共12页。试卷主要包含了请将正确答案填写在答题卡上,1 ml NH3分子, 已知反应等内容,欢迎下载使用。
这是一份云南省保山市隆阳区2022-2023学年高一下学期期末考试化学试题(Word版含答案),共10页。试卷主要包含了请将正确答案填写在答题卡上, 下列叙述正确的是,2%等内容,欢迎下载使用。