


江苏省无锡市梁溪区金城学校2022-2023学年四下数学期末联考试题含答案
展开
这是一份江苏省无锡市梁溪区金城学校2022-2023学年四下数学期末联考试题含答案,共7页。试卷主要包含了用心思考,我会选,认真辨析,我会判,仔细观察,我会填,认真细致,我会算,动手操作,我能行,生活问题,我会解等内容,欢迎下载使用。
江苏省无锡市梁溪区金城学校2022-2023学年四下数学期末联考试题
(时间:90分钟 分数:100分)
学校_______ 年级_______ 姓名_______
一、用心思考,我会选。(把正确答案序号填在括号里。 每题 2 分, 共 10 分)
1.如图,在池塘的一侧选取一个点O,测得OA=7米,OB=15米.那么A、B两点之间的距离可能是( ).
A.7米 B.15米 C.23米 D.8米
2.一个小数的小数点向左移动四位,再向右移动两位.所得的数( )
A.扩大到它的1000倍 B.扩大到它的100倍
C.缩小到它的 D.缩小到它的
3.56+72+28=56+(72+28)运用了( )
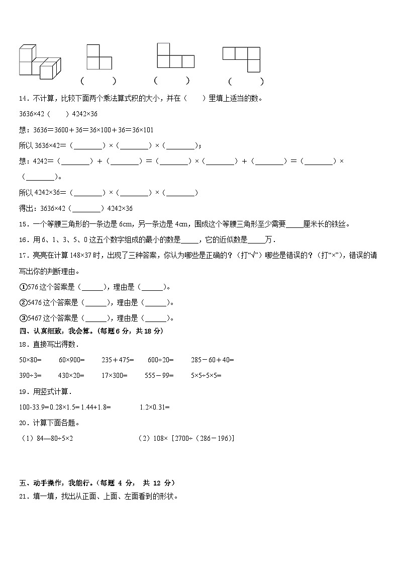
A.加法交换律 B.加法结合律 C.乘法结合律 D.加法交换律和结合律
4.下面所列图中对称轴最多的图形是( )
A.圆 B.长方形 C.正方形 D.等边三角形
5.若要给等式“0.01( )=1( )”填上合适的一组单位,下面合适的是( )。
A.米、分米 B.平方米、平方分米 C.平方分米、平方米 D.千克、克
二、认真辨析,我会判。(对的打“√ ” , 错的打“×” 。 每题 2 分, 共 10 分)
6.1.5+0.9-1.5+0.9=2.4-2.4=0 (____)
7.2a=a2 (______)
8.三位数□61与95的积一定是五位数. (_______)
9.池塘平均水深110cm,小明身高150cm,小明下水游泳不会有危险. (____)
10.两个锐角都相等的直角三角形一定是等腰三角形。(______)
三、仔细观察,我会填。(每题 2 分, 共14 分)
11.将25+35=60,60×2=120,250-120=130合并成一个综合算式是(________)。
12.在括号里填上“>”“<”或“=”。
0.85(______)0.805 0.07(______)0.7
1.020(______)1.02 3.78(______)3.779
13.观察下面的立体图形,分别找出从前面、上面、左面看到的图形。
14.不计算,比较下面两个乘法算式积的大小,并在( )里填上适当的数。
3636×42( )4242×36
想:3636=3600+36=36×100+36=36×101
所以3636×42=(________)×(________)×(________);
想:4242=(________)+(________)=(________)×(________)+(________)=(________)×(________)。
所以4242×36=(________)×(________)×(________)
得出:3636×42(________)4242×36
15.一个等腰三角形的一条边是6cm,另一条边是4cm,围成这个等腰三角形至少需要_____厘米长的铁丝。
16.用6、1、3、5、0这五个数字组成的最小的数是_____,它的近似数是_____万.
17.亮亮在计算148×37时,出现了三种答案,你认为哪些是正确的?(打“√”)哪些是错误的?(打“×”),错误的请写出你的判断理由。
①576这个答案是(______),理由是(______)。
②5476这个答案是(______),理由是(______)。
③5467这个答案是(______),理由是(______)。
四、认真细致,我会算。(每题6分,共18分)
18.直接写出得数.
50×80= 60×900= 235+475= 600÷20= 285-60+40=
390÷3= 430×20= 17×300= 555-99= 5×5÷5×5=
19.用竖式计算.
100-33.9= 0.28×1.5= 1.44+1.8= 1.2×0.31=
20.计算下面各题。
(1)84—80÷5×2 (2)108×[2700÷(286-196)]
五、动手操作,我能行。(每题 4 分, 共 12 分)
21.填一填,找出从正面、上面、左面看到的形状。
从前面看 从上面看 从左面看
22.把图中的三角形和相应的名称用线连起来。
直角三角形 钝角三角形 锐角三角形
23.把图中的三角形和相应的名称用线连起来。
六、生活问题,我会解。(每题 6 分, 共 36 分)
24.四(1)班购进语文本和数学本各100本,语文本的单价是3.5元,数学本的单价是2.7元。购进这些练习本共花多少钱?
25.四年级二班共有学生48人,其中女生比男生多6人。四年级二班有男生和女生各多少人?(先画图表示已知条件和问题,再解答。)
26.按要求操作并填空.
(1)在下面的方格图中,点A的位置用数对表示是( ).
(2)在图上标出点B(5,2)、点C(5,4)和点D(3,4)的位置,顺次连接A、B、C、D、A,围成的是( ).
(3)将围成的图形绕点B顺时针旋转90°,画出旋转后的图形.
(4)画出右边图形的另一半,使它成为一个轴对称图形.
27.在学校运动会的投掷实心球比赛中,小华投掷了6.17米,小刚比小华少投了0.28米,小强又比小刚多投了0.59米,小强投掷实心球是多少米?
28.如下图,足球和篮球各有多少个?
参考答案
一、用心思考,我会选。(把正确答案序号填在括号里。 每题 2 分, 共 10 分)
1、B
2、C
3、B
4、A
5、B
二、认真辨析,我会判。(对的打“√ ” , 错的打“×” 。 每题 2 分, 共 10 分)
6、×
7、×
8、√
9、×
10、√
三、仔细观察,我会填。(每题 2 分, 共14 分)
11、250-(25+35)×2=130
12、> < = >
13、左面 前面 上面
14、36 101 42 4200 42 42 100 42 42 101 42 101 36 =
15、14
16、10356 1
17、× 三位数乘两位数的积至少是四位数,576是三位数,所以错误 √ 148×37=5476 × 个位数8×7=56,积的末尾数字是6,而5467的个位数字是7,所以错误
四、认真细致,我会算。(每题6分,共18分)
18、4000, 54000, 710, 30, 265
130, 8600, 5100, 456, 25
19、66.1; 0.42;3.24;0.372
20、52;3240
五、动手操作,我能行。(每题 4 分, 共 12 分)
21、
22、
23、
六、生活问题,我会解。(每题 6 分, 共 36 分)
24、620元
25、21人;27人
26、(1)1,2
(2)
,梯形
(3)
(4)
27、6.48米
28、足球35个;篮球21个
相关试卷
这是一份江苏省无锡市梁溪区金城学校2022-2023学年三年级数学第二学期期末联考试题含答案,共6页。试卷主要包含了谨慎判一判,仔细选一选,认真填一填,细心算一算,动手操作,想一想,解一解等内容,欢迎下载使用。
这是一份江苏省无锡市梁溪区金城学校2022-2023学年数学五年级第二学期期末达标检测模拟试题含答案,共6页。试卷主要包含了仔细推敲,细心判断,反复思考,慎重选择,用心思考,认真填空,注意审题,用心计算,看清要求,动手操作,灵活运用,解决问题等内容,欢迎下载使用。
这是一份江苏省无锡市梁溪区金城学校2022-2023学年数学五下期末综合测试试题含解析,共8页。试卷主要包含了认真审题,细心计算,认真读题,准确填写,反复比较,精心选择,动脑思考,动手操作,应用知识,解决问题等内容,欢迎下载使用。
