黑龙江省齐齐哈尔市普高联谊校2022-2023学年高一下学期期末考试化学试题(Word版无答案)
展开
这是一份黑龙江省齐齐哈尔市普高联谊校2022-2023学年高一下学期期末考试化学试题(Word版无答案),共8页。试卷主要包含了本卷命题范围,可能用到的相对原子质量,下列离子方程式正确的是,工业上用X,下列实验、现象和结论都正确的是等内容,欢迎下载使用。
齐齐哈尔市普高联谊校2022-2023学年高一下学期期末考试
化学
考生注意:
1.本试卷满分100分,考试时间75分钟。
2.答题前,考生务必用直径0.5毫米黑色墨水签字笔将密封线内项目填写清楚。
3.考生作答时,请将答案答在答题卡上。选择题每小题选出答案后,用2B铅笔把答题卡上应题目的答案标号涂黑;非选择题请用直径0.5毫米黑色墨水签字笔在答题卡上各题的答题区域内作答,超出答题区域书写的答案无效,在试题卷、草稿纸上作答无效。
4.本卷命题范围:必修二全册。
5.可能用到的相对原子质量:H1C12N14O16Br80
一、选择题(本题共16小题,每小题3分,共48分。在每小题给出的四个选项中只有一项是符合题目要求的)
1.化学与我们的生活息息相关,下列说法正确的是( )
A.大量使用化肥提高了粮食产量,却导致环境的恶化,化学是罪魁祸首
B.药品和保健品的研发和使用,有助于人类防治疾病,保障人体健康
C.利用海水淡化技术可以大规模提供居民用水,人类不需要再节约用水
D.食品添加剂危害人体健康,应该多吃天然食品,坚决抵制食品添加剂
2.下列说法正确的是( )
A.单质硫或含硫物质燃烧,氧气少量时生成,氧气足量时生成
B.单质硫能与反应,残留在试管内壁上的硫可用除去
C.与金属反应时,稀可能被还原为更低价态,则稀氧化性强于浓
D.氨气易液化,液氨常用作制冷剂
3.下列说法正确的是( )
A.和互为同位素
B.二氧化碳和干冰互为同素异形体
C.和互为同分异构体
D.与是同一物质
4.已知某反应的能量变化如图所示,下列说法正确的是( )
A.该反应只有在加热条件下才能进行
B.该反应不可能是氧化还原反应
C.该图可以表示盐酸与碳酸氢钠反应过程的能量变化
D.反应中断开化学键吸收的总能量低于形成化学键放出的总能量
5.下列说法正确的是( )
A.糖类、油脂、蛋白质都可以发生水解反应
B.煤的气化、液化和干馏,以及石油的分馏都是化学变化
C.活字印刷使用的胶泥由、、等组成,它们都属于碱性氧化物
D.“华为”手机中麒麟芯片的主要成分是单质硅
6.下列离子方程式正确的是( )
A.氢氧化亚铁溶于过量稀硝酸:
B.打磨过的铝条插入溶液中:
C.氯气通入氢硫酸中产生黄色沉淀:
D.溶液中滴入溶液至恰好完全沉淀:
7.设为阿伏加德罗常数的值,下列说法正确的是( )
A.氨水,其中分子的数目为
B.标准状况下,二氯甲烷中共价键数目为
C.与足量氢氟酸反应,生成气体在标准状况下的体积为
D.含的浓硫酸与足量在加热的条件下反应生成的
8.工业上用X()合成Y,下列有关分析正确的是( )
A.X与气体加成,产物只有一种结构
B.若Y的相对分子质量(平均值)为19600,则
C.Y的相对分子质量为X的n倍
D.Y能使溴的溶液褪色
9.实验室用乙酸和乙醇在浓硫酸作用下制取乙酸乙酯的装置如图所示。下列说法正确的是( )
A.试管中试剂的加入顺序为浓硫酸→乙酸→乙醇
B.加热过程中发现忘加沸石,应立即停下来在试管中加入沸石
C.乙试管中饱和碳酸钠溶液可吸收挥发出来的乙酸、乙醇
D.实验完毕,可将乙酸乙酯从混合物中过滤出来
10.下列实验、现象和结论都正确的是( )
选项
实验
现象
结论
A
乙烯通人溴的四氯化碳溶液中
溶液最终为无色,分层
生成的1,2-二溴乙烷无色、不溶于四氯化碳
B
向氢氧化铜浊液中加入醋酸溶液
浊液变澄清
醋酸和氢氧化铜发生了酸碱中和反应
C
向某溶液中加入盐酸
产生使澄清石灰水变浑浊的气体
某溶液中至少含有或中的一种离子
D
将甲烷通入装有氯水的试管中,光照
试管壁上出现油状液滴
甲烷和氯水发生了取代反应
11.下列有关反应颜色变化的叙述中错误的是( )
A.湿润的蓝色石蕊试纸与接触后→试纸变红色
B.通入紫色石蕊溶液中→溶液变红色
C.足量通入溶液中→产生淡黄色固体
D.足量通入溶液中→溶液最终变无色
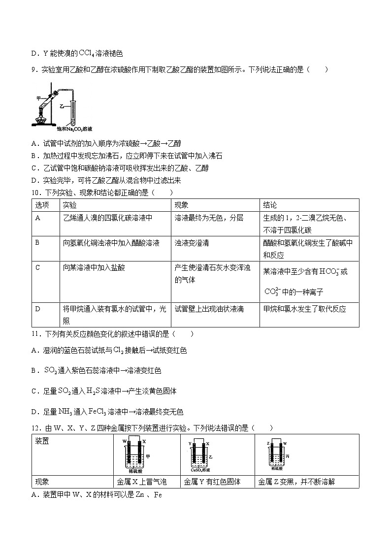
12.由W、X、Y、Z四种金属按下列装置进行实验。下列说法错误的是( )
装置
现象
金属X上冒气泡
金属Y有红色固体
金属Z变黑,并不断溶解
A.装置甲中W、X的材料可以是、
B.装置乙中Y电极上的反应式为
C.装置丙中电子从W电极经导线流向Z电极
D.四种金属的活动性强弱顺序为
13.山梨酸是常用的食品防腐剂,其结构简式如图所示,下列有关山梨酸的叙述正确的是( )
A.能发生取代反应,不能发生加成反应
B.既是乙醇的同系物也是乙酸的同系物
C.与互为同分异构体
D.该物质与足量反应生成
14.一定条件下,某烃恰好能与发生加成反应,加成产物又可以与的氯气发生完全取代,则该烃的结构简式为( )
A. B.
C. D.
15.一定温度下,物质的量为的与的在容积为的恒容密闭容器中发生反应:,达到平衡状态,测得密闭容器中的物质的量为,下列说法正确的是( )
A.内,用表示的该反应平均反应速率为
B.达到平衡时,容器内的压强是反应前的0.7倍
C.达到平衡时,
D.达到平衡时,通入少量氦气(不参与反应),反应速率增大
16.铁与不同密度的溶液反应时产生的含氮产物的百分含量分布如图所示,下列有关说法错误的是( )
A.一般来说,不同密度硝酸与铁反应的还原产物不是单一的
B.、、、都既有氧化性又有还原性
C.硝酸的密度越大,其还原产物中高价态的成分所占比例越多
D.点处氧化剂与还原剂的物质的量之比一定为2:3
二、非选择题(本题包括4小题,共52分)
17.(13分)
I.硫酸铜可应用于电镀、颜料、医药、农药等方面。下图是探究铜与浓硫酸反应生成硫酸铜的实验装置图:
回答下列问题:
(1)将铜丝下端卷成螺旋状的理由是____________________________________。
(2)用化学方程式表示氢氧化钠溶液的作用是____________________________________。
(3)装置A中反应的化学方程式是____________________________________。
(4)装置B和装置C分别验证了二氧化硫的__________________、__________________性质。
Ⅱ.某学习小组探究稀、浓与铜的反应。
装置(尾气处理装置略)
现象
甲中开始无明显现象,逐渐有小气泡生成,后越来越剧烈,液面上方出现浅红棕色气体,溶液呈蓝色。
乙中反应剧烈,迅速生成大量红棕色气体,溶液呈绿色。
(5)乙中反应的速率比甲中的快,原因是_________________________。
(6)针对乙中溶液呈绿色的原因,提出假设:
假设1:的浓度较大所致;
假设2:溶解了生成的。
探究如下:取乙中绿色溶液,分为两等份。
①取一份于如图所示装置中,向上拉动活塞,________________(填现象),证实乙中溶解了。
②向另一份溶液加入,若溶液颜色变为___________________,则证实假设1不成立,假设2成立。
18.(13分)由乙烯可生产多种化工原料,根据如图所示的转化关系回答问题:
(1)写出物质C的结构简式:___________________________。
(2)反应②的化学方程式为___________________________。
(3)反应⑦的化学方程式为_____________________,反应类型为__________________。
(4)含5个碳原子的A的同系物分子式为___________________,其中属于醇的同分异构体有______种。
(5)氯乙酸与水反应可得羟基乙酸,羟基乙酸在加热和浓硫酸作用下能得到多种酯类产物,写出产物中含六元环的酯的结构简式:___________________。
19.(12分)我国拥有辽阔的海岸线,海洋资源丰富。从海水中可以制取溴、镁等多种化工产品,提取过程如下:
(1)操作①的名称____________________________。
(2)提取溴的过程中,经过2次转化的目的是____________________________。
(3)吸收塔发生反应的离子方程式:_____________________,由此反应可知,在工业生产中,从保护设备角度考虑,应解决的主要问题是____________________________。
(4)通过将转化为无水以制备单质,无水制取单质的化学方程式是_________________________________________。
(5)海水晒盐得到的粗盐中含有、、等杂质离子,精制时,加入试剂的正确顺序是________(填字母)。
a.溶液、溶液、溶液、盐酸
b.溶液、溶液、溶液、盐酸
c.溶液、溶液、溶液、盐酸
d.溶液、溶液、盐酸、溶液
(6)工业上常用上述流程“空气吹出法”实现海水提溴,将海水浓缩至,使用该法最
终得到,若提取率为80%,则原海水中溴的浓度为_______。
20.(14分)我国提出争取在2060年实现碳中和,这对于改善环境,实现绿色发展至关重要,将转化为甲烷或甲醇有助于碳中和的实现。
(1)在容积为的恒温密闭容器中,充入和,一定条件下发生反应,测得和的物质的量随时间的变化情况如下表:
时间
0
0.50
0.65
0.75
0.75
1
0.50
0.35
0.25
①a=______。
②内,的平均反应速率____________。
③第时_______(填“>”“
相关试卷
这是一份黑龙江省齐齐哈尔市普高联谊校2023-2024学年高三上学期11月月考化学试题含答案,共15页。试卷主要包含了本卷命题范围,可能用到的相对原子质量,下列离子方程式正确的是,下列说法或表示方法正确的是,下列叙述不正确的是等内容,欢迎下载使用。
这是一份+黑龙江省齐齐哈尔市普高联谊校2023-2024学年高二上学期期末联考化学试题,共4页。
这是一份黑龙江省齐齐哈尔市普高联谊校2023-2024学年高三化学上学期12月期末考试试题(Word版附答案),共12页。试卷主要包含了本卷命题范围,可能用到的相对原子质量,下列实验装置及现象正确的是,下列有关离子方程式书写错误的是等内容,欢迎下载使用。

