


辽宁省朝阳市建平县2022-2023学年七年级下学期期末考试生物试题(含答案)
展开
这是一份辽宁省朝阳市建平县2022-2023学年七年级下学期期末考试生物试题(含答案),共9页。试卷主要包含了选择题,识图作答,实验探究题等内容,欢迎下载使用。
辽宁省朝阳市建平县2022-2023学年七年级下学期期末考试
生物试题
第I卷 选择题(共50分)
一、选择题(本大题共25小题,共50.0分)
1. 能够产生生殖细胞并分泌性激素的器官是( )
A. 卵巢和子宫 B. 输卵管和输精管 C. 卵巢和睾丸 D. 睾丸和前列腺
2. 有关青春期的发育特点,叙述错误的是( )
A. 神经系统开始发育 B. 性器官迅速发育
C. 身高突增 D. 男孩出现遗精,女孩出现月经
3. 曹雷同学的饮食习惯不好,常吃肉类食品,不吃蔬菜和水果,结果导致他的牙龈经常出血,原因是该同学的体内缺乏( )
A. 维生素A B. 维生素B C. 维生素C D. 维生素D
4. 要用鼻呼吸是因为( )
A. 鼻腔可以过滤、湿润和温暖吸入的气体 B. 鼻腔是气体进出肺的唯一门户
C. 可以通过鼻腔黏膜,感受气味的刺激 D. 鼻腔可以多吸入氧气
5. 俗话说“十月怀胎,一朝分娩”,胎儿在母体内的生长发育使母亲的负担明显加重.她要为胎儿提供所需要的养料和氧气,排出胎儿产生的二氧化碳及其他废物.母亲与胎儿之间进行物质和气体交换的结构是( )
A. 阴道 B. 子宫 C. 脐带 D. 胎盘
6. 进入青春期后,男孩和女孩在心理上发生了明显的变化,下列属于青春期心理变化的是( )
①有了强烈的独立意识,但是在遇到挫折后又具有依赖性
②内心世界逐渐复杂,有些事情不愿意于家长交流
③对异性产生朦胧的依恋
④男孩出现遗精现象,女孩出现月经现象.
A. ①②③④ B. ①②③ C. ①③④ D. ②③④
7. 某人平静时的胸围长度是85cm,尽力吸气时的胸围长度是95cm,尽力呼气时的胸围长度是83cm,这个人的胸围差是( )
A. 2cm B. 8cm C. 10cm D. 12cm
8. 神经系统结构和功能的基本单位是( )
A. 细胞体 B. 突起 C. 神经元 D. 神经纤维
9. 用显微镜观察血涂片时,经染色后,可以看见有细胞核,数量较少的细胞是( )
A. 红细胞 B. 血小板 C. 白细胞 D. 无法确定
10. 血液中有运输氧功能的成分是( )
A. 红细胞 B. 血小板 C. 血浆 D. 白细胞
11. 受精卵的形成场所和胚胎发育的场所分别是( )
A. 子宫、子宫 B. 输卵管、子宫 C. 卵巢、输卵管 D. 卵巢、子宫
12. 矿工在被救到井上时,急需食物补给。如果你是救援人员,你觉得医生会建议你准备以下哪份食物( )
A. 花卷、大米粥 B. 香蕉、苹果 C. 火腿、鸡蛋 D. 薯条、可乐
13. 人体所需能量的70%是由下列一种物质提供的,这种物质是( )
A. 蛋白质 B. 脂肪 C. 糖类 D. 水
14. 在心脏和部分血管中能保证血液按一定方向流动的结构是( )
A. 心房 B. 瓣膜 C. 静脉 D. 心室
15. 我们通过鼻腔吸进的空气和口腔吃进的食物,进入人体的共有通道是( )
A. 口腔 B. 咽 C. 喉 D. 食道
16. 下列活动不属于排泄的是( )
A. 排出尿液 B. 排出粪便 C. 排出汗液 D. 呼出二氧化碳
17. 血液与组织细胞之间进行物质交换的场所是( )
A. 毛细血管 B. 动脉 C. 静脉 D. 心脏
18. 有些药物常被封在淀粉制成的胶囊中服用,以免对胃产生刺激。从淀粉在消化道内的消化特点来看,其原因是( )
A. 胃能消化淀粉 B. 胃不能消化淀粉,胶囊可经胃进入小肠
C. 胆汁不能消化淀粉 D. 淀粉在消化道内初步消化,便于吞咽
19. 请珍惜生命,因为生命是美好的.人的新生命开始于( )
A. 精子 B. 卵细胞 C. 受精卵 D. 婴儿
20. 红细胞能运输氧气是因为它含有血红蛋白,以下是血红蛋白特性的( )
A. 易与氧结合,也易与氧分离 B. 不易与氧结合,也不易与氧分离
C. 易与氧结合,不易与氧分离 D. 不易与氧结合,易与氧分离
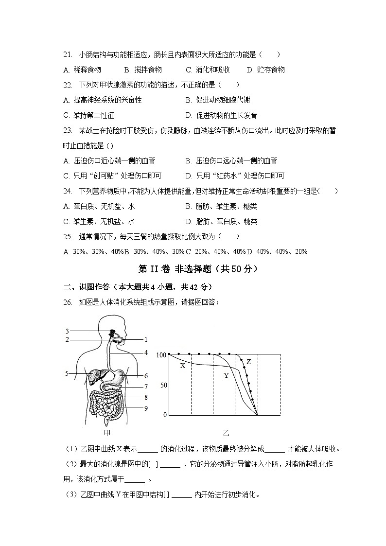
21. 小肠结构与功能相适应,肠长且内表面积大所适应的功能是( )
A. 稀释食物 B. 搅拌食物 C. 消化和吸收 D. 贮存食物
22. 下列对甲状腺激素的功能的描述,不正确的是( )
A. 提高神经系统的兴奋性 B. 促进动物细胞代谢
C. 维持第二性征 D. 促进动物的生长发育
23. 某战士在抢险时下肢受伤,伤及静脉,血液连续不断从伤口流出。此时应及时采取的暂时止血措施是 ( )
A. 压迫伤口近心端一侧的血管 B. 压迫伤口远心端一侧的血管
C. 只用“创可贴”处理伤口即可 D. 只用“红药水”处理伤口即可
24. 下列营养物质中,不能为人体提供能量,但对维持正常生命活动却很重要的一组是( )
A. 蛋白质、无机盐、水 B. 脂肪、维生素、糖类
C. 维生素、无机盐、水 D. 脂肪、蛋白质、糖类
25. 通常情况下,每天三餐的热量摄取比例大致为( )
A. 30%、30%、40% B. 30%、40%、30% C. 20%、40%、40% D. 40%、40%、20%
第II卷 非选择题(共50分)
二、识图作答(本大题共4小题,共42分)
26. 如图是人体消化系统组成示意图,请据图回答:
(1)乙图中曲线X表示______ 的消化过程,该物质最终被分解成______ 才能被人体吸收。
(2)最大的消化腺是图中的[ ] ______ ,它的分泌物通过导管注入小肠,对脂肪起乳化作用,该消化方式属于______ 。
(3)乙图中曲线Y在甲图中结构[ ] ______ 内开始进行初步消化。
(4)由甲图可知,消化道中最长的一段是[] ______ ,该结构是人体内消化食物和吸收养料的主要场所。
(5)甲图中具有吸收功能的有______ (填数字)。
27. 如图是血液循环和气体交换示意图,请据图回答:
(1)图中的2所指的是______ ,内流______ 血。图中9所指的是______ ,内流______ 血。
(2)血液由4射出,流经2、6到8的循环途径叫______ 。
(3)血液流经5处,血液发生的变化是______ ,血液流经10处,血液发生的变化是______ 。
(4)某人手臂有炎症,经臀部肌肉注射的青霉素到达炎症部位经过心脏______ 次。
(5)心脏结构中心壁最厚的是______ 。原因是______ 。
(6)白求恩是一位伟大的国际主义战士。一次在给一位战士做手术时,需要输血,但是存储的血液恰好用完,需要找人输血,但是在场的战士没有与伤员血型相同的,白求恩挺身而出,说:“我是万能的输血者,抽我的!”
①你判断一下白求恩是ABO血型系统中的______ 型。
②那次白求恩给伤员输了300毫升血液,会影响他的健康吗?______ 。安全输血应以输______ 为原则。
③临床上常根据病情的需要有针对性选用不同的成分输给病人体内,严重贫血的病人应输入______ 。
A.血浆
B.血小板
C.红细胞
D.白细胞
28. 人体生命活动中产生的废物必须及时通过各种途径排出体外。小明舅舅最近感觉不舒服,去医院做了尿检,图乙是化验报告单,小明用所学知识帮舅舅做了初步分析。请你参与回答下下列问题:
甲
乙
尿常规化验报告单
性别:男姓名: ×××
年龄:35岁
标本:尿
结果:
蛋白质 280毫克/升↑
红细胞 53个/微升↑
葡萄糖 0
白细胞 0
(1)人体细胞在生命活动中产生了尿素等废物,主要由______ 系统排出体外,还有一部分尿素由皮肤通过汗腺排出体外。肾脏是人体形成尿液的主要器官,它的结构和功能单位叫做______ 。
(2)图甲中,血液经过图中①的______ 作用,形成图中②中的液体称为______ 。
(3)图中②中不含有______ 。当图中②中液体流经[ ______ ] ______ 时,全部的葡萄糖、大部分的水和部分无机盐,被重新吸收进入到毛细血管中,送回到血液里。
(4)这份尿常规体检报告单显示尿液中成分推断,小明舅舅可能出现病变的部位是[ ______ ] ______ 。
29. 2022年北京冬奥会上,谷爱凌为祖国争光,获得两金一银好成绩。依图回答:
(1)我们在观看精彩的比赛时,视觉形成的过程大致为:运动员反射的光线→角膜→瞳孔→晶状体→玻璃体→[ ] ______ 上的感光细胞(成像部位)→视神经→ ______ (形成视觉)。
(2)我们能看到如此精彩的节目,是因为眼球内[ ] ______ 的曲度能够调节。患近视眼应佩戴______ 透镜。
(3)谷爱凌获得自由式滑雪女子U型场地技巧金牌,她在赛场连连做出高难度动作,这属于______ 反射,其结构基础是______ 。这样精湛的技术需要长期的训练才能形成,仅靠图2所示结构______ (能/不能)完成该反射。
(4)谷爱凌在比赛过程中完成固定动作,时刻维持身体的平衡。这主要体现了______ 的功能。
(5)在比赛过程中,谷爱凌体内肾上腺素含量升高,使机体新陈代谢加快,以便更好地适应比赛环境。由此可知,人体的生命活动受到神经系统和______ 系统的共同调节。
(6)我们看电视直播时,能听到现场欢呼声,是声波刺激我们内耳的______ ,产生神经冲动,通过与听觉有关的神经传递到______ 中枢,从而形成听觉。
(7)比赛圆满结束,很多人听到这个消息激动得热泪盈眶。这种反射必须有人类特有的______ 中枢参与才可完成。
(8)谷爱凌回国比赛,坐飞机起飞时间,空姐给她和乘客们发了糖果,乘客们张开嘴吃糖果为了保证骨膜内外______ 。感冒时咽部发炎要及时治疗,否则易引起中耳炎,病菌从咽部进入中耳的结构是______ 。
三、实验探究题(本大题共1小题,共8分)
30. 实验课上,某小组同学在探究“口腔对淀粉的消化作用”时,某兴趣小组同学展开了积极的讨论,做了如图所示的实验请分析回答:
(1)第一步:向1号、2号试管中各加入4毫升淀粉浆糊。
第二步:向1号试管中加入2毫升清水,2号试管加入2毫升______ 。
(2)第三步:将2支试管充分振荡后,放入盛有温水的烧杯中,10分钟后取出,待冷却后各加入2滴碘酒。
第四步:观察实验现象。
请回答有关问题:
滴加碘液后,2支试管内应出现的颜色变化是:1号试管______ ,2号试管______ (不变蓝,变蓝),图中烧杯内的1号、2号试管适宜放置______ 度的温水中,实验效果最好。
(3)把馒头放在口腔里细嚼后,感觉有甜味。正确解释是:唾液淀粉酶将馒头中的主要成分______ 的缘故。
(4)小组同学将C过程烧杯中的水换为2℃,再重复D过程,滴加碘液后两个试管中浆糊的颜色变化是:1号试管______ ,2号试管______ 。实验结果说明消化酶的活性受______ 影响。
辽宁省朝阳市建平县2022-2023学年七年级下学期期末考试
生物试题 参考答案
第I卷 选择题(共50分)
一、选择题(本大题共25小题,共50.0分)
1-5CACAD 6-10BDCCA 11-15BACBB 16-20BABCA 21-25CCBCB
第II卷 非选择题(共50分)
二、识图作答(本大题共4小题,共42分)
26.(1)淀粉;葡萄糖;
(2)5肝脏;物理性消化;
(3)6胃;
(4)9小肠;
(5)6、8、9
27.(1)主动脉;动脉;肺动脉;静脉
(2)体循环
(3)动脉血变为静脉血;静脉血变为动脉血
(4)2
(5)左心室;收缩有力,能够将血液送到全身各处
(6)O;不会;同型血;C
28.(1)泌尿;肾单位
(2)肾小球和肾小囊内壁的滤过(过滤);原尿
(3)血细胞和大分子蛋白质;③肾小管
(4)①肾小球
29.(1)④视网膜;视觉中枢
(2)③晶状体;凹
(3)条件(复杂);反射弧;不能
(4)小脑
(5)激素
(6)耳蜗;听觉
(7)语言
(8)气压平衡;咽鼓管
三、实验探究题(本大题共1小题,共8分)
30.(1)唾液
(2)变蓝;不变蓝;37℃
(3)淀粉分解成麦芽糖
(4)变蓝;变蓝;温度
相关试卷
这是一份34,辽宁省朝阳市建平县2023-2024学年七年级上学期期末生物试卷,共20页。试卷主要包含了选择题,非选择题等内容,欢迎下载使用。
这是一份2022-2023学年辽宁省朝阳市建平县七年级(上)期末生物试卷(含答案解析),共19页。试卷主要包含了选择题,简答题,实验探究题等内容,欢迎下载使用。
这是一份辽宁省朝阳市建平县2022-2023学年七年级下学期期末生物试卷(含答案),共22页。试卷主要包含了选择题,简答题,实验探究题等内容,欢迎下载使用。
