云南省澄江市2022-2023学年数学四年级第二学期期末经典模拟试题含答案
展开
这是一份云南省澄江市2022-2023学年数学四年级第二学期期末经典模拟试题含答案,共6页。试卷主要包含了 填空题, 选择题, 判断题, 计算题, 作图题, 解决问题等内容,欢迎下载使用。
云南省澄江市2022-2023学年数学四年级第二学期期末经典模拟试题
(时间:90分钟 分数:100分)
学校_______ 年级_______ 姓名_______
一、 填空题。 (每题2分,共20 分)
1.三位数乘两位数的积可能是(______)位数,也可能是(______)位数。
2.把50.8的小数点向右移动两位是( ),它就扩大到原数的( )倍 ,如果把原来的数缩小到它的 ,结果是( ).
3.8.5×4.3的积有________位小数,4.17×0.25的积有________位小数。
4.台湾岛是我国第一大岛,面积是35990km2。横线上的数改写成用“万”作单位的数是(_______)万,精确到百分位约是(______)万。
5.从正面和左面看到的形状是,从上面看到的形状是。 (_______)
6.在括号里填上“>”“<”或“=”。
106×5(______)6×106 4500020(______)450万 128×2×5(______)128×10
7.小明从点向东行3米表示为﹢3米,那么从点向西行4米表示为(________),如果小明先向东行了4米,接着又向西行了9米,这时小明的位置表示为(________)。
8.8.26是由(______)个1、(______)个0.1和6个(______)组成的。
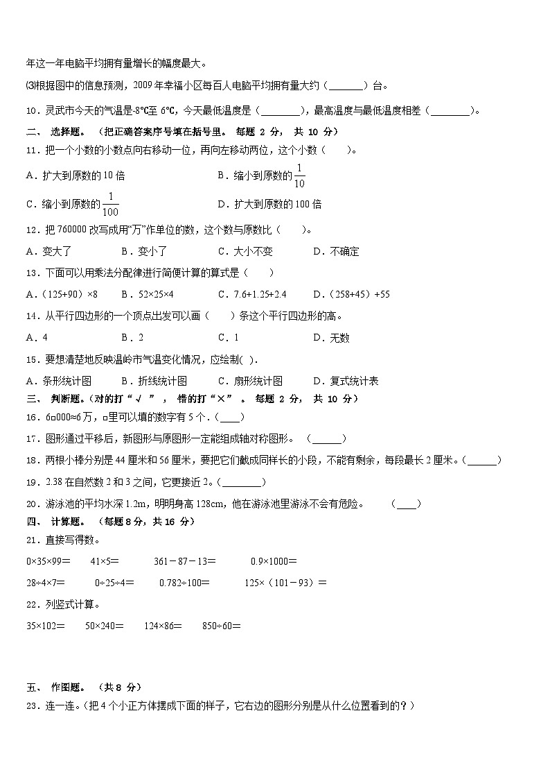
9.幸福小区2014 ~2018年每百户居民电脑平均拥有量如下图。
⑴ 幸福小区2014~2018年每百户居民电脑平均拥有量一共增加了(_______)台。
⑵(__________)年到(__________) 年这一年电脑平均拥有量增长的幅度最小。(__________)年到(__________) 年这一年电脑平均拥有量增长的幅度最大。
⑶根据图中的信息预测,2009年幸福小区每百人电脑平均拥有量大约(_______)台。
10.灵武市今天的气温是﹣8℃至6℃,今天最低温度是(________),最高温度与最低温度相差(________)。
二、 选择题。 (把正确答案序号填在括号里。 每题 2 分, 共 10 分)
11.把一个小数的小数点向右移动一位,再向左移动两位,这个小数( )。
A.扩大到原数的10倍 B.缩小到原数的
C.缩小到原数的 D.扩大到原数的100倍
12.把760000改写成用“万”作单位的数,这个数与原数比( )。
A.变大了 B.变小了 C.大小不变 D.不确定
13.下面可以用乘法分配律进行简便计算的算式是( )
A.(125+90)×8 B.52×25×4 C.7.6+1.25+2.4 D.(258+45)+55
14.从平行四边形的一个顶点出发可以画( )条这个平行四边形的高。
A.4 B.2 C.1 D.无数
15.要想清楚地反映温岭市气温变化情况,应绘制( ).
A.条形统计图 B.折线统计图 C.扇形统计图 D.复式统计表
三、 判断题。(对的打“√ ” , 错的打“×” 。 每题 2 分, 共 10 分)
16.6□000≈6万,□里可以填的数字有5个.(____)
17.图形通过平移后,新图形与原图形一定能组成轴对称图形。 (______)
18.两根小棒分别是44厘米和56厘米,要把它们截成同样长的小段,不能有剩余,每段最长2厘米。(______)
19.2.38在自然数2和3之间,它更接近2。(________)
20.游泳池的平均水深1.2m,明明身高128cm,他在游泳池里游泳不会有危险。 (____)
四、 计算题。 (每题8分,共16 分)
21.直接写得数。
0×35×99= 41×5= 361-87-13= 0.9×1000=
28÷4×7= 0÷25÷4= 0.782÷100= 125×(101-93)=
22.列竖式计算。
35×102= 50×240= 124×86= 850÷60=
五、 作图题。 (共8 分)
23.连一连。(把4个小正方体摆成下面的样子,它右边的图形分别是从什么位置看到的?)
六、 解决问题。 (每题 6 分, 共 36 分)
24.某小学四至六年级学生近视情况统计表如下:
(1)请根据下面的统计图把上面的统计表补充完整。
(2)请根据上面统计表中的内容,完成下面的统计图。
某校四至六年级同学近视情况统计图
(3)( )年级的近视人数最多,( )年级的近视人数最少。
(4)三个年级的近视人数中,男生共有( )人,女生共有( )人。
(5)六年级女生的近视人数是男生近视人数的几分之几?用下面直线上的点表示出这个分数。
25.两名老师带着48名学生去划船,大船每条可以坐6人,租金30元;小船每条可以坐4人,租金25元。怎样租船最划算?
26.买3千克梨和4千克苹果共用30.5元,每千克梨3.5元,每千克苹果多少元?(列方程解答)
27.工厂生产了3600支钢笔,每8支装一盒,每25盒装一箱。工厂准备20个箱子,够吗?
28.同学们进行跳远比赛,笑笑跳了3.16米,淘气比笑笑多跳了0.23米,奇思比淘气少跳了0.12米,奇思跳了多少米?
29.直接写出得数.
25×12 = 1.7÷100 = 129 – 18 = 9.8 – 1.8 -6.5
40+0÷26 = 6400÷400 = 0.45×1000 = 25 - 25÷5 =
45×4+4×55 = (9+8)÷(9 – 8) =
参考答案
一、 填空题。 (每题2分,共20 分)
1、四 五
2、5080 100 5.08
3、两 四
4、3.599 3.60
5、正确
6、< > =
7、﹣4米 ﹣5米
8、8 2 0.01
9、65 2014 2015 2017 2018 110(答案不唯一,合理即可)
10、﹣8℃ 14℃
二、 选择题。 (把正确答案序号填在括号里。 每题 2 分, 共 10 分)
11、B
12、C
13、A
14、B
15、B
三、 判断题。(对的打“√ ” , 错的打“×” 。 每题 2 分, 共 10 分)
16、×
17、×
18、×
19、√
20、×
四、 计算题。 (每题8分,共16 分)
21、0;205;261; 900 ;
49 ; 0;0.00782 ; 500
22、3570;12000;10664;14……10
五、 作图题。 (共8 分)
23、
六、 解决问题。 (每题 6 分, 共 36 分)
24、(1)20;16
(2)
(3)六;四
(4)50;36
(6)
25、大船租7条,小船租2条
26、5元
27、够
28、3.27米
29、300,0.01,111,1.5,40,16,450,20,400,1
相关试卷
这是一份2022-2023学年云南省澄江市三年级数学第二学期期末经典试题含答案,共7页。试卷主要包含了神奇小帮手,我是小法官,快乐ABC,勤奋的你来算一算,操作题,解决问题等内容,欢迎下载使用。
这是一份云南省玉溪市澄江市2022-2023学年数学四下期末考试模拟试题含答案,共5页。试卷主要包含了谨慎判一判,仔细选一选,认真填一填,细心算一算,动手操作,想一想,解一解等内容,欢迎下载使用。
这是一份2022-2023学年云南省玉溪市澄江县四年级数学第二学期期末检测试题含答案,共5页。试卷主要包含了 填空题, 选择题, 判断题, 计算题, 作图题, 解决问题等内容,欢迎下载使用。

