


2022-2023学年黑龙江省齐齐哈尔市昂昂溪区数学四下期末预测试题含答案
展开
这是一份2022-2023学年黑龙江省齐齐哈尔市昂昂溪区数学四下期末预测试题含答案,共6页。试卷主要包含了认真思考,巧填空,仔细推敲,巧判断,仔细选一选,仔细计算,图形与统计,生活中的数学等内容,欢迎下载使用。
2022-2023学年黑龙江省齐齐哈尔市昂昂溪区数学四下期末预测试题
(时间:90分钟 分数:100分)
学校_______ 年级_______ 姓名_______
一、认真思考,巧填空。(每题2分,共22分)
1.如果三角形的两条边的长分别是5厘米和8厘米,那么第三条边的长可能是(_____)厘米.(写出一种答案)
2.一个等腰三角形的底角是55°,顶角度数是________度。
3.计算20×[100-(43+16)]时,先算(______)法,再算(______)法,最后算(________)法。
4.奇思要做一个三角形框架,他有长度分别是5分米和7分米的两根木条,还需要再添加一根(________)分米长的木条。(填整分米数)
5.一个6边形的内角和是_____.
6.李红小朋友是二年级8班的学生,学号是37,她胸牌上的号码是20150837。张华的胸牌号码是20141209,按照这样的排列规律,他应该是(______)年级(______)班的学生,他的学号是(_______)。
7.16009987改写成用“万”作单位的数,并且精确到百分位是(________)。
8.2.65是由2个一、6个(_____)和5个(_____)组成的。
9.在直线上方标出适当的小数,直线的下方标出适当的分数。
10.如果12,18,24,a,35这五个数的平均数是21,那么a是(________)。
11.在下面数线上描点表示出906000和960000。
二、仔细推敲,巧判断。(正确的打√,错误的打×。每题2分,共16分)
12.从8.53里面拿出53个百分之一,还剩8个百分之一。(______)
13.整数一定比小数大。(______)
14.小数点右边第三位的计数单位是0.001。(________)
15.0.28和0.280的大小相等,表示的意义也一样。 (____)
16.当y=1时,1y=y1.(____)
17.10942500000≈110亿(______)
18.0.999是最大的三位小数. (______)
19.4吨的和1吨的一样重。(________)
三、仔细选一选。(将正确答案的序号填在括号里。每题2分,共10分)
20.一个正方形有( )组互相垂直的线.
A.1 B.2 C.3 D.4
21.一堆积木从左面看是,则这堆积木不可能是下列( )。
A.③ B.①②④ C.①③ D.②④
22.6.8×0.8( )6.8
A.< B.= C.> D.不能确定
23.正方形是特殊的( )
A.三角形 B.圆 C.平行四边形 D.梯形
24.平面上的点(8,0)表示( )。
A.纵轴8,横轴0 B.纵轴0,横轴8 C.纵轴8,横轴8 D.纵轴0,横轴0
四、仔细计算。(每题6分,共12分)
25.直接写得数.
13.4-8= 5.6+4= 23+4.7= 10-2.3=
7.5×4= 2.3×4×0= 0.6-0.23= 0.34+0.45=
0.06×0.7= 0.05×1.6= 1.2×5= 3.2×4=
26.用竖式计算。
28×407= 42×237= 606×40=
五、图形与统计。(每题5分,共10分)
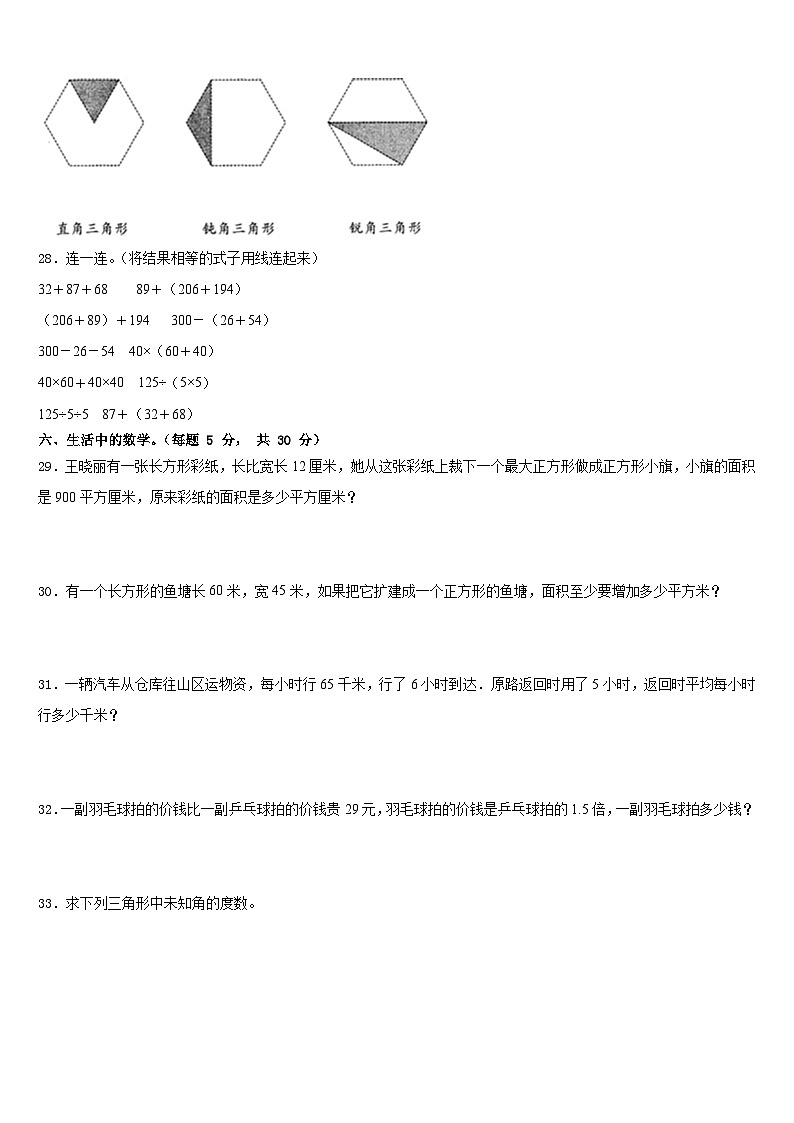
27.把图中的三角形和相应的名称用线连起来。
28.连一连。(将结果相等的式子用线连起来)
32+87+68 89+(206+194)
(206+89)+194 300-(26+54)
300-26-54 40×(60+40)
40×60+40×40 125÷(5×5)
125÷5÷5 87+(32+68)
六、生活中的数学。(每题 5 分, 共 30 分)
29.王晓丽有一张长方形彩纸,长比宽长12厘米,她从这张彩纸上裁下一个最大正方形做成正方形小旗,小旗的面积是900平方厘米,原来彩纸的面积是多少平方厘米?
30.有一个长方形的鱼塘长60米,宽45米,如果把它扩建成一个正方形的鱼塘,面积至少要增加多少平方米?
31.一辆汽车从仓库往山区运物资,每小时行65千米,行了6小时到达.原路返回时用了5小时,返回时平均每小时行多少千米?
32.一副羽毛球拍的价钱比一副乒乓球拍的价钱贵29元,羽毛球拍的价钱是乒乓球拍的1.5倍,一副羽毛球拍多少钱?
33.求下列三角形中未知角的度数。
34.使用家用电器时,每耗费10千瓦时的电就会排放7.85kg的二氧化碳。若耗费1000千瓦时的电,会排放多少千克的二氧化碳?
参考答案
一、认真思考,巧填空。(每题2分,共22分)
1、12
2、70
3、加 减 乘
4、3;4;5;6;7;8;9;10;11
5、1
6、三 12 9
7、1601.00万
8、0.1 0.01
9、1.8;
10、16
11、
二、仔细推敲,巧判断。(正确的打√,错误的打×。每题2分,共16分)
12、×
13、×
14、√
15、×
16、正确
17、×
18、×
19、√
三、仔细选一选。(将正确答案的序号填在括号里。每题2分,共10分)
20、D
21、A
22、A
23、C
24、B
四、仔细计算。(每题6分,共12分)
25、5.4;9.6;27.7;7.7;
30;0;0.37;0.79;
0.042; 0.08 ;6; 12.8
26、11396;9954;24240
五、图形与统计。(每题5分,共10分)
27、
28、
六、生活中的数学。(每题 5 分, 共 30 分)
29、1260平方厘米
30、900平方米
31、78千米
32、87元
33、65° 64° 110°
34、785千克
相关试卷
这是一份齐齐哈尔市昂昂溪区2022-2023学年三下数学期末监测试题含答案,共9页。试卷主要包含了快乐填一填,公正小法官,精挑细选,我是神算手,动手实践,生活问题我能解决等内容,欢迎下载使用。
这是一份黑龙江省齐齐哈尔市昂昂溪区2022-2023学年数学三下期末复习检测模拟试题含答案,共6页。试卷主要包含了用心思考,认真填写,仔细推敲,认真辨析,反复比较,慎重选择,细心计算,认真检查,操作题,解决问题等内容,欢迎下载使用。
这是一份齐齐哈尔市昂昂溪区2022-2023学年四下数学期末质量检测试题含答案,共6页。试卷主要包含了用心思考,认真填写,仔细推敲,认真辨析,反复比较,慎重选择,细心计算,认真检查,操作题,解决问题等内容,欢迎下载使用。
