所属成套资源:新人教a版数学选择性必修第二册PPT课件+讲义
高中数学人教A版 (2019)选择性必修 第二册4.3 等比数列公开课习题ppt课件
展开
这是一份高中数学人教A版 (2019)选择性必修 第二册4.3 等比数列公开课习题ppt课件,文件包含高中数学新教材选择性必修第二册第4章习题课等比数列的性质的综合问题pptx、高中数学新教材选择性必修第二册第4章习题课等比数列的性质的综合问题教师版docx、高中数学新教材选择性必修第二册第4章习题课等比数列的性质的综合问题学生版docx等3份课件配套教学资源,其中PPT共60页, 欢迎下载使用。
第4章 习题课 等比数列的性质的综合问题
高中数学新教材选择性必修第二册
高考政策|高中“新”课程,新在哪里?
1、科目变化:外语语种增加,体育与健康必修。第一,必修课程,由国家根据学生全面发展需要设置,所有学生必须全部修习、全部考试。第二,选择性必修课程,由国家根据学生个性发展和升学考试需要设置。第三,选修课程,由学校根据实际情况统筹规划开设,学生自主选择修习。2、课程类别变化,必修课程、选择性必修课程将成为高考考查范围。在毕业总学分不变的情况下,对原必修课程学分进行重构,由必修课程学分、选择性必修课程学分组成,适当增加选修课程学分。3、学时和学分变化,高中生全年假期缩减到11周。4、授课方式变化,选课制度将全面推开。5、考试方式变化,高考统考科目由教育部命题,学业水平合格性、等级性考试由各省命题。
1.通过建立数列模型并应用数列模型解决生活中的实际问题.2.理解等比数列的常用性质.3.掌握等比数列的判定及证明方法.
随堂演练
课时对点练
一、等比数列的实际应用
二、等差数列与等比数列的转化
三、等比数列的综合应用
一、等比数列的实际应用
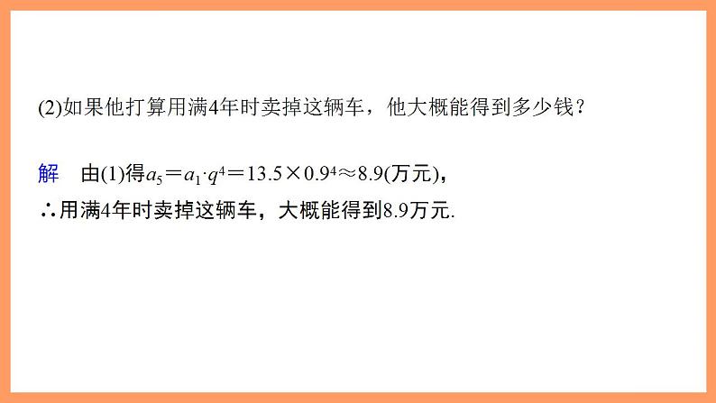
例1 某人买了一辆价值13.5万元的新车,专家预测这种车每年按10%的速度贬值.(1)用一个式子表示n(n∈N*)年后这辆车的价值;
解 从第一年起,每年车的价值(万元)依次设为:a1,a2,a3,…,an,由题意,得a1=13.5,a2=13.5(1-10%),a3=13.5(1-10%)2,….由等比数列的定义,知数列{an}是等比数列,首项a1=13.5,公比q=1-10%=0.9,∴an=a1·qn-1=13.5×0.9n-1.∴n年后车的价值为an+1=(13.5×0.9n)万元.
(2)如果他打算用满4年时卖掉这辆车,他大概能得到多少钱?
解 由(1)得a5=a1·q4=13.5×0.94≈8.9(万元),∴用满4年时卖掉这辆车,大概能得到8.9万元.
反思感悟 等比数列实际应用问题的关键是:建立数学模型即将实际问题转化成等比数列的问题,解数学模型即解等比数列问题.
跟踪训练1 有纯酒精a(a>1)升,从中取出1升,再用水加满,然后再取出1升,再用水加满,如此反复进行,则第九次和第十次共取出纯酒精_____________升.
则第九次和第十次共取出纯酒精数量为
二、等差数列与等比数列的转化
问题1 若等差数列an=2n+1,那么数列{22n+1}是等差或等比数列吗?
问题2 若等比数列an=2n,则{lg an}为等差数列吗?
提示 若等比数列an=2n,则bn=lg an=lg 2n=nlg 2是关于n的一次函数,是等差数列.
1.若数列{an}是公差为d的等差数列,则数列{ }是等比数列.2.若数列{an}是公比为q(q>0)的等比数列,则数列{logaan}是等差数列.注意点:(1)其底数a满足a>0,且a≠1;(2)等比数列{ }的公比为ad;(3)等差数列{logaan}的公差为logaq.
例2 已知数列{an}是首项为2,公差为-1的等差数列,令bn= ,求证数列{bn}是等比数列,并求其通项公式.
解 依题意得,an=2+(n-1)×(-1)=3-n,
延伸探究 已知各项均为正数的等比数列{an}满足:a4=128,a8=215.设bn=log2an,求证:数列{bn}是等差数列,并求其通项公式.
解 设等比数列{an}的公比为q,
∵数列{an}是各项均为正数的等比数列,
又∵bn-bn-1=log2an-log2an-1=log24=2(n≥2),b1=log2a1=1,∴数列{bn}是以1为首项,2为公差的等差数列,∴bn=2n-1.
反思感悟 在等差数列与等比数列相互转化的过程中,相当于构造了一个新的数列,需判断是否满足等比数列或等差数列的定义.
跟踪训练2 数列{an}满足log2an-1=log2an+1(n∈N*),若a1+a3+…+a2n-1=2n,则log2(a2+a4+a6+…+a2n)的值是A.n-1 B.n+1 C.2n-1 D.2n+1
√
解析 由log2an-1=log2an+1,即log2an+1-log2an=-1,
∵a1+a3+…+a2n-1=2n,
则log2(a2+a4+a6+…+a2n)=n-1.
三、等比数列的综合应用
例3 已知{an}为等差数列,且a1+a3=8,a2+a4=12.(1)求{an}的通项公式;
解 设数列{an}的公差为d,由题意知
所以an=a1+(n-1)d=2+2(n-1)=2n.
(2)记{an}的前n项和为Sn,若a1,ak,Sk+2成等比数列,求正整数k的值.
因为a1,ak,Sk+2成等比数列,
即k2-5k-6=0,解得k=6或k=-1(舍去),因此k=6.
反思感悟 解决等差、等比数列的综合问题应注意的四个方面(1)等差数列、等比数列公式和性质的灵活应用.(2)对于解答题注意基本量及方程思想.(3)注重问题的转化,利用非等差数列、非等比数列构造出新的等差数列或等比数列,以便利用公式和性质解题.(4)当题中出现多个数列时,既要纵向考查单一数列的项与项之间的关系,又要横向考查各数列之间的内在联系.
跟踪训练3 若等比数列{an}满足2a1+a2+a3=a4,a5-a1=15.(1)求数列{an}的首项a1和公比q;
解得a1=1,q=2.
(2)若an>n+100,求n的取值范围.
解 由(1)可知an=2n-1,即2n-1>n+100,验证可得n≥8,n∈N*.
1.知识清单:(1)等比数列的实际应用.(2)等差数列与等比数列的相互转化.(3)等比数列的综合应用.2.方法归纳:公式法、构造法.3.常见误区:在应用题中,容易忽视数列的项数.
1
2
3
4
1.某细菌培养过程中,每15分钟分裂1次,经过2小时,这种细菌由1个繁殖成A.64个 B.128个 C.256个 D.255个
解析 某细菌培养过程中,每15分钟分裂1次,经过2小时,共分裂8次,所以经过2小时,这种细菌由1个繁殖成28=256个.
√
1
2
3
4
2.已知各项均为正数的等比数列{an}中,lg(a3a8a13)=6,则a1·a15的值为A.100 B.-100C.10 000 D.-10 000
√
1
2
3
4
3.若a,b,c成等比数列,其中a,b,c均是不为1的正数,n是大于1的整数,那么logan,logbn,logcnA.是等比数列 B.是等差数列C.每项取倒数成等差数列 D.每项取倒数成等比数列
√
解析 因为a,b,c成等比数列,可知logna,lognb,lognc成等差数列,
1
2
3
4
4.若等差数列{an}和等比数列{bn}满足a1=b1=-1,a4=b4=8,则 =_____.
1
解析 {an}为等差数列,a1=-1,a4=8=a1+3d=-1+3d,∴d=3,∴a2=a1+d=-1+3=2.{bn}为等比数列,b1=-1,b4=8=b1·q3=-q3,
1
2
3
4
5
6
7
8
9
10
11
12
13
14
15
16
1.在正项等比数列{an}中,a2a7=4,则log2a1+log2a2+…+log2a8等于A.2 B.4 C.6 D.8
√
解析 原式=log2(a1a2a3…a8)=log2(a2a7)4=4log24=8.
1
2
3
4
5
6
7
8
9
10
11
12
13
14
15
16
2.数列{an}是公差不为0的等差数列,且a1,a3,a7为等比数列{bn}的连续三项,则数列{bn}的公比为
解析 因为a1,a3,a7为等比数列{bn}中的连续三项,
√
设数列{an}的公差为d,则d≠0,所以(a1+2d)2=a1(a1+6d),所以a1=2d,
1
2
3
4
5
6
7
8
9
10
11
12
13
14
15
16
3.等差数列{an}的首项为1,公差不为0.若a2,a3,a6成等比数列,则{an}的前6项和为A.-24 B.-3 C.3 D.8
即(a1+2d)2=(a1+d)(a1+5d),解得d=0(舍去),d=-2,
√
1
2
3
4
5
6
7
8
9
10
11
12
13
14
15
16
4.在公差不为0的等差数列{an}中,a1=1,且a3,a7,a16成等比数列,则公差为
解析 设等差数列{an}的公差为d(d≠0),由a1=1,a3,a7,a16成等比数列,
√
1
2
3
4
5
6
7
8
9
10
11
12
13
14
15
16
5.已知{an}是等差数列,且公差d≠0,若a= ,b= ,c= ,则a,b,cA.是等比数列,非等差数列B.是等差数列,非等比数列C.既非等比数列,又非等差数列D.既是等差数列,又是等比数列
√
1
2
3
4
5
6
7
8
9
10
11
12
13
14
15
16
解析 由{an}是等差数列,且公差d≠0,得a1,a3,a5是公差为2d的等差数列,故a,b,c成等比数列,若一个数列既是等差数列,又是等比数列,则该数列只能是常数列,而a,b,c不是常数列,故a,b,c不是等差数列.
1
2
3
4
5
6
7
8
9
10
11
12
13
14
15
16
6.(多选)已知等差数列a,b,c三项之和为12,且a,b,c+2成等比数列,则a等于A.-2 B.2 C.-8 D. 8
√
√
故a=2或a=8.
1
2
3
4
5
6
7
8
9
10
11
12
13
14
15
16
7.已知等差数列{an}的公差为2,若a1,a3,a4成等比数列,则a2=_____.
解析 由题意知,a3=a1+4,a4=a1+6.
-6
∴(a1+4)2=(a1+6)a1,解得a1=-8,∴a2=-6.
1
2
3
4
5
6
7
8
9
10
11
12
13
14
15
16
8.画一个边长为2的正方形,再以这个正方形的一条对角线为边画第2个正方形,以第2个正方形的一条对角线为边画第3个正方形,……,这样共画了10个正方形,则第10个正方形的面积等于________.
2 048
解析 依题意,得这10个正方形的边长构成以2为首项,
1
2
3
4
5
6
7
8
9
10
11
12
13
14
15
16
9.受疫情影响,某公司的销售额受到严重影响,从2020年的7月销售收入128万元,9月跌至32万元,你能求出该公司7月到9月之间平均每月下降的百分比吗?若按此计算,到什么时候跌至每月销售收入8万元?
1
2
3
4
5
6
7
8
9
10
11
12
13
14
15
16
解 设每月平均下降的百分比为x,则每月的销售收入构成了等比数列{an},a1=128,则a2=a1(1-x),a3=a1(1-x)2=128(1-x)2=32,解得x=50%.设an=8,an=128(1-50%)n-1=8,解得n=5,即从2020年7月算起第5个月,也就是在2020年的11月该公司的销售收入跌至8万元.
1
2
3
4
5
6
7
8
9
10
11
12
13
14
15
16
10.在等比数列{an}(n∈N*)中,a1>1,公比q>0.设bn=log2an,且b1+b3+b5=6,b1b3b5=0.(1)求证:数列{bn}是等差数列;
证明 因为bn=log2an,所以bn+1-bn=log2an+1-log2an
所以数列{bn}为等差数列且公差d=log2q.
1
2
3
4
5
6
7
8
9
10
11
12
13
14
15
16
(2)求{bn}的前n项和Sn及{an}的通项公式an.
1
2
3
4
5
6
7
8
9
10
11
12
13
14
15
16
解 因为b1+b3+b5=6,所以(b1+b5)+b3=2b3+b3=3b3=6,即b3=2.又因为a1>1,所以b1=log2a1>0,又因为b1·b3·b5=0,所以b5=0,
又因为d=log2q=-1,
即a1=16,所以an=25-n(n∈N*).
1
2
3
4
5
6
7
8
9
10
11
12
13
14
15
16
11.设{an}是首项为a1,公差为-1的等差数列,Sn为其前n项和.若S1,S2,S4成等比数列,则a1等于A.2 B.-2 C. D.-
解析 因为{an}是首项为a1,公差为-1的等差数列,
√
代入可得(2a1-1)2=a1·(4a1-6),
1
2
3
4
5
6
7
8
9
10
11
12
13
14
15
16
√
1
2
3
4
5
6
7
8
9
10
11
12
13
14
15
16
解析 设等比数列{an}的公比为q,
数列{log2an}的前10项之和为
1
2
3
4
5
6
7
8
9
10
11
12
13
14
15
16
√
1
2
3
4
5
6
7
8
9
10
11
12
13
14
15
16
解析 由f(x)=logax(a>0,a≠1),令y=logax,可得x=ay,故对于A,有an= ,不是等比数列;对于B,an= ,不是等比数列;对于C,an=a2n,为等比数列;对于D,an= ,不是等比数列.
1
2
3
4
5
6
7
8
9
10
11
12
13
14
15
16
14.已知等比数列{an}满足a2a5=2a3,且a4, ,2a7成等差数列,则a1a2a3·…·an的最大值为______.
1 024
1
2
3
4
5
6
7
8
9
10
11
12
13
14
15
16
所以a1a2a3·…·an=24+3+2+…+(5-n)= ,
所以当n=4或n=5时,a1a2a3·…·an取最大值,且最大值为210=1 024.
1
2
3
4
5
6
7
8
9
10
11
12
13
14
15
16
15.已知a1,a2,a3,……,an是各项不为零的n(n≥4)项等差数列,且公差不为零,若将此数列删去某一项得到的数列(按原来的顺序)是等比数列,则n的值为A.4 B.6 C.7 D.无法确定
√
1
2
3
4
5
6
7
8
9
10
11
12
13
14
15
16
解析 当n≥6时,无论删掉哪一项,必定会出现连续三项既是等差数列,又是等比数列,则该数列为常数列,于是该数列公差为零,不满足题意,则n=4或n=5.当n=5时,由以上分析可知,只能删掉第三项,此时a1a5=a2a4⇒a1(a1+4d)=(a1+d)(a1+3d)⇒d=0,不满足题意.故n=4.验证过程如下:当n=4时,有a1,a2,a3,a4.将此数列删去某一项得到的数列(按照原来的顺序)是等比数列.如果删去a1或a4,则等于有3个项既是等差又是等比,不满足题意.
1
2
3
4
5
6
7
8
9
10
11
12
13
14
15
16
故可以知道删去的是a2或a3.如果删去的是a2,则a1∶a3=a3∶a4,故a1(a1+3d)=(a1+2d)2,
如果删去的是a3,则a1∶a2=a2∶a4,故a1(a1+3d)=(a1+d)2,
故答案为A.
16.已知数列{an}的前n项和为Sn,且满足a1=1,nSn+1-(n+1)Sn= ,n∈N*.(1)求数列{an}的通项公式;
1
2
3
4
5
6
7
8
9
10
11
12
13
14
15
16
1
2
3
4
5
6
7
8
9
10
11
12
13
14
15
16
而a1=1适合上式,∴an=n.
1
2
3
4
5
6
7
8
9
10
11
12
13
14
15
16
1
2
3
4
5
6
7
8
9
10
11
12
13
14
15
16
∴nan+1-nan=n,∴an+1-an=1,∴数列{an}是从第2项起的等差数列,且首项为a2=2,公差为1,∴an=2+(n-2)×1=n(n≥2).而a1=1适合上式,∴an=n.
(2)是否存在正整数k,使ak,S2k,a4k成等比数列?若存在,求k的值;若不存在,请说明理由.
1
2
3
4
5
6
7
8
9
10
11
12
13
14
15
16
1
2
3
4
5
6
7
8
9
10
11
12
13
14
15
16
假设存在正整数k,使ak,S2k,a4k成等比数列,
∵k为正整数,∴(2k+1)2=4.得2k+1=2或2k+1=-2,
∴不存在正整数k,使ak,S2k,a4k成等比数列.
课程结束
高中数学新教材选择性必修第二册
相关课件
这是一份数学选择性必修 第二册4.2 等差数列试讲课习题课件ppt,文件包含高中数学新教材选择性必修第二册第4章习题课等差数列的性质的综合问题pptx、高中数学新教材选择性必修第二册第4章习题课等差数列的性质的综合问题教师版docx、高中数学新教材选择性必修第二册第4章习题课等差数列的性质的综合问题学生版docx等3份课件配套教学资源,其中PPT共54页, 欢迎下载使用。
这是一份高中数学人教A版 (2019)选择性必修 第二册4.3 等比数列精品课件ppt,文件包含高中数学新教材选择性必修第二册第4章432第2课时等比数列前n项和的性质及应用pptx、高中数学新教材选择性必修第二册第4章432第2课时等比数列前n项和的性质及应用教师版docx、高中数学新教材选择性必修第二册第4章432第2课时等比数列前n项和的性质及应用学生版docx等3份课件配套教学资源,其中PPT共60页, 欢迎下载使用。
这是一份数学选择性必修 第二册4.3 等比数列精品ppt课件,文件包含高中数学新教材选择性必修第二册第4章431第3课时等比数列的性质pptx、高中数学新教材选择性必修第二册第4章431第3课时等比数列的性质教师版docx、高中数学新教材选择性必修第二册第4章431第3课时等比数列的性质学生版docx等3份课件配套教学资源,其中PPT共60页, 欢迎下载使用。

