所属成套资源:2024届高考地理一轮总复习课时跟踪练(44份)
- 2024届高考地理一轮总复习第三部分区域发展第十三章区域与区域发展课时跟踪练32区域与区域发展 试卷 0 次下载
- 2024届高考地理一轮总复习第三部分区域发展第十四章资源环境与区域发展课时跟踪练33区域发展的自然环境基础 试卷 0 次下载
- 2024届高考地理一轮总复习第三部分区域发展第十四章资源环境与区域发展课时跟踪练35资源枯竭型城市的转型发展 试卷 0 次下载
- 2024届高考地理一轮总复习第三部分区域发展第十五章城市产业与区域发展课时跟踪练36城市的辐射功能 试卷 0 次下载
- 2024届高考地理一轮总复习第三部分区域发展第十五章城市产业与区域发展课时跟踪练37地区产业结构变化 试卷 0 次下载
2024届高考地理一轮总复习第三部分区域发展第十四章资源环境与区域发展课时跟踪练34生态脆弱区的综合治理
展开
这是一份2024届高考地理一轮总复习第三部分区域发展第十四章资源环境与区域发展课时跟踪练34生态脆弱区的综合治理,共8页。试卷主要包含了不属于淤地坝作用的是,淤地坝造成的影响是,云南元谋生态脆弱主要是因为,剑麻保持水土的生态效益体现在等内容,欢迎下载使用。
课时跟踪练34(2022·浙江高三专题练习)人工湿地是建立在生态学基础上,主要利用微生物、植物等对污水进行自然净化的处理技术。下图为某人工湿地处理微污染水的流程图。读图,完成1~2题。
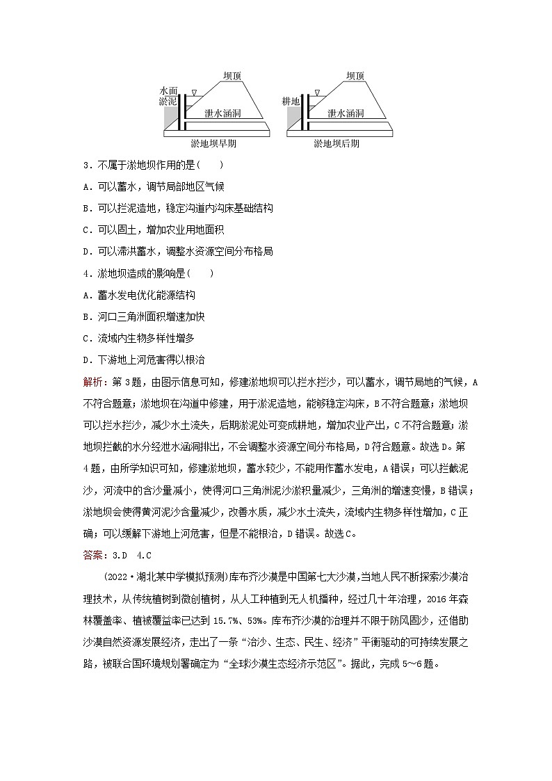
1.与污水处理厂相比,该人工湿地系统可以( )A.降低污水处理成本 B.减少土地占用面积C.不受季节变化影响 D.加快污水处理速度2.在湿地保护生态修复中,较为合理的途径是( )A.引进外来物种,扩大滩涂种植B.河道种植芦苇,修复水生植物C.增加水域面积,扩大养殖规模D.河道整治清淤,清除全部河滩解析:第1题,据材料可知,该人工湿地系统主要利用微生物、植物对污水进行自然净化和处理,相对污水处理厂,不需要建设厂房设施和使用药物,污水处理成本较低,A正确;图中人工湿地系统需要大量的土地,并没有减少土地占用面积,B错误;湿地系统的微生物、植物生长有明显的季节性,其污水处理能力也有季节差异,C错误;据材料可知,人工湿地系统靠微生物、植物自然净化,速度较慢,D错误。故选A。第2题,引进外来物种,扩大滩涂种植,常因缺少自然天敌而迅速繁殖,抢夺其他生物生长空间,进而导致生态失衡或其他物种灭绝,A错误;河道种植芦苇,修复水生植物,可提高湿地涵养水源能力和自净能力,也能增加生物多样性,促进湿地生态环境保护,B正确;扩大养殖规模,可能导致水污染加剧,C错误;清除全部河滩,河床裸露,侵蚀加剧,进而破坏生态环境,D错误。故选B。答案:1A 2.B(2022·浙大附中高三阶段练习)淤地坝是黄土高原地区人民在长期水土保持实践中独创的治理水土流失的一种行之有效的沟道内工程措施。下图示意淤地坝结构。据此,完成3~4题。
3.不属于淤地坝作用的是( )A.可以蓄水,调节局部地区气候B.可以拦泥造地,稳定沟道内沟床基础结构C.可以固土,增加农业用地面积D.可以滞洪蓄水,调整水资源空间分布格局4.淤地坝造成的影响是( )A.蓄水发电优化能源结构B.河口三角洲面积增速加快C.流域内生物多样性增多D.下游地上河危害得以根治解析:第3题,由图示信息可知,修建淤地坝可以拦水拦沙,可以蓄水,调节局地的气候,A不符合题意;淤地坝在沟道中修建,用于淤泥造地,能够稳定沟床,B不符合题意;淤地坝可以拦水拦沙,减少水土流失,后期淤泥处可变成耕地,增加农业产出,C不符合题意;淤地坝拦截的水分经泄水涵洞排出,不会调整水资源空间分布格局,D符合题意。故选D。第4题,由所学知识可知,修建淤地坝,蓄水较少,不能用作蓄水发电,A错误;可以拦截泥沙,河流中的含沙量减小,使得河口三角洲泥沙淤积量减少,三角洲的增速变慢,B错误;淤地坝会使得黄河泥沙含量减少,改善水质,减少水土流失,流域内生物多样性增加,C正确;可以缓解下游地上河危害,但是不能根治,D错误。故选C。答案:3.D 4.C(2022·湖北某中学模拟预测)库布齐沙漠是中国第七大沙漠,当地人民不断探索沙漠治理技术,从传统植树到微创植树,从人工种植到无人机播种,经过几十年治理,2016年森林覆盖率、植被覆益率已达到15.7%、53%。库布齐沙漠的治理并不限于防风固沙,还借助沙漠自然资源发展经济,走出了一条“治沙、生态、民生、经济”平衡驱动的可持续发展之路,被联合国环境规划署确定为“全球沙漠生态经济示范区”。据此,完成5~6题。
5.库布齐沙漠森林覆盖率、植被覆盖率大幅度提高的主导因素是( )A.政策 B.技术C.市场 D.水源6.与传统的沙漠治理相比,库布齐实现可持续发展的关键是( )A.治沙技术的提高 B.产业的协调发展C.生态环境的改善 D.生活水平的提高解析:第5题,由图中库布齐沙漠治理模式图可知,库布齐沙漠治理设立了科技发展部,使库布齐沙漠治理经历了“从传统植树到微创植树,从人工种植到无人机播种”的过程,提高了沙柳、胡杨树、甘草等的种植成活率,所以技术是其主导因素,B正确;政策有一定的促进作用,但不是主导因素,A错误;市场是生物制药、生物制油的产品去向,不是库布齐沙漠森林覆盖率、植被覆盖率大幅度提高的主导因素,C错误;当地处于沙漠,水资源不足,不利于森林覆盖率、植被覆盖率大幅度提高,D错误。故选B。第6题,结合所学知识可知,传统的沙漠治理主要是提高植被覆盖率,治沙的成本高,收益低;在库布齐实施“治沙、生态、民生、经济”平衡驱动的可持续发展之路和模式图中,治沙技术的提高改变了传统的沙漠治理模式,沙漠的治理、生态环境的改善是该地可持续发展的基础,生活水平的提高是该地可持续发展的目的,产业的协调发展是该地可持续发展的要求,也是实现该地可持续发展的基本途径。库布齐沙漠治理过程中利用沙漠自然资源发展了生物制药、生物制油等产业,获得良好的经济效益和社会效益,实现可持续发展,所以其关键是产业的协调发展,B正确,A、C、D不符合题意。故选B。答案:5.B 6.B(2022·四川宜宾某中学三模)剑麻作为一种热带植物,叶片宽大、根系较发达、适应性强。其纤维具有耐盐碱、弹性大等特点,用途广,多用来制作各种工业用品和生活用品,内含的剑麻皂素等可用于抗癌药物的合成,而剑麻残渣可作饲料、肥料,具有较高的经济价值。云南元谋(云贵高原北部边缘)干热河谷地区扶贫工作队,针对该地生态脆弱、水土流失严重的状况,在农技专家指导下推广剑麻种植,取得良好的生态效益和经济效益。据此,完成7~9题。7.云南元谋生态脆弱主要是因为( ) ①土层薄、土壤发育程度低②降水较少,蒸发强,气候干燥③地势起伏大,水土流失严重④高寒缺氧A.①② B.③④C.②③ D.①③8.剑麻保持水土的生态效益体现在( )①叶片宽大,蒸腾作用强,使地表径流减少②叶片可拦截降雨,减弱雨水对地表的直接冲击力,减缓土壤侵蚀③剑麻的枯叶具有蓄水作用,延迟地表径流的形成④剑麻根系较发达,根的物理固结效应等作用强化土壤抗冲击和抗侵蚀能力A.①②③ B.①②④C.①③④ D.②③④9.为改变该地区贫困面貌,该地今后在产业发展上合理的措施是( )A.延长产业链,发展剑麻深加工B.增施化肥,提高剑麻产量C.大力开采地下水,扩大种植面积D.开拓剑麻的非洲市场第7题,结合材料,云南元谋位于云贵高原北部边缘的干热河谷内,位于背风坡,降水少,气温高、蒸发强,气候干燥,不利于植被生长,植被稀少,导致生态环境脆弱,②正确;位于云贵高原北部边缘,地势起伏大,加上植被稀少,水土流失严重,导致土地退化,生态环境脆弱,③正确,C正确;地处河谷,土壤条件相对较容易人为改善,且土壤条件受控于该地的气候和地势,故土壤不是其生态脆弱的主要原因,①错误,A、D错误;该地位于云贵高原北部边缘的干热河谷内,海拔并不是很高,不存在高寒缺氧,④错误,B错误;故选C。第8题,结合上题和所学知识可知:地表径流减少,会加剧当地气候干燥情况,不利于生态环境的保护,①错误,A、B、C错误;结合材料,可知剑麻叶片宽大,可拦截降雨,减弱雨水对地表的直接冲击力,减缓土壤侵蚀,从而减少水土流失,②正确;剑麻的枯叶具有蓄水作用,且可以拦截地表径流,减缓地表径流流速,延迟地表径流的形成,减少径流对土壤的冲刷,从而减少水土流失,③正确;结合材料可知剑麻根系较发达,可以涵养水源,保持水土,根的物理固结效应等作用强化土壤抗冲击和抗侵蚀能力,减小水土流失,④正确,D正确;故选D。第9题,结合所学知识,延长产业链,发展剑麻深加工,可以提高剑麻附加值,增加就业机会,增加经济收入,A正确;增施化肥会对土壤造成污染,可能会造成土壤板结,B错误;大力开采地下水,会使得水资源短缺,当地气候更加干旱,生态环境变得更脆弱,且还可能导致地面塌陷,C错误;结合材料,剑麻作为一种热带植物,非洲热带面积广,剑麻市场需求量小,开拓剑麻的非洲市场不可取,D错误;故选A。答案:7.C 8.D 9.A(2022·安徽二模)和田地区位于塔克拉玛干沙漠南缘,1961-2018年该地年平均沙尘暴日数为20.4天,是我国沙尘暴发生频次最多的区域,但其年发生频次呈递减趋势,最大风速减小是沙尘暴发生频次减少的主要原因。下表示意1961-2018年和田地区不同季节沙尘暴发生频次与持续时间分布。据此,完成10~12题。季节春季夏季秋季冬季沙尘暴发生频次/次9.48.91.40.6沙尘暴持续时间/分钟1179910812710.和田地区冬季发生沙尘暴的频次少的地表条件是( )A.风力较弱 B.地形平坦C.地表积雪 D.植被覆盖转好11.相比春季,冬季沙尘暴持续时间长的主要原因是( )A.降水天气少 B.对流运动活跃C.天气形势较为稳定 D.暖锋活动较强12.沙尘暴发生频次呈递减趋势最可能的人文原因是( )A.营造阻风墙 B.耕地大量减少C.牲畜数量增多 D.发展特色林果业解析:第10题,风力属于大气条件,不属于地表条件,A错误。地形条件比较稳定,不随季节发生变化,因此不是和田地区冬季发生沙尘暴频次少的条件,B错误。冬季地表有积雪覆盖,不易起沙,因此沙尘暴频次少,C正确。冬季寒冷干燥,植被枯萎且被积雪覆盖,D错误。故选C。第11题,和田地区,冬春季节降水天气都少,A错误。冬季气温低,对流运动不活跃,B错误。冬季主要受大陆气团控制,寒冷干燥,天气形势较为稳定,沙尘暴持续时间长,而春季气温回升快,温度变化大,天气形势多变,因此沙尘暴持续时间较短,C正确。冬季冷锋活动较强,春季暖锋活动较强,D错误。故选C。第12题,营造阻风墙能减小风速,减少沙尘暴的发生,但是大面积建设阻风墙不可行,也难以实现,因此不是沙尘暴发生频次减少的主要原因,A错误。 耕地大量减少,但是并未说明减少耕地的新用途,因此无法判断是否为沙尘暴发生频次减少的原因,B错误。牲畜数量增多会导致过度放牧现象发生,会破坏植被,从而加剧沙尘暴发生的频次,C错误。发展特色林果业可以增加植被覆盖率,防风固沙作用增强,沙尘暴频次减少,D正确。故选D。答案:10.C 11.C 12.D13.(2022·湖南衡阳三模)阅读图文材料,完成下列各题。黄土高原地区历史上水土流失严重、生态问题突出,致使农业生产广种薄收、单产较低。近50年来,我国对该区域进行了大规模的综合治理,并取得举世瞩目的成就,建淤地坝(图1)即在沟道内筑坝、拦泥淤地,就是其中一项重要举措。但在不同阶段,黄土高原的治理模式和主要措施存在较大差异(表1)。
表1 不同时期黄土高原的治理模式及主要措施 时间20世纪70年代末至90年代末2000—2010年2010年至今治理模式小流域综合治理退耕还林还草退耕还林还草,治沟造地主要措施梯田、淤地坝、植树种草、植被自然修复植树种草、植被自然修复、骨干坝取土填沟、植被自然修复、骨干坝(1)指出20世纪70年代末至90年代末,黄土高原“修建梯田”的主要目的。(2)比较建坝淤地和植树种草在水土流失治理过程中所发挥作用的差异。(3)结合材料,总结我国在黄土高原综合治理方面所取得的成功经验。解析:第(1)题,黄土高原人地矛盾突出,导致水土流失严重,为治理水土流失,修建梯田,可以减缓坡度,减轻水土流失,增加粮食产量,保障粮食供应。第(2)题,淤地坝属于工程措施,其主要作用重在拦截沟道里面的泥沙;植树种草属于生物措施,其主要作用是通过提高植被覆盖率,降低坡面径流的流速,减少坡面侵蚀。第(3)题,由表格内容可知,黄土高原治理的目的是保护黄土高原地区的自然环境;一定条件下适度减少人为干扰,充分发挥自然恢复的作用;淤地坝、植树种草等措施体现的是工程措施、生物措施等不同方面的治理措施,也体现了因地制宜的原则。答案:(1)缓解水土流失;增加耕地面积,保障粮食供应。(2)建淤地坝:拦截沟谷泥沙,减少沟道侵蚀;植树种草:提高植被覆盖率,减少坡面侵蚀。(3)以保护和恢复自然环境为第一要务;综合运用生物、工程、经济等措施解决问题;治理措施的选择要因地制宜、因时制宜;一定条件下适度减少人为干扰,充分发挥自然恢复的作用。14.(2023·山东滨州·高三期末)阅读文字材料,完成下列各题。五峰土家族自治县地处湖北省西南部,全境皆山,平均海拔1 100米。脱贫攻坚期,当地充分利用灌木林地、疏林地以及闲置的“四旁”(村旁、宅旁、路旁、水旁)土地,在水分适度,排水好的地方种植耐荫的五倍子、红花玉兰、白芨等草本中药材。这些中药材是很好的蜜源植物,村民们在周边配套养殖中华小蜜蜂。五峰县依托森林资源优势,通过“林药蜂”产业融合发展,打造林下经济生态循环系统,为筑牢三峡库区生态屏障,实现绿色高质量发展提供了可靠路径。(1)“四旁”土地种植中药材前需先育林,指出育林的主要目的。(2)简述中药材多样种植对当地蜂蜜产品的益处。(3)简述五峰县发展“林药蜂”产业,对筑牢三峡库区生态屏障的意义。解析:第(1)题,据材料“在水分适度,排水好的地方种植耐荫的五倍子、红花玉兰、白芨等草本中药材”可知,中药材耐荫,需水分适度、排水好的自然环境条件;闲置的“四旁”(村旁、宅旁、路旁、水旁)土地,通过育林为中药材的生长提供适宜的环境条件。第(2)题,据材料“中药材是很好的蜜源植物”可知,这些中药材为当地的蜜蜂产业提供多样的蜜源,使蜂蜜产品种类更多;多样的中药材生长周期不同,错峰开花,延长了蜂蜜的采蜜时间,保证了蜂蜜产品供给时长,促进了蜂蜜产量的增加;扩大了蜂蜜的来源,利于形成规模化生产,提高生产效率,保障了产品稳定供应等。第(3)题,据材料“五峰县依托森林资源优势,通过‘林药蜂’产业融合发展,打造林下经济生态循环系统”可知,通过育林和种植耐荫的中药材,提高了土地利用率,增加了植被覆盖率;植被增多,植物的蒸腾作用增强,大气中水汽含量增多,林下空气湿度增加,可以降低森林火灾的隐患;森林、中药材混合种植,丰富了植物群落结构,配套养殖蜂蜜,增加了生物种类,使生态系统更稳定,筑牢了三峡库区的生态屏障。答案:(1)中药材耐荫,需水分适度、排水好的环境,通过育林为其提供适宜的生长环境。(2)提供多样蜜源,产品种类更多;不同种类中药材花期不同,延长了采蜜时间,保证产品供给时长;扩大蜜源,利于形成规模,保障了产品稳定供应。(3)通过育林和种植中药材,提高了植被覆盖率;林下空气湿度增加,有效降低森林火灾隐患;生物种类增多,改善植物群落结构,生态系统更稳定,增强了森林生态系统功能。
相关试卷
这是一份2024版高考地理一轮总复习课时质量评价35区域发展的自然环境基础生态脆弱区的综合治理,共5页。试卷主要包含了选择题,非选择题等内容,欢迎下载使用。
这是一份2024届高考地理一轮总复习第三部分区域发展第十四章资源环境与区域发展课时跟踪练35资源枯竭型城市的转型发展,共8页。试卷主要包含了D 4,B 7,A 10等内容,欢迎下载使用。
这是一份2024届高考地理一轮总复习第三部分区域发展第十四章资源环境与区域发展课时跟踪练33区域发展的自然环境基础,共9页。试卷主要包含了地理标志农产品的形成需,浙江省地理标志农产品多分布于,白都村梯田基本特征是,白都村不同耕作地形条件下,“平垸行洪”说明“圩垸”地区等内容,欢迎下载使用。

