


精品解析:江西省丰城中学2022-2023学年高一上学期期末地理试题(解析版)
展开丰城中学2022-2023年度上学期创新高一期末试卷
地理
本试卷总分值为100分考试时间75分钟
考试范围:选择性必修一第一章至第三章
一、单选题(16小题,每小题3分,共计48分)
当地时间2022年11月20日19:00,2022年世界杯在卡塔尔首都多哈(25°N,51°E)拉开序幕。本次世界杯将持续到12月18日。在伦敦留学的球迷小明准备提前购买机票,到现场一睹该体坛盛事。图为小明在网上查到伦敦直飞多哈的购票信息。据此完成下面小题。
1. 由图可知,伦敦到多哈的飞行时长约为( )
A 9小时50分钟 B. 14小时10分钟
C. 6小时50分钟 D. 11小时10分钟
2. 小明在多哈观赏世界杯球赛期间( )
A. 重庆日落方向向南移动 B. 地球公转先快后慢
C. 北京白昼时间长于多哈 D. 昆仑站欣赏到极光
【答案】1. C 2. A
【解析】
【1题详解】
由机票信息当飞机起飞时伦敦时间为18:55,多哈位于东三区,故当飞机起飞时多哈时间为18:55+3h=21:55,则飞机飞行的时间为4:45-前一天21:55=6小时50分。C正确,ABD错误。故答案选C。
2题详解】
11月20日--12月18日期间直射点在南半球,向南移,则重庆日落方向向南移,A正确;直射点在此期间接近近日点,公转速度逐渐变快,B错误;当直射点在南半球,北半球昼短夜长,且纬度越高昼越短,北京纬度高于多哈,昼短于多哈,C错误;昆仑站位于南极附近,此时出现极昼,不易欣赏到极光,D错误。故答案选A。
【点睛】太阳直射点在哪个半球,日出日落就偏向于哪个方向。而且纬度越高,偏转越明显。
下图为我国某地区地质构造剖面图,E为断层,地表发育一河流。据此完成下面小题。
3. 图中河流流向为( )
A. 自南向北 B. 自北向南 C. 自西向东 D. 自东向西
4. 图中岩层①②③④的形成年代由早到晚的顺序是( )
A. ①②③④ B. ③④①② C. ②④③① D. ②①④③
【答案】3. C 4. D
【解析】
【3题详解】
根据图中指向可以看出河流流向可能为自西向东或者自东向西,AB错误,河流北岸坡度较小,南岸坡度较大,说明河流南岸受到侵蚀,北半球水平运动的物体受到地转偏向力向右偏转,所以图中河流自西向东流动,向右偏转,侵蚀南岸,C正确,D错误。故选C。
【4题详解】
沉积岩从下到上,形成年代由早到晚,所以沉积岩②③④的形成年代,从早到晚为②④③,①为岩浆岩,岩浆入侵穿过岩层②,未穿过岩层③④,所以岩浆岩的形成晚于岩层②,早于③④,所以岩层①②③④的形成年代由早到晚的顺序是②①④③,D正确,ABC错误。故选D。
【点睛】地转偏向力的特点(1)大小:从低纬到高纬逐渐增大。(2)方向:与运动方向垂直;北半球向右,南半球向左,赤道无偏转。
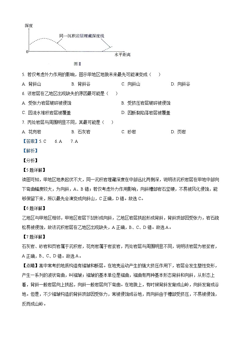
岩层的埋藏深度(岩层距离地面的垂直距离)可以用来帮助恢复岩层的形态。图I示意某地地形剖面,图Ⅱ示意该地地下同一沉积岩层埋藏深度。据此完成下面小题。
5. 若仅考虑外力作用的影响,图示甲地区地貌未来最先可能演变成( )
A. 背斜山 B. 背斜谷 C. 向斜山 D. 向斜谷
6. 该岩层在乙地区出现缺失的原因最可能是( )
A. 受张力岩层破碎被侵蚀 B. 受挤压岩层破碎被侵蚀
C. 因流水堆积岩层被覆盖 D. 因断裂陷落岩层被覆盖
7. 丙处岩层与周围明显不同,其最可能是( )
A. 花岗岩 B. 石灰岩 C. 砂岩 D. 页岩
【答案】5. C 6. A 7. A
【解析】
【分析】
【5题详解】
读图可知,甲地区地表起伏不大,同一沉积岩埋藏深度在中部远比两侧深,说明该沉积岩层在甲地中部向下弯曲幅度较大,为向斜,A、B错;若仅考虑外力作用影响,向斜槽部岩石坚硬,不易被风化侵蚀,能够保留下来,所以最先会演变成向斜山,C正确,D错。故选C。
【6题详解】
乙地区与甲地区相邻,甲地区岩层下凹形成向斜,乙地区岩层拱起形成背斜,背斜顶部因受张力,岩石疏松易被侵蚀,故该沉积岩层在乙地区出现缺失,A正确,B、C、D错。故选A。
【7题详解】
石灰岩、砂岩和页岩属于沉积岩,花岗岩属于岩浆岩,丙处岩层与周围明显不同,说明该岩层为岩浆岩,A正确,B、C、D错。故选A。
【点睛】高中常考的地质构造有褶皱和断层。在地壳运动产生的强大挤压作用下,岩层会发生塑性变形,产生一系列的波状弯曲,叫褶皱;褶皱的基本单位是褶曲,褶曲有两种基本形态背斜和向斜,从形态上看,背斜一般岩层向上拱起,向斜一般岩层向下弯曲。在地貌上,有时候背斜发育成山岭,向斜发育成谷地。但是,不少褶皱构造的背斜顶部因受张力,常被侵蚀成谷地,而向斜由于槽部受挤压,不易被侵蚀,反而成山岭。
下面甲图为某地区地质剖面图,乙图为地壳物质循环示意图,方框表示岩浆及三大类岩石,箭头表示地质作用。据此完成下面小题。
8. 甲图中I岩石类型及形成过程对应乙图中的( )
A. d、① B. b、③ C. c、② D. a、④
9. 关于乙图的说法,正确的是( )
A. ①③④均属于内力作用 B. c岩石通过④作用形成b岩石
C. b岩石中能够找到化石 D. 页岩通过②作用形成玄武岩
【答案】8. D 9. C
【解析】
【8题详解】
图甲中I岩石侵入到其他岩石内部,可知I岩石为侵入型岩浆岩;图乙中根据岩石圈物质循环过程判断可知,a为岩浆岩,b为沉积岩(b由沉积物形成),c为变质岩,d为岩浆;①表示外力作用,②表示变质作用,③表示重熔再生,④表示冷却凝固;综上判断可知,I岩石类型及形成过程对应乙图中的a、④,故选D。
【9题详解】
结合上题分析,①表示外力作用,②表示变质作用,③表示重熔再生,④表示冷却凝固,其中②③④属于内力作用,A错误;c为变质岩,通过①外力作用形成b沉积岩,B错误;b为沉积岩,化石多位于沉积岩中,C正确。页岩通过②作用(变质作用)形成板岩,D错。故选C。
【点睛】常见的岩石总结:①岩浆岩:花岗岩(侵入型岩浆岩)、玄武岩(喷出型岩浆岩)、流纹岩等;②沉积岩:石灰岩、页岩、砂岩、砾岩等;③变质岩:片麻岩(花岗岩变质)、大理岩(石灰岩变质)、板岩(页岩变质)等。
下图为某时刻亚洲部分地区的海平面气压分布图。据此完成下面小题。
10. 与甲地相比,乙地( )
A. 风力较大,风向为东北风 B. 风力较小,风向为西北风
C. 风力较大,风向为西南风 D. 风力较小,风向为东南风
11. 该日,当地气象部门可能发布气温升高、阴雨天气预报的是( )
A. 甲地 B. 乙地 C. 丙地 D. 丁地
【答案】10. A 11. C
【解析】
【10题详解】
由材料可知,乙地相较于甲地,等压线更为密集,因此,乙地风力较大,BD错误;根据图示,乙处气压为1015hPa,结合图示数据可以判断,乙地偏北方向为高压,乙地位于北半球,受向右的地转偏向力影响,其风向为东北风。A正确,C错误。故选A。
【11题详解】
由图可知,甲地位于高压脊线附近,气温低,天气晴朗,A错误;乙地受单一冷气团控制,气温低,天气晴朗,B错误;丙地位于锋面气旋东侧,且在暖锋锋前,多降水,受暖锋影响,气温升高,C正确;丁为高压中心,气流下沉,天气晴朗,D错误。故选C。
【点睛】锋面气旋的判断:①确定锋面位置:锋面一般出现在低压槽附近。高压和高压脊附近一般为晴天,无锋面出现。②判断锋面性质:以锋面为界线分为冷气团和暖气团(纬度高的为冷气团),再根据气旋的旋转来判别冷暖锋面,“东冷西暖”,南北半球一样。③判断雨区位置:雨区总位于冷气团一侧,故暖锋雨区在锋前,冷锋雨区在锋后。
读北半球大陆西岸甲、乙、丙三地大气环流年内控制时长分配示意图,完成下面小题。
12. 甲、乙、丙三地分布的纬度由高到低为( )
A. 甲、乙、丙 B. 甲、丙、乙 C. 丙、甲、乙 D. 丙、乙、甲
13. 下列对丙地气候特征及其自然景观的表述正确的是( )
A. 全年高温,干湿季分明 B. 气候终年温和湿润
C. 河流流量1月大于7月 D. 植被叶片四季常绿
【答案】12. D 13. B
【解析】
【12题详解】
读图并结合所学知识可知,甲地受东北信风带和副热带高压带交替控制,应为热带沙漠气候,主要分布在热带雨林气候的南北两侧。乙地一年内受盛行西风带和副热带高压带的交替控制,是地中海气候,分布在南北纬30°-40°大陆西岸。丙地常年受西风带的影响,是温带海洋性气候,分布在南北纬40°-60°大陆西岸。因此甲、乙、丙三地分布的纬度由高到低为丙、乙、甲,D正确,ABC错误。故选D项。
【13题详解】
结合上题分析可知,丙为温带海洋性气候,终年温和湿润,B正确。全年高温,干湿季分明为热带草原气候的特征;河流流量1月大于7月为冬雨型,应该是地中海气候的特征;植被叶片四季常绿为亚热带地区植被景观,都不符合题意,ACD错误。因此,本题应选B。
【点睛】气候类型成因和分布特点:1、热带雨林气候,特点:终年高温多雨,降水分布均匀;分布:主要在南北纬5°以内;成因:常年受赤道低压控制。2、热带草原气候,特点:终年高温,分明显的旱雨季;分布:南北纬5-10°;成因:副高与赤道低压交替控制。3、热带季风气候,特点:终年高温,有明显的干湿季;分布:亚洲东南部、南部;成因:受西南季风控制。4、热带沙漠气候,特点:终年高温干旱;分布:回归线附近大陆内部或大陆西岸;成因:常年受副高控制。5、亚热带季风气候,特点:夏季高温多雨,冬季低温少雨;分布:南北纬25-35°大陆东岸;成因:冬夏季风交替控制。6、地中海气候,特点:夏季炎热干燥,冬季温和多雨;分布:南北纬30-40°大陆西岸西;成因:风带与副高交替控制。7、温带季风气候,特点:夏季高温多雨,冬季寒冷干燥;分布:亚洲东北部;成因:冬夏季风交替控制。8、温带大陆性气候,特点:全年温差大,降水稀少;分布:中纬度大陆内部;成因:常年受大陆气团控制。9、温带海洋性气候,特点:温和湿润,降水均匀;分布:40-60°大陆西岸;成因:常年受西风控制。10、亚寒带针叶林气候;特点:冬季漫长寒冷,夏季凉爽短促;分布:大陆内部纬度较高处;成因:纬度高,受副极地低压控制。
图A为气压带和风带季节移动示意图,图B为气候资料图。读图,完成下面小题。
14. 图A中所示大气环流形势( )
A. 甲日时,太阳直射点位于赤道 B. 乙日时,d被大陆上冷高压切断
C. 高空大气受冷下沉形成b气压带 D. c气压带7月断裂为块状
15. a、b两气压带的之间风带盛行风一般( )
A. 性质干燥 B. 风向偏南 C. 与④气候形成相关 D. 位置限于赤道以北
16. 若O地位于大陆西岸,则图b中与之相同的气候类型可能为( )
A. ① B. ② C. ③ D. ④
【答案】14. B 15. A 16. C
【解析】
【14题详解】
图中甲日时,气压带风带位置偏北,故此时太阳直射点位于北半球,A错;乙日时,气压带风带位置偏南,此时太阳直射点位于南半球,北半球为冬季,陆地气温低,副极地低气压带(d)被大陆上的冷高压所切断,B正确;b气压带位于30度左右,是副热带高压带,是由于动力的作用形成的,当来自赤道的高空空气流动到南北纬30度附近时,在高空不断堆积,受重力作用下沉形成的,C错;c气压带为南半球的副热带高压带,南半球海域面积广大,7月为南半球冬季,海洋陆地均为高压,c气压带仍呈带状分布,D错。故选B。
【15题详解】
a为赤道低压带,b为北半球副热带高压带,两气压带的之间的风带为东北信风带,源自高纬,风向偏北,向气温高的地带吹送,没有水汽凝结条件,通常性质干燥,A对,B错;④气候类型全年高温多雨,为热带雨林气候,其形成与东北信风无关,C错;北半球冬半年时,东北信风会越过赤道,形成西北季风,D错。故选A。
【16题详解】
图中O地位于北半球中纬度地带,在大陆西岸气候类型可能为地中海气候和温带海洋性气候。图b中①地夏季高温多雨,冬季寒冷,降水少,为温带季风气候,②当地冬季温和少雨,夏季高温多雨,为南半球的亚热带季风性湿润气候气候,③全年温和多雨,为温带海洋性气候,④全年高温多雨,为热带雨林气候,因此③地可能和N地气候类型相同,C符合题意,排除ABD。故选C。
【点睛】气候类型的判读:先根据纬度位置确定已知地点是位于南半球还是北半球,属于哪个温度带;然后看其海陆位置是位于大陆西岸还是大陆东岸,最后将已知地点落实到气候类型图和气候分布模式图上确定其气候类型。判读时可遵循以下三个步骤:以形定位、以温定带、以水定型。
二、综合题(四大题,共52分)
17. 读某城市某高层建筑二分二至日太阳视运动示意图(含太阳方位和太阳高度),完成下列要求。
(1)表示该地冬至日太阳视运动轨迹的是__________,请说明判断理由__________。
(2)判断该高层建筑甲户型一年中光照条件最好的季节,并说出该季节北半球的昼夜长短特征。
【答案】(1) ①. ③ ②. 理由:根据太阳视运动轨迹,二分二至日正午太阳都在正南方,说明该城市位于北回归线以北地区;冬至日太阳直射南回归线,北半球除极夜地区外均日出东南、日落西南,该地正午太阳高度达到一年中的最小值。
(2)夏季。特征:北半球昼长夜短,纬度越高昼越长、夜越短;北极附近有极昼现象。
【解析】
【分析】本大题以某城市某高层建筑二分二至日太阳视运动示意图为材料设置试题,涉及正午太阳高度、昼夜长短等相关内容,考查学生获取和解读地理信息,调动和运用地理知识和基本技能的能力,体现综合思维、区域认知、地理实践力的地理核心素养。
【小问1详解】
由图可知,根据太阳视运动轨迹,二分二至日正午太阳都在正南方,说明该城市位于北回归线以北地区;冬至日太阳直射南回归线,北半球除极夜地区外均日出东南、日落西南,该地正午太阳高度达到一年中的最小值,所以③为冬至日;二分日日出正东,日落正西,昼夜平分,所以②为二分日;夏至日,日出东北,日落西北,昼长大于夜长,所以①为夏至日。
【小问2详解】
结合上题可知,该城市应位于北回归线以北地区,该高层建筑甲户型一年中光照条件最好的季节应为当地的夏至前后,这一季节太阳高度角最大,光照条件好。夏季太阳直射北半球,北半球昼长夜短,纬度越高昼越长、夜越短,北极附近有极昼现象。
18. 每年我国东部雨带有规律地南北移动,雨带一般4月在华南登陆,随夏季风增强逐级北移(如图所示),9月迅速南撤,10月退出大陆。
(1)指出6月中旬到7月上旬影响江淮地区的天气系统和夏秋季影响东南沿海的天气系统。
(2)在每年7.8月影响我国江淮地区的特殊天气是____,其实质是下列哪种天气系统____?
A. B. C. D.
(3)我国南、北雨季长短差异叙述正确的是( )
A. 南方雨季开始晚,结束晚,雨季短 B. 北方雨季开始早,结束晚,雨季长
C. 南方雨季开始早,结束晚,雨季长 D. 北方雨季开始晚,结束晚,雨季短
(4)上图所示的天气系统是( )
A. 北半球气旋 B. 北半球反气旋 C. 南半球气旋 D. 南半球反气旋
(5)说明P地区目前的天气状况;对比A处,该地的气温日较差较小的原因是?
【答案】(1)6月中旬到7月上旬影响江淮地区天气系统为准静止锋。夏秋季影响东南沿海的天气系统为气旋。
(2) ①. 伏旱 ②. C (3)C (4)A
(5)大风、降温、雨雪天气;P处此时为阴雨,云量多,白天大气对太阳辐射的削弱作用强,白天气温低;夜间,大气逆辐射作用强,气温高。所以P地区的气温日较差较小。
【解析】
【分析】本题以我国锋面雨带的季节性移动为背景材料,涉及到天气系统、气候特征、我国锋面雨带的季节性移动等知识,主要考查学生调动知识、运用知识解决问题等能力。
【小问1详解】
结合所学,6月中旬到7月上旬锋面雨带推移到江淮地区,影响江淮地区的天气系统为准静止锋。夏秋季节我国东南沿海台风多发,影响东南沿海的天气系统为气旋。
小问2详解】
根据我国锋面雨带的季节性移动可知每年7.8月影响我国江淮地区的特殊天气是伏旱,其实质是反气旋,图中A为暖锋、B为冷锋、C为反气旋、D为气旋。故选C。
【小问3详解】
我国南方雨季开始的早,结束的晚,雨季长,A错误,C正确;北方雨季开始的晚,结束的早雨季短,BD错误。故选C。
【小问4详解】
图中气流逆时针辐合,北半球气旋逆时针辐合,南半球气旋顺时针辐合,A正确,C错误;反气旋气流辐散,BD错误。故选A。
【小问5详解】
上图为锋面气旋,根据所学可知,气旋的东侧为暖锋,西侧为冷锋,故P地位于冷锋锋后附近,冷锋降水位于锋后,所以P地为阴雨天气,可能出现大风、降温、雨雪天气。P地为阴雨天气,云量大,白天大气对太阳辐射的的削弱作用强,白天气温低;夜间大气逆辐射强,大气对地表的保温作用强,夜间气温高,因而气温日较差小,而A地受单一的暖气团控制,天气晴朗,昼夜温差大。
19. 阅读下列材料,回答问题。
三圈环流和季风环流形成了不同的气候类型,造就了不同的自然景观。读世界局部区域某时段海平面等压线分布示意图(单位:百帕)(图1)和甲、乙、丙、丁四类不同地区受气压带,风带影响状况示意图(图2),回答下列问题。
(1)①地的气压中心名称是___,据此判断为北半球的___(填季节)。该时段,②地的盛行风向为___。
(2)③、④两地都位于45°N附近,但气候却存在显著的差异。③地的气候类型是___
(3)此时,⑤地的气候特征是___,其气候成因与图中的___。(填“甲”或“乙”或“丙”或“丁”)相符合。
(4)⑥、⑦两地西南风形成的共同原因为___,并比较分析西南风对两地降水产生的影响___。
【答案】(1) ① 印度低压/亚洲低压 ②. 夏季 ③. 东南风
(2)温带季风气候 (3) ①. 炎热干旱(高温少雨) ②. 丙
(4) ①. 气压带、风带的季节性移动(南半球的东南信风北移越过赤道,在地转偏向力的作用下向右偏转而成)。 ②. ⑥地盛行离岸风,来自陆地比较干燥,降水少;⑦地盛行迎岸风,来自海洋比较湿润,降水多。
【解析】
【分析】本题以世界局部区域某时段海平面等压线分布示意图和三角坐标图为材料背景设置题目,涉及气压带,三圈环流,季风环流,气候类型判读,气候特征等知识,考查学生区域认知能力,地理实践力和综合思维。
【小问1详解】
据图可知,①位于亚洲南部,中心气压低,可判断为亚洲低压(印度低压);陆地气压低,说明气温比同纬度海洋高,判断为北半球夏季;北半球夏季,图中②盛行东亚夏季风,风向为东南风,
【小问2详解】
据图可知③位于亚欧大陆东岸45°N附近,由于海陆热力性质差异明显,受东亚季风影响大,形成温带季风气候。
【小问3详解】
据图可知⑤位于地中海沿岸,属于地中海气候。地中海气候成因是由于气压带风带移动,受副热带高气压带和西风带交替控制,读图2丙数据可知丙大约是副高和西风控制的时间为各半年左右,故丙符合。甲、乙不受副高控制,丁受信风带控制,均不符合。
【小问4详解】
⑥、⑦两地均在赤道以北,北半球夏季,随着太阳直射点北移,气压带、风带北移,南半球的东南信风越过赤道,在地转偏向力的作用下向右偏转而成西南季风。据图可知,⑥地受西南季风影响,盛行离岸风,风来自陆地比较干燥,降水少;⑦地位于西南季风的迎岸坡,来自海洋比较湿润的气流,受地形的抬升影响,降水多。
20. 阅读图文材料,回答问题。
材料一秘鲁东南部的圣母河流域雨量丰沛,但季节分配不均,6~8月为旱季,12月到次年3月为雨量特别大的雨季。该河流因盛产沙金而远近闻名,地质学者在其河道的河床底部、边滩、河漫滩等位置均发现了沙金颗粒,河流两侧被牛轭湖围绕的古河漫滩是沙金的高富集区。经考察研究发现其沙金颗粒主要来源于南部山区的岩浆岩(岩浆冷却凝固而成)。图左为圣母河流域示意图,图右为图左中甲地地貌的地质剖面示意图。
材料二含金河漫滩及牛轭湖形成过程示意图。
(1)图中甲处地貌类型为____,是由____作用形成的,甲处附近上游河段剖面形态呈____形,是由流水____作用形成。
(2)图中图例A、B、C、D代表不同粒径的碎屑物质,判断其粒径由大到小的顺序是____。
(3)推测圣母河的淘金者选择淘金的最佳季节并说明原因。
(4)结合材料二,描述圣母河下游牛轭湖发育的过程。
【答案】(1) ①. 冲(洪)积扇 ②. 流水堆积 ③. V(字) ④. 下切侵蚀
(2)A>B>C>D##ABCD
(3)旱季(或6~8月)。旱季河流水位低,含有沙金的沙滩出露较多;降水少,流速慢,开采沙金安全性高。
(4)圣母河下游地形平坦开阔,河流以侧蚀作用为主,流水受地转偏向力作用左偏,左(北)岸侵蚀强烈,形成河曲;河曲凸岸堆积,凹岸侵蚀,促使河曲不断发育;洪水期,狭窄的曲流颈被冲开,河流截弯取直,原有的河曲被废弃,最终形成牛轭湖。
【解析】
【分析】本题以秘鲁东南部的圣母河流域为背景材料,考查河流侵蚀、堆积地貌的形成过程、沉积物颗粒大小、牛轭湖发育的过程等相关知识点,考查学生对材料解读与分析能力、有效信息的提取能力和相关知识的迁移应用能力。
【小问1详解】
据等高线图可知,甲为河流山口处,在河流出山口处的会由于流水堆积作用形成扇形堆积体,称为冲(洪)积扇;当河流流出谷口时,其携带物质便铺散沉积下来,所以促使其形成的外力作用是流水沉积(堆积);甲以上河段位于河流的上游,落差大,流速大,以下蚀作用为主,下蚀会使河道不断加深,河谷呈“V”字形。
【小问2详解】
结合上题分析可知,甲处地貌为冲(洪)积扇,冲(洪)积扇形成于河流出山口处,由于此处坡度逐渐减小,故水流速度也不断下降,流水搬运能力降低,从而使得大颗粒沉积物先沉积,小颖粒沉积物后沉积,根据图中颗粒物排列可知,其沉积顺序为ABCD,故图中自到沉积物粒径从ABCD逐渐变小。
【小问3详解】
读图可知,图示区域位于南纬10°~20°之间大陆西岸,受赤道低气压带和信风带交替控制,12月~次年3月受赤道低气压带控制降水丰富,较强的地表径流侵蚀南部山区含金矿的岩石,将沙金搬运到河流中沉积,此时河流水量较大,不适宜开采;6~8月受东南信风影响,多晴朗天气,降水少,河流水位下降,河滩出露,此时最利于沙金的开采。
【小问4详解】
据图观察,①→②:圣母河下游地形平坦开阔,河流进入平坦区域,河流因为地转偏向力、地质结构、土壤岩石质地差异等因素的影响,通常难以呆持一条直线流动, 会产生弯曲,河流以侧蚀作用为主,流水受地转偏向力作用左偏,左(北)岸侵蚀强烈形成河曲;②→③:在河道弯曲的地区,凹岸侵蚀,凸岸堆积,由此,河流的弯曲度就会越来越大;③→④:当河流弯曲度特别大时,拐弯处水流不畅,流速减慢,泥沙易淤塞河道,如果水量较大,河流很可能会将弯曲处狭窄的地峡冲开,与对面的河道相连,河流按直线路线流动,这种现象被称为河流的截弯取直,河流截弯取直后,原本弯曲的河道因为泥沙淤塞、水位下降,逐渐与主河道分离,渐渐被废弃,成为遗留在原河流凹岸边一段弯曲积水的湖泊,形状如牛轭,从而形成了牛轭潮。
精品解析:江西省宜春市丰城市东煌学校2022-2023学年高二下学期6月月考地理试题(解析版): 这是一份精品解析:江西省宜春市丰城市东煌学校2022-2023学年高二下学期6月月考地理试题(解析版),共13页。试卷主要包含了选择题,综合题等内容,欢迎下载使用。
2022-2023学年江西省丰城中学高二下学期入学考试地理试题(二)(解析版): 这是一份2022-2023学年江西省丰城中学高二下学期入学考试地理试题(二)(解析版),共15页。
2022-2023学年江西省丰城中学高二下学期3月月考地理试题(解析版): 这是一份2022-2023学年江西省丰城中学高二下学期3月月考地理试题(解析版),共12页。