


江西省2022-2023学年高二下学期期末调研测试生物试卷(含答案)
展开
这是一份江西省2022-2023学年高二下学期期末调研测试生物试卷(含答案),共13页。试卷主要包含了单选题,多选题,填空题,读图填空题等内容,欢迎下载使用。
江西省2022-2023学年高二下学期期末调研测试生物试卷
学校:___________姓名:___________班级:___________考号:___________
一、单选题
1、某一池塘边裁种多种乔木,水里有成群的蝌蚪在游戏,水面上有睡莲,水边有芦苇等。下列相关叙述正确的是( )
A.该池塘中的全部蝌蚪和全部生物分别构成种群和群落
B.预测该池塘中草鱼数量的发展趋势需根据年龄结构和性别比例
C.该池塘不同区域的植被不同,主要体现了群落的垂直结构
D.决定该池塘群落中植物分层的环境因素有光照和温度等
2、调查种群密度或类群丰富度的方法多种多样。下列相关叙述正确的是( )
A.用样方法调查蒲公英的种群密度,关键在于样方的大小
B.用记名计算法统计土壤中个体大、数量较少的小动物类群丰富度
C.调查长白山地区东北虎的种群密度应采用标记重捕法
D.用抽样检测法调查酵母菌培养液中的活菌数量,统计值比实际值偏低
3、下图表示生态系统中碳循环的部分过程,其中甲、乙、丙组成生物群落。下列分析正确的是( )
A.甲、乙和丙构成了该生态系统的捕食食物网
B.能量只能沿着甲→乙→丙的方向流动
C.①②过程中,碳元素是以CO2的形式存在的
D.⑤增多是温室效应产生的主要原因
4、“世界社鹃王”大树杜鹃是一种集中分布于我国云南高黎贡山山区的高大乔木,每年开花4万多朵,壮观的花开景观令人震撼。但植株耐寒能力弱,在-2℃的环境下会死亡。下列相关叙述错误的是( )
A.高黎贡山群落的类型和结构会随季节变化而发生季节性变化
B.-2℃是限制大树杜鹃种群数量的非密度制约因素
C.研究大树杜鹃在高黎贡山中出现的频率属于研究其生态位
D.大树杜鹃花开景观就令人震撼属于生物多样性的直接价值
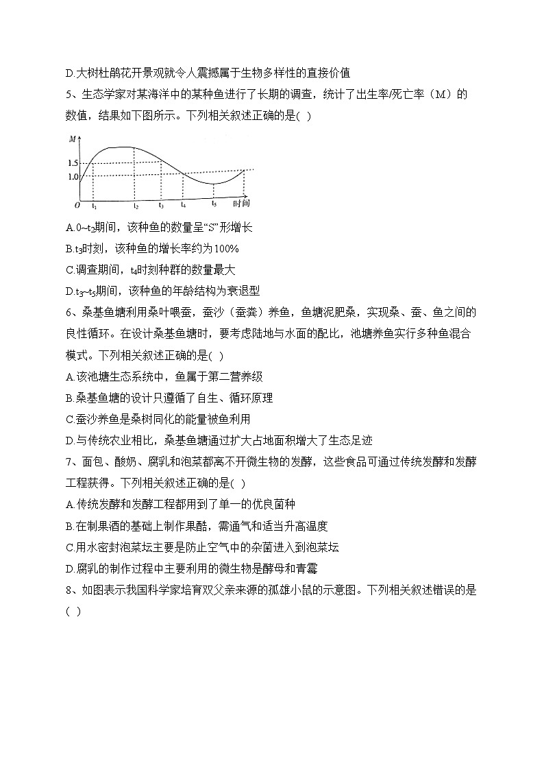
5、生态学家对某海洋中的某种鱼进行了长期的调查,统计了出生率/死亡率(M)的数值,结果如下图所示。下列相关叙述正确的是( )
A.0~t2期间,该种鱼的数量呈“S”形增长
B.t3时刻,该种鱼的增长率约为100%
C.调查期间,t4时刻种群的数量最大
D.t3~t5期间,该种鱼的年龄结构为衰退型
6、桑基鱼塘利用桑叶喂蚕,蚕沙(蚕粪)养鱼,鱼塘泥肥桑,实现桑、蚕、鱼之间的良性循环。在设计桑基鱼塘时,要考虑陆地与水面的配比,池塘养鱼实行多种鱼混合模式。下列相关叙述正确的是( )
A.该池塘生态系统中,鱼属于第二营养级
B.桑基鱼塘的设计只遵循了自生、循环原理
C.蚕沙养鱼是桑树同化的能量被鱼利用
D.与传统农业相比,桑基鱼塘通过扩大占地面积增大了生态足迹
7、面包、酸奶、腐乳和泡菜都离不开微生物的发酵,这些食品可通过传统发酵和发酵工程获得。下列相关叙述正确的是( )
A.传统发酵和发酵工程都用到了单一的优良菌种
B.在制果酒的基础上制作果酷,需通气和适当升高温度
C.用水密封泡菜坛主要是防止空气中的杂菌进入到泡菜坛
D.腐乳的制作过程中主要利用的微生物是酵母和青霉
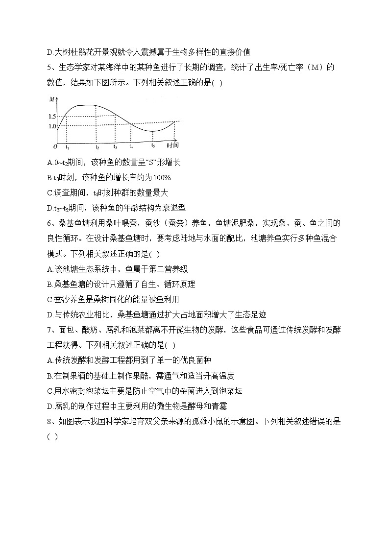
8、如图表示我国科学家培育双父亲来源的孤雄小鼠的示意图。下列相关叙述错误的是( )
A.精子转化为ahESC细胞的过程中存在基因的选择性表达
B.1过程中采用显微操作技术去除MⅡ期卵母细胞的细胞核
C.采用电融合法激活重构胚且发育到桑甚胚或囊胚时进行胚胎移植
D.由精子到孤雄胚胎的过程中,细胞进行的分裂方式为有丝分数
9、发酵工程是指利用微生物的特定功能,通过现代工程技术,规模化生产对人类有用的产品。下列有关发酵工程的叙述,正确的是( )
A.发酵产品是代谢物时,可采取过滤、沉淀等方法获取产品
B.啤酒的工业化生产中,糖化是指在发酵罐中加人葡萄糖
C.发酵工程的中心环节是分离、提纯产物,该环节需无菌操作
D.谷氨酸棒状菌在中性和弱碱性的条件下发醉会积累谷氨酸
10、无菌技术涉及消毒和灭菌。下列相关叙述正确的是( )
A.煮沸消毒法可以杀死微生物的营养细胞和全部的芽孢
B.可以对培养皿、培养基和接种环进行干热灭菌
C.常用的灭菌方法主要包括干热灭菌、湿热灭菌、灼烧灭菌等
D.在超净工作台进行微生物接种时,可以不在酒精灯火焰旁进行
11、杜泊羔羊生长迅速,断奶体重大,这一点是肉用绵羊生产的重要经济特性。下图是科研人员快速繁殖杜泊羊的流程图,下列相关叙述错误的是( )
A.维性杜泊羊应具备优良的遗传性状和较强的生产能力
B.过程③中,细胞分化最早出现在桑葚胚阶段
C.过程④中,应选择滋养层细胞进行性别鉴定
D.该流程中应对雌性杜泊羊和当地普通绵羊进行同期发情处理
12、嵌合病毒是一种基因工程重组病毒,即利用一些已知特性的病毒毒株作为受体,以另一病毒毒株作为供体提供结构蛋白基因,替换掉受体毒株的相应位置的基因,从而构建出一种新型病毒。作为重组病毒,嵌合病毒在安全性上有一定的风险,其可能被制成生物武器。下列相关叙述错误的是( )
A.嵌合病毒是受体病毒毒株和供体病毒毒株融合形成的新型病毒
B.由嵌合病毒制成的生物武器可能具有目前人类难以预防和治疗的特点
C.我国对生物武器的观点是任何情况下不发展、不生产、不储存生物武器
D.人体对嵌合病毒虽然能产生免疫反应,但嵌合病毒仍具有极大的危害性
二、多选题
13、我国北方某地区草地在近几十年退化为裸露的沙丘,治沙人将沙地围封使其自然恢复并统计各恢复时期的植物优势种。下列相关叙述正确的是( )
恢复阶段
恢复早期
恢复中期
恢复后期
优势植物
沙米
糙隐草子
沙地榆
中亚虫实
黄柳
赖草
A.裸露的沙丘上发生的演替为初生演替
B.恢复的各个时期的物种数没有发生改变
C.群落不稳定易被破坏的时期为恢复早期
D.演替过程中新物种不断出现、原物种不断消失
14、自然学家发现,一只雌性帝王蛾可以吸引几十只雄蛾,只要不密封装有雌蛾的箱子,雄蛾即使看不见雌蛾,仍然会飞向雌蛾。下列相关叙述正确的是( )
A.信息传递是生态系统的基本功能,发生在同种生物之间
B.利用雄性帝王蛾分泌的物质扰乱雌雄交配属于化学防治
C.雌性帝王蛾能分泌某种属于化学信息的物质
D.该实验说明生命活动的进行离不开信息的传递
15、水蛭素是水蛭唾液腺分泌的凝血酶特异抑制剂,将其第47位的天冬酰胺变成赖氨酸(Lys),使其与分子内第4或第5位苏氨酸间形成氢键,来帮助水蛭素N端肽段的正确取向,从而提高抗凝血效率。下列叙述正确的是( )
A.利用蛋白质工程对水蛭素进行改造的过程不遵循中心法则
B.改造水蛭素的过程中需要用到限制酶和DNA连接酶
C.通过基因工程和蛋白质工程生产的水蛭素的氨基酸序列相同
D.对水蛭素进行分子设计必须从预期水蛭素的功能特点入手
16、马铃薯在繁殖过程中感染的病毒很容易传给下一代,图1是培育马铃薯脱毒苗的示意图,图2是茎尖大小对种苗成活率和脱毒率的影响。下列相关叙述错误的是( )
图1 图2
A.剥出的茎尖用次氯酸钠处理后再用酒精消毒
B.①过程中需要每日给予适当时间和强度的光照
C.②过程可对再生植株接种相应病毒筛选出无病毒植树
D.0.27mm的茎尖适宜用于马铃薯脱毒苗的培养
三、填空题
17、为了调查野生动物的种类、数量和分布状况,浙江椒江区开展野生动物调查资源工作,在调查地布设红外相机,捕捉到较少出现的国家二级重点保护鸟类白鹇,对生物多样性的重点保护提供了重要依据。回答下列问题。
(1)种群的数量特征中直接影响被调查区域白鹇种群密度的有________、_________,若在调查时发现,白鹇种群的年龄结构为增长型,得出这一结论的依据是________。
(2)白鹇食昆虫、植物茎叶、果实和种子,其在生态系统中的作用是________;该区域的植物为白鹇的生存提供________。
(3)相对于标记重描法,红外相机拍摄调查种群密度的优点是________。对白鹇进行保护属于保护________多样性。
四、读图填空题
18、下图1是某草原生态系统中的食物网示意图,图2是“绿色植物→鼠一鹰”这条食物链中能量的去向示意图,a、b、e表示同化量。回答下列问题
图1 图2
(1)图1中缺少的生态系统中的组成成分有________,流入该生态系统的总能量是________。
(2)图2中,鼠和鹰同化量的去向________(填“完全相同”“不完全相同”或“完全不同“),a的去向中d、g分别是________(用文字表示)。
(3)图1中,蛇和鹰存在的种间关系有________;若下一营养级取食上一营养级的食物比例为1:1,鹰增重1kg,至少消耗绿色植物________kg。
(4)草原生态系统抵抗力稳定性较低,其原因是________。
19、土壤中含有能够分解尿素的细菌。下图为“土壤中分解尿素的细菌的分离和计数”实验中样品稀释及计数示意图。回答下列问题。
(1)分离分解尿素的细菌所用培养基要以________为唯一氮源。
(2)倒平板后,待培养基冷却后应将平板倒置,原因是________。
(3)图中将10g土样置于90mL________水中。图中将菌液接种在平板上的方法为________法,1g土壤中含有尿素分解菌的数量约为________个。
(4)图中统计的菌落数往往比活菌的实际数目________(填“多”或“少”),原因是________。
20、如图表示细胞工程的部分过程,回答下列问题。
(1)若甲为白菜和甘蓝的原生质体,则甲、乙融合前,需用________酶处理植物细胞,诱导原生质体融合的化学方法有________等。只考虑两两细胞融合,丙融合细胞种类有________种。
(2)若甲是经过新冠病毒S蛋白免疫后的小鼠体内提取的蒙细胞,在对小鼠进行免疫时,实验人员对小鼠进行多次免疫,其目的是________。若甲为已免疫的B淋巴细胞,乙为骨髓瘤组胞,则对丙进行多次筛选后得到的杂交瘤细胞的特点是________。如果采用体外培养获得单克隆抗体,则培养的气体环境是________。
21、科学家将抗虫基因导入棉花细胞培育转基因抗虫棉,下图是培育过程示意图(质粒上所标BamHⅠ、HindⅢ、PvitⅡ、EcoRⅠ、KpnⅡ为五种限制酶及其酶切位点)。回答下列问题。
(1)选用双酶切割图中质粒时应选择的限制酶为________。为了获得大量的抗虫基因,采用________技术扩增目的基因,其中引物的作用是________。
(2)双酵切后的质粒和目的基因连接比一种限制酶切好的原因是________。
(3)图示将基因表达载体导入棉花细胞的方法为________法,该方法利用的原理是该菌侵染植物细胞后,能将Ti质粒上的T-DNA转移到侵染的细胞,并________。
(4)从分子水平上检测抗虫基因是否在植物细胞内表达的方法为________;从个体水平鉴定转基因棉花植株培育是否成功的方法为________。
参考答案
1、答案:D
解析:蝌蚪是青蛙的幼体,而种群是某种生物在一个区域的全部个体,A项错误;根据年龄结构能预测种群数量的发展趋势,但性别比例不能,B项错误;该池塘不同区域的植被不同,主要体现了群落的水平结构,C项错误;光照和温度等因素决定了该池塘群落中植物的分层现象,D项正确。
2、答案:B
解析:用样方法调查种群密度时,关键在于随机取样,A项错误;统计土壤中个体大、数量较少的小动物类群丰富度可用记名计算法,B项正确;东北虎为濒危野生动物且攻击性较强,不适合采用标记重捕法调查,C项错误;用抽样检测法调查酵母菌的数量时,死菌和活菌均被统计,因此调查的活菌数量比实际数值偏高,D项错误。
3、答案:C
解析:图中甲为生产者、乙为消费者、丙为分解者,捕食食物网中只有生产者和消费者,A项错误;能量可以沿着食物链流动,同时生产者和消费者的有机物被分解者分解时,能量也会从生产者、消费者流向分解者,B项错误;①为生产者固定CO2,②为生产者的呼吸作用,因此碳是以CO2形式存在,C项正确;温室效应产生的主要原因是化石燃料的大量燃烧,D项错误。
4、答案:A
解析:群落的外貌和结构会随季节变化而发生季节性变化,A项错误;-2℃导致大树杜鹃死亡与种群密度无关,属于非密度制约因素,B项正确;研究植物的生态位包括其在群落中出现的频率,C项正确;大树杜鹃开花为美景,属于生物多样性的直接价值,D项正确。
5、答案:C
解析:出生率/死亡率大于l时种群数量增长,小于l时种群数量下降,等于1时种群数量不变。0~t2期间,M的值从小于1到大于1,种群数量先减后增,不呈“S”形增长,A项错误;t3时刻,出生率/死亡率≈1.5,据此无法求出增长率,B项错误;t4时刻之后出生率小于死亡率,种群数量下降,因此该时刻种群数量最大,C项正确:t3~t5期间,该种鱼的数量先增后减,D项错误。
6、答案:C
解析:该池塘生态系统内多种鱼中存在草食鱼类和杂食鱼类,因此鱼不一定属于第二营养级,A项错误;据题干信息分析,设计桑基鱼塘要考虑陆地与水面的配比,同时该生态系统设计的目的之一有获得经济效益,因此也遵循了整体原理,B项错误;蚕沙属于蚕的粪便,蚕沙中的能量属于上一营养级同化的能量,用于养鱼,是桑树的能量被鱼利用,C项正确;与传统农业相比,桑基鱼塘的设计考虑陆地与水面的配比,降低了占地面积,同时能实现废弃物资源化,从而有效减小生态足迹,D项错误。
7、答案:B
解析:传统发酵用到的不是单一菌种,A项错误;制作果酒利用的是酵母菌无氧呼吸产生的酒精,酵母菌的最适生长温度约为28℃,制作果醋利用的是醋酸菌,该菌为好氧菌,其最适生长温度为30~35℃,B项正确;在泡菜坛的坛盖边缘加水主要目的是创造无氧的环境,有利于乳酸发酵,C项错误;腐乳制作过程中利用的微生物有酵母、曲霉和毛霉,其中起主要作用的是毛霉,D项错误。
8、答案:C
解析:精子转化为ahESC细胞的过程中精子失去原来的分化状态重新发生分化,该过程存在基因的选择性表达,A项正确;去除MⅡ期卵母细胞的细胞核采用显微操作技术,B项正确;激活重构胚采用电刺激、Ca2+载体等物理或化学的方法,C项错误;由精子到孤雄胚胎的过程中,细胞增殖的方式是有丝分裂,D项正确。
9、答案:D
解析:如果发酵产品是微生物细胞本身,可在发酵结束之后,采用过滤、沉淀等方法获取产品,当发酵产品是代谢物时,可采用提取、分离和纯化措施获取产品,A项错误;糖化是指淀粉分解,形成糖浆,B项错误;发酵工程的中心环节是发酵罐内的发酵,C项错误;谷氨酸棒状菌发酵时,在中性和弱碱性的条件下积累谷氨酸,D项正确。
10、答案:C
解析:煮沸消毒法可以杀死微生物的营养细胞和部分芽孢,A项错误;培养基用湿热灭菌,B项错误;常用的灭菌方法主要包括干热灭菌、湿热灭菌、灼烧灭菌等,C项正确:为避免周围环境中微生物的污染,接种操作可在超净工作台并在酒精灯火焰旁进行,D项错误。
11、答案:B
解析:雌性杜泊羊作为供体,应具备优良的遗传性状和较强的生产能力,A项正确;早期胚胎发育过程中,细胞分化最早出现在囊胚阶段,B项错误;性别鉴定时,选择滋养层细胞进行DNA分析,C项正确;该过程应对雌性杜泊羊和当地普通绵羊(受体母羊)进行同期发情处理,D项正确。
12、答案:A
解析:分析题意可知,嵌合病毒是利用一些已知特性的病毒毒株作为受体,以另一病毒毒株作为供体提供结构蛋白基因,替换掉受体毒株的相应位置的基因,从而构建出的一种新型病毒,而不是二者融合形成的新型病毒,A项错误;虽然人体能对嵌合病毒产生免疫反应,但由于其是新型病毒,可能在改造过程中发生新的组合,制成的生物武器可能具有目前人类难以预防和治疗的特点,具有极大危害性,B、D项正确;我国对生物武器的观点是任何情况下不发展、不生产、不储存生物武器,C项正确。
13、答案:AC
解析:沙丘上发生的演替为初生演替,A项正确;表格中各个时期的优势植物不同,物种数可能不同,因此随着恢复时期的更替,物种丰富度呈现先增加后趋于稳定,B项错误;恢复早期物种种类数少,土壤条件差,营养结构简单,抵抗力稳定性弱,因此最容易受到破坏,C项正确;演替过程是优势种替代,不是形成新物种和原有物种消失,D项错误。
14、答案:C
解析:信息传递是生态系统的基本功能之一,可以发生在同种生物、不同种生物及生物与环境之间,A项错误;利用雌蛾分泌的物质扰乱雌雄交配属于生物防治,B项错误;雌蛾分泌的某种物质属于化学信息,可以吸引雄蛾来交配繁衍后代,说明生物种群的繁衍离不开信息的传递,C项正确、D项错误。
15、答案:BD
解析:蛋白质工程的基本思路:从预期的蛋白质功能出发→设计预期的蛋白质结构→推测应有的氨基酸序列→找到并改变相对应的脱氧核苷酸序列(基因)或合成新的基因→获得所需要的蛋白质,该过程是中心法则的逆运用,遵循中心法则,A项错误;蛋白质工程必须通过改造或合成基因来完成,是第二代基因工程,实施过程需用到限制酶和DNA连接酶构建基因表达载体,B项正确;基因工程生产的蛋白质是自然界已有的蛋白质,而蛋白质工程能生产出自然界中不存在的新型蛋白质分子,两者的氨基酸序列不同,C项错误;对蛋白质进行分子设计应从预期的蛋白质功能出发,对蛋白质的结构进行设计,D项正确。
16、答案:ABC
解析:对外植体进行消毒处理时,先用酒精处理,再用次氯酸钠溶液处理,两次处理之间用无菌水清洗2~3次,A项错误;①过程包括脱分化和再分化,脱分化的过程不需要进行光照,B项错误;该过程培育的是脱毒苗不是抗毒苗,②病毒的检测可以观察再生植株是否表现出相应的症状,若没有表现出相应的症状,则脱毒苗培育成功,C项错误;分析图2,0.27mm的茎尖培育出的幼苗成活率和脱毒率的综合表现,高于其他两种大小的外植体,D项正确。
17、答案:(1)出生率和死亡率;迁入率和迁出率;幼年个体的所占比例较大,老年个体所占比例较小
(2)加快生态系统中物质的循环,为植物传粉和传播种子;食物和栖息空间
(3)对调查动物无损伤、低干扰、可较长时间调查、监测范围广等;物种
解析:(1)出生率和死亡率、迁入率和迁出率直接影响种群密度。判断种群的年龄结构为增长型的依据是该种群中幼年个体所占的比例较大,老年个体所占的比例较小。
(2)白鹇为消费者,加快了生态系统的物质循环,为植物传粉和传播种子。植物为动物的生存提供食物和栖息空间。
(3)红外相机拍摄调查动物的种群密度对动物无损伤,干扰很小,且可在较长时间内进行调查,监控的范围也比较广。保护白鹇使其不灭绝属于保护物种多样性。
18、答案:(1)分解者、非生物的物质和能量;生产者固定的太阳能
(2)不完全相同;呼吸消耗、被分解者利用
(3)捕食、种间竞争;75
(4)生态系统的组分少,营养结构简单,自我调节能力弱
解析:(1)图l中只有生产者和消费者,缺少生态系统组成成分中的分解者、非生物的物质和能量。流人自然生态系统中的总能量为生产者固定的太阳能。
(2)鹰是食物网中的最高营养级,同化量不存在流向下一营养级,而鼠的同化量有流向下一营养级,二者同化量的去向都有呼吸消耗和被分解者利用,因此同化量去向不完全相同。d为呼吸消耗,g为被分解者利用。
(3)鹰以蛇为食物,二者为捕食关系,鹰和蛇又都以鼠为食物,二者为种间竞争关系。图l中鹰增重lkg,至少消耗绿色植物的量应按传递效率20%计算,“绿色植物→鼠→鹰”这条食物链中消耗绿色植物的量为1×1/2÷20%÷20%=l2.5kg,“绿色植物→鼠→蛇→鹰”和“绿色植物→兔子→蛇→鹰”所含营养级数相同,可以合并为一条食物链,则消耗绿色植物的量为1×l/2÷20%÷20%÷20%=62.5kg,因此共消耗绿色植物的量为12.5+62.5=75kg。
(4)草原生态系统生态系统的组分少,营养结构简单,自我调节能力弱,因此抵抗力稳定性差。
19、答案:(1)尿素
(2)防止皿盖上的冷凝水落入培养基造成污染;避免培养基中的水分过快蒸发
(3)无菌;稀释涂布平板;1.7×109
(4)少;当两个或多个细胞连在一起时,平板上观察到的只是一个菌落
解析:(1)培养和分离分解尿素的细菌要以尿素为唯一氮源。
(2)平板倒置的原因是防止皿盖上的冷凝水落入培养基造成污染,同时避免培养基中的水分过快蒸发。
(3)图中需将土样置于无菌水中溶解,制成土壤样液。10g土样加人90mL无菌水为稀释10倍,每1mL样液加入9mL水都稀释10倍,因此5号试管中的稀释倍数为10倍。对微生物计数采用稀释涂布平板法,5号试管进行稀释涂布平板法计数的结果表明每克土壤中的菌株数为(168+175+167)÷3÷0.1×106=1.7×109个。
(4)稀释涂布平板得到的菌落可能存在两个或多个细菌细胞长成一个菌落,使该实验方法统计得到的结果往往会比实际活菌数目要少。
20、答案:(1)纤维素酶和果胶;聚乙二醇融合法、高Ca2+—高pH融合法;3
(2)刺激小鼠产生更多的B淋巴细胞;既能大量增殖,又能产生抗S蛋白抗体;95%的空气和5%的二氧化碳
解析:(1)植物体细胞杂交前需用纤维素酶和果胶酶去除细胞壁,诱导原生质体融合的化学方法有聚乙二醇融合法、高Ca2+—高pH融合法。融合细胞有3种:白菜自身融合细胞、甘蓝自身融合细胞和白菜—甘蓝融合细胞。
(2)给小鼠多次用S蛋白进行免疫,目的是刺激小鼠产生更多的B淋巴细胞。杂交瘤细胞既含瘤细胞的遗传物质,也含B淋巴细胞的遗传物质,因此既能大量增殖,又能产生抗S蛋白抗体。动物细胞培养所需的气体环境是95%的空气和5%的二氧化碳的混合气体。
21、答案:(1)PvitⅡ和EcoRⅠ;PCR使DNA聚合酶能够从3´端连接脱氧核苷酸
(2)可以防止目的基因和质粒的自身环化,也可以防止目的基因和质粒的反向连接
(3)农杆菌转化;将其整合到植物细胞染色体的DNA上
(4)抗原—抗体杂交法;做抗虫接种实验,观察害虫是否死亡
解析:(1)质粒中氨苄青霉素为抗性基因,不能选择BamHⅠ切割,启动子不能受到破坏,也不能选择HindⅢ切割,目的基因应连在启动子和终止子之间,因此选用双酶切割图中质粒时应选择PvitⅡ和EcoRⅠ切割。获得大量目的基因采用PCR技术扩增,引物的作用是使DNA聚合酶能够从3´端连接脱氧核苷酸。
(2)用两种酶切割质粒和目的基因连接,可以防止目的基因和质粒的自身环化,也可以防止目的基因和质粒的反向连接。
(3)图示将目的基因导入棉花细胞采用的方法是农杆菌转化法,该方法利用的原理是农杆菌侵染植物细胞后,能将Ti质粒上的T-DNA转移到侵染的细胞,并将其整合到植物细胞染色体的DNA上。
(4)从分子水平上检测目的基因在植物细胞内是否表达采用抗原—抗体杂交的方法;从个体水平鉴定转基因抗虫棉是否培育成功,采用抗虫接种实验,即用害虫去啃食棉花的叶片,看害虫是否死亡。
相关试卷
这是一份湖北省十堰市2022-2023学年高二下学期期末调研考试生物试卷(含答案),共15页。试卷主要包含了单选题,读图填空题,填空题等内容,欢迎下载使用。
这是一份江西省上饶市2022-2023学年高二下学期期末教学质量测试生物试卷,文件包含高二下学期期末考试生物试卷docx、高二下学期期末考试生物参考答案docx等2份试卷配套教学资源,其中试卷共12页, 欢迎下载使用。
这是一份江西省新余市2022-2023学年高二下学期期末生物试卷,共8页。