

2024届高考生物一轮总复习第一单元细胞及组成细胞的分子课时跟踪练1走近细胞
展开课时跟踪练1
一、选择题
1.(2022·山东潍坊高三期末)人感染2019nCoV(冠状病毒)后常见体征有发热、咳嗽、气促和呼吸困难等,在较严重病例中,感染可导致肺炎。此外某些支原体和细菌感染也可导致肺炎。下列相关叙述正确的是( )
A.细菌和支原体都不具备细胞核和细胞器
B.支原体和新冠病毒的核酸彻底水解得到的碱基都是四种
C.细菌和新冠病毒的蛋白质都是在宿主细胞的核糖体上合成的
D.抑制细胞壁合成的药物对支原体肺炎和新冠病毒引起的肺炎均无效
解析:细菌和支原体是原核生物,有一种细胞器——核糖体,A项错误;支原体有两种核酸DNA和RNA,彻底水解后可得到五种碱基A、T、G、C、U,B项错误;细菌利用自身的核糖体合成蛋白质,C项错误;支原体没有细胞壁,新冠病毒没有细胞结构,所以抑制细胞壁合成的药物对支原体肺炎和新冠病毒引起的肺炎均无效,D项正确。
答案:D
2.(2022·山东济南期中)下列关于细胞学说建立过程的叙述,错误的是( )
A.维萨里和比夏分别通过对人体尸体解剖和器官观察,揭示了器官和组织水平的结构
B.列文虎克用显微镜观察木栓组织,把显微镜下观察到的“小室”命名为细胞
C.施莱登和施旺运用科学观察和不完全归纳法,共同创建了细胞学说
D.魏尔肖提出细胞通过分裂产生新细胞,丰富和完善了细胞学说
解析:英国科学家罗伯特·虎克观察植物的木栓组织,发现并命名了细胞;列文虎克用显微镜观察到不同形态的细菌、红细胞、精子等,B项错误。
答案:B
3.(2022·安徽合肥模拟)美洲锥虫病潜伏患者体内初期没有病征,而一旦发病,可能导致心脏衰竭或其他致命疾病,故又称为“新艾滋病”。下列有关引起“新艾滋病”和艾滋病的病原体的比较中不正确的是( )
A.前者具有生命系统的结构层次,后者没有
B.前者具有核糖体,后者没有
C.前者细胞核中具有染色体,后者具有染色质
D.前者体内具有六大化合物,后者只具有两大有机物
解析:“新艾滋病”的病原体为美洲锥虫,属于真核生物中的动物,而艾滋病的病原体为HIV,属于非细胞生物——病毒,病毒不具有生命系统的结构层次,A项正确;动物具有核糖体,而病毒没有,B项正确;染色体和染色质是真核生物才具有的结构,病毒不具有染色质,C项错误;病毒只具有核酸和蛋白质两大有机物,D项正确。
答案:C
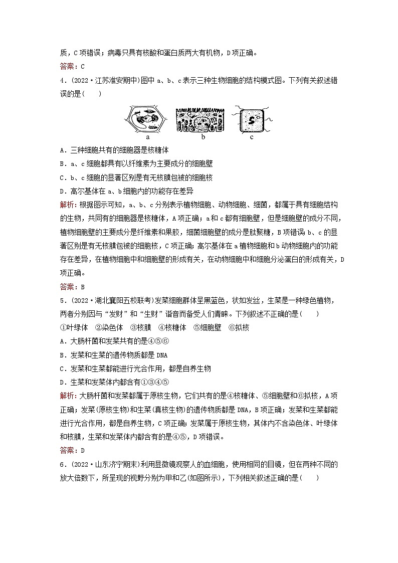
4.(2022·江苏淮安期中)图中a、b、c表示三种生物细胞的结构模式图。下列有关叙述错误的是( )
A.三种细胞共有的细胞器是核糖体
B.a、c细胞都具有以纤维素为主要成分的细胞壁
C.b、c细胞的显著区别是有无核膜包被的细胞核
D.高尔基体在a、b细胞内的功能存在差异
解析:根据图示可知,a、b、c分别表示植物细胞、动物细胞、细菌,都属于具有细胞结构的生物,共同有的细胞器是核糖体,A项正确;a和c都有细胞壁,但是细胞壁的成分不同,植物细胞壁的主要成分是纤维素和果胶,细菌细胞壁的成分是肽聚糖,B项错误;b、c的显著区别是有无核膜包被的细胞核,C项正确;高尔基体在a植物细胞和b动物细胞内的功能存在差异,在植物细胞中和细胞壁的形成有关,在动物细胞中和细胞分泌蛋白的形成有关,D项正确。
答案:B
5.(2022·湖北襄阳五校联考)发菜细胞群体呈黑蓝色,状如发丝,生菜是一种绿色植物,两者分别因与“发财”和“生财”谐音而备受人们青睐。下列叙述不正确的是( )
①叶绿体 ②染色体 ③核膜 ④核糖体 ⑤细胞壁 ⑥拟核
A.大肠杆菌和发菜共有的是④⑤⑥
B.发菜和生菜的遗传物质都是DNA
C.发菜和生菜都能进行光合作用,都是自养生物
D.生菜和发菜体内都含有①③④⑤
解析:大肠杆菌和发菜都属于原核生物,它们共有的是④核糖体、⑤细胞壁和⑥拟核,A项正确;发菜(原核生物)和生菜(真核生物)的遗传物质都是DNA,B项正确;发菜和生菜都能进行光合作用,都是自养生物,C项正确;发菜属于原核生物,其体内不含染色体、叶绿体和核膜,生菜和发菜体内都含有的是④⑤,D项错误。
答案:D
6.(2022·山东济宁期末)利用显微镜观察人的血细胞,使用相同的目镜,但在两种不同的放大倍数下,所呈现的视野分别为甲和乙(如图所示),下列相关叙述正确的是( )
A.若使用相同的光圈,则甲视野比乙视野亮
B.甲中所观察到的细胞在乙中均可被观察到
C.若玻片右移,则甲的物像会右移而乙的物像左移
D.若在甲中看到的物像模糊,则改换成乙就可以看到清晰的物像
解析:随着物镜放大倍数的增大,显微镜视野变暗,因此在相同的光圈下,甲视野较乙视野亮;甲是在低倍镜下看到的图像,若置于高倍镜下,视野范围变小,故甲中所观察到的细胞在乙中并不能都被观察到;由于在显微镜下观察到的是倒像,因此玻片右移,甲、乙的物像均向左移动;物像需要在低倍镜下调整清晰后再转换高倍镜,并调节细准焦螺旋至图像清晰。选A。
答案:A
7.(2022·广东佛山联考)下列有关显微镜使用的叙述,正确的是( )
A.目镜放大倍数与镜头长短呈正相关
B.在不调换物镜的情况下也能准确判断视野中污物所在位置
C.物镜放大倍数越小,镜头越长,观察时,物镜与装片的距离越近
D.用高倍镜观察标本时,要使物像更清晰,需调节粗准焦螺旋
解析:目镜的镜头越长,其放大倍数越小,故目镜放大倍数与镜头长短呈负相关,A项错误;在不调换物镜的情况下,可通过调节装片、目镜判断视野中污物所在位置,B项正确;物镜放大倍数越小,镜头越短,观察时,物镜与装片的距离越远,C项错误;用高倍镜观察标本时,不能调节粗准焦螺旋,要使物像更清晰,需调节细准焦螺旋,D项错误。
答案:B
8.(2022·湖南岳阳调研)下表所列原核细胞与真核细胞的比较,正确的是( )
选项 | 比较项目 | 原核细胞 | 真核细胞 |
A | 遗传物质 | 拟核为DNA;细胞质为RNA | 细胞核和细胞质均为DNA |
B | 遗传规律 | 遵循孟德尔遗传规律 | 遵循孟德尔遗传规律 |
C | 遗传信息表达 | 转录和翻译可以同时进行 | 转录主要在细胞核中,翻译在细胞质中 |
D | 变异类型 | 基因突变和染色体变异 | 基因突变、基因重组、染色体变异 |
解析:有细胞结构生物的遗传物质都是DNA,A项错误;原核生物不进行减数分裂,其基因的遗传不遵循孟德尔遗传规律,变异类型也没有染色体变异和基因重组,B、D项错误;原核细胞的转录和翻译可以同时进行,C项正确。
答案:C
9.(2022·山东周口模拟)埃博拉病毒(EBV)是一种能引起人类产生埃博拉出血热的烈性传染病病毒,死亡率在50%至90%之间,其核酸为单链RNA。下列关于EBV的叙述,正确的是( )
A.用培养基进行EBV培养时,应适当添加动物血清
B.埃博拉病毒具有核糖体、拟核、细胞膜、细胞质
C.EBV病毒更容易发生基因突变产生多种变异类型
D.埃博拉病毒疫苗注射到人体后会刺激B淋巴细胞产生抗体
解析:病毒为寄生生活方式,不能用培养基进行EBV培养,A项错误;病毒无细胞结构,无核糖体、拟核、细胞膜、细胞质等细胞结构,B项错误;埃博拉病毒(EBV)是一种单链RNA病毒,不稳定,更容易发生基因突变,从而产生多种变异的病毒,C项正确;产生抗体的是浆细胞,B淋巴细胞不能产生抗体,D项错误。
答案:C
10.(2022·安徽合肥市八中模拟)下列有关细胞结构和功能的叙述,正确的是( )
A.大肠杆菌细胞没有细胞核,不能控制遗传与代谢
B.肌细胞控制细胞器代谢活动的指令主要通过核孔从细胞核送到细胞质
C.植物细胞由纤维素组成的细胞骨架与细胞形态的维持有关
D.生物膜系统由具膜结构的细胞器构成,在结构和功能上紧密联系
解析:大肠杆菌虽然没有细胞核,但有DNA可以控制遗传与代谢,A项错误;肌细胞的遗传物质DNA主要在细胞核中,DNA转录形成mRNA,肌细胞控制细胞器代谢活动的指令主要是mRNA,通过核孔从细胞核送到细胞质,B项正确;植物细胞由蛋白纤维组成的细胞骨架与细胞形态的维持有关,C项错误;生物膜系统由具膜结构的细胞器、细胞膜和细胞核膜等构成,在结构和功能上紧密联系,D项错误。
答案:B
11.(2021·广东适应性测试)蓝细菌与酵母菌都具有的结构和成分包括( )
①细胞膜 ②核膜 ③核糖体 ④线粒体 ⑤DNA
A.①③⑤ B.②④⑤
C.②③④ D.①②⑤
解析:蓝细菌属于原核生物,酵母菌属于真核生物,两者都具有的结构为细胞膜、核糖体和DNA,A项正确;原核生物没有核膜和线粒体,B、C、D项错误。
答案:A
二、非选择题
12.(2022·广西南宁检测)下图是几种生物的基本结构。请据图回答下列问题:
(1)上图中最有可能属于病毒的是图________(填字母),它在结构上不同于其他三种图示的显著特点是________________;病毒的生活及繁殖必须在________内才能进行。
(2)图中属于原核细胞的是________(填字母),它在结构上不同于真核细胞的最显著特点是____________________________,与真核细胞的统一性表现在都具有细胞膜、细胞质、遗传物质DNA和________。
(3)图中能进行光合作用的是[ ]__________,能完成此生理过程的物质基础是因为其内含有________________________及光合作用所需的酶。
(4)图__________(填字母)展示了哺乳动物的平滑肌细胞,其遗传物质在存在方式上不同于其他三种图示的特点为_______________________________________________________
________________________________________________________________________。
解析:(1)分析题图可知,图C最有可能属于病毒,与其他三种图示相比,图C在结构上没有细胞结构,不能独立生活,其生活及繁殖必须在活细胞内才能进行。(2)与真核细胞D相比,图中A、B没有核膜包被的细胞核,为原核细胞,二者的统一性表现在都具有细胞膜、细胞质,遗传物质为DNA,都含有核糖体。(3)图中B蓝细菌含有叶绿素和藻蓝素,可以吸收光能,并把光能转化为有机物中稳定的化学能。(4)哺乳动物的平滑肌细胞为真核细胞,应为图D,其遗传物质DNA主要存在于细胞核中的染色体上。
答案:(1)C 没有细胞结构 活细胞 (2)A、B 没有以核膜为界限的细胞核 核糖体 (3)B 蓝细菌 藻蓝素和叶绿素(或能吸收和转换光能的色素) (4)D DNA主要存在于细胞核中的染色体上
高考生物一轮复习单元质检卷1走近细胞组成细胞的分子 含解析 人教版: 这是一份高考生物一轮复习单元质检卷1走近细胞组成细胞的分子 含解析 人教版,共7页。试卷主要包含了选择题,非选择题等内容,欢迎下载使用。
2024届高考生物一轮总复习第一单元细胞及组成细胞的分子课时跟踪练3蛋白质和核酸: 这是一份2024届高考生物一轮总复习第一单元细胞及组成细胞的分子课时跟踪练3蛋白质和核酸,共6页。试卷主要包含了选择题,非选择题等内容,欢迎下载使用。
2024届高考生物一轮总复习第一单元细胞及组成细胞的分子课时跟踪练2细胞中的无机物糖类和脂质: 这是一份2024届高考生物一轮总复习第一单元细胞及组成细胞的分子课时跟踪练2细胞中的无机物糖类和脂质,共6页。试卷主要包含了选择题,非选择题等内容,欢迎下载使用。