


2024届高考生物一轮总复习第十单元生物技术与工程课时跟踪练35基因工程及生物技术的安全性与伦理问题
展开课时跟踪练35
一、选择题
1.(2022·广东揭阳模拟)粗提取DNA时,向鸡血细胞液中加入一定量的蒸馏水并搅拌,过滤后所得滤液进行下列处理后再次进行过滤,其中在得到的滤液中加入特定试剂后容易提取出DNA相对含量较高的白色丝状物的处理方式是( )
A.加入适量的木瓜蛋白酶
B.37~40 ℃的水浴箱中保温10~15分钟
C.加入与滤液体积相等的、体积分数为95%的冷却的酒精
D.加入NaCl调节浓度至2 mol/L→过滤→调节滤液中NaCl浓度至0.14 mol/L
解析:由于酶具有专一性,木瓜蛋白酶可以水解DNA中的蛋白质类杂质,但不能水解DNA,因此过滤后在得到的滤液中加入特定试剂后容易提取出DNA相对含量较高的白色丝状物,A项正确;37~40 ℃的水浴箱中保温10~15分钟不能去除滤液中的杂质,应该放在60~75 ℃的水浴箱中保温10~15分钟,使蛋白质变性析出,B项错误;向鸡血细胞液中加入一定量的蒸馏水并搅拌,过滤后在得到的滤液中加入与滤液体积相等的、体积分数为95%的冷却的酒精,此时DNA析出,不会进入滤液中,C项错误;DNA在浓度为0.14 mol/L的NaCl溶液中溶解度小,因此DNA析出,不会进入滤液中,D项错误。
答案:A
2.(2022·浙江卷)羊瘙痒病是感染性蛋白粒子PrPSc引起的。某些羊体内存在蛋白质PrPc,但不发病。当羊感染了PrPSc后,PrPSc将PrPc不断地转变为PrPSc,导致PrPSc积累,从而发病。把患瘙痒病的羊组织匀浆接种到小鼠后,小鼠也会发病。下列分析合理的是( )
A.动物体内的PrPSc可全部被蛋白酶水解
B.患病羊体内存在指导PrPSc合成的基因
C.产物PrPSc对PrPc转变为PrPSc具有反馈抑制作用
D.给PrPc基因敲除小鼠接种PrPSc,小鼠不会发病
解析:由题干可知PrPSc可将PrPc不断地转变为PrPSc,导致PrPSc在羊体内积累,说明PrPSc不会被蛋白酶水解,A项错误;患病羊体内不存在指导PrPSc合成的基因,但存在指导蛋白质PrPc合成的基因,PrPc合成后,PrPSc将PrPc不断地转变为PrPSc,导致PrPSc积累,从而使羊发病,B项错误;由题干可知当羊感染了PrPSc后,PrPSc将PrPc不断地转变为PrPSc,导致PrPSc积累,从而使羊发病,说明产物PrPSc对PrPc转变为PrPSc不具有反馈抑制作用,C项错误;小鼠的PrPc基因敲除后,不会表达产生蛋白质PrPc,因此小鼠接种PrPSc后,不会出现PrPc转变为PrPSc,也就不会导致PrPSc积累,因此小鼠不会发病,D项正确。
答案:D
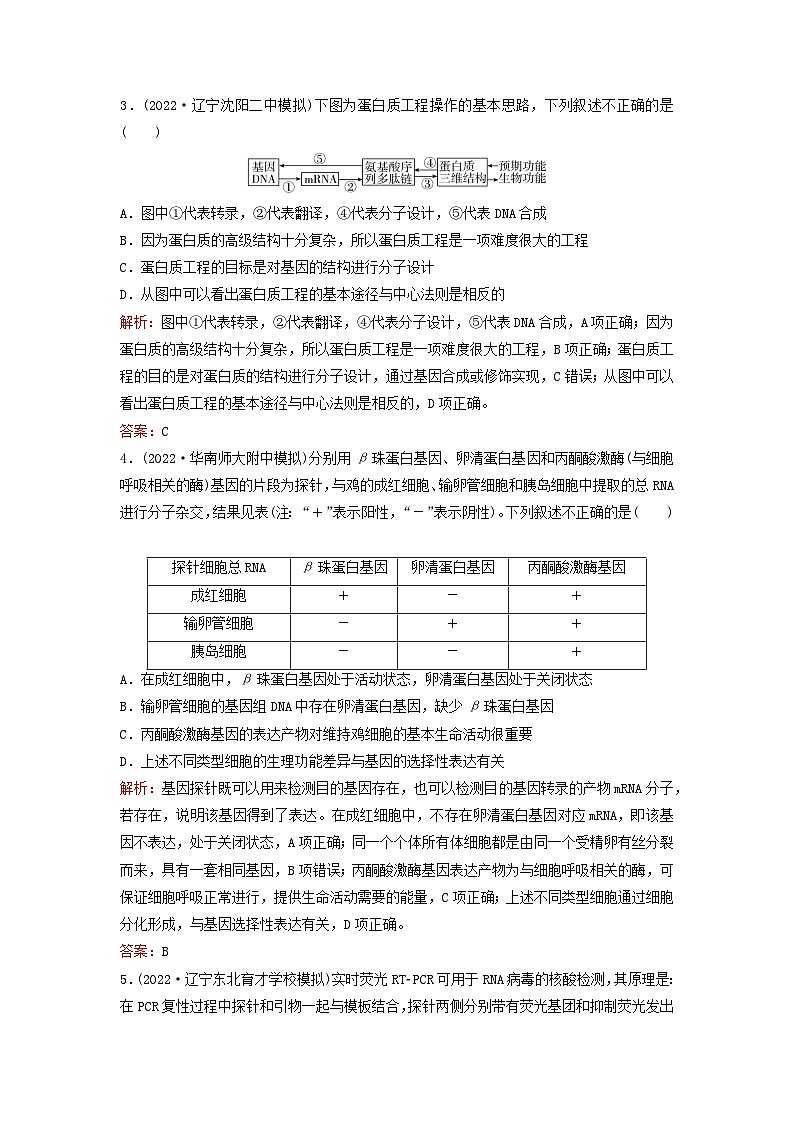
3.(2022·辽宁沈阳二中模拟)下图为蛋白质工程操作的基本思路,下列叙述不正确的是( )
A.图中①代表转录,②代表翻译,④代表分子设计,⑤代表DNA合成
B.因为蛋白质的高级结构十分复杂,所以蛋白质工程是一项难度很大的工程
C.蛋白质工程的目标是对基因的结构进行分子设计
D.从图中可以看出蛋白质工程的基本途径与中心法则是相反的
解析:图中①代表转录,②代表翻译,④代表分子设计,⑤代表DNA合成,A项正确;因为蛋白质的高级结构十分复杂,所以蛋白质工程是一项难度很大的工程,B项正确;蛋白质工程的目的是对蛋白质的结构进行分子设计,通过基因合成或修饰实现,C错误;从图中可以看出蛋白质工程的基本途径与中心法则是相反的,D项正确。
答案:C
4.(2022·华南师大附中模拟)分别用β珠蛋白基因、卵清蛋白基因和丙酮酸激酶(与细胞呼吸相关的酶)基因的片段为探针,与鸡的成红细胞、输卵管细胞和胰岛细胞中提取的总RNA进行分子杂交,结果见表(注:“+”表示阳性,“-”表示阴性)。下列叙述不正确的是( )
探针细胞总RNA
β珠蛋白基因
卵清蛋白基因
丙酮酸激酶基因
成红细胞
+
-
+
输卵管细胞
-
+
+
胰岛细胞
-
-
+
A.在成红细胞中,β珠蛋白基因处于活动状态,卵清蛋白基因处于关闭状态
B.输卵管细胞的基因组DNA中存在卵清蛋白基因,缺少β珠蛋白基因
C.丙酮酸激酶基因的表达产物对维持鸡细胞的基本生命活动很重要
D.上述不同类型细胞的生理功能差异与基因的选择性表达有关
解析:基因探针既可以用来检测目的基因存在,也可以检测目的基因转录的产物mRNA分子,若存在,说明该基因得到了表达。在成红细胞中,不存在卵清蛋白基因对应mRNA,即该基因不表达,处于关闭状态,A项正确;同一个个体所有体细胞都是由同一个受精卵有丝分裂而来,具有一套相同基因,B项错误;丙酮酸激酶基因表达产物为与细胞呼吸相关的酶,可保证细胞呼吸正常进行,提供生命活动需要的能量,C项正确;上述不同类型细胞通过细胞分化形成,与基因选择性表达有关,D项正确。
答案:B
5.(2022·辽宁东北育才学校模拟)实时荧光RTPCR可用于RNA病毒的核酸检测,其原理是:在PCR复性过程中探针和引物一起与模板结合,探针两侧分别带有荧光基团和抑制荧光发出的淬灭基团,新链延伸过程中,DNA聚合酶会破坏探针,导致荧光基团与淬灭基团分离而发出荧光。利用RTPCR进行核酸检测的相关过程如图所示。下列说法错误的是( )
A.做RTPCR之前,需要先根据cDNA的核苷酸序列合成引物和探针
B.RNA不能作为PCR扩增的模板,故需要将样本中的RNA反转录为DNA后再进行扩增
C.若检测结果有强烈荧光信号发出,说明被检测者没有感染病毒
D.病毒的检测还可以检测病毒的物质或病毒引发产生的抗体,其原理都是抗原—抗体杂交
解析:PCR需要根据目的基因的核苷酸序列合成引物,同时RTPCR还需要探针与待测样本DNA混合,A项正确。PCR扩增必须以DNA为模板,RNA不能作为PCR扩增的模板,所以需要将样本中的RNA反转录为DNA后再进行扩增,B项正确。若检测结果有强烈荧光信号发出,说明被检测者极有可能感染了病毒,C项错误。RNA病毒的检测方法有:①RNA检测,即检测病毒的遗传物质RNA;②特异性抗原蛋白检测,即检测病毒表面的一种糖蛋白;③特异性抗体检测,即检测感染者体内通过免疫反应所产生的某种抗体。后两种方法的原理是抗原—抗体杂交,D项正确。
答案:C
二、非选择题
6.(2022·广州二模)肿瘤已成为严重危害人类健康的高发病,主要的治疗手段有化疗、放疗和手术等,而肿瘤细胞对肿瘤药物产生耐药性是化疗失败的主要原因之一。研究表明肿瘤细胞耐药性的产生与过量表达的跨膜转运蛋白BCRP有关,研究人员尝试建立稳定表达BCRP的细胞系。回答下列问题:
(1)研究人员从人的______________(填“普通体细胞”或“癌细胞”)中提取出总RNA,逆转录后进行PCR扩增获得大量BCRP基因。
(2)随后构建BCRP基因的真核表达载体,研究人员选择了P质粒作为载体,因为其具有:①能被真核细胞识别的启动子,作用是______________________________;②抗新霉素的标记基因;③多个限制酶切割位点,作用是_______________________________________
________________________________________________________________________。
(3)在不破坏表达载体各功能序列的基础上,对上述环状载体进行酶切得到线性化载体,随后将其导入到受体细胞中,线性化载体可整合到染色体DNA上。联系所学知识推测进行酶切得到线性化载体的原因是___________________________________________________
________________________________________________________________________。
(4)通过筛选获得抗新霉素的受体细胞,并对其进行多层次检测,最终获得能高效表达BCRP的细胞,在培养液中培养一段时间后分瓶进行________(填“原代”或“传代”)培养,最终获得稳定细胞系,推测此细胞系在后续研究中的用途有:________________________
____________________________________________________________________(写出1点)。
解析:(1)分析题意可知,肿瘤细胞耐药性的产生与过量表达的跨膜转运蛋白BCRP有关,故为获取BCRP基因,需要从癌细胞中提取出总RNA,逆转录后进行PCR扩增。(2)启动子是RNA聚合酶识别和结合的位点,用于驱动基因的转录过程;载体中有多个限制酶切割位点的作用是便于插入多种外源基因。(3)环状DNA分子首尾相接,而与环状载体相比,线性化载体能更稳定地存在并发挥功能,故需要酶切得到线性化载体。(4)动物细胞培养过程中,分瓶后的处理称为传代培养;动物细胞培养可用于医学研究,故可研究能阻止BCRP过量表达的药物。
答案:(1)癌细胞
(2)RNA聚合酶识别和结合的位点 便于插入多种外源基因
(3)与环状载体相比,线性化载体能更稳定地存在并发挥功能
(4)传代 研究能阻止BCRP过量表达的药物(其他合理答案亦可)
7.(2022·广东高三联考)某研究团队从沙漠野生柽柳中克隆出了一个耐盐碱基因TcSR1。该团队用限制酶BglⅡ切割目的基因TcSR1,用限制酶BamHⅠ切割质粒载体V3,两种限制酶的识别序列及酶切位点如图所示,经过体外重组和转化,最终获得了能够在盐碱地生长的杨树新品种。回答下列问题:
(1)使用________技术在体外扩增耐盐碱基因TcSR1,扩增时需要________种引物。基因TcSR1不直接导入杨树细胞,原因是______________________________________________
________________________________________________________________________
(答出1点即可)。
(2)用限制酶BglⅡ切割目的基因和用限制酶BamHⅠ切割质粒载体V3后,再用________酶处理,以构建基因表达载体,该表达载体不能够被BlgⅡ或BamHⅠ识别并切割,原因是________________________________________________________________________
________________________________________________________________________。
(3)将目的基因导入杨树细胞,培育后筛选转化阳性的植株。若要检测杨树植株中目的基因TcSR1是否发生转录,可采用________技术,需要将____________________________________片段制成探针,通过检测放射性达到目的。
(4)为进一步研究转基因杨树的耐盐碱机制,还需要进一步开展研究,实验思路是通过____________技术获得大量转基因植物,然后_________________________________
________________________________________________________________________。
解析:(1)使用PCR技术扩增目的基因,扩增目的基因时需要2种引物与模板链结合。由于基因TcSR1无标记基因,不易鉴定受体细胞是否导入目的基因,且该基因无法在受体细胞中稳定存在,因此基因TcSRI不直接导入受体细胞。(2)用限制酶BglⅡ切割目的基因和用限制酶BamHⅠ切割质粒载体V3后,再用DNA连接酶处理,形成基因表达载体,该表达载体无BglⅡ或BamHⅠ可识别的特定碱基序列,因此不能被BglⅡ或BamHⅠ识别并切割。(3)分子杂交技术可检测目的基因是否转录出了mRNA,方法是从转基因生物中提取mRNA,用标记的目的基因作为探针,与mRNA杂交,若显示出杂交带,则表明目的基因转录出了mRNA。所以采用分子杂交技术检测转基因杨树植株目的基因的转录水平时,需要将放射性同位素标记的基因TcSR1片段制成探针。(4)为进一步研究转基因杨树的耐盐碱机制可以通过植物组织培养技术获得大量转基因杨树植株,并在高盐碱胁迫下观察植株的生长状况。
答案:(1)PCR 2 目的基因无复制原点;无标记基因,不易鉴定受体细胞是否导入目的基因;目的基因无法在受体细胞中稳定存在
(2)DNA连接 连接后的序列无BglⅡ或BamHⅠ可识别的特定碱基序列(或DNA分子序列发生了改变、重组分子不能被BglⅡ或BamHⅠ识别和切割)
(3)分子杂交 放射性同位素标记的基因TcSRⅠ
(4)植物组织培养 在高盐碱胁迫下观察杨树植株的生长状况
8.(2022·广东实验中学模拟)人体内的tPA蛋白能高效降解由纤维蛋白凝聚而成的血栓,是心梗和脑血栓的急救药。通过基因工程技术可以大量制备基因工程药物tPA。
(1)研究人员采用PCR技术可以获得大量tPA基因,PCR的原理是______________________。此外,大量获得tPA基因的方法还有____________________________________(答出1种)。
(2)高质量的DNA模板是成功扩增目的基因的前提条件之一,在制备DNA模板时,可以用高温处理的方法去除其中的蛋白质,原因是_____________________________________
________________________________________________________________________。
(3)研究表明,为心梗患者注射大量tPA会诱发颅内出血,其原因在于tPA与纤维蛋白结合的特异性不高,若将tPA第84位的半胱氨酸换成丝氨酸,能显著降低出血副作用。据此,先对天然的tPA基因进行序列改造,然后再采取传统的基因工程方法表达该改造后的基因,可制造出性能优异的改良tPA蛋白。(注:如图表示相关的目的基因、载体及限制酶。pCLY11为质粒,新霉素为抗生素)请回答下列问题:
①以上制造出性能优异的改良tPA蛋白的过程被称为____________。已知人tPA基因第84位半胱氨酸的模板链碱基序列为ACA,而丝氨酸的密码子为UCU,因此改造后的基因决定第84位丝氨酸的模板链的碱基序列应设计为________。
②如图所示,需选用限制酶XmaⅠ和________切开质粒pCLY11,才能与tPA改良基因高效连接。与单一酶酶切相比,本操作采用的双酶切方法的优点是__________________________。
③将连接好的DNA分子导入大肠杆菌,含tPA改良基因重组DNA分子的细胞应具有的性状是________。
A.新霉素抗性且呈蓝色 B.新霉素敏感且呈蓝色
C.新霉素抗性且呈白色 D.新霉素敏感且呈白色
解析:(1)PCR是指体外合成DNA的技术,其原理是DNA半保留复制。对于基因比较小,核苷酸序列已知的情况,也可以直接使用DNA合成仪,用化学方法直接人工合成,此外还可从基因文库中直接获取。(2)根据蛋白质在高温条件下会变性失活,而DNA虽然在高温时会变性,但在低温时又会复性的特征,在制备DNA模板时,可以用高温处理的方法去除其中的蛋白质,从而获得较纯净的DNA模板。(3)①天然的tPA基因控制tPA蛋白的合成,改良tPA蛋白需要对天然的tPA基因进行序列改造,然后用改造的基因作为目的基因让其表达,从而实现对天然蛋白质的改造。题中性能优异的改良tPA蛋白的过程被称为蛋白质工程,已知人tPA基因第84位半胱氨酸的模板链碱基序列为ACA,而丝氨酸的密码子为UCU,根据碱基互补配对原则可推测,改造后的基因决定第84位丝氨酸的模板链的碱基序列应设计为AGA。②目的基因两端的黏性末端图中已经给出,观察各限制酶的识别序列可知,限制酶XmaⅠ和BglⅡ切割产生的黏性末端能与目的基因的黏性末端碱基互补,要想把目的基因与质粒pCLY11(运载体)拼接起来需要得到相同的黏性末端,因此质粒pCLY11(运载体)也需要限制酶XmaⅠ和BglⅡ切割;基因工程中最核心的一个环节为基因表达载体的构建,其目的是让目的基因在受体细胞中稳定存在并且遗传给下一代,同时使目的基因能够表达和发挥作用,这里用两种不同的限制酶切割质粒的目的是为了使其呈现两种不同的黏性末端分别与目的基因的两个黏性末端连接,这样可以保证目的基因和质粒的正向连接,同时也可避免目的基因和质粒的自身环化。③结合图示可知,限制酶XmaⅠ和BglⅡ会破坏质粒pCLY11上的mlacZ,但不会破坏neor(新霉素抗性基因),导入重组质粒的大肠杆菌具有新霉素抗性,但由于mlacZ基因被破坏,因而菌落呈现白色,而导入pCLY11质粒的大肠杆菌,既有新霉素抗性,且mlacZ基因也能正常表达,因而菌落呈现蓝色。这里作为受体细胞的大肠杆菌应该不具有pCLY11质粒,据此可将成功导入目的基因的大肠杆菌筛选出来。
答案:(1)DNA半保留复制(DNA双链复制) (化学方法)人工合成、从基因文库中获取
(2)蛋白质在高温条件下会变性失活,而DNA虽然在高温时会变性,但在低温时又会复性。
(3)①蛋白质工程 AGA ②BglⅡ 防止质粒载体(和目的基因)自身环化 ③C
9.(2022·重庆南开中学模拟)目前全球新冠疫情仍在流行。请回答下列问题:
(1)判断是否感染新冠病毒常用的方法是对疑似患者进行______________检测(答2种)。
(2)目前,接种安全有效的疫苗是预防新冠病毒感染最有效的措施。中国科学家分别从①减毒活疫苗、②灭活病毒疫苗、③重组蛋白疫苗、④重组病毒载体疫苗(通常选用复制缺陷型腺病毒为载体)、⑤DNA疫苗、⑥mRNA疫苗六大技术方向推进新型冠状病毒疫苗的设计和研发。上述疫苗成分中含有有活性的病毒的是______________(填序号),从疫苗成分的角度分析,⑤比③对冷链运输要求低的原因是____________________________________________
________________________________________________________________________。
(3)灭活病毒疫苗的制备原理是用各种理化方法灭活病原微生物及其代谢产物,使其丧失________,但保持病毒的免疫原性,之后再通过纯化等步骤制备出候选疫苗,这种疫苗易于实现________(填“体液”或“细胞”或“特异性”)免疫且应答效果较好。
(4)新型冠状病毒是一种单链RNA病毒,其表面的S蛋白是该病毒侵染人体细胞的关键蛋白,科学家欲利用大肠杆菌作为工程菌批量生产S蛋白以制备重组蛋白疫苗。已知Tetr为四环素抗性基因,LacZ′基因的表达产物能使白色的大肠杆菌菌落变成蓝色,EcoRⅠ的识别序列为,下图为部分流程图:
从2019nCoV基因组中分离出的S基因不能直接与质粒重组,其原因是_______________,得到的S编码序列片段需要在两端加上________序列后才能与质粒连接。过程②除了得到重组质粒外,还可能得到另外2种片段大小不一的结合产物,为筛选导入重组质粒的大肠杆菌,应______________________________________。最后,通过抗原—抗体杂交技术检测大肠杆菌是否表达出目标产物。
解析:(1)新冠病毒感染者体内含有新冠病毒以及机体产生的与新冠病毒特异性结合的抗体,故判断是否感染新冠病毒常用的方法是对疑似感染者进行核酸和抗原检测。(2)①减毒活疫苗、②灭活病毒疫苗、③重组蛋白疫苗、④重组病毒载体疫苗、⑤DNA疫苗、⑥mRNA疫苗中减毒疫苗使病毒失去致病性,但保留了原有的增殖能力和免疫原性,有活性;重组病毒载体疫苗是以病毒作为载体,病毒有活性,所以有活性病毒为①④。从疫苗成分的角度分析,⑤为核酸疫苗,③为蛋白质类疫苗,蛋白质空间结构易受温度影响,而DNA热稳定性高,因此⑤比③对冷链运输要求更低。(3)灭活病毒疫苗经过“灭活”处理后丧失致病性,但保持病毒的免疫原性,其抗原仍能引起机体产生特异性免疫,这种疫苗易于实现特异性免疫且应答效果较好。(4)因为2019nCoV的核酸为单链RNA,获得的基因也为单链RNA,不能直接与双链DNA相连,故从2019nCoV基因组中分离出的S基因不能直接与质粒重组。据图可知,EcoRⅠ酶切后的黏性末端暴露出的碱基为AATT,故过程①得到的S编码序列片段两端需要分别加上TTAA序列后才能与质粒连接。分析题意可知,质粒上LacZ基因会被EcoRⅠ破坏,质粒上有四环素抗性基因,故为筛选导入重组质粒的大肠杆菌,可在培养基中加入四环素,则在该种培养基上含重组质粒的大肠杆菌可以存活;又因重组质粒的LacZ基因被破坏,故其不能变成蓝色,为白色,故筛选出白色菌落即可。
答案:(1)核酸和抗原
(2)①④或④① 蛋白质空间结构易受温度影响,而DNA热稳定性高
(3)致病性 特异性
(4)2019nCoV的基因为单链RNA,不能直接与DNA相连 TTAA 在培养基加入四环素,筛选白色菌落
10.(2022·青海海东市一模拟)黄萎病是危害棉花种植的常见疾病,其病原菌主要为大丽轮枝菌和黑白轮枝菌。科学家通过基因工程技术将抗黄萎病基因D导入棉花,获得抗黄萎病棉花。图中AmpR表示氨苄青霉素抗性基因,TerR表示四环素抗性基因,BclⅠ、HindⅢ和BamHⅠ为限制酶。请回答下列问题:
(1)获得碱基序列未知的基因D的方法一般为____________。利用PCR技术扩增基因D时,设计引物序列的主要依据是____________________。
(2)将目的基因D和Ti质粒连接构建重组质粒时,切割Ti质粒应选用的限制酶是__________________,原因是______________________________________;可利用含______________________的培养基对导入重组质粒的农杆菌进行筛选。
(3)农杆菌能够感染棉花的愈伤组织细胞,与这些细胞可以分泌大量的______有关。种植抗黄萎病棉花在环境保护方面的意义主要表现在__________________________________
________________________________________________________________________。
解析:(1)获取目的基因的方法有从基因文库中获取、人工合成和PCR技术扩增等,但要获得碱基序列未知的D基因,需要从DNA文库中获取。设计引物序列的主要依据是与D基因两端的部分核苷酸序列碱基互补配对。(2)为了保证目的基因能够插入到TDNA上,因TDNA上没有BclⅠ的切点,所以不选BclⅠ;TDNA上有HindⅢ和BamHⅠ的切点,同时D基因两端也分别含有HindⅢ和BamHⅠ的切点,由于双酶切可产生不同的黏性末端,能防止自身环化和倒接,并保证目的基因准确插入到TDNA内部,故选择限制酶HindⅢ和BamHⅠ。四环素抗性基因被BamHⅠ破坏,质粒中的氨苄青霉素抗性基因能表达出相关氨苄青霉素抗性,因而可在培养基中加入氨苄青霉素,含有重组质粒的农杆菌能生存。(3)农杆菌能够感染棉花的愈伤组织细胞,与这些细胞可以分泌大量的酚类化合物,吸引农杆菌。种植抗黄萎病棉花在环境保护方面的意义主要表现在减少化学农药的用量,减少环境污染和对人类的危害,对保护环境有益。
答案:(1)从DNA文库中获取 与D基因两端的部分核苷酸序列碱基互补配对
(2)HindⅢ和BamHⅠ 双酶切产生不同的黏性末端,防止自身环化和倒接,保证了目的基因准确插入到TDNA内部 氨苄青霉素
(3)酚类化合物 减少化学农药的用量,减少环境污染和对人类的危害,对保护环境有益
11.(2022·内蒙古海拉尔二中模拟)科研人员利用基因工程技术,从长穗偃麦草中获取抗赤霉病主效基因Fhb7。将Fhb7导入小麦,其表达产物可减轻赤霉菌对小麦的感染,从而避免小麦赤霉病大规模爆发。图中EcoRⅠ、sacⅠ、HindⅢ和PstⅠ是限制酶切割位点。回答下列问题:
(1)基因工程的核心工作是__________________。
(2)该基因工程操作中,先将Fhb7基因与质粒组装,最好选择__________两种限制酶,再组装35S启动子,最好选择__________两种限制酶。组装后的重组质粒还缺少______________________________。
(3)利用PCR技术扩增Fhb7基因的前提是________________________________,以便合成引物,引物在温度为____________________________条件下结合到互补DNA链上,然后在________________________的催化下从引物开始进行互补链的合成。
(4)艾弗里等人的肺炎链球菌转化实验为证明DNA是遗传物质做出了重要贡献,也可以说是基因工程的先导,如果说他们的工作为基因工程理论的建立提供了启示,那么这一启示是:________________________________________________________________________
________________________________________________________________________。
解析:(1)基因工程的核心工作是基因表达载体的构建。(2)该基因工程操作中,先将Fhb7基因与质粒组装,最好选择SacⅠ和PstⅠ,再组装35S启动子时,最好选择EcoRⅠ和SacⅠ,可以做到不破坏目的基因和启动子。组装后的重组质粒还缺少终止子和标记基因。(3)利用PCR技术扩增Fhb7基因的前提是要有一段已知的Fhb7(目的)基因的核苷酸序列用于设计引物。复性时,引物与模板链结合,温度为50 ℃左右,接着在Taq酶或耐高温的DNA聚合酶的催化下从引物开始进行互补链的合成。(4)艾弗里等人的肺炎链球菌转化实验中,S型菌的DNA将R型菌转化为S型菌,说明DNA可以从一种生物个体转移到另一种生物个体,为基因工程理论的建立提供了启示。
答案:(1)基因表达载体的构建
(2)SacⅠ和PstⅠ EcoRⅠ和SacⅠ 终止子和标记基因
(3)要有一段已知的Fhb7(目的)基因的核苷酸序列 55~60 ℃或55 ℃或50 ℃左右 Taq酶或耐高温的DNA聚合酶
(4)DNA可以从一种生物个体转移到另一种生物个体
新高考生物一轮复习课时练习38 基因工程及生物技术的安全性与伦理问题(含解析): 这是一份新高考生物一轮复习课时练习38 基因工程及生物技术的安全性与伦理问题(含解析),共12页。试卷主要包含了下列对待生物技术的理性态度有,枯草芽孢杆菌可分泌纤维素酶等内容,欢迎下载使用。
2024届人教版高考生物一轮复习基因工程生物技术的安全性与伦理问题作业含答案: 这是一份2024届人教版高考生物一轮复习基因工程生物技术的安全性与伦理问题作业含答案,共8页。试卷主要包含了1 ml/L NaCl-0等内容,欢迎下载使用。
2024届人教版高考生物一轮复习基因工程及生物技术的安全性与伦理问题(1)作业含答案: 这是一份2024届人教版高考生物一轮复习基因工程及生物技术的安全性与伦理问题(1)作业含答案,共7页。