


2024届人教版高中生物一轮复习生态系统的功能学案
展开第4讲 生态系统的功能
考点1 生态系统的能量流动
一、能量流动的概述
1.概念:生态系统中能量的输入、传递、转化和散失的过程。
2.能量流动的四个环节
—
⇩
—
⇩
—太阳能→有机物中的化学能→热能
⇩
—
二、能量流动的过程
1.能量流经第二营养级的过程
由图分析:
(1)输入该营养级的总能量是指图中的b(填字母)。
(2)粪便中的能量(c)不属于(填“属于”或“不属于”)该营养级同化的能量,应为上一个营养级同化的能量中流向分解者的部分。
(3)初级消费者同化的能量(b)=呼吸作用以热能形式散失的能量(d)+用于生长、发育和繁殖的能量(e)。
(4)用于生长、发育和繁殖的能量(e)=分解者利用的能量(f-c)+下一营养级同化的能量(i)+未被利用的能量(j)。
2.能量流经生态系统的过程
三、能量流动的特点
1.
2.
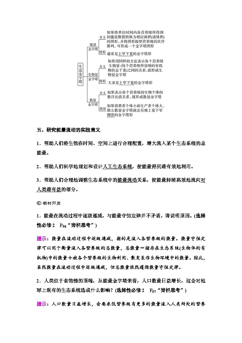
四、生态金字塔
五、研究能量流动的实践意义
1.帮助人们将生物在时间、空间上进行合理配置,增大流入某个生态系统的总能量。
2.帮助人们科学地规划和设计人工生态系统,使能量得到最有效地利用。
3.帮助人们合理地调整生态系统中的能量流动关系,使能量持续高效地流向对人类最有益的部分。
1.能量在流动过程中逐级递减,与能量守恒定律并不矛盾,请说明原因。(选择性必修2 P56“旁栏思考”)
提示:能量在流动过程中逐级递减,指的是流入各营养级的能量。能量守恒定律可以用于衡量流入各营养级的总能量,总能量=储存在生态系统(生物体的有机物)中的能量+被各个营养级的生物利用、散发至非生物环境中的能量。因此,虽然能量在流动过程中逐级递减,但总能量依然遵循能量守恒定律。
2.人类位于食物链的顶端,从能量金字塔来看,人口数量日益增长,这会对地球上现有的生态系统造成什么影响?(选择性必修2 P57“旁栏思考”)
提示:人口数量日益增长,会要求低营养级有更多的能量流入人类所处的营养级,也就是说,人类所需的食物会更多,将不得不生产更多的农畜产品,会给地球上现有的自然生态系统带来更大的压力。
1.生态系统的能量流动是指能量的输入和散失过程。 (×)
提示:生态系统中的能量流动是指能量的输入、传递、转化和散失的过程。
2.流经生态系统的总能量是照射在生产者上的太阳能。 (×)
提示:流经生态系统的总能量是该生态系统中生产者所固定的太阳能。
3.初级消费者粪便中的能量属于生产者同化的能量。 (√)
4.一只狼捕食了一只兔子,该狼获得了兔子能量的10%~20%。 (×)
提示:能量传递效率针对的是相邻两个营养级中的所有生物,不针对个体。
5.农业生态系统中,沼渣、沼液作为肥料还田,使能量能够循环利用。 (×)
提示:沼液和沼渣可以为农作物提供肥料,沼气池发酵产生的沼气又能成为人类的能源物质,实现了能量的多级利用,但能量不能循环利用。
6.研究能量流动,可调整能量流动关系,使生产者固定的能量全部流向人类。
(×)
提示:由于在各营养级中都会有生物的细胞呼吸存在,通过细胞呼吸,部分能量会以热能的形式散失,因此研究能量流动,可调整能量流动关系,使生产者固定的能量尽可能多地流向对人类最有益的部分,但是做不到全部流向人类。
7.一般来说,植物的总干重通常大于植食性动物的总干重。 (√)
1.稻—萍—蛙农业生产模式主要体现了研究能量流动的实践意义是__________
____________________________________________________________________。
提示:可以帮助人们将生物在时间、空间上进行合理配置,增大流入某个生态系统的总能量
2.人们不断地对江南某湿地保护区进行除草、杀虫,目的是__________________
____________________________________________________________________。
提示:调整生态系统中的能量流动关系,使能量持续高效地流向对人类最有益的部分
3.啄木鸟主要吃隐藏在树干内的天牛等害虫。害虫用于生长、发育和繁殖的能量去向有____________________________________________________________
____________________________________________________________________。
提示:下一营养级同化的能量、分解者利用的能量、未利用的能量
1.某一营养级能量的来源与去路分析
(1)能量来源
(2)能量去向:流入某一营养级的能量去向可从以下两个角度分析:
①定量不定时(在足够长的时间内能量的最终去路):
a.自身呼吸消耗;b.流入下一营养级(最高营养级除外);c.被分解者分解利用。
②定量定时:流入某一营养级的一定量的能量在一定时间内的去路可有四条:
a.自身呼吸消耗;b.流入下一营养级(最高营养级除外);c.被分解者分解利用;d.未利用,既未被自身呼吸消耗,也未被下一营养级和分解者利用,如果是以年为单位研究,这部分的能量将保留到下一年,因此“未利用”是指在有限的时间“还没来得及被利用的能量”。
2.归纳概括两种常考能量流动模型
(1)第二营养级的能量流动过程模型
图中箭头①指的是摄入量,若没有箭头③,则①代表的是同化量。
(2)“拼图法”分析能量流动过程
①W1、D1指相应营养级的同化量,B1、B2指相应营养级中未利用的能量。
②各营养级用于生长、发育和繁殖的能量为B1+C1+D1或B2+C2+D2。
③能量传递效率不会是100%。从上图可以看出,相邻两个营养级的传递效率等于D1/W1×100%,一般情况下,能量在相邻两个营养级间的传递效率为10%~20%。
④利用“拼图法”可得关系式:
1.为探究稻田养蟹对水稻产量和杂草密度的影响,进行小区实验,结果如下表所示。
处理
杂草密度(株/m2)
水稻产量(kg/hm2)
养蟹、投饵
7.67
10 495
不养蟹、不投饵
11.73
9 665
稻田引入河蟹后,水稻产量得到提高,请从种间关系和能量流动的角度分析,可能的原因有哪些(答出三点)?
提示:杂草密度降低,减少了与水稻的种间竞争,水稻因而得到更多的光、CO2和无机盐用于生长;河蟹捕食稻田害虫,减少了害虫对水稻的取食和危害,增加了水稻产量;残饵经过微生物的分解作用,提高了土壤肥力。
2.为防治稻田虫害构建稻—萍—鱼生态系统,在该系统中,虽有危害水稻的病菌、害虫和杂草,但鱼的活动可起到除虫、松土和增氧的作用,红萍叶片内的蓝细菌固氮可促进红萍和水稻生长。请画出稻—萍—鱼生态系统的能量流动图(不考虑与人的联系)。
提示:
考查能量流动的过程分析
1.(2022·山东临沂二模)下图表示某生态系统中生产者和初级消费者的能量流动示意图(d表示该营养级未被利用的能量)。下列叙述错误的是( )
A.a1和a2表示生产者与初级消费者的呼吸量,主要以热能的形式散失
B.两个营养级间的能量传递效率为(b1-粪便量)/(a1+b1+c1+d1)×100%
C.初级消费者的粪便量属于生产者所固定能量中d1的一部分
D.一般来说,生产者的生物量通常大于初级消费者的生物量
C [a1和a2表示生产者与初级消费者的呼吸量,主要以热能的形式散失,A正确;生产者的同化量为a1+b1+c1+d1,初级消费者的同化量=b1-粪便量,故两个营养级之间的能量传递效率为(b1-粪便量)/(a1+b1+c1+d1)×100%,B正确;初级消费者的粪便量属于生产者所固定能量中b1的一部分,C错误;由于生态系统能量传递过程中,具有逐级递减的特点,所以一般来说,生产者的生物量通常大于初级消费者的生物量,D正确。]
2.(不定项)(2022·河北模拟预测)城市绿园生态农场的能量流动过程如图所示,其中A~M表示能量值(单位相同)、甲~丁表示生态系统的生物成分。在该生态系统中,某些以植物为食,能将植物食料转化为肉、蛋、乳、皮、毛和骨等产品的动物类群,称之为次级生产者。调查发现,该生态农场的主要害虫是烟粉虱,繁殖能力强,其成虫对黄色很敏感。下列叙述正确的是( )
A.乙属于次级生产者,丁粪便中的能量被包含在I中
B.食物链中,乙到丙的能量传递效率为(I+J+D)/(B+L)×100%
C.E、F、J、K表示各营养级呼吸作用中以热能形式散失的能量
D.设置黄色板诱杀烟粉虱成虫属于机械防治
AC [结合题干信息可知,乙属于次级生产者;丁粪便中的能量不属于该营养级,是上一营养级(丙)同化量中流入分解者中能量的一部分,即属于I的一部分,A正确。乙的总同化量为B+L,丙通过食物链从乙获取的同化量为C,故乙到丙的能量传递效率为C/(B+L)×100%,(I+J+D)为丙的总同化量,B错误。E、F、J、K表示各营养级在生长发育过程中通过呼吸作用以热能形式散失的能量,C正确。利用烟粉虱成虫对黄色敏感,设置黄色板诱杀烟粉虱成虫属于生物防治,D错误。]
考查能量流动的特点及应用
3.(2022·湖南选择性考试)稻—蟹共作是以水稻为主体、适量放养蟹的生态种养模式,常使用灯光诱虫杀虫。水稻为蟹提供遮蔽场所和氧气,蟹能摄食害虫、虫卵和杂草,其粪便可作为水稻的肥料。下列叙述正确的是( )
A.该种养模式提高了营养级间的能量传递效率
B.采用灯光诱虫杀虫利用了物理信息的传递
C.硬壳蟹(非蜕壳)摄食软壳蟹(蜕壳)为捕食关系
D.该种养模式可实现物质和能量的循环利用
B [能量传递效率是指相邻两个营养级之间同化量的比值,该模式提高了能量的利用率,但不能提高能量的传递效率,A错误;生态系统的物理信息有光、声、温度、湿度、磁力等,采用灯光诱虫杀虫利用了光,是物理信息的传递,B正确;捕食关系是指群落中两个物种之间的关系,硬壳蟹(非蜕壳)和软壳蟹(蜕壳)属于同一物种,两者之间的摄食关系不属于捕食,C错误;生态系统中的能量传递是单向的,不能循环利用,D错误。]
4.(2022·广东汕尾高三期末)生态农庄是集种植、养殖、旅游观光为一体的新兴农业模式,如图是某农庄生态系统结构图。下列有关叙述错误的是( )
A.该农庄生态系统的能量来源包括太阳能和饲料中的有机物中的化学能
B.碳元素在生物群落与无机环境之间的循环主要是以CO2的形式进行的
C.该生态农庄可以提高能量的利用率,使能量高效流向对人类最有益的部分
D.据图分析,蚯蚓从粪便中获得的能量属于鸡和牛的同化量
D [流入该生态系统的能量来源包括生产者固定的太阳能和饲料中的有机物中的化学能,A正确;碳元素在生物群落与无机环境之间的循环主要是以CO2的形式进行的,B正确;由图可知,该农庄生态系统中,秸秆可以用来做饲料,家畜的粪便可以用来做肥料等体现了能量的多级利用,提高了能量的利用率,且使能量高效地流向了对人类最有益的部分,C正确;蚯蚓从粪便中获得的能量属于鸡和牛的上一营养级的同化量,D错误。]
考查能量流动的相关计算
5.(不定项)(2022·辽宁沈阳高三一模)如下图为地震毁损的某自然保护区在人为干预下恢复过程的能量流动图[单位为103 kJ/(m2·a)]。下列说法不正确的是( )
A.流经该生态系统的总能量是该生态系统中的生产者固定的太阳能
B.计算可知,肉食动物需补偿输入的能量值为5×103 kJ/(m2·a)
C.“未利用”就是指未被生物自身呼吸作用消耗的能量
D.在人为干预下,能量在第一营养级到第二营养级之间的传递效率为14.6%
ACD [从题图中看出,流经该生态系统的总能量是该生态系统中的生产者固定的太阳能和补偿输入的有机物中的能量,A错误;由植食动物流入肉食动物的能量为14+2-4-9-0.5=2.5×103 kJ/(m2·a),肉食动物需补偿输入的能量为0.25+0.05+2.1+5.1-2.5=5.0×103 kJ/(m2·a),B正确;“未利用”就是指未被生物自身呼吸作用消耗的能量和未被分解者利用及未传递至下一个营养级的能量,C错误;能量在第一营养级到第二营养级之间的传递效率为14÷(23+70+3+14)×100%≈12.7%,D错误。]
6.(2022·山东潍坊高三二模)某研究机构定量分析了一个以团头鲂为养殖对象的池塘生态系统,得到了食物矩阵图(图1)和能量流动示意图(图2),其中图1数据表示捕食概率,图2数据是3个月内该池塘中的各种能量值(单位是t/km2)。
注:1.饲料 2.桡足类 3.枝角类 4.浮游植物 5.团头鲂 6.轮虫 7.底泥沉积物 8.水体碎屑其中2、3、6为浮游动物
图1
图2
(1)据图1分析,浮游动物2在人工池塘中属于第________营养级;浮游动物在该池塘中起着承上启下的作用,请从能量流动的角度进行解释_______________
____________________________________________________________________。
(2)流经该生态系统的总能量是____________________________________;第三营养级到第四营养级的能量传递效率是________(保留小数点后一位)。
(3)构建池塘生态系统时应遵循生态工程原理,如根据自生原理要选择多种适宜淡水池塘的品种,混养时需要考虑这些品种的____________________(答出两条即可),通过合理设计使池塘物种间进行自组织;构建人工系统要尽量提高物种多样性的原因是_____________________________________________________
____________________________________________________________________。
[解析] (1)据图1分析可知,浮游动物2,即桡足类,在人工池塘中属于第二、第三、第四营养级;浮游动物食性较广,一方面通过摄食将浮游植物、底泥和碎屑、饲料中的能量部分同化到自己体内,另一方面由于被团头鲂捕食,将能量传递到团头鲂体内,所以在该池塘中起承上启下的作用。(2)由图1信息可知,流经该生态系统的总能量是浮游植物固定的太阳能和饲料有机物中的化学能。根据图2,第三营养级的同化量X=90.13+557.97+756.2=1 404.3 t/km2,第三营养级传递给第四营养级的同化量为90.13 t/km2,第三营养级到第四营养级的能量传递效率是90.13÷1 404.3×100%≈6.4%。(3)在选择不同生物混养时,要考虑这些品种的生态位、种间关系,还要考虑不同物种的数量等,通过合理设计使池塘物种间进行自组织;营养结构越复杂,生态系统稳定性越高,因此构建人工系统要尽量提高物种多样性,这有助于生态系统维持自生能力(即便某个种群消亡,其他种群也能弥补上来)。
[答案] (1)二、三、四 一方面通过摄食将浮游植物、底泥和碎屑、饲料中的能量部分同化到自己体内,另一方面由于被团头鲂捕食又能将能量传递到团头鲂体内 (2)浮游植物固定的太阳能和饲料有机物中的化学能 6.4% (3)生态位、种间关系 有助于生态系统维持自生能力(即便某个种群消亡,其他种群也能弥补上来)
方向调整后的能量计算方法
若在食物网中,某一营养级同时从上一营养级的多种生物中获得能量,计算某一生物获得的能量或需要某一生物提供的能量时,首先要注意某一生物“从不同食物链中获得能量的比例”,或某一生物“给不同生物提供能量的比例”,然后按照各个单独的食物链分别计算后合并。
(1)顺推法:能量流向调整,从前往后计算。即由植物后推,用“乘法”。
(2)逆推法:能量来源调整,从后往前计算。即由高营养级前推,用“除法”。
考点2 生态系统的物质循环
一、碳循环
1.请写出图中各标号的名称
a.生产者;b.消费者;c.呼吸作用;d.光合作用和化能合成作用;e.呼吸作用;f.化石燃料的燃烧。
2.碳的存在形式与循环形式
3.碳循环途径
4.温室效应
二、物质循环的概念
1.物质:组成生物体的化学元素,如碳、氢、氧、氮、磷、硫等。
2.范围:生物群落和非生物环境之间。
3.特点:全球性、循环往复运动。
三、生物富集
四、能量流动和物质循环的关系
1.区别
项目
能量流动
物质循环
形式
太阳能→化学能→热能
过程
沿食物链(网)单向流动
在生物群落与非生物环境之间循环往返
范围
生态系统各营养级
全球(生物圈)
特点
单向流动、逐级递减
全球性、循环性
2.联系
(1)物质作为能量的载体,使能量沿着食物链(网)流动;能量作为动力,使物质能够不断地在生物群落和非生物环境之间循环往返。
(2)二者同时进行,相互依存、不可分割。
1.大量植树造林可缓解温室效应,请分析原因。(选择性必修2 P63“与社会的联系”)
提示:大量植树造林可增加CO2从大气中的CO2库到生物群落的吸收速率,减少大气中CO2的含量。
2.生物圈是不是一个在“物质”上自给自足的系统?“能量”上呢?(选择性必修2 P67“拓展应用”)
提示:生物圈在物质上可自给自足,但在能量上不能自给自足,因为物质可以在生物圈内循环利用,而能量不能循环利用,必须由生物圈外的太阳能源源不断地输入方可维持正常运转。
1. 生态系统的碳循环指的是CO2在无机环境和生物群落中的往复循环。 (×)
提示:碳循环指的是碳元素的循环,而不是含碳化合物的循环。
2.无机环境中的物质可以通过多种途径被生物群落反复利用。 (√)
3.大气中的CO2进入生物群落的唯一方式是光合作用。 (×)
提示:CO2从无机环境进入生物群落的方式有两种:光合作用和化能合成作用。
4.生态系统的物质循环和能量流动的渠道都是食物链和食物网,所以物质和能量都是循环往复的。 (×)
提示:物质是循环往复的,而能量流动是单向的。
5.植物可通过呼吸作用和光合作用参与生态系统的碳循环。 (√)
6.若不按照生态规律办事,乱砍滥伐森林,会影响生态系统的碳循环。 (√)
7.人类活动加速了铅的循环,改变了铅在环境中的分布。 (√)
1.一场低强度的火灾过后,森林中的植被很快恢复, 从生物种间关系的角度分析原因是______________________________;从物质循环的角度分析原因是____________________________________________。
提示:种群密度下降,竞争减弱(捕食作用减弱) 加速了物质循环使土壤中的矿质元素含量增加
2.DDT、汞等这些物质的生物富集现象具有全球性的原因在于_____________________________________________________________________
____________________________________________________________________。
提示:这些有害物质可以通过大气、水和生物迁移等途径扩散到世界各地
“箭头分析法”分析常见物质循环模型
(1)“三看法”快速判断
(2)模式图常见变式分析
图1
图2 图3
①图1中,A为生产者,B为大气中的CO2库,C为消费者,D为分解者。
②图2中,A为生产者,B为大气中的CO2库,C为初级消费者,D为次级消费者,E为分解者。
③图3中,E为生产者,A为大气中的CO2库,B、D、F为消费者,C为分解者。
1.稻—蟹立体种养体系构成了一个生态系统,下图是某同学绘制的该生态系统的碳循环示意图,请用箭头加文字的形式帮他补充完整。
提示:
2.研究发现,自养小球藻细胞转化为异养生长后,细胞内脂溶性化合物含量增加,高温下产生大量烃类化合物。请从能源利用和环保的角度预测小球藻的应用前景。
提示:可能取代石油、煤炭等化石燃料成为可再生能源的生产者,解决能源危机;减少化石燃料开采和燃烧引起的环境污染,减少二氧化碳的排放,维持生态系统的稳定。
碳循环的过程分析
1.(2022·山东济南高三一模)大气中的二氧化碳含量是变化的,我们把释放二氧化碳的库称为源,吸收二氧化碳的库称为汇。在分析碳循环各个构成元素的基础上,某科研小组提出了中国陆地生态系统碳循环模式图,其中括号内的数据为年变化量(109 tC/a),未加括号的数据为库存量(109 tC),下列叙述正确的是( )
A.碳在生物群落与非生物环境之间的循环主要是以二氧化碳和碳酸盐的形式进行的
B.不考虑人类活动的作用,仅考虑正常的自然因素时,中国陆地植被是一个二氧化碳的汇,它每年净吸收0.37×109 tC的碳量
C.考虑化石燃料的燃烧和生产以及生物质燃烧等人为因素时,该系统每年会向大气净排放0.62×109 tC的碳量
D.“土壤呼吸”是陆地生态系统通过呼吸作用排放二氧化碳最多的途径,即土壤微生物通过无氧或有氧呼吸产生的二氧化碳量
C [碳在生物群落与非生物环境之间的循环主要是以二氧化碳的形式进行,A错误。不考虑人类活动的作用,仅考虑正常的自然因素时,由图可知,植物进行光合作用吸收大气的C,只有自身呼吸作用和凋落物的途径离开植物群落;因此中国陆地植被每年净吸收的碳量=(4.26-1.85-1.5)×109tC=0.91×109 tC,B错误。考虑化石燃料的燃烧和生产以及生物质燃烧等人为因素时,由图可知,在中国陆地生态系统中,吸收C的只有植物的光合作用;释放C的有土壤呼吸、人的呼吸、植物的呼吸作用、生物质燃烧和化石燃烧+水泥;因此这个条件下该系统每年会向大气净排放的碳量=(2.04+0.08+1.85+0.18+0.73-4.26)×109 tC=0.62×109 tC,C正确。土壤呼吸包括土壤微生物呼吸、根系呼吸和土壤动物呼吸,以及一个非生物学过程,即含碳矿物质的化学氧化作用,D错误。]
2.(2022·山东威海二模)中国将力争于2030年前实现“碳达峰”、2060年前实现“碳中和”目标。为了实现上述目标,我国采取了包括“碳减排”“碳捕集”“碳封存”和“碳利用”等多种措施。下图表示某生态系统中的碳循环示意图。
(1)“碳中和”是指通过植树造林、节能减排等形式,抵消CO2排放总量,实现相对“零排放”,达到“碳中和”时,图中X1过程吸收的CO2总量________(填“大于”“等于”或“小于”)Y1、Y2、Y3和Z4过程释放的CO2总量,理由是_____________________________________________________________________
____________________________________________________________________。
(2)植树造林是“碳捕集”的重要措施之一,造林的树种应以本地树种为主,原因是_________________________________________________________________
_____________________________________________________________________(答出两点即可),
这遵循了生态工程的________原理。“碳减排”与我们的日常生活息息相关,试从衣食住行的角度分析“碳减排”可以采取的措施有_______________________
_____________________________________________________________________(答出两点即可)。
(3)“碳封存”是指通过技术手段捕集CO2,再通过高压管道送到地下或者海底永久性封存。试分析该方法可能对环境造成的负面影响是__________________
____________________________________________________________________。
建立绿色低碳循环体系需要世界各国共同参与,主要原因是______________________。
[解析] (1)达到“碳中和”时,X1过程吸收的CO2总量应等于CO2排放总量,而CO2排放总量除包括Y1、Y2、Y3和Z4过程释放的CO2外,还包括化石燃料的开采和使用过程中排放的CO2,故图中X1过程吸收的CO2总量大于Y1、Y2、Y3和Z4过程释放的CO2总量。(2)为避免外来物种入侵,保证本地生态系统的安全性,且本地物种具有较高的生态适应性,故造林的树种应以本地树种为主。这遵循了生态工程的协调原理。从衣食住行的角度分析“碳减排”可以采取的措施有:衣,少买不必要的衣服,减少资源浪费;食,尽量自带餐具,少用或者不用一次性餐具;住,节约用水用电,生活垃圾分类处理;行,短途路程尽量骑自行车或者步行。(3)“碳封存”技术会导致地下或者海底CO2浓度过高,过高浓度的CO2将杀死土壤微生物或深海生物。碳循环具有全球性,故建立绿色低碳循环体系需要世界各国共同参与。
[答案] (1)大于 达到“碳中和”时,X1过程吸收的CO2总量应等于CO2排放总量,而CO2排放总量除包括Y1、Y2、Y3和Z4过程释放的CO2外,还包括化石燃料的开采和使用过程中排放的CO2
(2)避免外来物种入侵,保证本地生态系统的安全性;本地物种具有较高的生态适应性 协调 衣,少买不必要的衣服,减少资源浪费;食,尽量自带餐具,少用或者不用一次性餐具;住,节约用水用电,生活垃圾分类处理;行,短途路程尽量骑自行车或者步行 (3)过高浓度的CO2将杀死土壤微生物或深海生物(或“使土壤或海水酸化,影响土壤或海洋生物的生存,从而对生物多样性造成威胁;封存在地下或海底的二氧化碳也有可能会逃逸到大气当中,加剧温室效应”) 碳循环具有全球性
生物富集
3.(2022·北京海淀区模拟)科研人员测定生活在某库区水域中层、具有捕食关系的五种鱼体内重金属的含量(ng·g-1),结果如下表,其生物富集作用近似。下列相关叙述中,不正确的是( )
鱼的种类
重金属种类
甲
乙
丙
丁
戊
汞(Hg)
17.8
61.9
70.4
117.0
112.0
铅(Pd)
27.3
34.9
52.5
84.3
75.8
A.在五种鱼中,甲种鱼所处营养级的总能量最多
B.丁和戊种鱼可能为肉食性鱼,不属于第二营养级
C.重金属化合物比较稳定、难以降解,不参与全球性的物质循环
D.鱼体内的重金属浓度高于其生存环境中的浓度,这些物质跨膜时可能消耗能量
C [在五种鱼中,甲种鱼重金属含量最少,所处的营养级最低,含有的总能量最多,A正确;甲种鱼体内重金属的含量在五种鱼中最低,为草食性鱼,五种鱼之间具有捕食关系,丁种鱼和戊种鱼含有的重金属含量远高于其他鱼类,可能为肉食性鱼,不处于第二营养级,B正确;重金属化合物也能被某些微生物分解而参与物质循环,C错误;鱼体内的重金属浓度高于其生存环境中的浓度,这些物质跨膜时需要逆浓度运输,需要消耗能量,D正确。]
物质循环和能量流动的关系分析
4.(2022·福建厦门高三质检)图1表示某草原生态系统碳循环的过程,图2是该生态系统中鼠摄食后的能量流动示意图。下列相关叙述正确的是( )
图1 图2
A.图1中①②③均表示呼吸作用,⑤中碳以CO2形式传递
B.鼠在图1中属于乙,B的能量为鼠流入图1中生物甲的能量
C.流经该生态系统的总能量为丙通过光合作用固定的总能量
D.若C伴随着③过程散失,则D表示被下一营养级摄入的能量
C [①②③都可将有机物分解形成CO2返回大气中,故图1中①②③均表示呼吸作用,⑤是指生产者流向消费者的有机物,因此碳以含碳有机物的形式传递,A错误;鼠属于消费者,在图1中属于乙,B的能量为鼠的粪便中的能量,属于上一营养级生产者同化量的一部分,为丙流入图1中生物甲的能量,B错误;流经该生态系统的总能量为丙(生产者)通过光合作用固定的总能量,C正确;A为鼠的同化量,鼠的同化量=鼠呼吸散失的能量+鼠用于自身生长、发育和繁殖的能量,故A=C+D,若C伴随着③过程散失,即呼吸作用散失,则D表示鼠用于生长、发育、繁殖的能量,其去向是流入下一营养级和传递给分解者,D错误。]
5.(2021·河北选择性考试)为探究全球气候变暖对生态系统的影响,研究者将20个人工淡水池塘均分成两组,对照组保持环境温度,实验组始终比对照组高4 ℃(利用温控装置),并从附近淡水栖息地搜集水生生物投入池塘。连续多年观测发现,池塘逐渐形成主要由浮游植物和浮游动物组成的群落。第15年时,池塘中浮游植物和浮游动物生物量(单位体积水体中生物体的质量)的检测结果如图。
回答下列问题:
(1)池塘生物群落区别于湖泊生物群落的重要特征为________________,池塘生物群落从简单到复杂的过程中发生了________演替。
(2)某种水生生物被投入池塘后,其种群数量将呈__________形增长,若该生物种群密度在较长时期保持相对稳定,表明其种群数量已达到了________。
(3)从能量流动角度分析,升温导致该生态系统总生物量降低的原因可能是_____________________________________________________________________
_____________________________________________________________________
____________________________________________________________________。
(4)碳在池塘生物群落中主要以________的形式传递,碳循环具有全球性的主要原因是_______________________________________________________________
_____________________________________________________________________
____________________________________________________________________。
[解析] (1)物种组成是池塘生物群落区别于湖泊生物群落的重要特征。由于池塘生物群落原有土壤条件基本保留,甚至还保留了植物的种子或其他繁殖体,因此池塘生物群落从简单到复杂的过程中发生了次生演替。(2)由于环境等因素的限制,被投入池塘中的某种水生生物经过一定时间的增长后,数量趋于稳定,呈现“S”形增长。在池塘环境下,该水生生物的种群密度在较长时间保持相对稳定,表明该生物种群数量已达到环境容纳量,即K值。(3)根据题图可知,温度升高,导致池塘中的浮游植物数量下降,生产者固定的太阳能减少,流经该生态系统的能量减少,导致该生态系统总生物量降低。(4)碳在生物群落中主要以含碳有机物的形式传递。碳在生物群落与非生物环境之间的循环主要是以CO2的形式进行的,而大气中的CO2能够随着大气环流在全球范围内流动,因此,碳循环具有全球性。
[答案] (1)物种组成 次生 (2)“S” K值 (3)升温后浮游植物数量下降,生产者固定的太阳能减少 (4)含碳有机物 碳在生物群落与非生物环境之间的循环主要是以CO2的形式进行的,而大气中的CO2能够随着大气环流在全球范围内流动
考点3 生态系统的信息传递
一、信息的概念
指日常生活中,可以传播的消息、情报、指令、数据与信号等。
二、信息的种类、特点、来源及实例(连线)
提示:①—b—Ⅲ—C ②—c—Ⅰ—A ③—a—Ⅱ—B
三、信息传递过程
四、信息传递在生态系统中的作用
五、信息传递在农业生产中的应用
1.提高农畜产品的产量。如利用模拟的动物信息吸引大量的传粉动物,就可以提高果树的传粉效率和结实率。
2.对有害动物进行控制。如利用昆虫信息素诱捕或警示有害动物,降低害虫的种群密度。
1.一种热带雌蚕蛾为了吸引同类雄蛾会分泌出叫“蚕蛾醇”的信息素,这体现了信息传递的何种作用?(选择性必修2 P69“相关信息”)
提示:利于生物种群的繁衍。
2.烟草释放的化学物质,在白天与夜间是否都使它本身受益?为什么?(选择性必修2 P70“思考·讨论”)
提示:是。因为它在白天可以吸引蛾幼虫天敌,防止蛾幼虫捕食,夜间能够驱赶夜间活动的雌蛾,使他们不能在植物叶片上产卵。
1.物理信息的来源可以是非生物环境,也可以是生物个体或群体。 (√)
2.生物仅通过一种信息类型进行交流。 (×)
提示:生物可以通过一种或多种信息类型进行交流。
3.在生态系统的信息传递中,需要植物的叶、芽及细胞中的光敏色素等信息受体。 (√)
4.信息可来源于非生物环境或生物,传递方向均为双向。 (×)
提示:信息传递的方向往往是双向的。
5.通过生态系统的信息传递,可以防治有害动物,也可以提高一些农产品或畜产品的产量。 (√)
6.当食草动物看到青草明显减少时,部分个体会另觅取食地,这体现了生态系统信息传递的功能。 (√)
1.在草原生态系统中,某些鸟类看到食物时,其体内便分泌一种激素,促使其快速完成捕食,判断这种激素是否属于生态系统的化学信息,并说出你的判断理由。__________________________________________________________________
____________________________________________________________________。
提示:不属于。生态系统的信息传递在个体与个体或个体与非生物环境之间,动物激素属于个体内细胞间传递信息的分子
2.在湖泊生态系统的水质治理过程中,种植了挺水、浮水、沉水植物等。芦苇等挺水植物除了能吸收污染物外,还可以分泌次生代谢物抑制藻类生长,这体现了生态系统中信息传递的______________________________________________
______________________________________________________________功能。
提示:调节生物的种间关系,进而维持生态系统的平衡与稳定
1.生态系统的信息传递模型
(1)生态系统的信息既可来自生物,也可来自环境。
(2)信息传递可存在于生物与生物之间,包括同种生物间和异种生物间,还可存在于生物与非生物环境之间。
(3)生态系统的信息传递可以是双向的,也可以是单向的;既可以从低营养级向高营养级传递,也可以从高营养级向低营养级传递。
2.辨析信息传递与能量流动、物质循环的关系
能量流动
物质循环
信息传递
特点
单向流动,逐级递减
循环流动,反复利用,全球性
往往是双向的
范围
生态系统中各营养级
生物圈
生物之间,生物与非生物环境之间
途径
食物链和食物网
多种
地位
生态系统的动力
生态系统的基础
决定能量流动和物质循环的方向和状态
联系
同时进行,相互依存,不可分割,形成一个统一整体
1.利用未被蚜虫危害的无蚜豌豆叶和被蚜虫危害但已去除蚜虫的受害豌豆叶作为气味源对七星瓢虫进行诱引,每组含七星瓢虫50头。由表中结果可知受害豌豆叶对七星瓢虫吸引作用更强,推测导致此结果的可能原因。
气味源
吸引量(头)
无蚜豌豆叶
受害豌豆叶
洁净空气
24
40
22
提示:受害豌豆叶释放的挥发性化合物对七星瓢虫有吸引作用(或蚜虫在受害豌豆叶上遗留的挥发性化合物对七星瓢虫有吸引作用)。
2.蝗虫从低密度的散居型向高密度的群居型的转变是蝗灾爆发的重要生物学基础,群聚信息素是蝗虫聚集的最关键因素。我国科学家对可能是群聚信息素的几种气味化合物进行了相关研究。
矩形活动空间中蝗虫的活动轨迹
是否为群聚信息素,首先要判断该气味化合物对蝗虫有无吸引性。据图结果推测,BA、4VA这两种气味化合物中可能是群聚信息素的物质是哪种?请写出判断依据。
提示:4VA。4VA 组中的蝗虫在4VA侧的活动更多且停留时间更长,表明4VA对蝗虫有吸引性,而BA组中的蝗虫在左右两侧的活动分布和停留时间差别不大,表明BA对蝗虫无吸引性。
考查信息传递的类型、作用及应用
1.(2022·福建漳州三模)多数植物遭到昆虫蚕食时会分泌茉莉酸,启动抗虫反应,如分泌杀虫物质、产生吸引昆虫天敌的挥发物质等。烟粉虱能合成Bt56蛋白,该蛋白会随烟粉虱唾液进入植物,抑制茉莉酸启动抗虫反应,使烟粉虱数量迅速增长。下列叙述错误的是( )
A.植物产生挥发物质吸引昆虫天敌体现了信息传递调节种间关系的功能
B.植食性昆虫以植物为食和植物抗虫反应是协同进化的结果
C.利用植物分泌的杀虫物质来防治烟粉虱属于化学防治
D.Bt56基因表达被抑制的烟粉虱在寄主植物上的数量增长比未被抑制的对照组慢
C [植物产生挥发性物质,如吸引昆虫天敌的挥发性物质,可以吸引天敌捕食昆虫,这体现了化学信息传递调节种间关系的功能,A正确;由于任何一个物种都不是单独进化的,因此,植食性昆虫以植物为食和植物抗虫反应是长期协同进化的结果,B正确;利用植物分泌的杀虫物质来防治烟粉虱属于生物防治,C错误;Bt56蛋白随烟粉虱唾液进入植物,抑制茉莉酸启动的抗虫反应,使烟粉虱数量迅速增长,Bt56基因表达被抑制的烟粉虱在寄主植物上的数量增长会减少,Bt56基因表达未被抑制的烟粉虱在寄主植物上的数量会增加,D正确。]
2.(不定项)(2022·河北唐山二模)动物在取食的同时,还面临着警戒天敌的问题。科学家研究了三刺鱼取食水蚤的行为,在饥饿状态下,三刺鱼通常在水蚤密度较高的地区捕食,进食效率提高;在非饥饿状态,它们则只在水蚤密度较低的水域中取食。科学家利用水蚤密度不均的同一人工水域和悬挂在水域上的普通翠鸟模型,研究了饥饿状态下的三刺鱼取食行为,结果如图所示。下列相关叙述正确的是( )
A.在饥饿状态下,三刺鱼也可能会在水蚤密度较低的地区捕食
B.翠鸟的存在可能改变了三刺鱼用于取食和警戒的时间分配
C.三刺鱼的捕食行为受到体内和体外两方面的调节信息影响
D.浓密的水蚤群可能会使三刺鱼的视觉受到干扰,而不利于警戒捕食者
ABCD [据题干的信息可知,在饥饿状态下,若有翠鸟存在,则三刺鱼也可能会在水蚤密度较低的地区捕食,A正确;无翠鸟存在的情况下,三刺鱼会在水蚤密度较高的区域分布,而在有翠鸟存在的情况下,三刺鱼会集中在水蚤密度较低的区域分布,这样可以避免被捕食的风险,据此可推测翠鸟的存在可能改变了三刺鱼用于取食和警戒的时间分配,B正确;水蚤的密度和翠鸟的存在与否作为两种体外的信息调节三刺鱼的捕食行为,同时其捕食行为的改变还会受到体内调节信息的影响,即生物体的生命活动会受到来自体内和体外的多种信息的影响,C正确;浓密的水蚤群可能会使三刺鱼的视觉受到干扰,而不利于警戒捕食者,因此三刺鱼为了有良好的视线,选择密度较低的水蚤区域进行取食,同时也能降低被捕食的风险,D正确。]
判断生态系统信息传递种类的方法
(1)从信息传播的途径判断
①涉及声音、颜色、植物形状、磁场、温度等物理因素,可判断为物理信息。
②涉及的信息载体为化学物质,如动物的性外激素,可判断为化学信息。
③涉及动物的特殊行为,“肢体语言”可判断为行为信息。
(2)从文字表述的着重点判断
①孔雀开屏,如果是通过羽毛的颜色等传递给对方,则属于物理信息。
②孔雀开屏,如果是通过行为传递给对方,则属于行为信息。K
综合考查生态系统的功能
3.(不定项)(2022·山东潍坊高三期末)生态系统中物质循环、能量流动和信息传递每时每刻都在进行。下列说法错误的是( )
A.物质循环往复意味着任何生态系统在物质上都是自给自足的
B.能量流动是指生态系统中能量的输入、传递、转化和散失的过程
C.信息传递既存在于同种生物之内,也发生在不同种生物之间
D.生态系统中的物质循环、能量流动和信息传递都是沿食物链进行的
AD [自然生态系统的元素在生物群落和非生物环境间不断循环确保了其在物质上的自给自足,但是农业生态系统中农作物不断地输出,需要不断地补充矿质元素,如由于氮元素不断通过产品输出该生态系统,因此还要往农田中不断施加氮肥,A错误;能量流动是指生态系统中能量的输入、传递、转化和散失的过程,B正确;信息传递既存在于同种生物之内,也发生在不同种生物之间,如羊和草,C正确;信息传递可以是双向的,不一定沿着食物链和食物网进行,D错误。]
(教师用书独具)
生态平衡是一种动态平衡,包括结构和功能上的稳定。如图中“置位点”为生态系统所具有的某个理想状态,其中P、A、B、C、D、E表示其生物成分,箭头表示物质的传递方向。请分析回答:
(1)P、A、B、C、D 构成了生态系统的________,这是实现生态系统__________________________等功能的主渠道。
(2)若B中的能量不变,将D的食物比例由B∶C=1∶1调整为2∶1,能量传递效率按10%计算,该生态系统传递给D的能量是原来的________倍。
(3)图中碳元素在B、E间以________形式传递。虽然氮元素也是不断循环的,但农田生态系统中仍需不断施加氮肥,主要原因是__________________________
____________________________________________________________________。
(4)某研究小组考察了一个位于置位点的湖泊中处于食物链最高营养级的某鱼种群的年龄结构,结果如表所示:
年龄
0+
1+
2+
3+
4+
5+
6+
个体数
92
187
121
70
69
62
63
年龄
7+
8+
9+
10+
11+
≥12
个体数
72
64
55
42
39
264
注:表中“1+”表示鱼的年龄大于等于1,小于2,其他以此类推。
①研究表明:该鱼在3+时达到性成熟(进入成年),9+时丧失繁殖能力(进入老年),根据表中数据推测该鱼种群数量变化趋势是________。
②如果引入该湖泊本没有的鲶鱼并大量繁殖后,导致原鱼种减少,从而改变了此湖泊群落演替的方向和速度,此演替类型属于________。
③在湖泊下游生活有大量的动植物,其中沉水植物大量繁殖后,部分浮游植物的数量下降,大型底栖动物的数量有所增加,这是在________(填“群落”“种群”或“生态系统”)水平上研究的结果。沉水植物通过一定的信息传递吸引浮游动物栖息在其叶表面,从而抚育出高密度的浮游动物。浮游动物能够大量捕食浮游藻类,也间接地控制了浮游藻类的数量。这体现出信息传递的作用是_____________________________________________________________________
____________________________________________________________________。
[解析] (1)P、A、B、C、D 构成了生态系统的营养结构,生态系统的营养结构是食物链和食物网,食物链和食物网是实现能量流动、物质循环、信息传递等功能的主渠道。(2)当D的食物比例为B∶C=1∶1时,设传递给D的能量为x,则1/2x来自B,1/2x来自C,能量传递效率按10%计算,需要B的能量为1/2x÷10%+1/2x÷10%÷10%=55x;当D的食物比例为B∶C=2∶1时,设传递给D的能量为y,则2/3y来自B,1/3y来自C,能量传递效率按10%计算,需要B的能量为2/3y÷10%+1/3y÷10%÷10%=40y;B中的能量不变,则55x=40y,该生态系统传递给D的能量是原来的y÷x=55÷40=1.375倍。(3)图中碳元素在B、E间以含碳有机物形式传递。氮元素也是不断循环的,但农田生态系统中仍需不断施加氮肥,主要原因是氮元素不断通过产品输出生态系统,因此还要往农田中不断施加氮肥。(4)①该鱼在3+时达到性成熟(进入成年),处于幼年时期的个体数为92+187+121=400,处于成年期的个体数为70+69+62+63+72+64=400,9+时丧失繁殖能力(进入老年),处于老年期的个体数为55+42+39+264=400,各年龄期个体数相等,表明该种群的年龄结构为稳定型,推测该鱼种群数量在一定时期内将保持稳定。②引入该湖泊本没有的鲶鱼并大量繁殖后,导致原鱼种减少,从而改变了此湖泊群落演替的方向和速度,此演替在具有一定生物的前提下发生,属于次生演替。③在湖泊下游生活有大量的动植物,其中沉水植物大量繁殖后,部分浮游植物的数量下降,大型底栖动物的数量有所增加,这是在群落水平上研究的结果。沉水植物通过一定的信息传递吸引浮游动物栖息在其叶表面,从而抚育出高密度的浮游动物。浮游动物能够大量捕食浮游藻类,也间接地控制了浮游藻类的数量。这体现出信息传递的作用是调节生物的种间关系,进而维持生态系统的平衡与稳定。
[答案] (1)营养结构 物质循环、能量流动和信息传递 (2)1.375 (3)含碳有机物 氮元素不断通过产品输出生态系统,因此还要往农田中不断施加氮肥 (4)①保持稳定 ②次生演替 ③群落 调节生物的种间关系,进而维持生态系统的平衡与稳定
1.核心概念
(1)(选择性必修2 P54)能量流动:生态系统中能量的输入、传递、转化和散失的过程。
(2)(选择性必修2 P63)物质循环:组成生物体的碳、氢、氧、氮、磷、硫等元素,都在不断进行着从非生物环境到生物群落,又从生物群落到非生物环境的循环过程。
(3)(选择性必修2 P64)生物富集:生物体从周围环境吸收、积蓄某种元素或难以降解的化合物,使其在机体内浓度超过环境浓度的现象。
2.结论语句
(1)(选择性必修2 P56)能量流动逐级递减的原因:某个营养级 同化的能量自身呼吸要消耗一部分,还有一部分被分解者分解利用,还有一部分未被利用,所以不能将全部的能量流入下一个营养级。
(2)(选择性必修2 P58)从能量流动的角度分析,建设“沼气池”的意义是:实现了对能量的多级利用,从而大大提高了能量的利用率。
(3)(选择性必修2 P58)从能量流动的角度分析,合理确定草场载畜量的目的是:调整生态系统中的能量流动关系,使能量持续高效地流向对人类最有益的部分。
(4)(选择性必修2 P62)碳在生物群落与非生物环境之间的循环主要是以二氧化碳的形式进行的,在生物群落内部是以含碳有机物的形式传递的。
(5)(选择性必修2 P71)生命活动的正常进行,离不开信息的作用;生物种群的繁衍,也离不开信息的传递;信息还能够调节生物的种间关系,进而维持生态系统的平衡与稳定。
1.(2022·山东等级考)某地长期稳定运行稻田养鸭模式,运行过程中不投放鸭饲料,鸭取食水稻老黄叶、害虫和杂草等,鸭粪可作为有机肥料还田。该稻田的水稻产量显著高于普通稻田,且养鸭还会产生额外的经济效益。若该稻田与普通稻田的秸秆均还田且其他影响因素相同,下列说法正确的是( )
A.与普通稻田相比,该稻田需要施加更多的肥料
B.与普通稻田相比,该稻田需要使用更多的农药
C.该稻田与普通稻田的群落空间结构完全相同
D.该稻田比普通稻田的能量的利用率低
A [该稻田生态系统的营养结构更复杂,其水稻产量还显著高于普通稻田,而运行过程中不投放鸭饲料,因此与普通稻田相比,该稻田需要施加更多的肥料,A正确;鸭取食害虫和杂草等,可以减少农药的使用,B错误;该稻田增加了鸭子使得群落的物种组成不同,因此该稻田与普通稻田的群落空间结构不完全相同,C错误;该稻田的水稻产量显著高于普通稻田,且养鸭还会产生额外的经济效益,与普通稻田相比,该稻田的能量利用率高,D错误。]
2.(2020·全国卷Ⅲ)生态系统的物质循环包括碳循环和氮循环等过程。下列有关碳循环的叙述,错误的是( )
A.消费者没有参与碳循环的过程
B.生产者的光合作用是碳循环的重要环节
C.土壤中微生物的呼吸作用是碳循环的重要环节
D.碳在非生物环境与生物群落之间主要以CO2形式循环
A [消费者的存在能加快生态系统的物质循环,A错误;光合作用是指生产者利用光能,将CO2和水转化成有机物,并且释放出氧气的过程,大气CO2库中的碳进入生物群落是通过生产者的光合作用或化能合成作用实现的,生产者的光合作用是碳循环的重要环节,B正确;土壤中的微生物可以通过呼吸作用将含碳有机物中的碳返回大气中,土壤中微生物的呼吸作用是碳循环的重要环节,C正确;碳在生物群落和非生物环境之间的循环主要以CO2的形式进行,在生物群落内部主要以含碳有机物的形式传递,D正确。]
3.(2020·海南等级考)在生态系统中,植物所固定的太阳能或所制造的有机物质称为初级生产量,其中一部分用于自身的呼吸消耗,余下部分称为净初级生产量。下表为4个生态系统的研究实例。
类别
玉米地
荒地
湖泊Ⅰ
湖泊Ⅱ
太阳能利用率(初级生产量/入射太阳能)
1.6%
1.2%
0.4%
0.1%
呼吸消耗率(呼吸消耗/初级生产量)
23.4%
15.1%
22.3%
21.0%
净初级生产效率(净初级生产量/初级生产量)
76.6%
84.9%
77.7%
79.0%
下列有关叙述错误的是( )
A.与玉米地相比,荒地的太阳能利用率低,净初级生产效率也低
B.若入射太阳能相同,上述4个生态系统中,制造有机物质最多的是玉米地
C.两个湖泊中植物的呼吸消耗率与玉米地的大致相等,但明显高于荒地
D.两个湖泊的太阳能利用率低,与太阳光穿过水层时损失了部分能量有关
A [玉米地的太阳能利用率高于荒地,而玉米地的净初级生产效率却低于荒地,A错误;若入射太阳能相同,上述4个生态系统中,制造有机物质最多的是玉米地,因为玉米地的太阳能利用率最高,B正确;由实验数据可知,两个湖泊中植物的呼吸消耗率与玉米地的大致相等,但明显高于荒地,C正确;两个湖泊中有很多的水生植物,而这些植物接受的太阳能需要穿过水层,据此可推知两个湖泊的太阳能利用率低,与太阳光穿过水层时损失了部分能量有关,D正确。]
4.(2022·湖北选择性考试)如图为生态系统结构的一般模型,据图回答下列问题:
(1)图中A代表____________;肉食性动物1的数量________(填“一定”或“不一定”)少于植食性动物的数量。
(2)如果②、③、④代表能量流动过程,④代表的能量大约是②的________。
(3)如果图中生产者是农作物棉花,为了提高棉花产量,从物质或能量的角度分析,针对②的调控措施及理由分别是_____________________________________
___________________________________________________________________;
针对⑦的调控措施及理由分别是________________________________________
____________________________________________________________________。
[解析] (1)据题意可知,A能将遗体、粪便、碎屑等中的有机物分解形成无机物,返还回无机环境,因此A表示分解者。生态系统的能量流动是单向的、逐级递减的,因此能量金字塔呈正金字塔形,而生物量金字塔和数量金字塔则可能倒置或部分倒置,数量金字塔有时会出现高营养级的生物数量多于低营养级的生物数量,因此肉食性动物1的数量不一定少于植食性动物的数量。(2)能量在相邻两个营养级间的传递效率是10%~20%,②表示植食性动物的同化量,③表示肉食性动物1的同化量,是②的10%~20%,④表示肉食性动物2的同化量,是③的10%~20%,因此④代表的能量大约是②的1%~4%。(3)如果图中生产者是农作物棉花,为提高棉花产量,针对途径②可控制(减少)植食性动物的数量, 使棉花固定的能量尽可能保留在棉花植株针对途径⑦可合理密植,改善通风条件,满足光合作用对CO2需求;增施有机肥,分解者分解有机物可产生更多无机盐、CO2满足棉花生长需要;喷淋降温,缓解强光照和高温导致的“午休”,满足光合作用对CO2的需求,从而可以增强光合作用,提高棉花产量。
[答案] (1)分解者 不一定 (2)1%~4% (3)控制(减少)植食性动物的数量,使棉花固定的能量尽可能保留在棉花植株 合理密植,改善通风条件,满足光合作用对CO2需求,减少无氧呼吸消耗;增施有机肥,分解者分解有机物可产生更多无机盐、CO2满足棉花生长需要;喷淋降温,缓解强光照和高温导致的“午休”,满足光合作用对CO2的需求
5.(2021·广东选择性考试)为积极应对全球气候变化,我国政府在2020年的联合国大会上宣布,中国于2030年前确保碳达峰(CO2排放量达到峰值),力争在2060年前实现碳中和(CO2排放量与减少量相等)。这是中国向全世界的郑重承诺,彰显了大国责任。回答下列问题:
(1)在自然生态系统中,植物等从大气中摄取碳的速率与生物的呼吸作用和分解作用释放碳的速率大致相等,可以自我维持__________。自西方工业革命以来,大气中CO2的浓度持续增加,引起全球气候变暖,导致的生态后果主要是____________________。
(2)生态系统中的生产者、消费者和分解者获取碳元素的方式分别是____________________________________,消费者通过食物网(链)取食利用,________________________________________。
(3)全球变暖是当今国际社会共同面临的重大问题,从全球碳循环的主要途径来看,减少______________________和增加____________________是实现碳达峰和碳中和的重要举措。
[解析] (1)由题意可知,碳中和是指CO2排放量与减少量相等。植物等从大气中摄取碳的过程会使CO2减少,生物释放碳的过程会使CO2增加,自然生态系统中CO2的减少速率与增加速率大致相等,可以自我维持碳中和。自从西方工业革命以来,大气中CO2的浓度持续增加,从而引起全球气候变暖,导致的生态后果主要是南极冰盖融化、海平面上升。(2)生态系统中各种生物摄取碳的方式分别是生产者通过光合作用或化能合成作用固定CO2,消费者通过食物网(链)取食利用,分解者通过分解作用分解植物的残枝败叶、动物的遗体残骸和排遗物中的含碳有机物。(3)从全球碳循环的主要途径来看,通过减少化石燃料燃烧、开发新能源等减少CO2的排放量和通过植树造林等增加CO2的吸收,是实现碳达峰和碳中和的重要举措。
[答案] (1)碳中和 南极冰盖融化、海平面上升 (2)生产者通过光合作用或化能合成作用固定CO2 分解者通过分解作用分解植物的残枝败叶、动物的遗体残骸和排遗物中的含碳有机物 (3)煤炭等化石燃料的燃烧 绿色植物的光合作用
2024届人教版高中生物一轮复习基因的表达学案: 这是一份2024届人教版高中生物一轮复习基因的表达学案,共28页。
2024届人教版高中生物一轮复习酶和ATP学案: 这是一份2024届人教版高中生物一轮复习酶和ATP学案,共19页。学案主要包含了酶的作用和本质,酶的特性,探究pH对酶活性的影响等内容,欢迎下载使用。
2024届人教版高中生物一轮复习免疫调节学案: 这是一份2024届人教版高中生物一轮复习免疫调节学案,共40页。学案主要包含了免疫系统的组成,免疫系统的功能,细胞免疫,神经系统等内容,欢迎下载使用。