


四川省泸州市泸县2022-2023学年高三4月诊断考试物理试题试卷
展开四川省泸州市泸县二中2022-2023学年高三4月诊断考试物理试题试卷
请考生注意:
1.请用2B铅笔将选择题答案涂填在答题纸相应位置上,请用0.5毫米及以上黑色字迹的钢笔或签字笔将主观题的答案写在答题纸相应的答题区内。写在试题卷、草稿纸上均无效。
2.答题前,认真阅读答题纸上的《注意事项》,按规定答题。
一、单项选择题:本题共6小题,每小题4分,共24分。在每小题给出的四个选项中,只有一项是符合题目要求的。
1、如图所示,匀强磁场中有一电荷量为q的正离子,由a点沿半圆轨迹运动,当它运动到b点时,突然吸收了附近若干电子,接着沿另一半圆轨迹运动到c点,已知a、b、c在同一直线上,且ac=ab。电子的电荷量为e,质量可忽略不计,则该离子吸收的电子个数为
A. B.
C. D.
2、如图所示,一个有矩形边界的匀强磁场区域,磁场方向垂直纸面向内.一个三角形闭合导线框,由位置1(左)沿纸面匀速运动到位置2(右).取线框刚到达磁场边界的时刻为计时起点(t=0),规定逆时针方向为电流的正方向,则图中能正确反映线框中电流号时间关系的是( )
A. B. C. D.
3、太阳辐射能量主要来自太阳内部的( )
A.裂变反应 B.热核反应 C.化学反应 D.放射性衰变
4、强台风往往造成巨大灾难.2018年9月16日17时,第22号台风“山竹”强台风级在广东登陆,登陆时中心附近最大风力达,空气的密度,当这登陆的台风正对吹向一块长10m、宽4m的玻璃幕墙时,假定风遇到玻璃幕墙后速度变为零,由此可估算出台风对玻璃幕墙的冲击力F大小最接近( )
A. B. C. D.
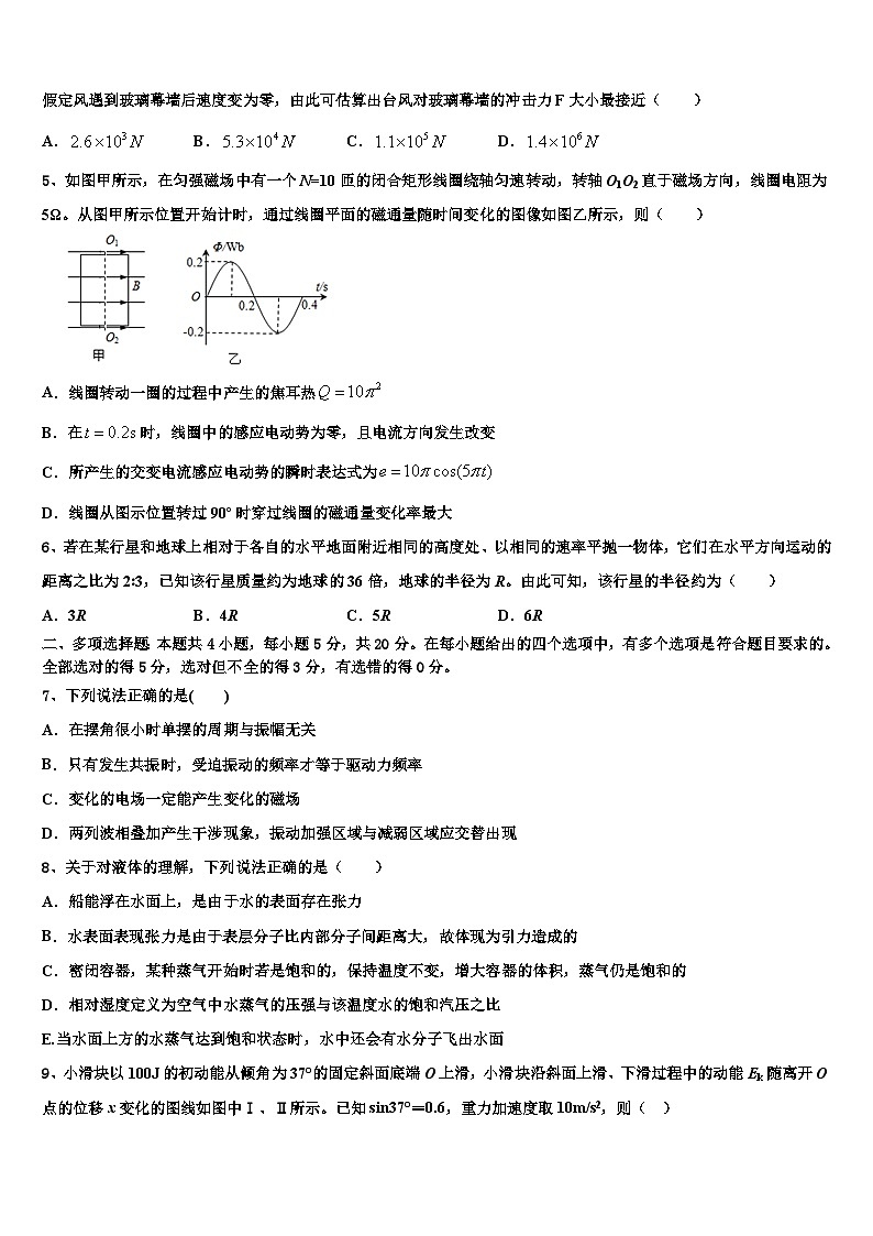
5、如图甲所示,在匀强磁场中有一个N=10匝的闭合矩形线圈绕轴匀速转动,转轴O1O2直于磁场方向,线圈电阻为5Ω。从图甲所示位置开始计时,通过线圈平面的磁通量随时间变化的图像如图乙所示,则( )
A.线圈转动一圈的过程中产生的焦耳热
B.在时,线圈中的感应电动势为零,且电流方向发生改变
C.所产生的交变电流感应电动势的瞬时表达式为
D.线圈从图示位置转过90º时穿过线圈的磁通量变化率最大
6、若在某行星和地球上相对于各自的水平地面附近相同的高度处、以相同的速率平抛一物体,它们在水平方向运动的距离之比为2∶3,已知该行星质量约为地球的36倍,地球的半径为R。由此可知,该行星的半径约为( )
A.3R B.4R C.5R D.6R
二、多项选择题:本题共4小题,每小题5分,共20分。在每小题给出的四个选项中,有多个选项是符合题目要求的。全部选对的得5分,选对但不全的得3分,有选错的得0分。
7、下列说法正确的是( )
A.在摆角很小时单摆的周期与振幅无关
B.只有发生共振时,受迫振动的频率才等于驱动力频率
C.变化的电场一定能产生变化的磁场
D.两列波相叠加产生干涉现象,振动加强区域与减弱区域应交替出现
8、关于对液体的理解,下列说法正确的是( )
A.船能浮在水面上,是由于水的表面存在张力
B.水表面表现张力是由于表层分子比内部分子间距离大,故体现为引力造成的
C.密闭容器,某种蒸气开始时若是饱和的,保持温度不变,增大容器的体积,蒸气仍是饱和的
D.相对湿度定义为空气中水蒸气的压强与该温度水的饱和汽压之比
E.当水面上方的水蒸气达到饱和状态时,水中还会有水分子飞出水面
9、小滑块以100J的初动能从倾角为37°的固定斜面底端O上滑,小滑块沿斜面上滑、下滑过程中的动能Ek随离开O点的位移x变化的图线如图中Ⅰ、Ⅱ所示。已知sin37°=0.6,重力加速度取10m/s2,则( )
A.小滑块的质量为2kg B.小滑块与斜面间的动摩擦因数为0.5
C.x=1m时小滑块的动能为60J D.小滑块的最大位移为5m
10、如图所示,表面粗糙的斜面固定于地面上,并处于方向垂直于纸面向外、磁感应强度为B的匀强磁场中;质量为m、带电量为+Q的小滑块从斜面顶端由静止下滑.在滑块下滑的过程中,下列判断正确的是( )
A.滑块受到的摩擦力不变
B.滑块到地面时的动能与B的大小无关
C.滑块受到的洛伦兹力方向垂直斜面向下
D.B很大时,滑块可能静止于斜面上
三、实验题:本题共2小题,共18分。把答案写在答题卡中指定的答题处,不要求写出演算过程。
11.(6分)用图甲所示装置探究动能定理。有下列器材:A.电火花打点计时器;B.220V交流电源;C.纸带;D.细线、小车、砝码和砝码盘;E.一端带滑轮的长木板、小垫木;F.刻度尺。
甲 乙
(1)实验中还需要的实验器材为________。
(2)按正确的实验操作,实验中得到一条点迹清晰的纸带如图乙,图中数据xA、xB和xAB已测出,交流电频率为f,小车质量为M,砝码和砝码盘的质量为m,以小车、砝码和砝码盘组成系统为研究对象,从A到B过程中,合力做功为________,动能变化量为________,比较二者大小关系,可探究动能定理。
12.(12分)某同学用图甲所示的电路测量电阻Rx的阻值(约几百欧)。滑动变阻器R,电阻箱R0(0~9999Ω),S2是单刀双掷开关,量程3V的电压表(内阻约3kΩ),电源电动势约6V
(1)根据图甲实验电路,在图乙中用笔画线代替导线将实物图连接完整______;
(2)正确连接电路后,断开S1、S2。调节好多用电表,将两表笔接触Rx两端的接线柱,正确操作后,使用×10的倍率粗测其电阻,指针指示如图丙,粗测得到Rx=_______Ω;
(3)该同学通过下列步骤,较准确地测出Rx的阻值
①将滑动变阻器的滑片P调至图甲中的A端。闭合S1,将S2拨至1,调节变阻器的滑片P至某一位置,使电压表的示数满偏;
②断开S1,调节电阻箱R0,使其阻值最大;
③将S2拨至“2”,闭合Si,保持变阻器滑片P的位置不变,调节电阻箱的阻值,使电压表再次满偏,此时电阻箱示数为R1,则Rx=________。
(4)关于本实验
①该同学在(3)②的步骤中操作不妥,可能会在步骤③中造成________;
②为了减小实验误差:下列方法最可行的是________。(填正确答案标号)
A.选用量程不变,内阻更大的电压表
B.选用量程不变,内阻更小的电压表
C.选用总电阻远大于Rx的滑动变阻器
D.选用总电阻远小于Rx的滑动变阻器
四、计算题:本题共2小题,共26分。把答案写在答题卡中指定的答题处,要求写出必要的文字说明、方程式和演算步骤。
13.(10分)如图甲所示,在边界为的竖直狭长区域内存在垂直纸面向里的匀强磁场,磁感应强度,在L1的左侧充满斜向上与水平方向夹角为的匀强电场(大小未知)。一带正电的微粒从a点由静止释放,微粒沿水平直线运动到边界上的b点,这时开始在之间的区域内加一竖直方向周期性变化的匀强电场,随时间变化的图像如图乙所示(表示电场方向竖直向上),微粒从b点沿水平直线运动到c点后,做一次完整的圆周运动,再沿水平直线运动到边界上的d点。已知c点为线段bd的中点,重力加速度。求:
(1)微粒的比荷;
(2)a点到b点的距离;
(3)将边界左右移动以改变正交场的宽度,使微粒仍能按上述运动过程通过相应的区域,求电场变化周期T的最小值。
14.(16分)如图甲所示,一对平行金属板C、D相距为d,O、Ol为两板上正对的小孔,紧贴D板右侧。存在上下范围足够大、宽度为三的有界匀强磁场区,磁场方向垂直纸面向里,MN、GH是磁场的左、右边界。现有质量为m、电荷量为+q的粒子从O孔进入C、D板间,粒子初速度和重力均不计。
(1)C、D板间加恒定电压U,C板为正极板,求板间匀强电场的场强大小E和粒子从O运动到Ol的时间t;
(2)C、D板间加如图乙所示的电压,U0为已知量,周期T是未知量。t=0时刻带电粒子从O孔进入,为保证粒子到达O1孔具有最大速度,求周期T应满足的条件和粒子到达Ol孔的最大速度vm;
(3)磁场的磁感应强度B随时间的变化关系如图丙所示,B0为已知量,周期T0=。=0时,粒子从O1孔沿OO1延长线O1O2方向射入磁场,始终不能穿出右边界GH,求粒子进入磁场时的速度v,应满足的条件。
15.(12分)质量为M的滑块由水平轨道和竖直平面内的四分之一光滑圆弧轨道组成,放在光滑的水平面上.质量为m的物块从圆弧轨道的最高点由静止开始滑下,以速度v从滑块的水平轨道的左端滑出,如图所示.已知M:m=3:1,物块与水平轨道之间的动摩擦因数为µ,圆弧轨道的半径为R.
(1)求物块从轨道左端滑出时,滑块M的速度的大小和方向;
(2)求水平轨道的长度;
(3)若滑块静止在水平面上,物块从左端冲上滑块,要使物块m不会越过滑块,求物块冲上滑块的初速度应满足的条件.
参考答案
一、单项选择题:本题共6小题,每小题4分,共24分。在每小题给出的四个选项中,只有一项是符合题目要求的。
1、D
【解析】
正离子由a到b的过程,轨迹半径,根据牛顿第二定律:,正离子在b点吸收n个电子,因电子质量不计,所以正离子的速度不变,电荷量变为q-ne,正离子从b到c的过程中,轨迹半径r2==ab,且(q-ne)vB=,解得:
n=
A.。故A不符合题意。
B.。故B不符合题意。
C.。故C不符合题意。
D.。故D符合题意。
2、A
【解析】
先由楞次定律依据磁通量的变化可以判定感应电流的方向,再由感应电动势公式和欧姆定律,分段分析感应电流的大小,即可选择图象.
【详解】
线框进入磁场的过程,磁通量向里增加,根据楞次定律得知感应电流的磁场向外,由安培定则可知感应电流方向为逆时针,电流i应为正方向,故BC错误;线框进入磁场的过程,线框有效的切割长度先均匀增大后均匀减小,由E=BLv,可知感应电动势先均匀增大后均匀减小;线框完全进入磁场的过程,磁通量不变,没有感应电流产生.线框穿出磁场的过程,磁通量向里减小,根据楞次定律得知感应电流的磁场向里,由安培定则可知感应电流方向为顺时针,电流i应为负方向;线框有效的切割长度先均匀增大后均匀减小,由,可知感应电动势先均匀增大后均匀减小,故A正确,D错误.
3、B
【解析】
太阳的能量来自于内部的核聚变,产生很高的能量,又称为热核反应。B正确,ACD错误。
故选B。
4、C
【解析】
假设经过t时间,由动量定理得:,代入数据:,故选C
5、C
【解析】
A. 最大感应电动势为:
感应电动势的有效值为:
线圈转动一圈的过程中产生的焦耳热
故A错误;
B. t=0.2s时,磁通量为0,线圈中的感应电动势最大,电流方向不变,故B错误;
C. 由图知角速度
因为线圈从垂直中性面开始计时,所以交变电流感应电动势的瞬时表达式为
e=10πcos(5πt)V
故C正确;
D. 线圈在图示位置磁通量为0,磁通量的变化率最大,穿过线圈的磁通量变化最快,转过90°,磁通量最大,磁通量变化率为0,故D错误。
故选:C。
6、B
【解析】
平抛运动在水平方向上为匀速直线运动,
x=vot
在竖直方向上做自由落体运动,即
所以
两种情况下,抛出的速率相同,高度相同,所以
根据公式可得
故
解得
R行=4R
故选B。
二、多项选择题:本题共4小题,每小题5分,共20分。在每小题给出的四个选项中,有多个选项是符合题目要求的。全部选对的得5分,选对但不全的得3分,有选错的得0分。
7、AD
【解析】
A.单摆周期T=2π与振幅无关,A项正确;
B.受迫振动的频率等于驱动力的频率,当驱动力的频率接近物体的固有频率时,振动显著增强,当驱动力的频率等于物体的固有频率时即共振,B项错误;
C.均匀变化的电场产生稳定的磁场,C项错误;
D.两列波相叠加产生干涉现象时,振动加强区域与减弱区域间隔出现,这些区域位置不变,D项正确。
故选AD。
8、BDE
【解析】
A.船能浮在水面上,是由于水的浮力作用,故A项错误;
B.液体表面层里的分子比液体内部稀疏,分子间的距离比液体内部大一些,分子间的相互作用表现为引力,即是表面张力,故B项正确;
C.在一定温度下,饱和蒸气的分子数密度是一定的,因而其压强也是一定的,与体积无关;密闭容器中某种蒸气开始时若是饱和的,保持温度不变,增大容器的体积时,蒸气不再是饱和的,但最后稳定后蒸气是饱和的,压强不变;故C项错误;
D.相对湿度是指水蒸气的实际压强与该温度下水蒸气的饱和压强之比,故D项正确;
E.当水面上方的水蒸气达到饱和状态时,单位时间内从水中出来的水分子和从空气进入水中的水分子个数相等,达到一种动态平衡,故E项正确。
9、ABD
【解析】
AB.设小滑块的质量为m,小滑块与斜面间的动摩擦因数为,小滑块沿斜面上滑x=3m过程中,根据动能定理,有
小滑块沿斜面下滑x=3m过程中,根据动能定理,有
解得:m=2kg,=0.5,故AB正确;
C.由图像可知,小滑块上滑和下滑经过x=1m位置时,小滑块的动能为80J或16J,故C错误;
D.将图线延长,与x轴的交点横坐标为5m,此时动能为零,即小滑块的最大住移为5m,故D正确。
故选ABD。
10、CD
【解析】
AC.小滑块向下运动的过程中受到重力,支持力,垂直斜面向下的洛伦兹力,摩擦力,向下运动的过程中,速度增大,洛伦兹力增大,支持力增大,滑动摩擦力增大.故A错误, C正确;
B.B的大小不同,洛伦兹力大小不同,导致滑动摩擦力大小不同,根据动能定理,摩擦力功不同,到达底端的动能不同,B错误;
D.滑块之所以开始能动,是因为重力的沿斜面的分力大于摩擦力,B很大时,一旦运动,不会停止,最终重力的沿斜面的分力等于摩擦力,小滑块匀速直线运动,故D错误.
【点睛】
解决本题的关键知道洛伦兹力的方向和洛伦兹力的大小以及能够正确的受力分析,理清物体的运动状况.
三、实验题:本题共2小题,共18分。把答案写在答题卡中指定的答题处,不要求写出演算过程。
11、天平 mgxAB
【解析】
(1)[1]因为需要测量小车以及砝码和砝码盘的质量,所以实验中还需要的实验器材为天平。
(2)[2]以小车、砝码和砝码盘组成系统为研究对象,平衡摩擦力后,系统所受合外力做的功为
[3]匀变速直线运动的某段时间内,中间时刻速度等于平均速度
其动能变化量为
12、 电压表超偏而损坏 C
【解析】
(1)[1]实物图如图所示
(2)[2]多用电表读数为
粗测读数为。
(3)[3]S2接1时电压表测量的电压,S2接2时电压表测量两端电压,两种情况下,滑动变阻器的滑片位置相同,由于电压表示数相同,所以有
即被测电阻的阻值大小为。
(4)[4]当将变阻器阻值调到最大阻值时,由于最大阻值大于被测电阻,当开关闭合后,导致与电压表并联的总电阻增大,其分压增大,就会出现电压表超偏而损坏。
[5]AB.该实验中没有电流表的分压也没有电压表的分流,所以电压表准确测量的是被测电阻两端电压,所以AB不符合题意;
CD.滑动变阻器采用的是分压接法,其阻值的大小影响电压表示数的变化,阻值小不利于操作,所以选用阻值较大的滑动变阻器,C正确D错误。
故选C。
四、计算题:本题共2小题,共26分。把答案写在答题卡中指定的答题处,要求写出必要的文字说明、方程式和演算步骤。
13、(1);(2)0.2m;(3)0.728s
【解析】
(1)由微粒运动到c点后做一次完整的圆周运动可知
解得
(2)分析可知微粒从b到c和从c到d均做匀速直线运动,设速度为v,则由受力分析及平衡条件得
代入数据结合(1)的分析解得
由题意分析可知,微粒从a到b做匀加速直线运动,合力一定由a指向b,受力分析如图甲所示
根据几何关系可知
故微粒从a到b过程中由动能定理得
代入数据解得
(3)微粒在正交场中做匀速圆周运动,可得
结合前面分析代入数据解得轨道半径;微粒做匀速圆周运动的周期
由于R和均恒定不变,故正交场的宽度L恰好等于2R时交变电场的周期T最小,如图乙所示
微粒从图中b运动到c所用的时间
故电场E2变化周期T的最小值
14、(1);;(2);;(3)
【解析】
(1)板间匀强电场的场强
粒子在板间的加速度
根据位移公式有
解得
(2)粒子一直加速到达孔速度最大,设经历时间,则
解得
由动能定理有
解得
(3)当磁感强度分别为、时,设粒子在磁场中圆周运动半径分别为、,周期分别为、,根据洛伦兹力提供向心力有
解得
且有
同理可得
,
故粒子以半径逆时针转过四分之一圆周,粒子以半径逆时针转过二分之一圆周,粒子以半径逆时针转过四分之一圆周,粒子以半径逆时针转过二分之一圆周,粒子以半径逆时针转过四分之一圆周,粒子以半径逆时针转过二分之一圆周,粒子以半径逆时针转过四分之一圆周后从左边界飞出磁场,如图所示
由几何关系有
解得
15、(1),方向水平向右 (2)(3)
【解析】
(1)对于滑块M和物块m组成的系统,物块沿轨道滑下的过程中,水平方向动量守恒,物块滑出时,有
滑块M的速度
,方向向右.
(2)物块滑下的过程中,物块的重力势能,转化为系统的动能和内能,有
解得
(3)物块以速度v0冲上轨道,初速度越大,冲上圆弧轨道的高度越大.若物块刚能达到最高点,两者有相同的速度V1,此为物块不会越过滑块的最大初速度.对于M和m组成的系统,水平方向动量守恒,有
相互作用过程中,系统的总动能减小,转化为内能和重力势能,有
解得:
要使物块m不会越过滑块,其初速度
四川省泸州市泸县第五中学2023届高三一轮摸底测试物理试题: 这是一份四川省泸州市泸县第五中学2023届高三一轮摸底测试物理试题,共15页。
四川省泸州市泸县2023届高考模拟考试物理试题: 这是一份四川省泸州市泸县2023届高考模拟考试物理试题,共16页。试卷主要包含了考生要认真填写考场号和座位序号等内容,欢迎下载使用。
2022-2023学年四川省泸州市泸县五中高二(上)期末物理试卷(含答案解析): 这是一份2022-2023学年四川省泸州市泸县五中高二(上)期末物理试卷(含答案解析)