江西省赣州三中2023年高三下学期月考试卷(三)(4月)物理试题理
展开
这是一份江西省赣州三中2023年高三下学期月考试卷(三)(4月)物理试题理,共16页。
江西省赣州三中2023年高三下学期月考试卷(三)(4月)物理试题理
注意事项:
1.答卷前,考生务必将自己的姓名、准考证号填写在答题卡上。
2.回答选择题时,选出每小题答案后,用铅笔把答题卡上对应题目的答案标号涂黑,如需改动,用橡皮擦干净后,再选涂其它答案标号。回答非选择题时,将答案写在答题卡上,写在本试卷上无效。
3.考试结束后,将本试卷和答题卡一并交回。
一、单项选择题:本题共6小题,每小题4分,共24分。在每小题给出的四个选项中,只有一项是符合题目要求的。
1、20世纪中叶以后,移动电话快速发展.移动电话机( )
A.既能发射电磁波,也能接收电磁波
B.只能发射电磁波,不能接收电磁波
C.不能发射电磁波,只能接收电磁波
D.既不能发射电磁波,也不能接收电磁波
2、行驶中的汽车遇到红灯刹车后做匀减速直线运动直到停止,等到绿灯亮时又重新启动开始做匀加速直线运动直到恢复原来的速度继续匀速行驶,则从刹车到继续匀速行驶这段过程,位移随速度变化的关系图象描述正确的是
A. B.
C. D.
3、一物块由O点下落,到A点时与直立于地面的轻弹簧接触,到B点时速度达到最大,到C点时速度减为零,然后被弹回.物块在运动过程中受到的空气阻力大小不变,弹簧始终在弹性限度内,则物块( )
A.从A下降到B的过程中,合力先变小后变大
B.从A下降到C的过程中,加速度先增大后减小
C.从C上升到B的过程中,动能先增大后减小
D.从C上升到B的过程中,系统的重力势能与弹性势能之和不断增加
4、两质点、同时、同地、同向出发,做直线运动。图像如图所示。直线与四分之一椭圆分别表示、的运动情况,图中横、纵截距分别为椭圆的半长轴与半短轴(椭圆面积公式为,为半长轴,为半短轴)。则下面说法正确的是( )
A.当时, B.当,两者间距最小
C.的加速度为 D.当的速度减小为零之后,才追上
5、如图所示,矩形线圈处在磁感应强度大小为 B 、方向水平向右的匀强磁场中,线圈通过电刷与定值电阻 R 及理想电流表相连接,线圈绕中心轴线OO ¢ 以恒定的角速度w 匀速转动,t=0 时刻线圈位于与磁场平行的位置。已知线圈的匝数为n 、面积为S 、阻值为r 。则下列说法正确的是( )
A.t=0 时刻流过电阻 R 的电流方向向左
B.线圈中感应电动势的瞬时表达式为e = nBSw sinwt
C.线圈转动的过程中,电阻 R 两端的电压为
D.从 t=0 时刻起,线圈转过 60°时电阻 R 两端的电压为
6、工在生产纺织品、纸张等绝缘材料时为了实时监控其厚度,通常要在生产流水线上设置如图所示传感器。其中A、B为平行板电容器的上、下两个极板,上下位置均固定,且分别接在恒压直流电源的两极上(电源电压小于材料的击穿电压)。当流水线上通过的产品厚度减小时,下列说法正确的是( )
A.A、B平行板电容器的电容增大
B.A、B两板上的电荷量变大
C.有电流从a向b流过灵敏电流计
D.A、B两板间的电场强度变大
二、多项选择题:本题共4小题,每小题5分,共20分。在每小题给出的四个选项中,有多个选项是符合题目要求的。全部选对的得5分,选对但不全的得3分,有选错的得0分。
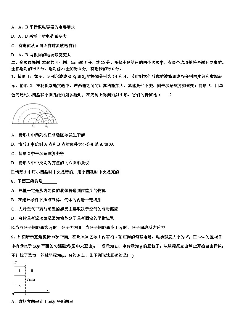
7、情形 1:如图,两列水波波源S1和S2的振幅分别为2A和A,某时刻它们形成的波峰和波谷分别由实线和虚线表示。情形 2:在杨氏双缝实验中,若两缝之间的距离稍微加大,其他条件不变,则干涉条纹将如何变?情形 3:用单色光通过小圆盘和小圆孔做衍射实验时,在光屏上得到衍射图形,它们的特征是( )
A.情形1中两列波在相遇区域发生干涉
B.情形1中此刻A点和B点的位移大小分别是A和3A
C.情形2中干涉条纹将变密
D.情形3中中央均为亮点的同心圆形条纹
E.情形3中用小圆盘时中央是暗的,用小圆孔时中央是亮的
8、下面正确的是_______
A.热量一定是从内能多的物体传递到内能少的物体
B.在绝热条件下压缩气体,气体的内能一定增加
C.人对空气干爽与潮湿的感受主要取决于空气的相对湿度
D.液体具有流动性是因为液体分子具有固定的平衡位置
E.当两分子间距离为r0时,分子力为0;当分子间距离小于r0时,分子间表现为斥力
9、如图所示直角坐标xOy平面,在0≤x≤a区域Ⅰ内有沿x轴正向的匀强电场,电场强度大小为E;在x>a的区域Ⅱ中有垂直于xOy平面的匀强磁场(图中未画出),一质量为m、电荷量为q的正粒子,从坐标原点由静止开始自由释放,不计粒子重力,能过坐标为(a,b)的P点,则下列说法正确的是( )
A.磁场方向垂直于xOy平面向里
B.粒子通过P点时动能为qEa
C.磁感应强度B的大小可能为
D.磁感应强度B的大小可能为6
10、如图所示,A、B两带电小球的质量均为m,电荷量的大小均为Q(未知)。小球A系在长为L的绝缘轻绳下端,小球B固定于悬挂点的正下方,平衡时,小球A、B位于同一高度,轻绳与竖直方向成角。已知重力加速度为g,静电力常量为k,则以下说法正确的是( )
A.小球A、B带异种电荷
B.小球A所受静电力大小为
C.小球A、B所带电荷量
D.若小球A的电荷量缓慢减小,则小球A的重力势能减小,电势能增大
三、实验题:本题共2小题,共18分。把答案写在答题卡中指定的答题处,不要求写出演算过程。
11.(6分) (1)如图所示的四个图反映“用油膜法估测分子的大小”实验中的四个步骤,将它们按操作先后顺序排列应是________(用符号表示)
(2)用“油膜法”来粗略估测分子的大小,是通过一些科学的近似处理,这些处理有:___________。
(3)某同学通过测量出的数据计算分子直径时,发现计算结果比实际值偏大,可能是由于(_____)
A.油酸未完全散开
B.油酸溶液浓度低于实际值
C.计算油膜面积时,将所有不足一格的方格计为一格
D.求每滴溶液体积时,1mL的溶液的滴数多记了10滴
12.(12分)从坐标原点O产生的简谐横波分别沿x轴正方向和负方向传播,t=0时刻波的图像如图所示,此时波刚好传播到M点,x=1m的质点P的位移为10cm,再经,质点P第一次回到平衡位置,质点N坐标x=-81m(图中未画出),则__________________.
A.波源的振动周期为1.2s
B.波源的起振方向向下
C.波速为8m/s
D.若观察者从M点以2m/s的速度沿x轴正方向移动,则观察者接受到波的频率变大
E.从t=0时刻起,当质点N第一次到达波峰位置时,质点P通过的路程为5.2m
四、计算题:本题共2小题,共26分。把答案写在答题卡中指定的答题处,要求写出必要的文字说明、方程式和演算步骤。
13.(10分) (1)如图所示,玻璃棱镜ABC放在空气中,一束由红光和紫光组成的复色光从AC面的a点垂直入射,已知红光恰好在AB面上的b处发生了全反射,并传播到BC面上的c点。则以下说法中正确的是___________
A.红光和紫光由空气进入棱镜后频率不变
B.红光和紫光在棱镜中的波长可能相等
C.红光由a传播到b的时间比紫光由a传播到b的时间长
D.紫光一定在b处发生了全反射
E. 红光一定能从BC面上的c点射出
(2)在某一简谐横波的传播方向上,有两个质点A、B,它们相距(大于2个波长小于6个波长)。在某一时刻,A质点在平衡位置处向上振动,B质点处于波谷位置。若波速的大小为48m/s,求该简谐横波的最大频率。
14.(16分)如图,ABO是一半径为R的圆形玻璃砖的横截面,O是圆心,AB弧形面镀银。现位于AO轴线上的点光源S发出一束光线射向玻璃砖的OB边,入射角i=60°,OS=。已知玻璃的折射率为,光在空气中传播的速度为c,每条边只考虑一次反射。求:
(i)光线射入玻璃砖时的折射角;
(ii)光线从S传播到离开玻璃砖所用的时间。
15.(12分)如图所示,两条相互垂直的直线MN、PQ,其交点为O。MN一侧有电场强度为E的匀强场(垂直于MN向上),另一侧有匀强磁场(垂直纸面向里)。一质量为m的带负电粒子(不计重力)从PQ线上的A点,沿平行于MN方向以速度射出,从MN上的C点(未画出)进入磁场,通过O点后离开磁场,已知,。求:
(1)带电粒子的电荷量q;
(2)匀强磁场的磁感应强度B的大小。
参考答案
一、单项选择题:本题共6小题,每小题4分,共24分。在每小题给出的四个选项中,只有一项是符合题目要求的。
1、A
【解析】
移动电话能将我们的声音信息用电磁波发射到空中,同时它也能在空中捕获电磁波,得到对方讲话的信息.
【详解】
因为移动电话能将我们的声音信息用电磁波发射到空中,同时它也能在空中捕获电磁波,得到对方讲话的信息.所以移动电话的声音信息由空间的电磁波来传递,移动电话既能发射电磁波,也能接收电磁波,故A正确,BCD错误。
故选A。
【点睛】
本题需要掌握移动电话的电信号通过电磁波进行传递,知道移动电话既是无线电的发射台,又是无线电的接收台.
2、C
【解析】
在减速过程由速度和位移关系可知:v2﹣v02=2ax,可得;a为负值,故图象应为开口向下的二次函数图象;由速度为零开始增大时,v2=2a(x﹣x0);x0是停止时的位置坐标;x=﹣x0,a为正值,故图象为开口向上的二次函数图象;故C正确,ABD错误。
3、C
【解析】
A.从A下降到B的过程中,物块受到向下的重力,弹簧向上的弹力和向上的空气阻力,重力大于弹力和空气阻力之和,弹力逐渐增大,合力逐渐减小,加速度逐渐变小,到B点时速度达到最大,此时
合力为零,则从A下降到B的过程中合力一直减小到零,故A错误;
B.从A下降到B的过程中,弹簧的弹力和空气阻力之和小于重力,物块的合力逐渐向下,加速度逐渐减小到零;从B下降到C的过程中,物块的合力向上,加速度向上逐渐增大,则从A下降到C的过程中,加速度先减小后增大,故B错误;
C.从C上升到B的过程中,开始弹力大于空气阻力和重力之和,向上加速,当加速度减为零时
此时的压缩量,位置在B点下方,速度达到向上的最大,此后向上做变减速直线运动,故从C上升到B的过程中,动能先增大后减小,故C正确;
D.对于物块和弹簧组成的系统,由于空气阻力做功,所以系统的机械能减小,即物块的动能、重力势能与弹性势能之和减小,从C上升到B的过程中,物块的动能先增大后减小,则系统的重力势能与弹性势能之和在动能最大之前是一直减小,之后就不能确定,故D错误。
故选C。
4、C
【解析】
AB.两质点、从同一地点出发,椭圆轨迹方程为
由题图可知、,当
带入方程解得
在本题的追及、相遇问题中,初始时刻的速度大于的速度,二者距离越来越大,速度相等的瞬间,两者间距最大,AB错误;
C.做的是初速度为零的匀加速直线运动,经过后速度为,即
C正确;
D.图线和时间轴围成的面积为位移,经过,速度减小为零,的位移为所围成图形的面积
的位移为
A的位移大于B的位移,说明在停下来之前,已经追上了,D错误。
故选C。
5、D
【解析】
A.t=0时刻线框与磁场方向平行,即线框的速度与磁场方向垂直,右手定则可知,流过电阻 R 的电流方向向右,故A错误;
B.从与中性面垂直的位置开始计,感应电动势随时间按正弦规律变化,且最大感应电动势
Em=nBSω
所以感应电动势的瞬时值表达式为
e=nBSωcosωt(V)
故B错误;
C.线圈转过的过程中,最大感应电动势Em=nBSω,则产生的感应电动势的有效值为
E=nBSω
因此电阻 R 两端的电压为
故C错误;
D.线圈从t=0开始转过60°时,电阻 R 两端的电压为
故D正确。
故选D。
6、C
【解析】
A.根据可知当产品厚度减小,导致减小时,电容器的电容C减小,A错误;
BC.根据可知极板带电量Q减小,有放电电流从a向b流过,B错误,C正确;
D.因两板之间的电势差不变,板间距不变,所以两板间电场强度为不变,D错误。
故选C。
二、多项选择题:本题共4小题,每小题5分,共20分。在每小题给出的四个选项中,有多个选项是符合题目要求的。全部选对的得5分,选对但不全的得3分,有选错的得0分。
7、BCD
【解析】
A.由图看出,波源Sl形成的水波波长大于波源S2是形成的水波波长,两列波在同一介质中传播,波速相等,由波速公式v=λf得知,两列波的频率不等,不会形成干涉现象,但能发生叠加现象,故A错误;
B.根据两列水波波源S1和S2的振幅分别为2A和A,结合图可知,此时刻A点和B点的位移大小分别是A和3A,故B正确。
C.在杨氏双缝实验中,若两缝之间的距离稍微加大,其他条件不变,根据可知,则条纹间距减小,干涉条纹将变密集,选项C正确;
DE.情形3中小圆盘和小圆孔衍射均为中央亮点的同心圆形条纹,选项D正确,E错误。
故选BCD。
8、BCE
【解析】
A.热量能从温度高的物体传递到温度低的物体,但温度高的物体的内能不一定大,故A错误;
B.在绝热条件下压缩气体,外界对气体做功而没有热传递,根据热力学第一定律可知气体的内能一定增加,故B正确;
C.人对空气干爽与潮湿的感受主要取决于空气的相对湿度,空气的相对湿度越大,人们感觉越潮湿,相对湿度越小感觉越干燥,故C正确;
D.液体具有流动性是因为液体分子不具有固定的平衡位置,故D错误;
E.根据分子力的特点可知,当两分子间距离为r0时,分子力为0,当分子间距离小于r0时,分子间表现为斥力,故E正确;
故选BCE。
9、ABD
【解析】
根据题意可得,粒子能够通过(a,b)的P点,轨迹可能的情况如图所示,
A.根据左手定则可得,磁场方向垂直于xOy平面向里,A正确;
B.洛伦兹力不做功,整个过程中只有电场力做功,根据动能定理可得,粒子通过P点时动能为
故B正确;
CD.粒子在磁场中运动的速度大小为v,则
解得
粒子在磁场中运动的半径为
其中n=1、2、3…,
根据可得
磁感应强度不可能为,当n=3时,,故C错误,D正确。
10、BD
【解析】
AB.带电的小球A处于平衡状态,A受到库仑力F、重力mg以及绳子的拉力T的作用,其合力为零,则有
解得
由图可知,AB间库仑力为排斥力,即AB为同种电荷,故A错误,B正确;
C.根据库仑定律有,而
解得
故C错误;
D.若小球A的电荷量缓慢减小,AB间的库仑力减小,小球A下摆,则小球A的重力势能减小,库仑力做负功,电势能增大,故D正确。
故选BD。
三、实验题:本题共2小题,共18分。把答案写在答题卡中指定的答题处,不要求写出演算过程。
11、dacb 把在水面上尽可能扩散开的油膜视为单分子油膜,把形成油膜的分子看做紧密排列的球形分子 A
【解析】
(1)[1] “油膜法估测油酸分子的大小”实验步骤为:配制酒精油酸溶液(教师完成,记下配制比例)→测定一滴油酸酒精溶液的体积(d)→准备浅水盘→形成油膜(a)→描绘油膜边缘(c)→测量油膜面积(b)→计算分子直径;因此操作先后顺序排列应是dacb;
(2)[2]在“用油膜法估测分子的大小”实验中,我们的科学的近似处理是:①油膜是呈单分子分布的;②把油酸分子看成球形;③分子之间没有空隙;
(3)[3]计算油酸分子直径的公式是
V是纯油酸的体积,S是油膜的面积。
A. 油酸未完全散开,测得的S偏小,测得的分子直径d将偏大,故A正确;
B. 如果测得的油酸溶液浓度低于实际值,测得的油酸的体积偏小,测得的分子直径将偏小,故B错误;
C. 计算油膜面积时将所有不足一格的方格计为一格,测得的S将偏大,测得的分子直径将偏小,故C错误;
D. 求每滴体积时,lmL的溶液的滴数误多记了10滴,一滴溶液的体积
可知,测得一滴液体的体积偏小,测得纯油酸的体积将偏小,测得的分子直径将偏小,故D错误。
12、ABE
【解析】
AC、由函数关系可得本题说对应的数学函数为: ,由题条件可知当x=1时,y=10cm,代入解得 ,P点在经过第一次回到平衡位置,所以在波的传播方向0.1s前进了1m,所以波速为 周期 ,故A正确;C错误;
B、t=0时刻波刚好传播到M点,则M点的振动方向即为波源的起振方向,结合波振动方向的判断方法知波源的起振方向向下,故B正确;
D、若观察者从M点以2m/s的速度沿x轴正方向移动,由多普勒效应知观察者接受到波的频率变小,故D错误;
E、波传播到N需要 ,刚传到N点时N的振动方向向下,那么再经过 ,所以质点P一共振动了
所以,在此过程中质点P运动的路程为: 故E正确;
综上所述本题答案是:ABE
点睛:根据波的传播方向得到质点P的振动方向,进而得到振动方程,从而根据振动时间得到周期; 由P的坐标得到波的波长,进而得到波速;根据N点位置得到波峰传播距离,从而求得波的运动时间,即可根据时间求得质点P的运动路程.
四、计算题:本题共2小题,共26分。把答案写在答题卡中指定的答题处,要求写出必要的文字说明、方程式和演算步骤。
13、 (1) ADE;(2)230Hz
【解析】
(1)A.光的传播频率由光源决定,故光由一种介质进入另一种介质时频率不变;故A正确;
B.红光和紫光进入棱镜后,波速减小,根据
因为f不变,可知波长都变小,红光和紫光在棱镜中的波长不可能相等,故B错误;
C.根据折射定律可知红光折射率小于紫光折射率,由
可以知道折射率越大的传播速度越小,所以紫光在介质中的传播速率最小,即红光由a传播到b的时间比紫光由a传播到b的时间短,故C错误;
D.因为红光折射率小于紫光折射率,由临界角公式
可知紫光临界角小于红光,因为红光恰好发生全反射,所以紫光一定在b处发生了全反射;故D正确;
E.根据图中的几何关系可知红光射到BC面上的c点时的入射角小于红光射到AB面上b点的入射角,又因为红光恰好在AB面上的b处发生了全反射,故红光射到BC面上的c点时的入射角小于临界角,没有发生全反射,故红光一定能从BC面上的c点射出,故E正确。
故选ADE。
(2)若波由A向B传播,假设波长为λ、频率f,则由题意得
又因为
解得
所以可知当k=5时f最大,且fmax=210Hz;
若波由B向A传播,假设波长为λ′、频率f ′,则由题意得
又因为
解得
由上式可知,当k=5时f ′最大,且f ′max=230Hz;
通过比较可知该简谐横波的最大频率为230Hz。
14、 (i) 30°;(ii) 。
【解析】
(i)光路如答图2,设光在C点的折射角为r
由折射定律有
代入数据解得
r=30°
(ii)进入玻璃砖中,光在AB面上D点反射,设入射角为,反射角为
=90°-i=30°
由三角函数关系有
OC=OScot=
且
在ΔODC中,由正弦定理有:
得
=30°
由于=30°,∠CDF=30°,故∠FDE=90°,所以光线DE垂直于OA射出玻璃砖
在∠ODC中,由几何关系有
CD=OC=
又
DE=Rcos=
光在玻璃中的速率
则光线从S传播到离开玻璃砖所用的时间
解得
15、(1)(2)
【解析】
(1)设粒子的电量为q,研究A到C的运动
①
2h=v0t ②
由①②得:
③
(2)研究粒子从A到C的运动
④
可得
vy=v0 ⑤
θ=45°
⑥
研究粒子从C作圆周运动到O的运动,令磁场强度为B,由
⑦
由几何关系得
2Rsinθ=2h ⑧
由⑥⑦⑧解出
相关试卷
这是一份江西省赣州市于都县2022-2023学年高三下学期5月月考物理试题文试题,共13页。试卷主要包含了考生要认真填写考场号和座位序号等内容,欢迎下载使用。
这是一份江西省赣州市石城中学2023年高三下学期教学质量监测(三模)物理试题,共14页。试卷主要包含了考生要认真填写考场号和座位序号等内容,欢迎下载使用。
这是一份江西省赣州市南康区第三中学高二下学期期中物理试题,共9页。试卷主要包含了单选题,多选题,非选择题等内容,欢迎下载使用。

