辽宁省沈阳市法库县2022-2023学年七年级下学期期末生物试题(含答案)
展开
这是一份辽宁省沈阳市法库县2022-2023学年七年级下学期期末生物试题(含答案),共8页。试卷主要包含了单选题,综合题,实验探究题等内容,欢迎下载使用。
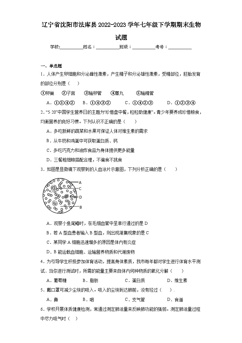
辽宁省沈阳市法库县2022-2023学年七年级下学期期末生物试题学校:___________姓名:___________班级:___________考号:___________ 一、单选题1.人体产生卵细胞和分泌雌性激素,产生精子和分泌雄性激素,受精部位,胚胎发育的部位分别是( )①卵巢 ②子宫 ③输卵管 ④睾丸 ⑤输精管A.①⑤④② B.①④③② C.①④②③ D.①②③④2.“5·20”中国学生营养日的主题为“珍惜盘中餐,粒粒助健康”。青少年要养成珍惜粮食,均衡营养的良好习惯。下列认识不正确的是( )A.多吃新鲜的蔬菜和水果可保证人体对维生素的需求B.从牛奶和鸡蛋中可获取蛋白质、钙C.多吃巧克力和油炸食品为身体提供更多能量D.三餐粗细粮搭配合理,不偏食不挑食3.如图是显微镜下观察到的人血涂片示意图,下列分析正确的是( )
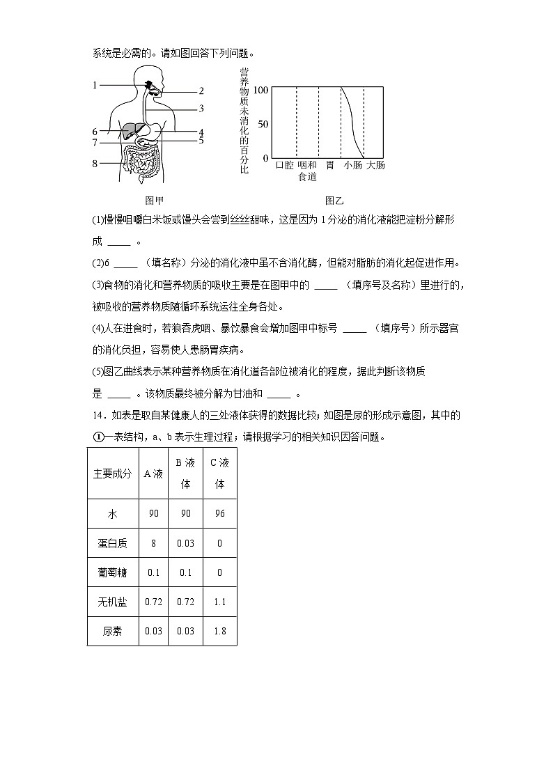
A.观察小鱼尾鳍时,在毛细血管中呈单行通过的是DB.若A型血患者输入B型血,则出现凝集现象的是CC.某同学A细胞迅速增多的原因是体内有炎症D.B能运载血细胞、运输营养物质和代谢废物4.为引导学生积极参加体育活动,提高身体素质,我市每年都对学生进行体育水平测试.当你进行测试时,所需的能量主要来自体内何种物质的氧化分解( )A.葡萄糖 B.脂肪 C.蛋白质 D.维生素5.戴口罩可减少尘埃的吸入。吸入的尘埃到达肺前,没有经过( ).A.鼻 B.咽 C.支气管 D.食道6.学校开展体质健康检测,常通过测定肺活量来反映肺功能的强弱。测定肺活量过程中尽力吸气时( )A.膈肌和肋间外肌舒张,胸廓扩大 B.膈肌和肋间外肌收缩,胸廓扩大C.膈肌和肋间外肌舒张,胸廓缩小 D.膈肌和肋间外肌收缩,胸廓缩小7.通过学习建立起“生命观念”是形成生物学核心素养的重要内容,以下对“结构与其功能相适应”观点理解错误的是( )A.神经细胞有许多突起,有利于接受刺激产生并传导神经冲动B.心脏瓣膜可以使动脉血和静脉血完全分开C.鼻腔内的鼻毛和黏液可净化空气D.小肠内表面有许多皱襞和绒毛,增加了消化和吸收的面积8.人体呼出的气体与吸入的空气相比,二氧化碳增多了。二氧化碳来源于( )A.肺泡 B.组织细胞 C.血液 D.心脏9.国家教育部提出,中小学生要减轻课业负担,保证充足睡眠。充足的睡眠有利于垂体分泌促进人体生长所需的激素,这种激素是( )A.甲状腺激素 B.生长激素 C.胰岛素 D.性激素10.据统计,摩托车、电动自行车驾乘人员死亡事故中约80%为颅脑损伤致死。有关研究表明,正确佩戴头盔,能够将交通事故死亡风险降低60%~70%。下列关于脑的叙述中,不正确的是( )A.大脑皮层是调节人体生理活动的最高级中枢B.小脑能够协调运动和维持躯体平衡C.脑干可调节心跳、呼吸等生命活动D.脑和脊髓构成了神经系统11.学习《生物圈中的人》相关知识有助于指导我们健康生活,以下说法中不恰当的是A.经常进行体育锻炼可以增加肺活量B.时间紧张时应该尽量长时间地憋尿C.吃饭时不大声说笑以免食物进入气管D.进行输血抢救时应以输同型血为原则12.“碳中和”是实现全球二氧化碳“零排放”的生态目标。以下做法不能体现低碳生活的是( )A.步行或骑自行车上学 B.分类处理垃圾C.用太阳能热水器 D.夏天24小时开空调 二、综合题13.在一枚吃货的眼中“世间唯美食不可辜负!”。要畅快地享受美食,功能完善的消化系统是必需的。请如图回答下列问题。
(1)慢慢咀嚼白米饭或馒头会尝到丝丝甜味,这是因为1分泌的消化液能把淀粉分解形成 。(2)6 (填名称)分泌的消化液中虽不含消化酶,但能对脂肪的消化起促进作用。(3)食物的消化和营养物质的吸收主要是在图甲中的 (填序号及名称)里进行的,被吸收的营养物质随循环系统运往全身各处。(4)人在进食时,若狼吞虎咽、暴饮暴食会增加图甲中标号 (填序号)所示器官的消化负担,容易使人患肠胃疾病。(5)图乙曲线表示某种营养物质在消化道各部位被消化的程度,据此判断该物质是 。该物质最终被分解为甘油和 。14.如表是取自某健康人的三处液体获得的数据比较;如图是尿的形成示意图,其中的①一表结构,a、b表示生理过程;请根据学习的相关知识因答问题。 主要成分A液B液体C液体水909096蛋白质80.030葡萄糖0.10.10无机盐0.720.721.1尿素0.030.031.8
(1)如图中,肾单位是由图中的 (填序号)构成的,每个肾脏大约有100万个肾单位。(2)根据表中的数据分析,原尿是 (选填“A液体”、“B液体”或“C液体”)存在于图中 (填序号)中。(3)若尿液中出现了葡萄糖,则可能是图中 (填序号)出现病变。(4)尿的形成是连续的,但人体排尿是间断的,这是因为 在发挥作用。(5)代谢废物中的尿素除了以尿液形式排除外,还可以通过皮肤以 形式排出。15.如图一为表示呼吸系统的示意图,图二为肺泡与血液间气体交换示意图,图三为人体内的三种血管,请如图回答。
(1)图一中表示呼吸系统最主要器官的是b (填名称)。(2)图二中甲、乙、丙示不同的血管,d、e表示不同的气体,箭头表示血液流动或气体进出的方向。据此分析,e表示的气体是 (选填“氧气”或“二氧化碳”)。丙处血液为 (选填“动脉血”或“静脉血”)。(3)图二中的乙相当于图三中的 (填序号),这种血管的血管壁薄,由 层上皮细胞构成。(4)图三中的f是具有运输功能的血细胞,称为 。16.如图是心脏造构示意图,请据图回答下列问积:
(1)从心脏壁的厚薄来看, (填字母及名称)壁最厚。(2)图中流静脉血的心腔有 (填字母)。(3)若从③往心脏注水,水会从 (填序号)流出。(4)体循环的起点是 (填字母)。(5)血管④的名称是 。(6)小明觉得身体不适去医院看病,医生建议小明口服青霉素进行治疗,请问小明服药后心脏四腔中最早出现青霉素的是 (填字母)。17.强化体育运动,促进全面发展。“引体向上”是常见的体育考试项目之一。以下是考试过程中的相关问题。请分析回答:(1)监考老师发出“开始”口令后,学生才会实施考试,这种反射类型属于 (选填“条件”或“非条件”)反射。(2)监考老师能看到考生的“引体向上”动作,是因为眼球内 的曲度可以调节。外界物体反射来的光线在 上形成一个倒置的物像,最终在大脑皮层形成视觉,监考老师眼睛近视,他需要佩戴 (选填“凹透镜”或“凸透镜”)。(3)构成神经系统结构和功能的基本单位是 。(4)考试取得优异成绩,听到老师的赞扬,你兴奋地跳了起来,心跳加速。这是因为肾上腺分泌肾上腺素增加,这属于人体的 (选填“神经”或“激素”)调节。 三、实验探究题18.酸雨被称为“空中死神”,主要是人为地向大气中持放大量酸性物质造成的。此外,各种机动车排放的尾气也是形成酸雨的重要原因。酸雨对植物种子的萌发有影响吗?某生物兴趣小组的同学就这一问题进行了探究。 材料用具:大小相同的培养皿4只,同品种、同批次、形态大小相似的小麦种子80粒,纱布若干,用食醋为材料分别配制的pH=5、pH=4、pH=3(pH值越小,酸性越强)的“酸雨”各20毫升,带有刻度的小喷壶,清水等。 方法步骤:①将4只培养皿分别编号为甲、乙、丙、丁。②在4只培养皿里各铺一块小纱布,其上均匀撒20粒小麦种子。③向甲培养皿中均匀喷洒清水(pH=7),使之刚好将要浸没种子。向乙、丙、丁3只培养皿中分别喷洒pH=5、pi=4、pH=3的“酸雨”。①将它们都放在温度适宜的背光处,一周后,记录培养皿中小麦种子的萌发情况并统计如下表: 组别小麦种子数(粒)喷洒的液体萌发的种子数(粒)甲20pH=7的清水19乙20pH=5的“酸雨”14丙20pH=4的“酸雨”9丁20pH=3的“酸雨”4请根据实验内容。完成下列问题。(1)该小组探究的变量是 ,实验中属于对照组的是 。(2)乙、丙、丁的培养皿中喷洒的“酸雨”体积应与甲中喷洒清水体积的相同,目的是 。(3)有的同学认为本实验只用1粒小麦种于做实验也可以,你认为他的想法是否正确? (选填“正确”或“不正确”)。简述你的理由: 。(4)通过记录表可知随着“酸雨”的pH值逐渐减小,种子萌发率逐渐减少,因此可以得到的实验结论是酸雨对种子的萌发具有 (选填“促进”或“抑制”)作用
参考答案:1.B2.C3.D4.A5.D6.B7.B8.B9.B10.D11.B12.D13.(1)麦芽糖(2)肝脏(3)7小肠(4)4、7(5) 脂肪 脂肪酸 14.(1)②④⑤(2) B液体 ④(3)⑤(4)膀胱(5)汗液 15.(1)肺(2) 氧气 动脉血(3) ③ 一(4)红细胞 16.(1)B左心室(2)CD(3)①(4)B(5)上腔静脉(6)C 17.(1)条件(2) 晶状体 视网膜 凹透镜(3)神经元/神经细胞(4)激素 18.(1) 酸雨 甲(2)控制单一变量(3) 不正确 1粒种子数量太少,会有偶然性,实验结果不可靠(4)抑制
相关试卷
这是一份辽宁省沈阳市法库县2022-2023学年八年级上学期期末(线下)生物试题(含答案),共6页。试卷主要包含了选择题,非选择题等内容,欢迎下载使用。
这是一份精品解析:辽宁省沈阳市法库县2022-2023学年七年级下学期期中生物试卷 (解析版),共13页。试卷主要包含了选择题,非选择题等内容,欢迎下载使用。
这是一份2022-2023学年辽宁省沈阳市法库县七年级(下)期中生物试卷(含解析),共14页。试卷主要包含了选择题,简答题,实验探究题等内容,欢迎下载使用。

