2023年辽宁省阜新市实验中学中考一模化学试题(含解析)
展开
这是一份2023年辽宁省阜新市实验中学中考一模化学试题(含解析),共18页。试卷主要包含了单选题,填空题,实验题,科学探究题,计算题等内容,欢迎下载使用。
2023 年辽宁省阜新市实验中学中考一模化学试题
学校:___________姓名:___________班级:___________考号:___________
一、单选题
1.下列过程中发生化学变化的是
A.烧碱潮解
B.铁粉作食品双吸剂
D.干冰升华
C.石油炼制
2.下列有关空气的说法正确的是
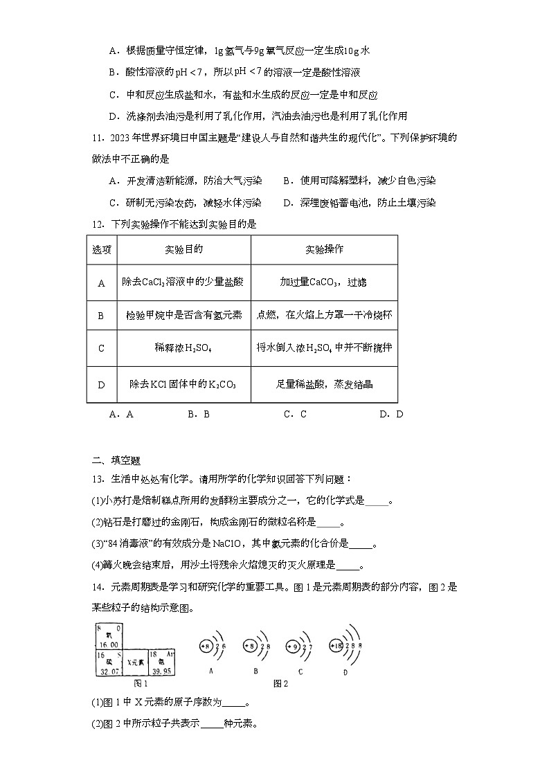
A.洁净干燥的空气属于纯净物
B.空气中氧气的质量分数是 21%
C.在食品包装袋内充入氮气可以延缓食物变质
D.SO 、CO 、CO 都属于空气
2
2
污染物
3.下列对物质分类正确的是
A.碱:熟石灰、纯碱
B.有机物:甲烷、乙醇
C.复合肥料:硝酸钾、硝酸铵
4.下列实验现象描述正确的是
D.合成材料:聚乙烯塑料、不锈钢
A.一氧化碳还原氧化铁,红棕色粉末变成黑色
B.打开浓盐酸的试剂瓶,瓶口能看到大量白色烟雾
C.硫在空气中燃烧发出蓝紫色火焰,产生有刺激性气味的气体
D.把铜丝插入硝酸银溶液中银白色的银生成并有气泡冒出
5.下列化学方程式的书写及其所属基本反应类型均正确的是
A.CaO H O Ca(OH)2 ꢀꢀ化合反应
+
=
2
Δ
B. HgO Hg O2 ꢀꢀ分解反应
+
高温
C. Fe3O4 4CO
+
3Fe 4CO ꢀꢀ置换反应
+
2
D.SO3 2NaOH Na2SO4 H2Oꢀꢀ复分解反应
+
=
+
6.下列对于一种高效消毒剂过氧乙酸(CH3COOOH )的说法不正确的是
A.过氧乙酸具有酸的通性,能使紫色石蕊变红色
B.过氧乙酸是由碳、氢、氧三种元素组成
C.过氧乙酸中氧元素的质量分数最大
D.过氧乙酸分子是由 2 个碳原子、4 个氢原子和 3 个氧原子构成
7.下列宏观事实的微观解释正确的是
A.蔗糖放入水中溶解——蔗糖分子分解了
B.氢气在氧气中燃烧生成水——分子和原子种类发生改变
C.水的天然循环——水分子不断运动且分子间的间隔发生改变
D.氯化钠溶液能导电——溶液中存在可自由移动的氯化钠离子
8.水是生命之源,下列有关水的说法正确的是
A.保持水的化学性质的最小粒子是氢原子和氧原子
B.用水灭火的原理是降低可燃物着火点
C.生活中将硬水通过活性炭后变成软水
D.电解水实验中,可用带火星的木条检验正极产生的氧气
9.同学们在实验室中设计了如下实验,其中不能达到实验目的的是
A.证明 CO2 能与水反应
B.测定空气中 O2 的含量
C.验证 NaOH 溶解放热
D.证明分子在不停运动
10.分析推理是化学学习中常用的思维方法。下列说法正确的是
A.根据质量守恒定律,1g 氢气与9g 氧气反应一定生成10g 水
pH < 7
B.酸性溶液的 pH 7 ,所以
=
相关试卷
这是一份2023年辽宁省营口市大石桥市实验中学中考三模化学试题(含解析),共19页。试卷主要包含了单选题,填空题,科普阅读题,流程题,实验题,科学探究题,计算题等内容,欢迎下载使用。
这是一份2023年辽宁省阜新市细河区中考二模化学试题(含答案),共7页。试卷主要包含了5 Ca-40, 自来水厂净水时加明矾的作用是,09g等内容,欢迎下载使用。
这是一份2023年辽宁省阜新市太平区中考二模化学试题,共3页。

