


所属成套资源:全套2024届人教版高中生物一轮复习课时学案
2024届人教版高中生物一轮复习细胞的物质输入和输出 学案 (不定项)
展开
这是一份2024届人教版高中生物一轮复习细胞的物质输入和输出 学案 (不定项),共21页。
第6讲 细胞的物质输入和输出
[课标要求] 1.阐明质膜具有选择透过性。2.举例说明有些物质顺浓度梯度进出细胞,不需要额外提供能量;有些物质逆浓度梯度进出细胞,需要能量和载体蛋白。3.举例说明大分子物质可以通过胞吞、胞吐进出细胞。4.活动:观察植物细胞的质壁分离和复原。
考点一 细胞的吸水和失水
1.渗透作用
(1)概念:水分子(或其他溶剂分子)通过半透膜的扩散。
(2)发生条件:一是具有半透膜,二是半透膜两侧的溶液具有浓度差。
(3)渗透的方向:水分子从水的相对含量高的一侧向相对含量低的一侧渗透。
2.动物细胞的吸水和失水
(2)现象
①外界溶液浓度细胞质浓度⇒细胞失水皱缩
③外界溶液浓度=细胞质浓度⇒细胞维持正常形态
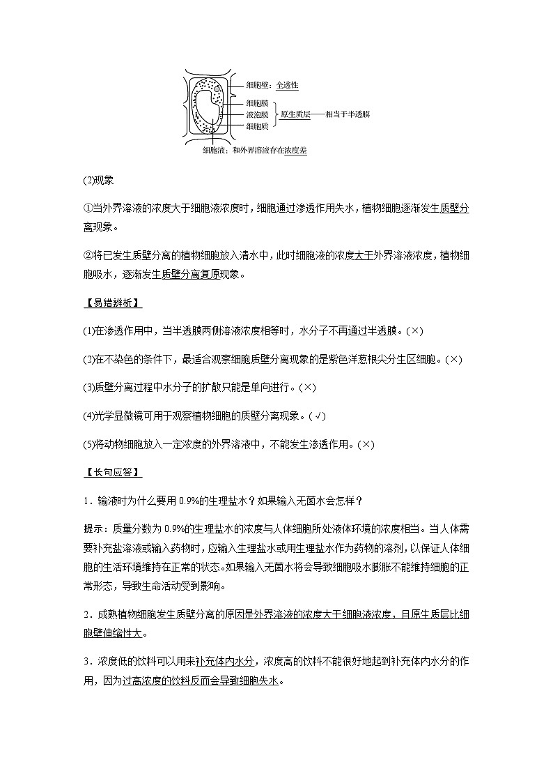
3.植物细胞的吸水和失水
(1)原理
(2)现象
①当外界溶液的浓度大于细胞液浓度时,细胞通过渗透作用失水,植物细胞逐渐发生质壁分离现象。
②将已发生质壁分离的植物细胞放入清水中,此时细胞液的浓度大于外界溶液浓度,植物细胞吸水,逐渐发生质壁分离复原现象。
【易错辨析】
(1)在渗透作用中,当半透膜两侧溶液浓度相等时,水分子不再通过半透膜。(×)
(2)在不染色的条件下,最适合观察细胞质壁分离现象的是紫色洋葱根尖分生区细胞。(×)
(3)质壁分离过程中水分子的扩散只能是单向进行。(×)
(4)光学显微镜可用于观察植物细胞的质壁分离现象。(√)
(5)将动物细胞放入一定浓度的外界溶液中,不能发生渗透作用。(×)
【长句应答】
1.输液时为什么要用0.9%的生理盐水?如果输入无菌水会怎样?
提示:质量分数为0.9%的生理盐水的浓度与人体细胞所处液体环境的浓度相当。当人体需要补充盐溶液或输入药物时,应输入生理盐水或用生理盐水作为药物的溶剂,以保证人体细胞的生活环境维持在正常的状态。如果输入无菌水将会导致细胞吸水膨胀不能维持细胞的正常形态,导致生命活动受到影响。
2.成熟植物细胞发生质壁分离的原因是外界溶液的浓度大于细胞液浓度,且原生质层比细胞壁伸缩性大。
3.浓度低的饮料可以用来补充体内水分,浓度高的饮料不能很好地起到补充体内水分的作用,因为过高浓度的饮料反而会导致细胞失水。
1.渗透作用的现象分析
(1)渗透系统的溶液浓度指物质的量浓度而非质量浓度,实质是指渗透压,如质量分数为10%的葡萄糖溶液和质量分数为10%的蔗糖溶液的质量浓度相等,但质量分数为10%的蔗糖溶液的渗透压小,故水可通过半透膜由蔗糖溶液向葡萄糖溶液移动。
(2)水分子由低浓度溶液流向高浓度溶液是表观现象,实际上水分子是双向移动的,只不过是由低浓度溶液流向高浓度溶液的水分子数较多。
(3)漏斗内液面上升的原因:单位时间内由清水进入蔗糖溶液中的水分子数多于由蔗糖溶液进入清水中的水分子数。
(4)漏斗内液面停止上升的原因:随着液面的不断上升,漏斗内液体的压强越来越大,从而使水分子从漏斗内移向烧杯的速率加快,与水分子进出漏斗的速率越来越接近,直至完全相等,漏斗内液面不再升高,此时水分子的进出达到相对平衡。
(5)若渗透平衡后,半透膜两侧液面仍存在液面高度差,则半透膜两侧溶液就存在浓度差,且液面高的一侧溶液浓度高。
2.渗透作用实验装置的拓展应用
(1)验证渗透作用发生的条件
(2)比较不同溶液浓度的大小
漏斗内溶液浓度为M,烧杯内溶液浓度为N,以下为各种现象及对应的结论:
(3)探究物质能否通过半透膜的方法(以碘和淀粉为例)
烧杯内盛
淀粉溶液
漏斗内
盛碘液
结论
变蓝
不变蓝
碘能通过半透膜,而淀粉不能
不变蓝
变蓝
淀粉能通过半透膜,而碘不能
变蓝
变蓝
淀粉和碘都能通过半透膜
不变蓝
不变蓝
淀粉和碘都不能通过半透膜
3.利用“结构与功能观”分析渗透作用原理的应用
(1)将哺乳动物成熟红细胞放入清水中一段时间,利用离心机离心可以获得比较纯净的细胞膜。
(2)农业生产中一次施肥不能过多,否则会导致烧苗现象。
(3)医学上通过透析可以减轻尿毒症患者的病情。
考向一 渗透作用的原理及应用分析
1.某兴趣小组用图甲研究渗透作用,a和b均为蔗糖溶液,c允许单糖通过。图乙为实验结果。下列说法正确的是( )
A.烧杯中蔗糖溶液浓度大于漏斗中蔗糖溶液浓度
B.若t2时刻在烧杯中加入蔗糖酶,则Δh最终将变小
C.t2时刻半透膜两侧蔗糖溶液浓度相同
D.若t2时刻在漏斗中加入蔗糖酶,则Δh将先变大后变小
解析:选D 分析图乙,Δh先增加后趋于稳定,说明漏斗中蔗糖溶液浓度大于烧杯中蔗糖溶液浓度,A错误;若t2时刻在烧杯中加入蔗糖酶,蔗糖分解为单糖,烧杯内溶液浓度会升高,由于c允许单糖通过,继而烧杯内溶液浓度会下降,则Δh将先变小后变大,B错误;t2时刻半透膜两侧水分子进出速度相等,但是由于漏斗与烧杯的液面不一样高,所以膜两侧溶液浓度不相等,C错误。
2.(2023·济宁高三模拟)利用反渗透法可以淡化海水。反渗透法指的是在半透膜的原水一侧施加适当强度的外界压力,原水透过半透膜时,只允许水透过,其他物质不能透过而被截留在原水一侧半透膜表面的过程。下列相关叙述错误的是( )
A.渗透作用发生的必备条件是有半透膜和膜两侧有浓度差
B.反渗透法淡化海水时,施加的外界压力应大于海水渗透压
C.植物的原生质层相当于一种具有选择透过性的半透膜
D.反渗透法淡化海水时,所用半透膜上含有多种载体蛋白
解析:选D 渗透作用发生的必备条件是有半透膜和膜两侧有浓度差,A正确;根据题干信息“在半透膜的原水一侧施加适当强度的外界压力,原水透过半透膜时,只允许水透过”,可以推测,施加的外界压力应大于海水渗透压才能迫使海水通过半透膜,B正确;植物的原生质层由细胞膜、液泡膜及两层膜之间的细胞质组成,细胞膜和液泡膜都具有选择透过性,所以整个原生质层相当于一种具有选择透过性的半透膜,C正确;反渗透法淡化海水时,所用的是人工合成的半透膜,不含有载体蛋白,D错误。
考向二 动、植物细胞吸水与失水的分析
3.(2022·全国甲卷)植物成熟叶肉细胞的细胞液浓度可以不同。现将a、b、c三种细胞液浓度不同的某种植物成熟叶肉细胞,分别放入三个装有相同浓度蔗糖溶液的试管中,当水分交换达到平衡时观察到:①细胞a未发生变化;②细胞b体积增大;③细胞c发生了质壁分离。若在水分交换期间细胞与蔗糖溶液没有溶质的交换,下列关于这一实验的叙述,不合理的是( )
A.水分交换前,细胞b的细胞液浓度大于外界蔗糖溶液的浓度
B.水分交换前,细胞液浓度大小关系为细胞b>细胞a>细胞c
C.水分交换平衡时,细胞c的细胞液浓度大于细胞a的细胞液浓度
D.水分交换平衡时,细胞c的细胞液浓度等于外界蔗糖溶液的浓度
解析:选C 由于细胞b在水分交换达到平衡时细胞的体积增大,说明细胞吸水,则水分交换前,细胞b的细胞液浓度大于外界蔗糖溶液的浓度,A正确;水分交换达到平衡时,细胞a的细胞液浓度等于外界蔗糖溶液的浓度,细胞b的细胞液浓度大于外界蔗糖溶液的浓度,细胞c的细胞液浓度小于外界蔗糖溶液的浓度,因此水分交换前,细胞液浓度大小关系为细胞b>细胞a>细胞c,B正确;由题意可知,水分交换达到平衡时,细胞a未发生变化,说明其细胞液浓度与外界蔗糖溶液浓度相等;水分交换达到平衡时,虽然细胞内外溶液浓度相同,但细胞c失水后外界蔗糖溶液的浓度减小,因此,水分交换平衡时,细胞c的细胞液浓度小于细胞a的细胞液浓度,C错误;在一定的蔗糖溶液中,细胞c发生了质壁分离,水分交换达到平衡时,其细胞液浓度等于外界蔗糖溶液的浓度,D正确。
4.(2023·天津模拟)科研人员将人的成熟红细胞分别置于蒸馏水和几种等渗溶液中,测定红细胞溶血(溶血是指红细胞破裂后血红蛋白渗出的现象)所需时间,实验结果如图所示。以下叙述错误的是( )
A.红细胞膜主要由磷脂和蛋白质构成
B.处于等渗溶液中的红细胞吸水涨破是由于溶质分子进入细胞导致细胞质浓度升高
C.氯化铵、甘油、乙醇、丙酮进入红细胞的速度依次减小
D.上述实验可以证明脂溶性物质更易通过细胞膜
解析:选C 分析题图可知,氯化铵、甘油、乙醇、丙酮扩散进入红细胞的速度大小关系为丙酮>乙醇>甘油>氯化铵,C错误。
考点二 活动:探究植物细胞的吸水和失水
1.实验原理
(1)成熟的植物细胞的原生质层相当于一层半透膜。
(2)细胞液与外界溶液之间具有一定的浓度差,细胞能渗透吸水和失水。
(3)原生质层比细胞壁的伸缩性大。
2.实验步骤
3.实验结论
(1)结果
(2)结论:成熟的植物细胞能与外界溶液构成渗透系统,发生渗透作用。当外界溶液的浓度大于细胞液的浓度时,细胞失水;当外界溶液的浓度小于细胞液的浓度时,细胞吸水。
【易错辨析】
(1)成熟的植物细胞在发生质壁分离的过程中,细胞吸水能力逐渐减弱。(×)
(2)细胞壁是全透性的,水分子和溶解在水中的物质都能够自由通过。(×)
(3)观察植物细胞的质壁分离与复原,实验材料应选取洋葱内表皮。(×)
【长句应答】
1.质壁分离后在细胞壁和细胞膜之间的是浓度降低的外界溶液,试分析其原因。
提示:细胞壁是全透性的,且有水分子通过原生质层渗出来。
2.将0.3 g/mL的蔗糖溶液换成一定浓度的KNO3溶液,细胞发生质壁分离后能自动复原,试分析其原因。
提示:K+、NO都可转运到细胞内,使细胞液浓度升高,细胞渗透吸水而发生自动复原。
1.质壁分离与质壁分离复原实验存在的两组对照实验
本实验存在的两组实验均为自身对照,自身对照指对照组和实验组在同一研究对象上进行,是实验前后之间的对照。
2.质壁分离及复原实验分析
(1)从细胞角度分析
①死细胞、动物细胞及未成熟的植物细胞(如根尖分生区细胞)不发生质壁分离及复原现象。
②细菌细胞也能发生质壁分离,但现象不明显。
(2)从溶液角度分析
①在一定浓度(溶质不能透过半透膜)的溶液中只会发生质壁分离现象,不能发生自动复原现象(只有用清水或低渗溶液处理,方可复原)。
②在一定浓度(溶质可透过半透膜)的溶液(如KNO3、甘油、尿素、乙二醇等)中可发生质壁分离,并能自动复原,因为K+、NO、尿素、乙二醇等可转运到细胞内,使细胞液浓度升高,细胞渗透吸水而发生自动复原。
③本实验选用0.3 g/mL的蔗糖溶液。若质量浓度过高,质壁分离速度虽快,但会使细胞在短时间内因失水过多而死亡,质壁分离后不能复原;若质量浓度过低则不能引起质壁分离或质壁分离速度太慢。
3.质壁分离和质壁分离复原实验的拓展应用
(1)判断成熟植物细胞的死活
(2)测定细胞液浓度范围
(3)比较不同植物细胞的细胞液浓度大小
(4)鉴别不同种类的溶液(如KNO3溶液和蔗糖溶液)
考向一 实验原理和基本步骤分析
1.(2022·聊城一模)某研究性学习小组在探究植物细胞的吸水和失水时,选择了以下三种实验材料:①紫色的洋葱鳞片叶外表皮;②洋葱鳞片叶内表皮;③黑藻成熟叶片。下列叙述正确的是( )
A.选用①进行实验时,正在发生质壁分离的细胞,其紫色区域逐渐缩小
B.选用②进行实验时,用0.3 g/mL的蔗糖溶液处理玻片标本观察不到质壁分离现象
C.选用③进行实验时,叶绿体的存在会干扰实验现象的观察
D.选用①②③进行实验时,正在发生质壁分离的细胞,其吸水能力逐渐减弱
解析:选A 以紫色洋葱鳞片叶外表皮细胞作为观察植物细胞质壁分离材料时,正在发生质壁分离的细胞,细胞因失水体积减小,故紫色区域缩小,颜色变深,A正确;选用洋葱鳞片叶内表皮细胞进行实验时,用0.3 g/mL的蔗糖溶液处理玻片标本也能观察到质壁分离现象,只是该类细胞中不含色素,现象不明显,B错误;黑藻成熟叶片的叶肉细胞中液泡呈无色,叶绿体的存在使原生质层呈绿色,有利于实验现象的观察,C错误;选用①②③进行实验时,一个正在发生质壁分离的细胞,原生质层变小,出细胞的水分比进细胞的水分要多,但随着时间的推移,由于出细胞的水分的增加,细胞液的浓度增加,使得细胞的吸水能力逐渐增加,D错误。
2.图1为洋葱鳞片叶外表皮质壁分离及复原实验流程图,图2为某同学根据该实验中某时刻观察到的图像绘制的模式图。下列说法错误的是( )
A.图1中d过程能观察到图2所示的细胞状态
B.显微镜下观察到的不同细胞质壁分离的程度不可能完全相同
C.该细胞可能正在同时进行DNA分子复制、呼吸作用和光合作用
D.若用适宜浓度的KNO3溶液替换蔗糖溶液,则有可能观察不到图2所示的细胞
解析:选C 图2细胞正处于质壁分离状态,图1中的d、f过程都可能观察到图2所示的细胞状态,A正确;不同细胞的状态、体积大小、细胞液浓度不总是完全一致,所以显微镜下观察到的质壁分离程度不可能完全相同,B正确;洋葱鳞片叶外表皮细胞高度分化且无叶绿体,不能进行DNA分子复制和光合作用,C错误;细胞置于KNO3溶液中,细胞发生质壁分离自动复原,所以有可能观察不到图2所示的细胞,D正确。
考向二 实验的拓展和应用
3.(2022·湖南卷)原生质体(细胞除细胞壁以外的部分)表面积大小的变化可作为质壁分离实验的检测指标。用葡萄糖基本培养基和NaCl溶液交替处理某假单孢菌,其原生质体表面积的测定结果如图所示。下列叙述错误的是( )
A.甲组NaCl处理不能引起细胞发生质壁分离,表明细胞中NaCl浓度≥0.3 mol/L
B.乙、丙组NaCl处理皆使细胞质壁分离,处理解除后细胞即可发生质壁分离复原
C.该菌的正常生长和吸水都可导致原生质体表面积增加
D.若将该菌先65 ℃水浴灭活后,再用NaCl溶液处理,原生质体表面积无变化
解析:选A 分析甲组结果可知,随着培养时间延长,与0时(原生质体表面积大约为0.5 μm2)相比,原生质体表面积增加逐渐增大,甲组NaCl处理不能引起细胞发生质壁分离,说明细胞吸水,表明细胞液浓度>0.3 mol/L,但不一定是细胞内NaCl浓度≥0.3 mol/L,A错误;分析乙、丙组结果可知,与0时(原生质体表面积大约分别为0.6 μm2、0.75 μm2)相比乙、丙组原生质体略有下降,说明乙、丙组NaCl处理皆使细胞质壁分离,处理解除后细胞即可发生质壁分离复原,B正确;该菌的正常生长,细胞由小变大可导致原生质体表面积增加,该菌吸水也会导致原生质体表面积增加,C正确;若将该菌先65 ℃水浴灭活细胞死亡,原生质层失去选择透过性,再用NaCl溶液处理,原生质体表面积无变化,D正确。
4.(2021·广东卷)保卫细胞吸水膨胀使植物气孔张开。适宜条件下,制作紫鸭跖草叶片下表皮临时装片,观察蔗糖溶液对气孔开闭的影响,下图为操作及观察结果示意图。下列叙述错误的是( )
A.比较保卫细胞细胞液浓度,③处理后>①处理后
B.质壁分离现象最可能出现在滴加②后的观察视野中
C.滴加③后有较多水分子进入保卫细胞
D.推测3种蔗糖溶液浓度高低为②>①>③
解析:选A 蔗糖分子属于二糖,不能进入保卫细胞,在清水中,保卫细胞因渗透吸水导致气孔开放,据题图可知,滴加蔗糖溶液①,保卫细胞气孔张开程度几乎与初始状态一样,推测蔗糖溶液①的浓度近似等于保卫细胞细胞液浓度,滴加蔗糖溶液②,保卫细胞气孔关闭,推测蔗糖溶液②的浓度高于保卫细胞细胞液浓度,故质壁分离最可能出现在滴加蔗糖溶液②后观察的视野中,B正确;滴加蔗糖溶液③,保卫细胞气孔张开比初始状态更大,推测蔗糖溶液③的浓度低于保卫细胞的细胞液浓度,滴加蔗糖溶液③后有更多的水分子进入保卫细胞,故蔗糖溶液③处理后的保卫细胞细胞液浓度①>③,D正确。
考点三 物质出入细胞的方式及影响因素
1.物质出入细胞方式的比较
物质出入细胞的方式
被动运输
主动运输
胞吞
胞吐
自由扩散
协助扩散
图例
运输
方向
高浓度→低浓度
低浓度→
高浓度
胞外→
胞内
胞内→
胞外
是否需要转运蛋白
否
是
是
否
是否消
耗能量
否
否
是
是
举例
O2、CO2、甘油、乙醇、苯的跨膜运输
人的红细胞吸收葡萄糖
小肠上皮细胞吸收葡萄糖、氨基酸、无机盐等
巨噬细胞吞噬抗原
胰岛素、消化酶、抗体的分泌
2.被动运输和主动运输的影响因素分析
(1)浓度差对物质跨膜运输的影响
浓度差主要影响自由扩散和协助扩散。自由扩散中,浓度差越大,运输速率越大;协助扩散中,浓度差达到一定程度后运输速率不再继续增加,原因是受转运蛋白数量的限制。
(2)转运蛋白数量对跨膜运输的影响
转运蛋白主要影响协助扩散和主动运输。其他条件适宜的情况下,协助扩散中转运蛋白数量越多,运输速率越大;主动运输中载体蛋白数量达到一定程度后运输速率不再增加,可能原因是受能量供应限制。自由扩散不受转运蛋白数量的影响。
(3)氧气含量对跨膜运输的影响
通过影响细胞呼吸进而影响主动运输的速率。
①P点时:无氧呼吸为物质的运输提供能量。
②PQ段:随着氧气含量的增加,有氧呼吸产生的能量越多,主动运输的速率越大。
③Q点以后:当氧气含量达到一定程度后,受载体蛋白数量以及其他限制因素的影响,运输速率不再增加。
(4)温度
【易错辨析】
(1)日常生活中,手上涂抹的护肤甘油进入皮肤细胞的过程属于自由扩散。(√)
(2)消化酶需要细胞膜上相应的载体协助,才能被分泌到细胞外。(×)
(3)人体不同细胞吸收葡萄糖的方式都是协助扩散。(×)
(4)物质通过通道蛋白的运输速率与细胞的能量供应有关。(×)
(5)主动运输使膜内外物质浓度趋于一致,维持了细胞的正常代谢。(×)
(6)人红细胞吸收胆固醇与吸收葡萄糖的相同点是均需要载体蛋白的协助。(×)
(7)同种物质进出同一细胞的方式一定相同。(×)
【长句应答】
1.(高考真题)主动运输的意义:主动选择吸收所需要的营养物质,排出代谢废物和对细胞有害的物质。
2.(高考真题)免疫细胞行使免疫功能时,会涉及胞吞和胞吐这两种物质跨膜运输方式,这两种方式的共同点有哪些?
提示:能运输生物大分子等;运输过程中形成囊泡;需要消耗能量。
3.举例说明物质跨膜运输方式与细胞膜结构的关系。
提示:①协助扩散和主动运输依赖细胞膜上转运蛋白的种类和数量,或转运蛋白空间结构的变化,这也是细胞膜具有选择透过性的结构基础。②胞吞和胞吐也需要膜上蛋白质的参与,更离不开膜上磷脂双分子层的流动性。
1.“三看”法快速判断物质出入细胞的方式
2.探究物质跨膜运输方式的实验设计思路
(1)探究是主动运输还是被动运输
(2)探究是自由扩散还是协助扩散
考向一 物质出入细胞方式的判断
1.(2022·房山期末)下图表示几种常见的物质进出细胞的方式,下列相关说法不正确的是( )
A.同种生物不同细胞的细胞膜上转运蛋白的种类和数量不同
B.①和②均属于被动运输,需要相应的蛋白质进行协助
C.③属于主动运输,能够逆着浓度梯度转运物质且消耗能量
D.胰岛素是大分子蛋白质,以③方式出组织细胞发挥作用
解析:选D 胰岛素是大分子蛋白质,以胞吐的形式出细胞发挥作用,D错误。
2.(2022·聊城一模)线粒体外膜分布着孔蛋白构成的通道蛋白,丙酮酸可以经此通道通过。而线粒体内膜由于蛋白质含量高导致通透性低,丙酮酸需通过与H+协同运输的方式由膜间隙进入线粒体基质,如图所示。下列叙述错误的是( )
A.线粒体内膜的蛋白质/脂质的比值大于线粒体外膜
B.丙酮酸穿过线粒体外膜和内膜的方式均为协助扩散
C.H+通过质子泵由线粒体基质进入膜间隙的方式为主动运输
D.加入蛋白质变性剂会改变线粒体内膜对H+的运输速率
解析:选B 线粒体内膜是有氧呼吸第三阶段的场所,其上附着有多种酶,因此线粒体内膜的蛋白质/脂质的比值大于线粒体外膜,A正确;丙酮酸通过内膜时,丙酮酸要借助特异性转运蛋白,利用H+(质子)协同运输的方式由膜间隙进入线粒体基质,因此消耗氢离子的梯度势能,因此为主动运输,B错误;H+(质子)通过质子泵由线粒体基质进入膜间隙是逆浓度梯度,且需要载体蛋白,所以运输方式为主动运输,C正确;蛋白质变性剂会使蛋白质变性而失活,H+(质子)通过质子泵由线粒体基质进入膜间隙需要载体蛋白,所以运输速率会降低,D正确。
考向二 物质跨膜运输的影响因素及分析
3.(2022·山东卷)NO和NH是植物利用的主要无机氮源,NH的吸收由根细胞膜两侧的电位差驱动,NO的吸收由H+浓度梯度驱动,相关转运机制如图。铵肥施用过多时,细胞内NH的浓度增加和细胞外酸化等因素引起植物生长受到严重抑制的现象称为铵毒。下列说法正确的是( )
A.NH通过AMTs进入细胞消耗的能量直接来自ATP
B.NO通过SLAH3转运到细胞外的方式属于被动运输
C.铵毒发生后,增加细胞外的NO会加重铵毒
D.载体蛋白NRT1.1转运NO和H+的速度与二者在膜外的浓度呈正相关
解析:选B 由题干信息可知,NH的吸收是根细胞膜两侧的电位差驱动的,所以NH通过AMTs进入细胞消耗的能量不是来自ATP,A错误;由图上可以看到,NO进入根细胞膜是H+的浓度梯度驱动,进行的逆浓度梯度运输,所以NO通过SLAH3转运到细胞外是顺浓度梯度运输,属于被动运输,B正确;铵毒发生后,H+在细胞外更多,增加细胞外的NO,可以促使H+向细胞内转运,减少细胞外的H+,从而减轻铵毒,C错误;据图可知,载体蛋白NRT1.1转运NO属于主动运输,主动运输的速率与其浓度无必然关系;运输H+属于协助扩散,协助扩散在一定范围内呈正相关,超过一定范围后不成比例,D错误。
4.如图甲、乙分别是洋葱根尖在不同O2浓度及不同底物浓度情况下(其他条件适宜),从含硝酸钾的全营养液中吸收NO的速率曲线图。下列相关描述不正确的是( )
A.a点时影响离子吸收速率的主要因素是能量
B.b点时离子吸收速率不再增大是因为载体蛋白的数量有限
C.c点时影响离子吸收速率的主要因素是物质浓度
D.d点时离子吸收速率不再增大是因为物质浓度太高,细胞发生质壁分离
解析:选D 洋葱根尖吸收NO的方式是主动运输,吸收速率受能量、载体蛋白和物质浓度的影响。d点时离子吸收速率不再随物质浓度的增大而增大,可能是因为载体蛋白数量有限或能量不足,D错误。
[方法规律]
运输速率曲线中的运输方式判断
(1)有饱和点的曲线表示协助扩散或主动运输。
(2)运输速率与细胞外浓度成正比关系的曲线表示自由扩散。
(3)运输速率与呼吸作用或氧浓度有关系的曲线表示主动运输。
考向三 物质跨膜运输的有关探究实验分析
5.(2022·青岛期末)某农科所用含K+和Mg2+的培养液培养番茄幼苗,每天K+和Mg2+初始状态均为500 mg/L,定时测定培养液中K+和Mg2+的剩余量,实验结果如图所示,据图分析正确的是( )
A.该实验的自变量是离子浓度和生长发育时间
B.番茄对K+和Mg2+的需求量在授粉期均大于营养生长期,二者的运输与氧分压有关
C.番茄在营养生长期的前期及坐果期后对K+几乎不吸收,在授粉期和坐果期吸收量增大
D.番茄对K+和Mg2+吸收量的差异可能与细胞膜上相应载体的数量有关,其根本原因是吸收Mg2+和K+的细胞中遗传物质不同
解析:选B 分析曲线可知,该实验的自变量是离子种类和生长发育时间,A错误;由题干可知,每天K+和Mg2+初始状态均为500 mg/L,由图中培养液中K+和Mg2+的剩余量可知,番茄在不同的生长发育时期均吸收K+,在授粉期和坐果期K+剩余量小于营养生长期,说明在授粉期和坐果期K+吸收量增大,C错误;番茄以主动运输的方式吸收K+和Mg2+,因此,番茄对K+和Mg2+吸收量的差异可能与细胞膜上相应载体的数量有关,但同种植物的不同细胞中遗传物质相同,番茄对K+和Mg2+吸收量的差异的根本原因是基因的选择性表达,D错误。
6.(2022·德州期中)研究发现,水分子存在两种跨膜运输机制:一种是自由扩散,另一种是通过水通道蛋白的协助扩散。某兴趣小组为探究肾小管上皮细胞的吸水方式,进行了如下实验。
步骤
相关操作
①
实验分组:甲组:肾小管上皮细胞+生理盐水配制的HgCl2溶液
乙组:肾小管上皮细胞+X
②
将甲、乙两组制成装片,________,显微镜观察
③
统计一段时间内的细胞破裂数目
注:Hg2+能显著抑制水通道蛋白的活性。
回答下列问题:
(1)自由扩散与协助扩散的共同点有________(答出两点即可)。
(2)该实验选择肾小管上皮细胞作为实验材料的原因是________。步骤①中“X”应为________。步骤②中横线处的具体操作是________。
(3)实验结果及结论分析:
若甲组和乙组破裂的细胞数目基本相同,说明________;若甲组破裂的细胞数目明显少于乙组,说明________。
解析 (1)自由扩散和协助扩散都是被动运输,都是顺浓度梯度进行跨膜运输,不需要消耗细胞化学反应产生的能量。(2)该实验的目的是探究肾小管上皮细胞的吸水方式是自由扩散,还是通过水通道蛋白的协助扩散,由于肾小管上皮细胞能重吸收水,含有较多的水通道蛋白,是该实验的合适材料。根据实验设计的控制变量原则,无关变量要保持相同,实验中只能有一个自变量,因此步骤①中参照甲组可知乙组的X为等量的生理盐水。步骤②中横线处的具体操作是在盖玻片一侧滴清水,另一侧用吸水纸吸引,重复多次,显微镜下观察破裂的细胞数目。(3)由于Hg2+能显著抑制水通道蛋白的活性,若甲组和乙组破裂的细胞数目基本相同,说明水跨膜运输不需要通道蛋白,则水进入肾小管上皮细胞的主要方式是自由扩散;若甲组破裂的细胞数目明显少于乙组,说明无通道蛋白,水基本不能跨膜运输,则水进入肾小管上皮细胞的主要方式是协助扩散。
答案 (1)都是顺浓度梯度进行跨膜运输;不需要消耗细胞化学反应产生的能量 (2)肾小管上皮细胞重吸收水,含有较多的水通道蛋白 等量的生理盐水 在盖玻片一侧滴清水,另一侧用吸水纸吸引,重复多次 (3)水进入肾小管上皮细胞的主要方式是自由扩散 水进入肾小管上皮细胞的主要方式是协助扩散
考向四 物质运输的原理在生产生活实际中的应用
7.(2022·全国乙卷)农业生产中,农作物生长所需的氮素可以NO的形式由根系从土壤中吸收。一定时间内作物甲和作物乙的根细胞吸收NO的速率与O2浓度的关系如图所示。回答下列问题。
(1)由图可判断NO进入根细胞的运输方式是主动运输,判断的依据是________。
(2)O2浓度大于a时作物乙吸收NO速率不再增加,推测其原因是________。
(3)作物甲和作物乙各自在NO最大吸收速率时,作物甲根细胞的呼吸速率大于作物乙,判断依据是________。
(4)据图可知,在农业生产中,为促进农作物根对NO的吸收利用,可以采取的措施是________(答出1点即可)。
解析 (1)由图可知,作物甲和作物乙的根细胞吸收NO的速率与O2浓度有关,说明NO运输过程中需要消耗能量,据此判断,NO进入根细胞的运输方式为主动运输。(2)根细胞吸收NO的运输方式为主动运输,需要载体蛋白的协助,并且需要消耗能量,当O2浓度大于a时,作物乙吸收NO的速率不再增加,其原因是载体蛋白的数量有限。(3)作物甲和作物乙各自在NO最大吸收速率时,作物甲对应的O2浓度及NO最大吸收速率大于作物乙,因此可推测出作物甲根细胞的呼吸速率大于作物乙。(4)农田适时松土有利于根系的有氧呼吸,而农作物根细胞对NO的吸收方式为主动运输,根系的有氧呼吸增强有利于主动运输所需能量的供应。
答案 (1)NO进入根细胞的速率与O2浓度有关
(2)(作物乙根细胞的)细胞膜上运输NO的载体蛋白的数量有限 (3)作物甲在NO最大吸收速率时,对应的O2浓度及NO吸收速率均大于作物乙 (4)中耕松土(或促进根系进行有氧呼吸等)
相关学案
这是一份2024届人教版高中生物一轮复习基因的表达学案(不定项),共18页。
这是一份2024届人教版高中生物一轮复习酶与ATP学案(不定项),共37页。
这是一份2024届人教版高中生物一轮复习免疫调节学案 (不定项),共41页。
