所属成套资源:全套2024届苏教版高考生物一轮复习作业含答案
2024届苏教版高考生物一轮复习植物生命活动的调节作业含答案
展开
这是一份2024届苏教版高考生物一轮复习植物生命活动的调节作业含答案,共11页。试卷主要包含了光照是植物开花与否的重要信号等内容,欢迎下载使用。
课时分层作业(二十九) 植物生命活动的调节
1.1926年,荷兰科学家温特做了以下实验:①把切下的燕麦胚芽鞘尖端放在琼脂块上,几小时后,切去胚芽鞘尖端,将琼脂块切成小块;②将经处理过的琼脂块放在切去尖端的燕麦胚芽鞘一侧,结果胚芽鞘会朝对侧弯曲生长;③放上没有接触过胚芽鞘尖端的琼脂块,切去尖端的燕麦胚芽鞘既不生长也不弯曲。下列相关叙述正确的是( )
A.实验中胚芽鞘尖端的生长素通过主动运输进入空白琼脂块
B.该实验设置空白对照组的目的是排除琼脂块对实验结果的影响
C.若步骤②中对胚芽鞘进行单侧光照射,则实验结果与原来不同
D.温特实验证明尖端能产生促进其下部生长的物质,并命名为吲哚乙酸
2.(2022·全国甲卷)植物激素通常与其受体结合才能发挥生理作用。喷施某种植物激素,能使某种作物的矮生突变体长高。关于该矮生突变体矮生的原因,下列推测合理的是( )
A.赤霉素合成途径受阻
B.赤霉素受体合成受阻
C.脱落酸合成途径受阻
D.脱落酸受体合成受阻
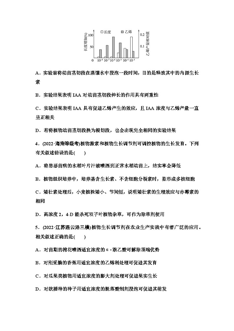
3.(2022·江苏盐城阶段练习)为探究IAA影响植物生长的机理,研究人员利用某植物幼苗茎切段进行了相关实验,结果如下图。下列叙述正确的是( )
A.实验前将幼苗茎切段在蒸馏水中浸泡一段时间,目的是释放其中的内源生长素
B.实验结果表明IAA对幼苗茎切段伸长的作用具有两重性
C.实验结果表明IAA具有促进乙烯产生的效应,且IAA浓度与乙烯产量一直呈正相关
D.若将植物幼苗茎切段换为根切段,也会出现完全相同的实验结果
4.(2022·海南等级考)植物激素和植物生长调节剂可调控植物的生长发育。下列有关叙述错误的是( )
A.将患恶苗病的水稻叶片汁液喷洒到正常水稻幼苗上,结实率会降低
B.植物组织培养中,培养基含生长素、不含细胞分裂素时,易形成多核细胞
C.矮壮素处理后,小麦植株矮小、节间短,说明矮壮素的生理效应与赤霉素的相同
D.高浓度2,4D能杀死双子叶植物杂草,可作为除草剂使用
5.(2022·江苏连云港三模)植物生长调节剂在农业生产实践中有着广泛的应用。相关叙述正确的是( )
A.对苗期的棉花喷洒适宜浓度的α萘乙酸可解除顶端优势
B.对刚采摘的香蕉用适宜浓度的乙烯利处理可促进其发育
C.对瓜果类植物用适宜浓度的膨大剂处理可促进果实生长
D.对欲播种的种子用适宜浓度的脱落酸制剂浸泡可促进其萌发
6.(2022·江苏海门中学阶段练习)油菜素内酯(BL)是一种植物激素,研究表明其对植物应对盐胁迫(环境中盐浓度过高)有重要作用。如下图所示为不同条件处理对某品种棉花钠含量和叶绿素含量的影响(CK代表对照组,NaCl 代表高浓度盐)。下列相关叙述正确的有( )
A.盐胁迫可能会降低植物光合速率,且处理时间越长效果越显著
B.油菜素内酯会催化叶绿素合成,且在盐胁迫条件下作用更显著
C.油菜素内酯能降低植物器官中钠的含量,且对根影响最显著
D.油菜素内酯在盐胁迫情况下作用明显强于正常情况,体现了植物激素作用的两重性
7.(2022·湖北选择性考试)水稻种植过程中,植株在中后期易倒伏是常见问题。在适宜时期喷施适量的调环酸钙溶液,能缩短水稻基部节间长度,增强植株抗倒伏能力。下列叙述错误的是( )
A.调环酸钙是一种植物生长调节剂
B.喷施调环酸钙的关键之一是控制施用浓度
C.若调环酸钙喷施不足,可尽快喷施赤霉素进行补救
D.在水稻基部节间伸长初期喷施调环酸钙可抑制其伸长
8.(2022·湖南长沙一中一模)人工合成的植物激素类似物常用于生产实践。某课题组研究了赤霉素(GA3)和生长素(IAA)对植物生长的影响,切取菟丝子茎顶端2.5 cm长的部分(茎芽),置于培养液中无菌培养。实验分为A、B两组,分别培养至第1、8天,再用适宜浓度的激素处理30天,测量茎芽长度,结果见图。请回答下列问题:
(1)用激素处理时,应将IAA加在________(填“培养液中”或“茎芽顶端”),原因是______________________________________________________________
________________________________________________________________。
(2)A、B两组的实验结果表明离体时间短的茎芽中本身含的________(填“赤霉素”或“生长素”)低,而________(填“赤霉素”或“生长素”)较高,判断的依据是_________________________________________________________________
____________________________________________________________________________________________________________________________________。
(3)为了研究GA3的作用机理,有人用药物完全抑制DNA复制后,发现GA3诱导的茎芽伸长生长被抑制了54%,说明GA3可通过促进__________________影响茎芽伸长生长。
(4)分析B组数据,GA3和IAA对离体茎芽的伸长生长都表现出促进作用,这两种激素共同处理作用更为显著,分别是GA3、IAA单独处理的________倍,说明GA3和IAA在对茎芽伸长生长的作用上存在协同关系。
9.光照是植物开花与否的重要信号。图甲是科学家研究的重庆某种植物开花与光照时长之间的关系;科学家另有研究证明,植物开花是由于叶片(而非花芽)受到适宜的光刺激后,产生了某种物质运输到花芽促进了花芽的发育,某兴趣小组欲证明该结论,利用图乙材料进行了相关实验。下列有关叙述不正确的是( )
甲 乙
A.感受光刺激的部位是叶片而非花芽,源于植物叶片细胞具有相应的信息受体而花芽没有
B.图甲结果表明,该种植物开花时间可能在秋冬季节
C.利用图乙材料分别设置将花芽遮光和将叶片A遮光两组实验即能证明上述结论
D.借鉴“温特实验”的方法可为证明该结论提供实验思路
10.(2022·广东茂名二模)下表是某同学所做的不同浓度的生长素溶液对柳树插条生根影响的实验结果。下列选项正确的是( )
编号
1
2
3
4
5
6
7
生长素溶液浓度(mol/L)
0(清水)
10-14
10-12
10-10
10-8
10-6
10-4
平均根长(cm)
2.0
2.4
3.2
3.8
6.1
4.9
3.1
A.本实验处理方法可用浸泡法和沾蘸法,沾蘸法处理时间较短
B.由表可知,不同浓度的生长素对柳树插条生根具有两重性
C.由表可知,促进柳树插条生根的最适浓度为10-10 mol/L~10-8 mol/L
D.生长素的化学本质是蛋白质,促进植物生长的实质是使细胞长度伸长
11.(多选)(2021·江苏选择性考试)下表和图为外加激素处理对某种水稻萌发影响的结果。萌发速率(T50)表示最终发芽率50%所需的时间,发芽率为萌发种子在总数中的比率。“脱落酸—恢复”组为1.0 mmol/L脱落酸浸泡后,洗去脱落酸。下列相关叙述正确的是( )
激素浓度(mmol/L)
平均T50(h)
赤霉素
脱落酸
0
83
83
0.01
83
87
0.1
82
111
1.0
80
未萌发
2.5
67
未萌发
A.0.1 mmol/L浓度时,赤霉素的作用不显著,脱落酸有显著抑制萌发作用
B.1.0 mmol/L浓度时,赤霉素促进萌发,脱落酸将种子全部杀死
C.赤霉素仅改变T50,不改变最终发芽率
D.赤霉素促进萌发对种子是有益的,脱落酸抑制萌发对种子是有害的
12.(多选)(2022·江苏泰州高三期末)生长在光下的幼苗进行光形态建成;黑暗中幼苗生长会进行暗形态建成,呈现茎细而长,叶小而黄,某些双子叶植物顶端会呈钩状弯曲特征等(如图所示)。下列相关叙述正确的是( )
A.顶端弯钩可保护幼苗的顶端分生组织,避免在破土时受到伤害
B.暗形态建成可以看成是植物寻找光源的一种适应性反应
C.幼苗破土受光照后,发育方向从暗形态建成向光形态建成转换
D.通过比较暗形态建成与光形态建成可知光照促进下胚轴生长
13.(2022·江苏阜宁中学高三阶段练习)研究表明CTK(细胞分裂素)与植物一系列生命活动密切相关,其中包括衰老等生命现象。叶片衰老是叶片生命周期的一个重要阶段,在这一时期叶绿素含量下降,叶片开始黄化,活性氧积累,细胞中各种水解酶激活,最后细胞大量死亡。有研究表明CTK能够延缓叶片衰老,但其分子机制有待深入研究。请回答下列相关问题:
(1)研究过程中发现,用外源CTK处理花椰菜的叶片,叶绿素降解被抑制。为了验证这个结论设计了相关实验,请完善下列实验思路和预测实验结果。
实验思路:将若干生长状态相同的花椰菜植株平均分成甲、乙两组,甲组喷洒一定浓度的CTK溶液,乙组喷洒____________,其他培养条件相同且适宜,一段时间后取等量甲、乙组的叶片分别提取色素,并用________法进行分离。
预测实验结果:甲组滤纸条上从上往下数第____条色素带的颜色比乙组深,宽度比乙组宽。
(2)如图所示为CTK延缓叶片衰老的一种机制。位于细胞质膜上的组氨酸受体激酶AHK3接受外源CTK信号,通过磷酸化激活下游的CTK响应调节因子ARR2和CRF6,进而诱导细胞壁转化酶基因(CWINV)表达。据图分析,图中的己糖为______________。有人认为,叶片中单糖积累是叶片衰老的潜在诱因,而CTK可以通过调节叶片糖输出来延缓叶片衰老,据图分析,CWINV能够维持较高的糖输出速率的机理是________________________________________________ _________________________________________________________________。
(3)叶片衰老过程中,乙烯合成相关基因表达量上升,说明在叶片衰老过程中CTK和乙烯最可能具有________作用。课时分层作业(二十九)
1.B [生长素从胚芽鞘尖端进入琼脂块的方式是扩散,A错误;设置空白对照组的目的是排除琼脂块对实验结果的干扰,B正确;尖端是感受光的部位,因为切去了胚芽鞘尖端,不能感受光,因此若步骤②中对胚芽鞘进行单侧光照射,则实验结果与原来一样,C错误;温特将促进生长的物质命名为生长素,后来其他科学家证明它是吲哚乙酸,D错误。故选B。]
2.A [赤霉素具有促进细胞伸长的功能,该作用的发挥需要与受体结合后才能完成,故喷施某种激素后作物的矮生突变体长高,说明喷施的为赤霉素,矮生突变体矮生的原因是缺乏赤霉素而非受体合成受阻(若受体合成受阻,则外源激素也不能起作用),A正确,B错误;脱落酸抑制植物细胞的分裂和种子的萌发,与植物矮化无直接关系,C、D错误。故选A。]
3.A [实验前将幼苗茎切段在蒸馏水中浸泡一段时间,其目的是释放幼苗茎段的内源生长素,排除内源生长素对实验的干扰,A正确;实验结果表明IAA对幼苗茎切段伸长的影响均为促进,且浓度越高,促进作用越强,没有体现出两重性,B错误;由柱形图分析可知,随着生长素浓度的升高,乙烯的浓度先提高后降低,即IAA浓度与乙烯的产生量之间在一定范围内呈正相关,C错误;由于植物的不同器官对生长素的敏感程度不同,因此,若将植物幼苗茎切段换为根切段,不会出现完全相同的实验结果,D错误。故选A。]
4.C [将患恶苗病的水稻叶片汁液喷洒到正常水稻幼苗上,会使正常水稻幼苗营养生长过于旺盛,由于光合产物过多的用于营养生长,因此结实率会降低,A正确;生长素主要促进细胞核的分裂,细胞分裂素主要促进细胞质的分裂,植物组织培养中,培养基含生长素、不含细胞分裂素时,易形成多核细胞,B正确;赤霉素的主要作用是促进细胞伸长,从而引起植物的增高,而矮壮素处理后,小麦植株矮小、节间短,说明矮壮素的生理效应与赤霉素的相反,C错误;高浓度2,4D能杀死双子叶植物杂草,而对农作物(单子叶植物)起到促进作用,可作为除草剂使用,D正确。故选C。]
5.C [α萘乙酸是生长素类似物,对苗期的棉花喷洒适宜浓度的α萘乙酸可抑制侧芽生长,不能解除顶端优势,A错误;乙烯利是植物生长调节剂,能促进果实成熟,故对刚采摘的香蕉用适宜浓度的乙烯利处理可促进其成熟,B错误;膨大剂是人工合成的植物生长调节剂,属于细胞分裂素类似物,对瓜果类植物用适宜浓度的膨大剂处理可促进果实生长,C正确;脱落酸能抑制种子萌发,对欲播种的种子用适宜浓度的脱落酸制剂浸泡会抑制其萌发,D错误。故选C。]
6.A [分析题图:分析上图可知,与CK组比较,用NaCl 处理后,棉花植株钠含量明显升高,植物不同器官钠含量不同,茎的钠含量最高;对比NaCl 处理组和BL+NaCl 处理组可知,BL可缓解盐胁迫,降低植物体内钠的含量,且对茎影响最显著。分析下图可知,与CK组比较,BL处理后,植物体内叶绿素含量会升高;NaCl 处理后,植物体内叶绿素含量会降低,且处理时间越长,叶绿素含量降低越多;BL+NaCl 处理后,植物体内叶绿素含量高于NaCl 处理组,说明BL可缓解盐胁迫。据分析可知,盐胁迫时植物体内叶绿素含量会降低,且处理时间越长,叶绿素含量降低越多,说明盐胁迫可能会降低植物光合速率,且处理时间越长效果越显著,A正确。油菜素内酯(BL)是一种植物激素,激素有调节作用,没有催化作用,B错误。据上图可知,油菜素内酯能降低植物器官中钠的含量,且对茎影响最显著,C错误。分析上图可知,油菜素内酯在盐胁迫情况下作用明显强于正常情况,但据题干信息没有体现植物激素作用的两重性,D错误。故选A。]
7.C [调环酸钙是一种植物生长调节剂,能缩短水稻基部节间长度,增强植株抗倒伏能力,A正确;喷施调环酸钙的关键之一是控制施用浓度,B正确;赤霉素促进茎秆生长,若调环酸钙喷施不足,不能喷施赤霉素进行补救,C错误;在水稻基部节间伸长初期喷施调环酸钙可抑制其伸长,D正确。故选C。]
8.(1)茎芽顶端 在幼嫩组织中,生长素只能进行极性运输 (2)赤霉素 生长素 用赤霉素或生长素处理都超过了不用激素处理的茎芽长度,且用赤霉素处理比用生长素处理后茎芽长度更长,但用生长素处理只比不用激素处理略高 (3)细胞伸长和细胞分裂 (4)3.6、18
9.C [在生态系统的信息传递过程中,需要有信息源、信道(信息传播的媒介)和信息受体,故感受光刺激的部位是叶片而非花芽,源于植物叶片细胞具有相应的信息受体而花芽没有,A正确;从图甲分析,该种植物要开花,需要长于临界值X的黑暗时间,所以最可能开花季节在秋冬季节,B正确;利用图乙材料分别设置将花芽遮光和将叶片A遮光两组实验,只能证明接受光刺激的部位在叶片而不在花芽,但不能证明是叶片受到适宜的光刺激后,产生了某种物质运输到花芽促进了花芽的发育,C错误;利用“温特实验”的方法可以将接受光刺激的叶片接触琼脂块,再将琼脂块放在去掉叶片的花芽上,观察花芽的发育,D正确。故选C。]
10.A [本实验处理方法可用浸泡法和沾蘸法,其中浸泡法是把插条的基部浸泡在配制好的溶液中,深约3 cm,处理几小时至一天(要求的溶液浓度较低,并且最好是在遮阴和空气湿度较高的地方进行处理),而沾蘸法是把插条基部在浓度较高的药液中蘸一下,约5秒,深约1.5 cm即可,故沾蘸法处理时间较短,A正确;表中编号1为空白对照,平均根长为2.0 cm,而编号2~7为不同浓度生长素溶液处理,平均根长均大于2.0 cm,说明以上不同浓度生长素对生根均为促进作用,没有抑制作用,因此不能体现两重性,B错误;表中数据显示生长素溶液浓度为10-8 mol/L时,平均根长最长,因此促进柳树插条生根的最适浓度范围为10-10 mol/L~10-6 mol/L,C错误;生长素的化学本质是吲哚乙酸,一种小分子有机物,不是蛋白质,D错误。故选A。]
11.AC [据表格数据可知,0.1 mmol/L浓度时,赤霉素组的平均T50为82,与对照组的平均T50基本相同,说明该浓度的赤霉素的作用不显著,脱落酸组的平均T50为111,明显高于对照组,说明脱落酸有显著抑制萌发作用,A正确;据表格数据可知,1.0 mmol/L浓度时,赤霉素组的平均T50为80,低于对照组的平均T50,说明赤霉素促进萌发,1.0 mmol/L浓度时,脱落酸组不萌发,但不能说明脱落酸将种子全部杀死,B错误;综合分析曲线图和表格数据可知,赤霉素仅改变T50,使种子提前萌发,但不改变最终发芽率,C正确;不能说赤霉素促进萌发对种子是有益的,脱落酸抑制萌发对种子是有害的,要根据实际情况而定,D错误。故选AC。]
12.ABC [弯钩的形成防止了子叶与顶端分生组织在出土过程中与土壤直接触碰而造成的机械伤害,即可减轻幼苗出土时土壤对幼苗的损伤,A正确;与光形态相比,暗形态更高,有利于其接受光照,所以暗形态建成可以看成是植物寻找光源的一种适应性反应,B正确;由于生长在光下的幼苗进行光形态建成,所以幼苗破土受光照后,发育方向从暗形态建成向光形态建成转换,C正确;光形态和暗形态相比,胚轴更短,所以黑暗条件下促进下胚轴的生长,D错误。故选ABC。]
13.(1)等量的清水 纸层析 3、4
(2)果糖和葡萄糖 CWINV表达产物可以在细胞外将从韧皮细胞运出的蔗糖催化分解为己糖(果糖和葡萄糖),再由己糖转运蛋白重新运回韧皮细胞中合成蔗糖,从而形成一个蔗糖输出的“无用循环”
(3)拮抗
相关试卷
这是一份2024届苏教版高考生物一轮复习植物生命活动的调节作业含答案,共11页。试卷主要包含了光照是植物开花与否的重要信号等内容,欢迎下载使用。
这是一份2024届苏教版高考生物一轮复习群落作业含答案,共10页。
这是一份2024届人教版高考生物一轮复习植物生命活动的调节作业(单项版)含答案,共8页。试卷主要包含了选择题,非选择题等内容,欢迎下载使用。

