广东省东莞市常平镇2022-2023学年七年级下学期期末生物试题(含答案)
展开
这是一份广东省东莞市常平镇2022-2023学年七年级下学期期末生物试题(含答案),共10页。试卷主要包含了单选题,综合题,资料分析题,实验探究题等内容,欢迎下载使用。
广东省东莞市常平镇2022-2023学年七年级下学期期末生物试题
学校:___________姓名:___________班级:___________考号:___________
一、单选题
1.青春期养成良好的行为习惯,有利于健康成长,下列有关叙述错误的是( )
A.节食保持苗条 B.多思考与学习 C.保持心情愉悦 D.注意个人卫生
2.《世界粮食安全和营养状况》报告显示:粮食短缺与大范围饥饿随时都有可能发生,食物中所含的下列物质能为人体提供能量的是( )
A.无机盐 B.维生素 C.糖类 D.水
3.某同学测定食物中含有的能量,实验记录如下表。根据“1毫升水每升高1℃需吸收4.2焦(单位)的热能”,分析下列食物所含能量最多的是
食物名称
花生仁
核桃仁
黄豆
大米
质量(克)
20
20
20
20
水(毫升)
50
50
50
50
水温上升(℃)
2.2
3
1.4
1.3
A.花生仁 B.核桃仁 C.黄豆 D.大米
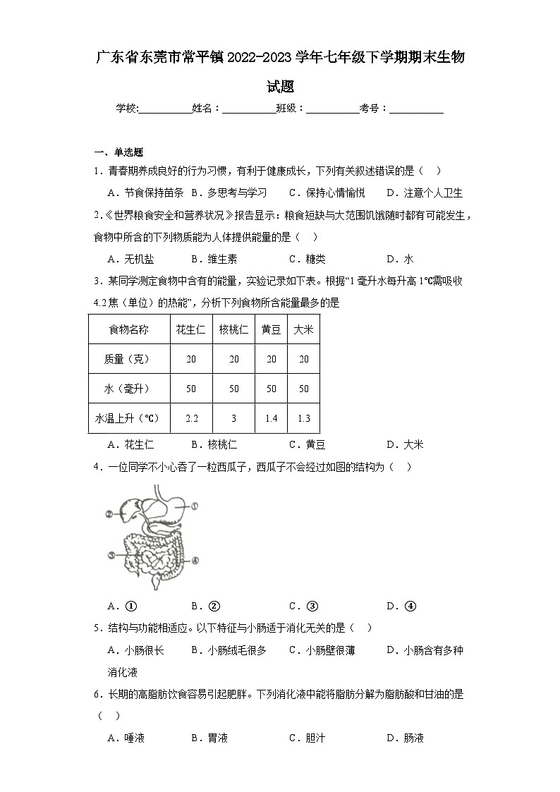
4.一位同学不小心吞了一粒西瓜子,西瓜子不会经过如图的结构为( )
A.① B.② C.③ D.④
5.结构与功能相适应。以下特征与小肠适于消化无关的是( )
A.小肠很长 B.小肠绒毛很多 C.小肠壁很薄 D.小肠含有多种消化液
6.长期的高脂肪饮食容易引起肥胖。下列消化液中能将脂肪分解为脂肪酸和甘油的是( )
A.唾液 B.胃液 C.胆汁 D.肠液
7.2023年5月20日为中国学生营养日,主题是“科学食养助力儿童健康成长”。以下饮食习惯科学的是( )
A.土豆发芽了还可以食用
B.奶茶等饮料替代饮用水
C.多喝冷冻饮料降温消暑
D.摄取种类丰富的营养物质
8.人体呼吸系统的主要器官是( )
A.鼻 B.咽 C.喉 D.肺
9.能对吸入的气体进行清洁处理的结构有( )
①鼻毛 ②鼻腔黏膜 ③气管和支气管黏膜 ④会厌软骨.
A.①②③ B.②③④ C.①③④ D.①②④
10.外界空气中的氧气进入人体后,通过血液循环最终要到达( )
A.肺 B.心脏 C.组织细胞 D.血液
11.体育锻炼时,人体呼吸频率和深度都会相应增加,下列有关运动与呼吸的说法错误的是( )
A.运动能提高肺部气体交换速率
B.运动使肋间肌和膈肌得到锻炼
C.吸气时,肺内气压小于外界气压
D.呼吸深度增加不利于二氧化碳排出
12.人体呼吸时,呼出气体与吸入气体相比,含量减少的是( )
A.氮气 B.氧气 C.二氧化碳 D.水蒸气
13.腹式呼吸时,肺的中下部能顺利扩张,增加通气量。如图所示为腹式呼吸示意图,当膈从A到B时,说法正确的是( )
A.膈肌收缩 B.处于呼气状态 C.胸廓容积变小 D.膈顶上升
14.小亮做饭时不小心划伤了皮肤,过了一会儿血液凝固,伤口处有细菌感染。此过程中起到吞噬病菌和止血作用的分别是图中( )
A.①、② B.①、③ C.②、③ D.③、④
15.如图①②③代表人体内的三种血管,箭头表示血管中的血流方向,以下说法正确的是( )
A.①将血液从身体各部分送回心脏
B.②血管内有防止血液倒流的瓣膜
C.上臂抽血化验应选取③血管
D.①血管内流动的都是动脉血
16.关于“观察小鱼尾鳍内的血液流动”的实验,下列说法错误的是( )
A.用载玻片固定小鱼的尾部
B.选择尾鳍色素少的小鱼观察
C.湿棉絮包裹鳃维持小鱼呼吸
D.用高倍镜观察尾鳍内的血管
17.下列各图中,箭头表示血管中血液流动的方向,其中能表示毛细血管的是
A. B.
C. D.
18.如图是心脏结构模式图,下列说法错误的是( )
A.心脏的①、②心腔中流静脉血
B.心脏的四个腔中,②的壁最厚
C.③连接的血管是上、下腔静脉
D.③、④之间有瓣膜防止血液倒流
19.血液在心脏和血管中循环流动。在体循环和肺循环中,血液流动的共同规律是( )
A.心房→静脉→毛细血管→动脉→心室
B.心房→动脉→毛细血管→静脉→心室
C.心室→静脉→毛细血管→动脉→心房
D.心室→动脉→毛细血管→静脉→心房
20.某同学因受伤需要输血,血型匹配情况如下表,推测该同学的血型是( )
献血者
爸爸(A型血)
妈妈(B型血)
哥哥(A型血)
姐姐(O型血)
匹配情况
可大量献血
不可献血
可大量献血
可少量献血
A.O型血 B.AB型血 C.B型血 D.A型血
21.长期憋尿会使人体中具贮存尿液功能的某个器官肌肉收缩力量变弱,出现排尿不畅的情况。此器官是( )
A.肾脏 B.膀胱 C.输尿管 D.尿道
22.红心火龙果中的甜菜红素分子小,难分解,大量食用后尿液中因含有甜菜红素而呈现红色。如图表示某人大量食用红心火龙果后尿液的形成过程,下列叙述不正确的是( )
A.甜菜红素分子会从①到达②处
B.②与①比,②中不含血细胞
C.③中含有甜菜红素分子
D.③与②比,尿素浓度减少
23.在进行体育运动大量出汗后,同学们体内会丢失一部分无机盐,应适当饮用( )
A.淡盐水 B.冰可乐 C.温牛奶 D.白开水
24.爱耳护耳需要科学方法。当遇巨大声响时闭嘴巴捂耳朵,可以使某结构两侧大气压平衡,该结构是( )
A.外耳道 B.听小骨 C.鼓膜 D.耳蜗
25.“一盔一带”是公安部在全国开展的一项安全守护行动,要求骑摩托车、电动车等必须佩戴头盔,该行为主要是保护人体的( )
A.心脏 B.脊神经 C.脑 D.脊髓
26.人的神经系统非常复杂,其主要功能是接受刺激传导兴奋。关于神经系统叙述错误的是( )
A.神经系统由脑神经和脊髓神经组成
B.脊髓能将对外界刺激作出的反应传导到大脑
C.脊髓是脑与躯干、内脏之间的联系通路
D.大脑皮层是调节人体生理活动的最高级中枢
27.新生儿的嘴唇第一次接触奶头就会有吮吸动作,这是一种简单反射,下列与其反射类型不同的是( )
A.缩手反射 B.望梅止渴 C.入口生津 D.膝跳反射
28.下列疾病中,不是由于激素分泌异常而引起的是( )
A.侏儒症 B.夜盲症 C.呆小症 D.糖尿病
29.某小组设计实验探究“酸雨(pH值≤5.6)对种子萌发的影响”。在三个培养皿中各放入等量的玉米种子,每天定时向培养皿中分别喷洒不同溶液,实验结果如图。下列说法不正确的是( )
A.本实验的变量是种子萌发的个数
B.清水组在实验中起的是对照作用
C.用多颗玉米种子可以减少实验误差
D.据结果可知酸雨抑制玉米种子萌发
30.今年4月22日是第54个“世界地球日”,保护我们赖以生存的地球是每一个公民的责任和义务。下列做法不利于改善生态环境的是( )
A.生活中绿色出行 B.将垃圾分类回收
C.多用一次性筷子 D.使用太阳能等清洁能源
二、综合题
31.有资料表明我国青少年高血压患者逐年增多,高血压会影响心脏、肺、肾脏等不同器官的功能。如图是与这些器官有关的血液循环示意图及肾单位模式图,据图回答问题([ ]填数字或字母):
(1)心脏结构中,右心室与血管[①] 相连。当血液流经肺部时,变成了含 丰富、颜色鲜红的 血。高血压可能会造成肺淤血,从而影响 与血液的气体交换。
(2)长期的高血压还可能造成肾单位中的[ ] 出现损伤,导致尿液中出现大分子蛋白质,影响人体正常代谢废物的排出。
(3)患者若口服药物治疗,药物成分通过 (填“肺”或“体”)循环,经血管④最先到达心脏的[ ] ,经过一系列过程最终使血压降低。
(4)如家里有高血压患者,你为家人测血压时,应用血压计测量 (填“动脉”或“静脉”)血管。
三、资料分析题
32.阅读资料,回答问题。
资料一:1974年,科学家在非洲发现了距今约300万年前的南方古猿化石——“露西”少女。她的下肢骨比上肢骨粗壮,构成骨盆的髋骨比较宽阔,这些骨骼特征与人相似。在古人类住过的山洞里,科学家发现灰烬堆中有烧过的兽骨、树籽等,火的使用促进了脑容量的增大。
资料二:脑的发育促进了科学和文明的进步。试管婴儿技术是“体外受精——胚胎移植”的简称,解决了因输卵管堵塞或精子数量少、活动能力弱的男女生殖问题。试管婴儿技术的操作方式如下:先从亲代体内取出精子和卵细胞,置于试管内受精,培养成早期胚胎,再植入母体内发育。
(1)类人猿和人类的共同祖先是 。科学家研究人类进化的最直接证据是 。
(2)据资料一,“露西”很可能采取 (填“直立行走”或“臂行”)的运动方式。古人类对 的使用改善了营养,利于脑的发育,加快了文明的发展。
(3)因输卵管堵塞而接受试管婴儿技术的女士 (填“能”或“不能”)正常产生卵细胞。精卵在试管内结合,正常情况下该过程发生于人体生殖器官中的 ,早期胚胎植入母体的 内发育,胎儿通过 和 从母体获取营养物质并排出废物,发育到38周达到成熟。
(4)胎儿发育成熟后从母体的 产出。子宫收缩引起的剧烈阵痛将贯穿整个分娩过程,我们应关爱母亲。
四、实验探究题
33.某同学利用工业淀粉酶模拟唾液对淀粉的消化作用,发现不同淀粉酶浓度条件下,实验结果不同,请分析作答。
实验记录表
试管
淀粉酶浓度(%)
淀粉浓度(%)
颜色褪尽时间(秒)
①
1.0
0.5
255
②
1.5
X
137
③
2.0
0.5
124
(1)本实验的变量是 。根据实验设计原则,实验记录表中的X应为 %,其目的是控制 。
(2)滴加碘液后,试管中溶液颜色变 。步骤四中三支试管溶液褪色是由于淀粉酶可以将淀粉分解为 。
(3)多次实验后取平均值的目的是: ;结果显示, 号试管褪色时间最短。这说明,在一定浓度范围内,随着淀粉酶浓度的增大,淀粉的分解速度变 (填“快”或“慢”)。
(4)步骤三中把所有试管后摇匀,其目的是使淀粉与酶充分接触。由此,从健康饮食习惯的角度给我们的启发是: 。
五、综合题
34.2023年3月16日,东莞市推进中小学科学教育“点亮行动”顺利启动。启动活动中展示的科普项目丰富,有“机器人对决”、“观察显微世界”等,以此为契机,激发东莞师生科技热情,推进科技教育,点亮科技梦想。
(1)启动仪式上,大家随着音乐唱起歌曲“科学点亮未来”,这属于 反射,其神经中枢位于 ,完成该反射的结构基础是 。
(2)随后,在“观察显微世界”的活动中,观察者的眼球中 在睫状体的调节下曲度变大,最终在 上形成物像。
(3)同学们观察到昆虫的复眼和触角时,不由得惊呼:太神奇了!此时大脑皮层会促使肾上腺分泌较多的_,这种物质直接进入 ,使其心跳加快,血压升高。由此可见,人体生命活动是在 和 共同调节下完成的。
(4)发展科技素养的同时还需要注意保护环境,请你对在机器人等活动中使用过的废旧电池的处理提一条合理的建议: 。
参考答案:
1.A
2.C
3.B
4.B
5.C
6.D
7.D
8.D
9.A
10.C
11.D
12.B
13.A
14.C
15.C
16.D
17.C
18.A
19.D
20.D
21.B
22.D
23.A
24.C
25.C
26.A
27.B
28.B
29.A
30.C
31.(1) 肺动脉 氧气 动脉 肺泡
(2)⑤肾小球
(3) 体 A右心房
(4)动脉
32.(1) 森林古猿 化石
(2) 直立行走 火
(3) 能 输卵管 子宫 胎盘/脐带 脐带/胎盘
(4)阴道
33.(1) 淀粉酶浓度 0.5 单一变量
(2) 蓝 麦芽糖
(3) 减少实验误差,提高实验准确性 ③ 快
(4)细搅慢咽/充分咀嚼
34.(1) 复杂/条件 大脑皮层 反射弧
(2) 晶状体 视网膜
(3) 肾上腺素 神经系统 激素/内分泌
(4)专门设计废旧电池回收处(合理即可)
相关试卷
这是一份广东省东莞市2022-2023学年七年级下学期期末生物试卷(含答案),共25页。试卷主要包含了选择题,简答题等内容,欢迎下载使用。
这是一份广东省东莞市2022-2023学年七年级下学期期末生物试卷,共6页。
这是一份2023年广东省东莞市常平镇中考生物三模试卷(含解析),共25页。试卷主要包含了选择题,简答题,实验探究题等内容,欢迎下载使用。

