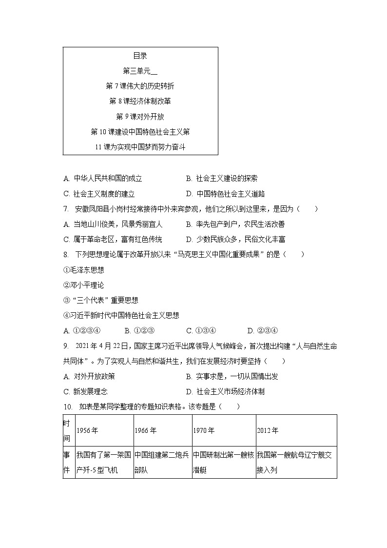
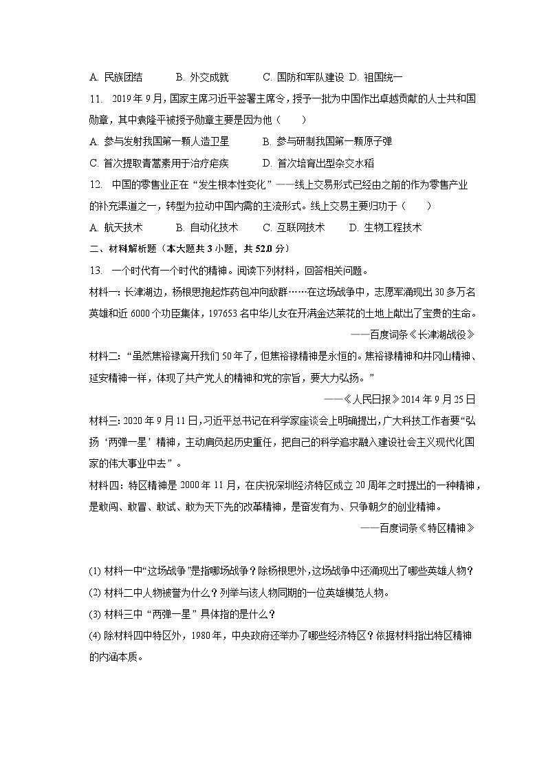
还剩8页未读,
继续阅读
2022-2023学年江苏省淮安市清江浦区八年级(下)期末历史试卷(含解析)
展开
这是一份2022-2023学年江苏省淮安市清江浦区八年级(下)期末历史试卷(含解析),共11页。试卷主要包含了单选题,材料解析题等内容,欢迎下载使用。
相关试卷
2022-2023学年江苏省淮安市淮阴区八年级(下)期末历史试卷(含答案解析):
这是一份2022-2023学年江苏省淮安市淮阴区八年级(下)期末历史试卷(含答案解析),共12页。试卷主要包含了如图诗歌的创作背景是等内容,欢迎下载使用。
江苏省淮安市清江浦区三校2023-2024学年八年级上学期期中调研历史试卷(含答案):
这是一份江苏省淮安市清江浦区三校2023-2024学年八年级上学期期中调研历史试卷(含答案),文件包含八年级历史试卷docx、八年级历史试卷答案docx等2份试卷配套教学资源,其中试卷共12页, 欢迎下载使用。
2022-2023学年江苏省淮安市清江浦区七年级(下)期末历史试卷(含解析):
这是一份2022-2023学年江苏省淮安市清江浦区七年级(下)期末历史试卷(含解析),共11页。试卷主要包含了单选题,材料解析题等内容,欢迎下载使用。

