- 高中历史(统编版)必修 中外历史纲要(上)第17课 国家出路的探索与列强侵略的加剧 课时训练(word版含答案) 试卷 5 次下载
- 高中历史(统编版)必修 中外历史纲要(上)第18课 挽救民族危亡的斗争 课时优化训练(word版含答案) 试卷 4 次下载
- 高中历史(统编版)必修 中外历史纲要(上)第20课 北洋军阀统治时期的政治、经济与文化 同步训练(word版含答案) 试卷 4 次下载
- 高中历史(统编版)必修 中外历史纲要(上)第21课 五四运动与中国共产党的诞生 课时训练(word版含答案) 试卷 3 次下载
- 高中历史(统编版)必修 中外历史纲要(上)第22课 南京国民政府的统治和中国共产党开辟革命新道路 同步训练(word版含答案) 试卷 3 次下载
历史(必修)中外历史纲要(上)第19课 辛亥革命课后测评
展开高中历史第29课 改革开放以来的巨大成就课时作业: 这是一份高中历史第29课 改革开放以来的巨大成就课时作业,共14页。试卷主要包含了单选题,材料分析题等内容,欢迎下载使用。
高中第27课 社会主义建设在探索中曲折发展课后练习题: 这是一份高中第27课 社会主义建设在探索中曲折发展课后练习题,共12页。试卷主要包含了单选题,材料分析题等内容,欢迎下载使用。
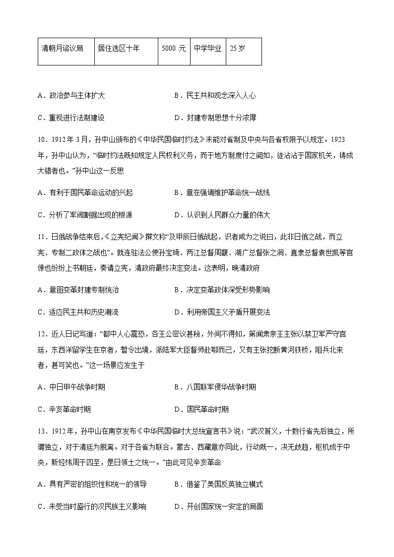
高中历史人教统编版(必修)中外历史纲要(上)第24课 全民族浴血奋战与抗日战争的胜利随堂练习题: 这是一份高中历史人教统编版(必修)中外历史纲要(上)第24课 全民族浴血奋战与抗日战争的胜利随堂练习题,共11页。试卷主要包含了单选题,材料分析题等内容,欢迎下载使用。

