广西省钦州市重点中学2022-2023学年高三物理试题下学期一模预考试题
展开
这是一份广西省钦州市重点中学2022-2023学年高三物理试题下学期一模预考试题,共15页。
广西省钦州市重点中学2022-2023学年高三物理试题下学期一模预考试题
请考生注意:
1.请用2B铅笔将选择题答案涂填在答题纸相应位置上,请用0.5毫米及以上黑色字迹的钢笔或签字笔将主观题的答案写在答题纸相应的答题区内。写在试题卷、草稿纸上均无效。
2.答题前,认真阅读答题纸上的《注意事项》,按规定答题。
一、单项选择题:本题共6小题,每小题4分,共24分。在每小题给出的四个选项中,只有一项是符合题目要求的。
1、关于自由落体运动,平抛运动和竖直上抛运动,以下说法正确的是
A.只有前两个是匀变速运动
B.三种运动,在相等的时间内速度的增量大小相等,方向不同
C.三种运动,在相等的时间内速度的增量相等
D.三种运动在相等的时间内位移的增量相等
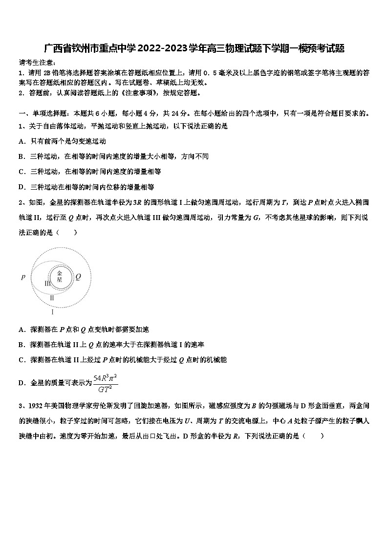
2、如图,金星的探测器在轨道半径为3R的圆形轨道I上做匀速圆周运动,运行周期为T,到达P点时点火进入椭圆轨道II,运行至Q点时,再次点火进入轨道III做匀速圆周运动,引力常量为G,不考虑其他星球的影响,则下列说法正确的是( )
A.探测器在P点和Q点变轨时都需要加速
B.探测器在轨道II上Q点的速率大于在探测器轨道I的速率
C.探测器在轨道II上经过P点时的机械能大于经过Q点时的机械能
D.金星的质量可表示为
3、1932年美国物理学家劳伦斯发明了回旋加速器,如图所示,磁感应强度为B的匀强磁场与D形盒面垂直,两盒间的狭缝很小,粒子穿过的时间可忽略,它们接在电压为U、周期为T的交流电源上,中心A处粒子源产生的粒子飘人狭缝中由初。速度为零开始加速,最后从出口处飞出。D形盒的半径为R,下列说法正确的是( )
A.粒子在出口处的最大动能与加速电压U有关
B.粒子在出口处的最大动能与D形盒的半径无关
C.粒子在D形盒中运动的总时间与交流电的周期T有关
D.粒子在D形盒中运动的总时间与粒子的比荷无关
4、木块甲、乙分别重50 N和60 N,它们与水平地面之间的动摩擦因数均为0.25。夹在甲、乙之间的轻弹簧被压缩了2cm,弹簧的劲度系数为400N/m。系统置于水平地面上静止不动。现用F=1N的水平拉力作用在木块乙上,如图所示。力F作用后木块所受摩擦力情况是( )
A.木块甲所受摩擦力大小是12.5 N
B.木块甲所受摩擦力大小是11.5 N
C.木块乙所受摩擦力大小是9 N
D.木块乙所受摩擦力大小是7 N
5、如图所示,铁板倾斜放置,倾角为,磁铁吸在铁板上并处于静止状态,磁铁的质量为,重力加速度为,则下列说法正确的是( )
A.磁铁可能只受两个力作用 B.磁铁一定受三个力作用
C.铁板对磁铁的摩擦力大小为 D.铁板对磁铁的作用力大小为
6、下列说法正确的是( )
A.光电效应揭示了光的粒子性,康普顿效应揭示了光的波动性
B.高速运动的质子、中子和电子都不具有波动性
C.卢瑟福通过粒子散射实验,提出了原子的核式结构学说
D.核反应方程中的为质子
二、多项选择题:本题共4小题,每小题5分,共20分。在每小题给出的四个选项中,有多个选项是符合题目要求的。全部选对的得5分,选对但不全的得3分,有选错的得0分。
7、如图所示,有甲、乙两颗卫星分别在不同的轨道围绕一个半径为R、表面重力加速度为g的行星运动,卫星甲、卫星乙各自所在的轨道平面相互垂直,卫星甲的轨道为圆,距离行星表面的高度为R,卫星乙的轨道为椭圆,M、N两点的连线为其椭圆轨道的长轴且M、N两点间的距离为4R.则下列说法中正确的有
A.卫星甲的线速度大小为
B.甲、乙卫星运行的周期相等
C.卫星乙沿椭圆轨道运行经过M点时的速度小于卫星甲沿圆轨道运行的速度
D.卫星乙沿椭圆轨道运行经过N点时的加速度小于卫星甲沿圆轨道运行的加速度
8、如图所示,两根间距为L、电阻不计、足够长的光滑平行金属导轨MN、PQ水平故置。导轨所在空间存在方向与导轨所在平面垂直、磁感应强度大小为B的匀强磁场。平行金属杆ab、cd的质量分别为m1、m2,电阻分别为R1、R2,长度均为L, 且始终与导轨保持垂直。初始时两金属杆均处于静止状态,相距为x0。现给金属杆ab一水平向右的初速度v0,一段时间后,两金属杆间距稳定为x1,下列说法正确的是( )
A.全属杆cd先做匀加速直线运动,后做匀速直线运动
B.当全属杆ab的加速度大小为a时,金属杆cd的加速度大小为
C.在整个过程中通过金属杆cd的电荷量为
D.金属杆ab、cd运动过程中产生的焦耳热为
9、如图所示,在某一峡谷的两侧存在与水平面成相同角度的山坡,某人站在左侧山坡上的P点向对面的山坡上水平抛出三个质量不等的石块,分别落在A、B、C三处,不计空气阻力,A、C两处在同一水平面上,则下列说法正确的是( )
A.落到A、B、C三处的石块落地速度方向相同
B.落到A、B两处的石块落地速度方向相同
C.落到B、C两处的石块落地速度大小可能相同
D.落到C处的石块在空中运动的时间最长
10、高精度全息穿透成像探测仪利用电磁波穿透非金属介质,探测内部微小隐蔽物体并对物体成像,只有分辨率高体积小、辐射少,应用领域比超声波更广。关于电磁波和超声波,下列说法正确的是( )
A.电磁波和超声波均能发生偏振现象
B.电磁波和超声波均能传递能量和信息
C.电磁波和超声波均能发生干涉和衍射现象
D.电磁波和超声波均需依赖于介质才能传播
E.电磁波由空气进入水中时速度变小,超声波由空气进入水中时速度变大
三、实验题:本题共2小题,共18分。把答案写在答题卡中指定的答题处,不要求写出演算过程。
11.(6分)张明同学在测定某种合金丝的电阻率时:
(1)用螺旋测微器测得其直径为_____mm(如图甲所示);
(2)用20分度的游标卡尺测其长度为______cm(如图乙所示);
(3)用图丙所示的电路测得的电阻值将比真实值________(填“偏大”或“偏小”).
12.(12分)某科技创新实验小组采用不同的方案测量某合金丝的电阻率及电阻。
(1)小明同学选取图甲方案测定合金丝电阻率。若合金丝长度为L,直径为D,阻值为R,则其电阻率p=______;用螺旋测微器测合金丝的直径如图乙所示,读数为______mm。。
(2)小亮同学利用如图丙所示的实验电路测量R,的阻值。闭合开关S,通过调节电阻箱R,读出多组R和I值,根据实验数据绘出图线如图丁所示,不计电源内阻,由此可以得到R=_____Ω,Rx的测量值与真实值相比______(填“偏大”“偏小”或“相等”)。
四、计算题:本题共2小题,共26分。把答案写在答题卡中指定的答题处,要求写出必要的文字说明、方程式和演算步骤。
13.(10分)如图所示,轻质弹簧右端固定,左端与一带电量为+q的小球接触,但不粘连。施加一外力,使它静止在A点,此时弹簧处于压缩状态,小球的质量为m=0.5kg,撤去外力后,小球沿粗糙水平面AC进入竖直的光滑半圆形管道,管道的宽度忽略不计,管道半径r=1m,在边长为2m的正方形BPMN区域内有一匀强电场,电场强度大小为E=,方向与水平方向成45o斜向右上,半圆形轨道外边缘恰好与电场边界相切。水平轨道AB的长度为L=2m,小球与水平面的动摩擦因数μ=0.5,小球到达B点时,速度的大小为m/s,所有的接触面均绝缘,g取10m/s2,求:
(1)释放小球前,弹簧的弹性势能大小;
(2)求小球过D点的速度;
(3)求小球的落地点到C点的距离。
14.(16分)如图所示,电子由静止开始经加速电场加速后,沿平行于板面的方向射入偏转电场,并从另一侧射出。已知电子质量为m,电荷量为e,加速电场极板间电势差为U0。偏转电场极板间电势差为U,极板长度为L,板间距为d,偏转电场可视为匀强电场,电子所受重力可忽略。
(1)求电子射入偏转电场时的初速度和从偏转电场射出时沿垂直板面方向的偏转距离Dy;
(2)由问题(1)的结论可知,电子偏转距离Dy与偏转电场极板间电势差U有关。已知,加速电场。当偏转极板间电压为随时间变化的交变电压时,在计算其中任意一个电子通过极板的偏转距离Dy时,仍可认为偏转极板间电势差是某一定值。请利用下面所给数据,分析说明这样计算的合理性。已知,。
15.(12分)树德中学运动会上,4×100m接力赛是最为激烈的比赛项目,有甲乙两运动员在训练交接棒的过程中发现,甲短距离加速后能保持9m/s的速度跑完全程.为了确定乙起跑的时机,甲在接力区前处作了标记,当甲跑到此标记时向乙发出起跑口令,乙在接力区的前端听到口令时立即起跑(忽略声音传播的时间及人的反应时间),先做匀加速运动,速度达到最大后,保持这个速度跑完全程. 已知接力区的长度为L=20m,试求:
(1)若,且乙恰好在速度达到与甲相同时被甲追上,完成交接棒,则在完成交接棒时乙离接力区末端的距离为多大?
(2)若,乙的最大速度为8m/s,要使甲乙能在接力区内完成交接棒,且比赛成绩最好,则乙在加速阶段的加速度应为多少?
参考答案
一、单项选择题:本题共6小题,每小题4分,共24分。在每小题给出的四个选项中,只有一项是符合题目要求的。
1、C
【解析】
A.平抛运动、竖直上抛运动、斜抛运动和自由落体运动都是仅受重力,加速度为g,方向不变,都是匀变速运动。故A错误;
BC.速度增量为△v=g△t,故速度增量相同,故B错误,C正确;
D.做自由落体运动的位移增量为
△h=g(t+△t)2−gt2=gt△t+g△t2,
竖直上抛运动的位移增量为
△h′=v0(t+△t)− g(t+△t)2−vt+gt2=v0△t−gt△t−g△t2
两者不等,故D错误;
故选C。
2、B
【解析】
A.探测器在P点需要减速做近心运动才能由轨道I变轨到轨道II,同理,在轨道II的Q点需要减速做近心运动才能进入轨道III做圆周运动,故A错误;
B.探测器在轨道II上P点的速率大于轨道I上的速率,在轨道II上,探测器由P点运行到Q点,万有引力做正功,则Q点的速率大于P点速率,故探测器在轨道II上Q点的速率大于在探测器轨道I的速率,故B正确;
C.在轨道II上,探测器由P点运行到Q点,万有引力做正功,机械能守恒,故探测器在轨道Ⅱ上经过P点时的机械能等于经过Q点时的机械能,故C错误;
D.探测器在3R的圆形轨道运动,在轨道I上运动过程中,万有引力充当向心力,故有
解得,故D错误。
故选B。
3、D
【解析】
AB.根据回旋加速器的加速原理,粒子不断加速,做圆周运动的半径不断变大,最大半径即为D形盒的半径R,由
得
最大动能为
故AB错误;
CD.粒子每加速一次动能增加
ΔEkm=qU
粒子加速的次数为
粒子在D形盒中运动的总时间
,
联立得
故C错误,D正确。
故选D。
4、C
【解析】
AB.由于弹簧被压缩了,故弹簧的弹力
对于甲来说弹簧对它的力是向左的,大小为8N,而甲静止,则甲最大的静摩擦力为:
f甲=50N×0.25=12.5N>F
则甲静止,则甲受到的摩擦力与F等大方向
f甲=F=8N
故甲受到的摩擦力为8N,方向水平向右,选项AB均错误;
CD.对乙,其最大静摩擦力
f乙=60N×0.25=15N
它受向右的8N的弹力,还有向右的1N的拉力,故两力的合力大小为9N,方向水平向右,也小于其最大静摩擦力,乙也处于静止状态,受力平衡,故它受到的摩擦力等于弹簧对它的弹力和拉力的合力9N,方向水平向左,选项C正确,D错误。
故选C。
5、D
【解析】
AB.磁铁受到重力、铁板对磁铁的弹力、摩擦力、铁板对磁铁的磁场力共四个力,选项AB错误;
C.根据力的平衡可知,铁板对磁铁的摩擦力大小为,选项C错误;
D.铁板对磁铁的作用力与磁铁的重力等大反向,选项D正确。
故选D。
6、C
【解析】
A.光电效应和康普顿效应都揭示了光的粒子性,A错误;
B.任何运动的物体包括宏观物体和微观粒子都具有波粒二象性,B错误;
C.原子的核式结构学说的提出是建立在粒子散射实验基础上的,C正确;
D.根据核反应方程遵循质量数守恒和电荷数守恒,可判断X为中子,D错误。
故选C。
二、多项选择题:本题共4小题,每小题5分,共20分。在每小题给出的四个选项中,有多个选项是符合题目要求的。全部选对的得5分,选对但不全的得3分,有选错的得0分。
7、BD
【解析】
A.卫星甲绕中心天体做匀速圆周运动,由万有引力提供向心力,有:
解得:
其中,根据地球表面万有引力等于重力得
联立解得甲环绕中心天体运动的线速度大小为
故A错误;
B.卫星甲绕中心天体做匀速圆周运动,由万有引力提供向心力,有
根据地球表面万有引力等于重力得
解得卫星甲运行的周期为
由卫星乙椭圆轨道的半长轴等于卫星甲圆轨道的半径,根据开普勒第三定律,可知卫星乙运行的周期和卫星甲运行的周期相等,故B正确;
C.卫星做逐渐远离圆心的运动,要实现这个运动必须使卫星所需向心力大于万有引力,应给卫星加速,所以卫星乙沿椭圆轨道经过M点时的速度大于轨道半径为M至行星中心距离的圆轨道的卫星的线速度,而轨道半径为M至行星中心距离的圆轨道的卫星的线速度大于卫星甲在圆轨道上的线速度,所以卫星乙沿椭圆轨道运行经过M点时的速度大于卫星甲沿圆轨道运行的速度,故C错误;
D.卫星运行时只受万有引力,加速度
所以卫星乙沿椭圆轨道运行经过N点时的加速度小于卫星甲沿圆轨道运行的加速度,故D正确。
8、CD
【解析】
A.因为最终两金属杆保持稳定状态,所以最终两金属杆所受的安培力均为零,即回路中无感应电流,穿过回路的磁通量不再改变,则两金属杆最终的速度相同,所以金属杆ab先做加速度逐渐减小。的减速直线运动,最后做匀速直线运动,金属杆cd先做加速度逐渐减小的加速直线运动,最后做匀速直线运动,A项错误;
B.两金属杆中的电流大小始终相等,根据安培力公式F安=BIL可知两金属杆所受的安培力大小时刻相等,再根据牛顿第二定律F=ma可知当金属杆ab的加速度大小为a时,金属杆cd的加速度大小为,B项错误;
C.设从金属杆ab获得一水平向右的初速度v0到最终达到共同速度所用的时间为t。则在这段时间内,回路中的磁通量的变化量
= BL(x1-x0)
根据法拉第电磁感应定律有
由闭合电路欧姆定律有
设在这段时间内通过金属杆cd的电荷量为q,所以有
联立以上各式解得
q=
C项正确;
D.设两金属杆最终的共同速度为v,根据动量守恒定律有
设金属杆ab、cd产生的焦耳热为Q,则由能量守恒定律有
解得
Q=
D项正确。
故选CD。
9、BC
【解析】
试题分析:平抛运动在水平方向上做匀速直线运动,在竖直方向上做自由落体运动,根据高度比较运动的时间,结合水平位移和时间比较初速度.知道速度方向与水平方向夹角的正切值是位移与水平方向夹角正切值的2倍.
解:A、因为速度方向与水平方向的夹角的正切值是位移与水平方向夹角正切值的2倍,A、B两点的位移方向相同,与落在C点的位移方向不同,所以A、B两点的速度方向相同,与C点的速度方向不同,故A错误,B正确.
C、落在B点的石块竖直分速度比C点竖直分速度大,但是B点的水平分速度比C点水平分速度小,根据平行四边形定则可知,两点的速度大小可能相同,故C正确.
D、高度决定平抛运动的时间,可知落在B点的石块运动时间最长.故D错误.
故选BC.
点评:解决本题的关键知道平抛运动在水平方向和竖直方向上的运动规律,知道速度方向与水平方向夹角的正切值是位移与水平方向夹角正切值的2倍.
10、BCE
【解析】
A.电磁波是横波,能发生偏振现象,而超声波是纵波,不能发生偏振,故A错误;
B.电磁波和超声波均能传递能量和信息,故B正确;
C.干涉和衍射是一切波特有的现象,电磁波和超声波均能发生干涉和衍射现象,故C正确;
D.电磁波在真空中能传播,超声波需依赖于介质才能传播,故D错误;
E.电磁波由空气进入水中时速度变小,超声波由空气进入水中时速度变大,故E正确。
故选BCE。
三、实验题:本题共2小题,共18分。把答案写在答题卡中指定的答题处,不要求写出演算过程。
11、3.202-3.205 5.015 偏小
【解析】
(1)解决本题的关键明确:螺旋测微器的读数方法是固定刻度读数加上可动刻度读数,在读可动刻度读数时需估读.
(2)游标卡尺读数的方法,主尺读数加上游标读数,不需估读.
(3)由电路图,根据电表内阻的影响确定误差情况.
【详解】
(1)螺旋测微器的固定刻度为3.0mm,可动刻度为20.5×0.01mm=0.205mm,所以最终读数为3.0mm+0.205mm=3.205mm.
(2)20分度的游标卡尺,精确度是0.05mm,游标卡尺的主尺读数为50mm,游标尺上第3个刻度和主尺上某一刻度对齐,所以游标读数为3×0.05mm=0.15mm,所以最终读数为:50mm+0.15mm=50.15mm=5.015cm.
(3)由欧姆定律得,电阻阻值R=U/I,由于电压表的分流作用使电流测量值偏大,则电阻测量值偏小.
【点睛】
考查螺旋测微器固定刻度与可动刻度示数之和是螺旋测微器示数;游标卡尺不需要估读、螺旋测微器需要估读.掌握由欧姆定律分析电路的误差的方法.
12、 4.700 10 偏大
【解析】
(1)[1][2]合金丝的电阻
电阻率
由图示螺旋测微器可知,其示数为:
4.5mm+20.0×0.01mm=4.700mm
(2)[3][4]在闭合电路中,电源电动势
则
由图像可知,得电源电动势,图像截距,可得;测量值为待测电阻与电流表内阻之和,所以测量值偏大。
四、计算题:本题共2小题,共26分。把答案写在答题卡中指定的答题处,要求写出必要的文字说明、方程式和演算步骤。
13、 (1)17.5J(2)m/s(3)(2+1) m
【解析】
(1)对小球从A到B过程,应用动能定理得:
-μmgL+W弹=mvB2-0
W弹=Ep
得:
Ep=17.5J
(2)当小球进入电场后受力分析可得
mg=qEsinθ
故小球在BC粗糙水平面上运动时,对地面的压力为0,不受摩擦力。
F合=qEcosθ=mg
方向水平向右,小球从 B 到 D,应用动能定理可得:
-F合2r=mvD2-mvB2
得:
vD=m/s
(3)从 B 到 N,合外力做功为0
vN=vB=5m/s
由竖直方向运动
2r=gt2
得:
则水平位移大小
x=vNt=2m
则落地点F距离C点的距离为
lCF =(2+1) m
14、(1); ; (2)见解析
【解析】
(1)电子在加速电场中,由动能定理可得
得电子射入偏转电场时的初速度
v0=
电子在偏转电场中做类平抛运动,在垂直电场方向,做匀速直线运动
沿电场方向做匀加速直线运动,
电子沿垂直板面方向的偏转距离
(2)因为粒子射出电场的时间
而交变电压的周期
因为,所以在计算其中任意一个电子通过极板的偏转距离时,仍可认为偏转极板间电势差是某一定值。
15、(1)6.5m (2)2.5m/s2
【解析】(1)设经过时间t,甲追上乙,
根据题意有:
将v=9m/s,s0=13.5m代入得:t=3s
此时乙离接力区末端的距离为;
(2)因为甲、乙的最大速度: ,所以在完成交接棒时甲直过的距离越长,成绩越好,因此当在接力区的末端完成交接,且乙到达最大速度
设乙的加速度为a,加速的时间,在接力区的运动时间
,解得。
相关试卷
这是一份湛江市重点中学2022-2023学年高三物理试题一模物理试题试卷,共19页。试卷主要包含了答题时请按要求用笔等内容,欢迎下载使用。
这是一份陕西师范大学附属中学2023届高三物理试题下学期一模预考试题,共16页。试卷主要包含了答题时请按要求用笔等内容,欢迎下载使用。
这是一份2023届广西省重点中学招生全国统一考试模拟卷物理试题,共16页。

