河南省部分地区2022-2023学年下学期八年级语文期末试卷汇编:名著阅读
展开名著阅读
河南省鹤壁市2022-2023学年八年级下学期期末考试语文试题
3.名著阅读。(任选一题作答)(4分)
(1)学到《〈诗经〉二首》的时候,老师建议读《经典常谈》中《〈诗经〉第四》的章节,小文同学不知道读什么内容,请你举例告诉他可以读什么,并说说为什么。
(2)人不是孤立地存在社会中,人的行为都与周围有千丝万缕的联系,或多或少会受到周围各种人的影响。请从《钢铁是怎样炼成的》所列的两个人物中任选一个,结合相关内容,谈谈他们对主人公产生的影响。
①朱赫来 ②阿尔焦姆
我选的是(只填序号)
河南省焦作市2022-2023学年八年级下学期期末考试语文试题
5.一个好的书名,往往内涵卡高。 请仿照示例,解读《钢铁是怎样炼成的》书名。80字左右。
解读示例(《骆驼祥子》):
祥子是书中的灵魂人物,他善良淳朴,老实坚忍,吃苦耐劳,忍辱负重, 对生活具有骆驼一般的积极性和坚韧的精神。祥子的人生经历中,还曾与骆驼有过一段故事,并因此而得名"骆驼祥子"。
河南省商丘市2022-2023学年八年级下学期期末考试语文试题
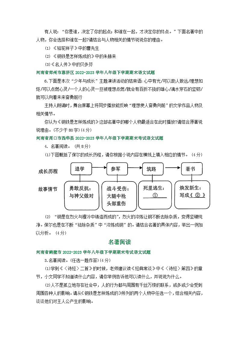
5.根据《钢铁是怎样炼成的》一书的内容,按要求答题。(4分)
(1)下图概括了保尔的成长历程,请你根据小说内容在横线上填入相应的情节。

(2)“钢是在烈火与骤冷中铸造而成的”,烈火的淬炼让钢不断祛除杂质,变得坚硬纯净。保尔也是在不断“祛除杂质”中“淬炼成钢”的。请你结合小说内容,举出一例加以分析。
河南省平顶山市叶县2022-2023学年八年级下学期期未考试语文试题
3.名著阅读。(4分)
《钢铁是怎样炼成的》与《名人传》两部名著的同一个关键词是坚强,请结合相关情节或事件简要分析。
河南省信阳市光山县2022-2023学年八年级下学期期末考试语文试题
3.名著阅读。 (4分)
有人说:“你是谁,决定了你的起点;和谁在一起,才决定你的终点。”下面名著中的人物,你会选择和谁在一起?请结合与人物相关的情节说说你的理由。
(1) 《骆驼祥子》中的曹先生
(2) 《钢铁是怎样炼成的》中的朱赫来
(3)《名人传》中的贝多芬
河南省郑州市惠济区2022-2023学年八年级下学期期末语文试题
6.下面是本次“少年与成长”主题演讲活动的结束语:心中有光/可以助人致远/理想如炬/可以点燃心灵/一个人的心灵一旦被理想点燃/就会有百折不挠的雄心/滴水穿石的坚韧/就可以向着未来奋勇前行
主持人朗诵时,舞台屏幕上将同步播放能反映“理想使人奋勇向前”的文学作品人物及相关情节。
你认为《钢铁是怎样炼成的》这部名著中的哪个人物最适合在此时播放?请结合原著说说理由。(不少于80字)(4分)
河南省周口市西华县2022-2023学年八年级下学期期末考试语文试题
4. 名著阅读。 (共8分)
(1)下图概括了保尔的成长历程,请你根据小说内容在横线上填入相应的情节。 (4分)

(2) “钢是在烈火与骤冷中铸造而成的”,烈火的淬炼让钢不断去除杂质,变得坚硬纯净。保尔也是在不断“祛除杂质”中“淬炼成钢”的。请结合名著的具体内容,举出一例加以分析。 (4分)
名著阅读
河南省鹤壁市2022-2023学年八年级下学期期末考试语文试题
3.名著阅读。(任选一题作答)(4分)
(1)学到《〈诗经〉二首》的时候,老师建议读《经典常谈》中《〈诗经〉第四》的章节,小文同学不知道读什么内容,请你举例告诉他可以读什么,并说说为什么。
(2)人不是孤立地存在社会中,人的行为都与周围有千丝万缕的联系,或多或少会受到周围各种人的影响。请从《钢铁是怎样炼成的》所列的两个人物中任选一个,结合相关内容,谈谈他们对主人公产生的影响。
①朱赫来 ②阿尔焦姆
我选的是(只填序号)
3.(1)示例一:为了深入了解诗经的艺术之美。可以选择《〈诗经〉第四》这一章节中的关于《诗经》表现手法的部分进行阅读,深入了解赋比兴,建立课内和课外之间的联系,了解诗歌的艺术之美。示例二:为了体会“诗言志”的功能。可以选择本章节中一些经典名句去积累,如“如切如磋,如琢如磨”等,知道做学问做人的道理,深入体会“诗言志”的功能,提升语文素养。(读的内容2分,分析2分,其他答案言之成理即可,共4分) (2)示例一:选① 朱赫来在和保尔一起生活的时间里,他给保尔讲了许多革命道理,传授了许多革命知识。朱赫来不愧是保尔的精神导师,不仅引领保尔走上革命道路,而且每当保尔在成长中遇到问题,朱赫来便会及时地出现,为保尔排忧解难,指明前进的方向。在朱赫来的指引下,保尔百炼成钢,最终成长为具有钢铁意志的革命英雄。例如朱赫来教会了保尔英国式拳击,使他在后来的战斗中发挥了作用。(在屠杀犹太人事件中,朱赫来给保尔讲革命道理,号召大家要团结起来,引导保尔参加革命。保尔受伤回家休养时,朱赫来鼓励他参加修筑铁路工作,并把自己的手枪送给保尔。) 示例二:选② 阿尔焦姆,保尔的哥哥,在知道弟弟被人欺负时,他冲出来保护保尔;在弟弟没找到好工作时,他帮保尔找更好的工作;是他让弟弟认识了自己的精神导师朱赫来;在弟弟参加红军时,他大力支持。他让弟弟的成长路途中多了温暖,少了担忧。以至于保尔成为了一名坚强的钢铁战士。可以说,阿尔焦姆是保尔的人生向导和伙伴,一直帮助他走向革命。(人物影响2分,具体事件2分,其他答案合理即可,共4分)
河南省焦作市2022-2023学年八年级下学期期末考试语文试题
5.一个好的书名,往往内涵卡高。 请仿照示例,解读《钢铁是怎样炼成的》书名。80字左右。
解读示例(《骆驼祥子》):
祥子是书中的灵魂人物,他善良淳朴,老实坚忍,吃苦耐劳,忍辱负重, 对生活具有骆驼一般的积极性和坚韧的精神。祥子的人生经历中,还曾与骆驼有过一段故事,并因此而得名"骆驼祥子"。
5.示例: 《钢铁是怎样炼成的》,“钢铁”指信念、意志和毅力; “烈火”指特殊的、艰苦的环境和条件,钢铁在烈火中炼成,含义就是坚强的战士是在同敌人以及各种困难的斗争中成长起来的。
河南省商丘市2022-2023学年八年级下学期期末考试语文试题
5.根据《钢铁是怎样炼成的》一书的内容,按要求答题。(4分)
(1)下图概括了保尔的成长历程,请你根据小说内容在横线上填入相应的情节。

(2)“钢是在烈火与骤冷中铸造而成的”,烈火的淬炼让钢不断祛除杂质,变得坚硬纯净。保尔也是在不断“祛除杂质”中“淬炼成钢”的。请你结合小说内容,举出一例加以分析。
5.(共4分) (1)①得了伤寒和大叶性肺炎 ②暴风雨所诞生的(2)示例:保尔因身体瘫痪双目失明,不能参加工作,曾产生了自杀的念头,但他很快振作起来,开始了文字创作。
河南省平顶山市叶县2022-2023学年八年级下学期期未考试语文试题
3.名著阅读。(4分)
《钢铁是怎样炼成的》与《名人传》两部名著的同一个关键词是坚强,请结合相关情节或事件简要分析。
3. 示例:关键词:坚强。保尔经历四次死里逃生,但他从来没有放弃崇高的共产义义理想,以坚强的意志,战胜磨难,重新回到革命的洪流中去。
河南省信阳市光山县2022-2023学年八年级下学期期末考试语文试题
3.名著阅读。 (4分)
有人说:“你是谁,决定了你的起点;和谁在一起,才决定你的终点。”下面名著中的人物,你会选择和谁在一起?请结合与人物相关的情节说说你的理由。
(1) 《骆驼祥子》中的曹先生
(2) 《钢铁是怎样炼成的》中的朱赫来
(3)《名人传》中的贝多芬
3.《钢铁是怎样炼成的》中的朱赫来.朱赫来朱赫来教保尔拳击和知识,让保尔第一次知道了布尔什维克和列宁,引导保尔走上革命道路,最终使保尔成长为优秀的革命战士。朱赫来是一位优秀的启蒙者和引领者,所以我选择朱赫来。
河南省郑州市惠济区2022-2023学年八年级下学期期末语文试题
6.下面是本次“少年与成长”主题演讲活动的结束语:心中有光/可以助人致远/理想如炬/可以点燃心灵/一个人的心灵一旦被理想点燃/就会有百折不挠的雄心/滴水穿石的坚韧/就可以向着未来奋勇前行
主持人朗诵时,舞台屏幕上将同步播放能反映“理想使人奋勇向前”的文学作品人物及相关情节。
你认为《钢铁是怎样炼成的》这部名著中的哪个人物最适合在此时播放?请结合原著说说理由。(不少于80字)(4分)
6.示例:《钢铁是怎样炼成的》中的保尔适合。因为他在为人类的解放而斗争的理想引领下,以钢铁般的意志直面了一系列的挑战。战场上的搏杀、感情上的波折、工地上的磨难、病痛的折磨,都没有能阻止他奋勇向前的脚步,他身上正体现着水滴石穿、不折不挠的精神。【结合情节内容分析3分,体现与结束语的关系1分】
河南省周口市西华县2022-2023学年八年级下学期期末考试语文试题
4. 名著阅读。 (共8分)
(1)下图概括了保尔的成长历程,请你根据小说内容在横线上填入相应的情节。 (4分)

(2) “钢是在烈火与骤冷中铸造而成的”,烈火的淬炼让钢不断去除杂质,变得坚硬纯净。保尔也是在不断“祛除杂质”中“淬炼成钢”的。请结合名著的具体内容,举出一例加以分析。 (4分)
4. (1) ①得了伤寒和肺炎 ②暴风雨所诞生的 (各2分,共4分)
(2)示例:经历了四次死里逃生和多次伤病的折磨,保尔的身体越来越差,他想到了自杀。他掏出手枪,对准自己,可他最终放弃了,他想到“任何一个笨蛋都会随时冲着自己开一枪”这句话,纵然生活到了实在难以忍受的地步,也要能够活下去。要竭尽全力,让生命变得有益于人民。他用钢铁般的意志诠释了生命的意义。(意思对即可,4分)
5. (共8分)(1) C (2分)
福建省部分地区2022-2023学年下学期八年级语文期末试卷汇编:名著阅读: 这是一份福建省部分地区2022-2023学年下学期八年级语文期末试卷汇编:名著阅读,共10页。试卷主要包含了 名著阅读等内容,欢迎下载使用。
江西省部分地区2022-2023学年下学期八年级语文期末试卷汇编:名著阅读: 这是一份江西省部分地区2022-2023学年下学期八年级语文期末试卷汇编:名著阅读,共14页。
陕西省部分地区2022-2023学年下学期八年级语文期末试卷汇编:名著阅读: 这是一份陕西省部分地区2022-2023学年下学期八年级语文期末试卷汇编:名著阅读,共6页。试卷主要包含了 名著阅读等内容,欢迎下载使用。

