


2024届人教版高考生物一轮复习细胞中的无机物、糖类和脂质作业(不定项)含答案
展开课时微练(二) 细胞中的无机物、糖类和脂质
一、选择题:本题共6小题,在每小题给出的四个选项中,只有一项是符合题目要求的。
1.下列有关细胞中元素和化合物的叙述,正确的是( )
A.Fe、Cu、Ca等微量元素虽然含量少,但在细胞中也具有重要作用
B.叶绿体中的光合色素都含有Mg,缺Mg会影响植物的光合作用
C.只含有C、H、O三种元素的有机物不一定是糖类或脂肪
D.RNA所含的元素种类一定比蛋白质所含的元素种类多
解析 组成细胞的元素中,Ca属于大量元素,A项错误;光合色素中的叶绿素含有Mg,类胡萝卜素不含Mg,B项错误;只含C、H、O的有机物除了糖类和脂肪外,还有其他物质如乙醇、乳酸等,C项正确;除C、H、O、N外,蛋白质还可能含有S、Fe等其他多种元素,而组成核酸的元素只有C、H、O、N、P,D项错误。
答案 C
2.(2023·湖北武汉模拟)抗性淀粉是指对小肠中的淀粉水解酶具有一定抵抗能力的淀粉。这种淀粉可在大肠中转化成对人体有益的短链脂肪酸。不考虑额外的化学修饰,下列叙述错误的是( )
A.抗性淀粉可被小肠直接吸收
B.抗性淀粉是以葡萄糖为单体的多聚体
C.抗性淀粉与普通淀粉在空间结构上存在差异
D.抗性淀粉与短链脂肪酸均仅由C、H、O组成
解析 淀粉属于大分子物质,不能直接被小肠吸收,需要水解为单糖才能被细胞吸收利用,A项错误;淀粉属于多糖,其基本单位是葡萄糖,B项正确;分析题意可知,抗性淀粉是对淀粉水解酶具有一定抵抗能力的淀粉,抗性淀粉与普通淀粉在空间结构上存在差异,C项正确;抗性淀粉属于多糖,其元素组成是C、H、O,这种淀粉可在大肠中转化成对人体有益的短链脂肪酸,据此推测短链脂肪酸均仅由C、H、O组成,D项正确。
答案 A
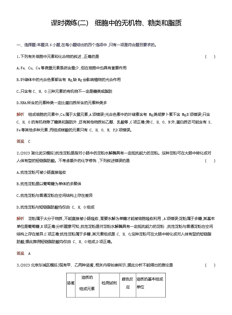
3.(2023·北京东城区模拟)现有甲、乙两种溶液,相关内容如表所示,据此分析不能得出的推论是( )
溶液
溶质的
组成元素
检测试剂
颜色反应
溶质的基本组成单位
甲
C、H、O
①
砖红色
葡萄糖
乙
C、H、O、N等
双缩脲试剂
②
③
A.甲液可能是麦芽糖溶液
B.①是斐林试剂,使用时需水浴加热
C.乙液可能是一种酶溶液
D.②是紫色,③是核苷酸
解析 斐林试剂用于检测还原糖,还原糖包括葡萄糖、麦芽糖和乳糖,其中麦芽糖是两个葡萄糖分子脱水缩合而成的二糖,A项正确;斐林试剂用于检测还原糖,在水浴加热的条件下出现砖红色沉淀,B项正确;双缩脲试剂用于检测蛋白质,可与蛋白质发生紫色反应,因此乙是蛋白质,可能是一种酶溶液,②是紫色,③是氨基酸,C项正确、D项错误。
答案 D
4.(2023·石家庄模拟)研究表明,长期大量施用铵态氮肥,会引发一系列的土壤环境问题。如一些植物的根系在吸收无机盐时,吸收的NH4+多于吸收的阴离子,为维持体内的电荷平衡,植物会通过根系释放H+到土壤中,使土壤pH下降,导致土壤酸化。下列相关叙述不正确的是( )
A.酸化土壤有利于农作物的生长和发育
B.农作物吸收的含氮物质可用于合成蛋白质、叶绿素、磷脂等物质
C.农田中农副产品被大量输出,因此需要长期施加氮肥
D.在减少铵态氮肥施用的同时,合理的轮作也可能改善土壤酸化
解析 酸化的土壤会影响植物根细胞的代谢活动,不利于农作物的生长和发育,A项错误;蛋白质、叶绿素和磷脂中都含有N元素,农作物吸收的含氮物质可用于合成蛋白质、叶绿素和磷脂等物质,B项正确;氮、磷、钾是农作物需要的数量最多的无机盐,农田中农副产品被大量输出,因此需要长期施加氮肥,C项正确;在减少铵态氮肥施用的同时,合理的轮作可能对土壤酸化有一定的改善作用,D项正确。
答案 A
5.神舟十三号载人飞船搭载翟志刚、王亚平、叶光富三名航天员飞往太空,太空的失重环境会引起无机盐的代谢紊乱,从而引起骨质疏松。天宫三号货运飞船需要给三名航天员输送必要的食物以保证航天员生命活动的正常进行。下列相关叙述正确的是( )
A.若航天员没有及时进食,糖代谢发生障碍,供能不足时,脂肪会大量转化为糖类
B.蔬菜中含有的纤维素是多糖,需经人体消化道分解为葡萄糖后,才能被吸收利用
C.食物中应富含钙等无机盐,同时适当补充鱼肝油,可在一定程度上预防骨质疏松
D.蛋白质类食物煮熟后肽键数目发生了变化,从而使航天员更容易消化
解析 若航天员没有及时进食,糖代谢发生障碍,供能不足时,脂肪会转化为糖类,但并不是大量转化为糖类,A项错误;蔬菜中含有的纤维素是多糖,但人体不能产生分解纤维素的酶,因此蔬菜中的纤维素不能被人体利用,B项错误;食物中应富含钙等无机盐,同时适当补充鱼肝油,因为鱼肝油中含有维生素D能促进肠道对钙、磷的吸收,因而可在一定程度上预防骨质疏松,C项正确;蛋白质类食物已经煮熟,但加热过程中并没有引起肽键断裂,因此,其中的肽键数目并未发生变化,D项错误。
答案 C
6.(2023·河南濮阳模拟)蓖麻种子富含脂肪。某研究小组将蓖麻种子置于黑暗及其他各项条件均适宜的环境中培养。定期检查萌发种子(含幼苗)的干重以及部分物质的含量的变化情况结果如图所示。据图分析,下列相关叙述错误的是( )
A.在蓖麻种子萌发过程中,油脂可以转化成糖类
B.第6~10天蓖麻种子的干重减少与呼吸作用消耗有机物有关
C.前6天蓖麻种子的干重增加,导致种子干重增加的主要元素是O
D.实验第10天后如果提供所需的矿质元素离子即可使萌发种子(含幼苗)的干重显著增加
解析 由图可知,蓖麻种子在萌发过程中油脂含量下降,糖类含量上升,说明油脂可以转化成糖类,A项正确;干重减少主要是呼吸作用消耗有机物所致,B项正确;油脂不断地转变成糖类,糖类物质中氧含量大于脂肪,因此导致种子干重增加的主要元素是氧元素,C项正确;由于该实验中蓖麻种子始终在黑暗条件下培养,种子萌发后也不能进行光合作用,只能进行呼吸作用,所以干重还会继续下降,D项错误。
答案 D
二、选择题:本题共4小题,在每小题给出的四个选项中,有一个或多个选项符合题目要求。
7.下列有关组成生物体的元素和化合物的叙述,正确的是( )
A.麦芽糖和蔗糖属于植物特有的二糖,均为非还原糖
B.在细胞的不同生命活动中转运氨基酸的载体都是蛋白质
C.胆固醇能参与人体血液中脂质的运输,又可参与构成细胞膜
D.在噬菌体中由A、G、T、C四种碱基参与构成的核苷酸最多有7种
解析 麦芽糖和蔗糖属于植物特有的二糖,蔗糖是非还原糖,麦芽糖是还原糖,A项错误;在蛋白质合成的翻译过程中转运氨基酸的载体是转运RNA,B项错误;胆固醇是构成动物细胞膜的重要成分,参与人体血液中脂质的运输,C项正确;噬菌体是病毒,只含有一种核酸,由A、G、T、C四种碱基参与构成的核苷酸只有4种,D项错误。
答案 C
8.苏轼描述月饼的诗句有“小饼如嚼月,中有酥和饴”。下列有关叙述错误的是( )
A.鉴定“饴”是否为还原糖,可将其溶解后滴加斐林试剂并作水浴加热处理
B.可用苏丹Ⅲ染液对“小饼”中是否含有脂肪进行鉴定
C.月饼中的糖类均可被人体细胞直接吸收,用于合成多糖或转变成脂肪和某些氨基酸
D.糖类和脂质是细胞的重要能源物质,多食“小饼”等富含糖与脂质的食品有益健康
解析 还原糖与斐林试剂在水浴加热的条件下会产生砖红色沉淀,故鉴定“饴”是否为还原糖,可将其溶解后滴加斐林试剂并作水浴加热处理,A项正确;脂肪可用苏丹Ⅲ染液鉴定,呈橘黄色,因此可用苏丹Ⅲ染液对“小饼”中是否含有脂肪进行鉴定,B项正确;月饼中的糖类有单糖、二糖和多糖,其中单糖可被人类直接吸收,二糖和多糖需要水解为单糖才能被人体吸收,C项错误;糖类和脂质是细胞的重要能源物质,但多食“小饼”等富含糖与脂质的食品会影响健康,食用过多的高糖高脂食品会导致高血压、高血糖等疾病,D项错误。
答案 CD
9.研究表明,一个人摄入全蛋和胆固醇(C27H46O)的量与其死亡风险呈正相关,而摄入蛋清的量与其死亡风险呈负相关。下列相关叙述错误的是( )
A.摄入全蛋后在酶的催化作用下分解为氨基酸、甘油、脂肪酸等,该过程消耗ATP
B.胆固醇在人体内参与血液中脂质的运输,过多摄入可能会造成血管堵塞
C.高温可破坏肽键使蛋清蛋白的空间结构变得伸展、松散,易于消化
D.胆固醇的组成元素与磷脂不同,二者均参与动物细胞膜的构成
解析 摄入全蛋后在酶的催化作用下分解为氨基酸、甘油、脂肪酸等,该过程为食物的消化过程,在消化道中进行,不消耗ATP,A项错误;胆固醇在人体内参与血液中脂质的运输,过多摄入会在血管壁上形成沉积,造成血管堵塞,B项正确;高温可破坏氢键,使蛋清蛋白的空间结构变得伸展、松散,但不能破坏肽键,C项错误;胆固醇的组成元素为C、H、O,磷脂的组成元素为C、H、O、N、P,二者组成元素不同,均参与动物细胞膜的构成,D项正确。
答案 AC
10.如果将植物培养在只含一种盐分的溶液中,植物不久将会呈现不正常状态,最后死亡,这种现象即为单盐毒害。下表是利用0.12 mol/L NaCl、0.12 mol/L CaCl2、0.12 mol/L KCl溶液进行实验时,小麦根的生长情况:
溶液
NaCl
CaCl2
NaCl+CaCl2
NaCl+CaCl2+KCl
根的总长度
(cm)
59
70
254
324
下列说法错误的是( )
A.单盐毒害现象发生在含有非必需元素的盐溶液中
B.单盐毒害现象可能与外界盐溶液浓度太高导致植物细胞渗透失水有关
C.据图分析,在发生单盐毒害的溶液中加入含其他盐分的溶液时,会减弱或消除毒害现象
D.将海藻放在和海水NaCl浓度相同的NaCl溶液中,不会发生单盐毒害
解析 单盐毒害现象发生在只含有一种盐分的溶液中,植物将很快呈现出不正常状态,而不是发生在含有非必需元素的盐溶液中,A项错误;由表格数据可知,植物培养在浓度不变的混合溶液中时,单盐毒害现象会减弱,这说明单盐毒害与外界盐溶液浓度太高导致植物细胞渗透失水无关,B项错误;由表格数据分析,植物培养在浓度不变的混合溶液中时,根的总长度变长,这说明在发生单盐毒害的溶液中加入含其他盐分的溶液时,会减弱或消除毒害现象,C项正确;海水中含有多种盐,而NaCl溶液中只含有一种盐,故将海藻放在和海水NaCl浓度相同的NaCl溶液中,会发生单盐毒害,D项错误。
答案 ABD
三、非选择题
11.阅读下文,回答下列问题。
减控“糖油盐”,为健康加分
在这个奶茶、甜品泛滥的时代,适当地吃一些甜食可以在当下改变人们的心情状态,带来愉悦感,多数人逐渐养成长期高糖摄入的饮食习惯。但高糖摄入除了能导致肥胖和糖尿病外,还容易导致焦虑症和抑郁症等心理疾病。除此之外,日常饮食中最离不开的调料——油、盐,也是威胁人们健康的危险因素。专家表示,油的过量摄入增加了高血压、血脂异常、冠心病、脑卒中等慢性病的发病风险;高盐饮食还与骨质疏松、胃癌等疾病密切相关。
(1)盐是日常生活中不可缺少的调味品,减盐主要是减少 的摄入,它们是维持细胞外液渗透压的主要离子。患急性肠炎的病人脱水时,需及时补充 和 ,输入 (填“葡萄糖盐水”“蒸馏水”或“5%葡萄糖注射液”)是常见的治疗方法。
(2)饮食要“减油”,“油”的主要成分是 ,组成的化学元素是 ,可通过 染液对其进行检测。
(3)医生建议糖尿病患者要控制馒头、米饭的摄入量,原因是 。
(4)倡导全民健康的生活方式,你有哪些合理化的建议可以做到减控“糖油盐”: 。
解析 (1)盐是日常生活中不可缺少的调味品,减盐主要是减少Na+、Cl-的摄入,它们是维持细胞外液渗透压的主要离子。患急性肠炎的病人脱水时,需及时补充水和无机盐,输入葡萄糖盐水是常见的治疗方法。(2)“油”的主要成分是脂肪,组成的化学元素是C、H、O,可通过苏丹Ⅲ染液对其进行检测。(3)糖尿病患者的饮食受到严格控制,馒头、米饭的主要成分是淀粉,水解后变为葡萄糖被人体吸收,会增加血糖浓度,所以糖尿病患者不能随意食用。(4)减控“糖油盐”必须管住嘴,加工食品包括含糖的饮料、糕点、甜品类食物要少吃;平常做菜少放油、盐、糖;提倡慢跑等有氧运动。
答案 (1)Na+、Cl- 水 无机盐 葡萄糖盐水
(2)脂肪 C、H、O 苏丹Ⅲ
(3)馒头、米饭的主要成分是淀粉,经消化后变为葡萄糖被人体吸收,会增加血糖浓度,所以糖尿病患者应控制馒头、米饭的摄入量
(4)减少食用加工食品(如含糖的饮料、糕点、甜品类食物),平常做菜少放油、盐、糖;提倡有氧运动等(合理即可)
12.(科学探究)枣有“百果之王”的美称,成熟时枣出现裂果会影响枣的品质和产量。为研究枣裂果出现的原因,某兴趣小组测定了枣在生长发育过程中果皮细胞的细胞壁结构物质含量的变化,测定结果如图所示。
(1)构成纤维素的基本单位是 。据图推断,在成熟期,出现裂果的原因可能是 。
(2)有研究表明,在枣果实迅速增长期,Ca与果胶结合形成钙盐,能够增强细胞壁的弹性,使果皮有较强的抗裂能力,从而有效降低裂果率。该实例说明无机盐的作用是
。
(3)防素是生产上常用的叶面肥,主要成分为有机钙和无机钙,能有效降低裂果率。设计实验验证防素具有降低枣裂果率的作用,写出简要的实验思路和预期实验结果。
解析 (1)纤维素是多糖,其基本组成单位是葡萄糖;从图中可看出随着纤维素和果胶的含量降低,裂果率增加,所以可能的原因是纤维素和果胶是细胞壁的主要组成成分,二者含量下降,细胞壁的支持和保护作用减弱,枣果皮韧性降低,容易出现裂果。(2)Ca与果胶结合形成钙盐,说明无机盐是细胞某些复杂化合物的重要组成成分。(3)该实验的目的是验证防素具有降低枣裂果率的作用,自变量是是否喷洒防素,因变量是裂果率。实验思路:取若干长势相同的枣树,平均分成A、B两组,在迅速生长期A组喷洒一定量适宜浓度的防素,B组喷洒等量的蒸馏水,在成熟期进行裂果率统计。从图中可看出,随着果实不断成熟,纤维素和果胶含量降低,而裂果率增加,故预期结果是A组裂果率低于B组裂果率。
答案 (1)葡萄糖 纤维素和果胶是细胞壁的主要组成成分,由图可知成熟期二者含量下降,细胞壁的支持和保护作用减弱,枣果皮韧性降低,容易裂果 (2)细胞某些复杂化合物的重要组成成分 (3)实验思路:取若干长势相同的枣树,平均分成A、B两组,在迅速生长期A组喷洒一定量适宜浓度的防素,B组喷洒等量的蒸馏水,在成熟期进行裂果率统计。预期结果:A组裂果率低于B组裂果率。
2024届人教版高考生物一轮复习细胞中的无机物、糖类和脂质作业(单项版)含答案: 这是一份2024届人教版高考生物一轮复习细胞中的无机物、糖类和脂质作业(单项版)含答案,共6页。试卷主要包含了选择题,非选择题等内容,欢迎下载使用。
2024届人教版高考生物一轮复习细胞中的无机物、糖类和脂质作业含答案: 这是一份2024届人教版高考生物一轮复习细胞中的无机物、糖类和脂质作业含答案,共9页。
2024届人教版高考生物一轮复习细胞中的无机物、糖类和脂质作业(多项版)含答案: 这是一份2024届人教版高考生物一轮复习细胞中的无机物、糖类和脂质作业(多项版)含答案,共8页。