所属成套资源:2024年高考历史一轮复习课件(含练习及答案)
- 2024年高考历史一轮复习(部编版) 板块7 第16单元 第49讲 近代西方民族国家与国际法的发展 课件 课件 7 次下载
- 2024年高考历史一轮复习(部编版) 板块7 第16单元 第50讲 近代西方的法律教化与文官制度 课件 课件 7 次下载
- 2024年高考历史一轮复习(部编版) 板块7 第16单元 第52讲 近代西方人口迁徙和文化的扩张与交融 课件 课件 7 次下载
- 2024年高考历史一轮复习(部编版) 板块7 第17单元 第53讲 当代中国的外交 课件 课件 7 次下载
- 2024年高考历史一轮复习(部编版) 板块7 第17单元 第54讲 现代西方的基层治理、社会保障、医疗卫生与货币体系 课件 课件 7 次下载
2024年高考历史一轮复习(部编版) 板块7 第16单元 第51讲 近代西方的商业贸易与社会生活
展开
这是一份2024年高考历史一轮复习(部编版) 板块7 第16单元 第51讲 近代西方的商业贸易与社会生活,文件包含2024年高考历史一轮复习部编版板块7第16单元第51讲近代西方的商业贸易与社会生活pptx、2024年高考历史一轮复习部编版板块7第16单元第51讲近代西方的商业贸易与社会生活docx、板块7第16单元第51讲近代西方的商业贸易与社会生活docx等3份课件配套教学资源,其中PPT共60页, 欢迎下载使用。
近代史部分微专题整合
第十六单元
近代西方的商业贸易与社会生活
第51讲
课标要求
1.了解世界市场形成的过程。2.认识世界市场的形成对商业贸易的意义。
考点定位
1.认识生产力的发展是世界市场形成的根本原因。2.认识近代商业贸易的变化。
主题一 世界市场的形成
主题二 近代世界商贸变化与文化交流国际化
落实典题演练
课时精练
内容导航
世界市场的形成
主题一
1.新航路开辟后,世界市场初步形成
夯实必备知识
亚欧大陆
股份
公司
2.工业革命后,世界市场扩大
轮船
资本主义世界市场
思维点拨
世界市场的形成根源于工商业的发展,世界市场的不断扩大和形成又进一步推动工商业的发展从区域性生产变成世界性的生产和消费。
3.第二次工业革命后,世界市场最终形成(选必2,P41)
资本输出
概念阐释
商品输出与资本输出商品输出:西方列强向中国倾销工业品和掠夺原料,这些商品包括鸦片、西方列强本国的机器工厂所生产的产品。资本输出:用过剩资本向其他国家投资或用过剩资本作为贷款。其本质是通过资本控制殖民地的经济命脉。
图解历史
世界市场的形成
视角 世界市场的形成材料 工业革命后,其(资本主义)扩张是建立在占据工业发展优势的基础之上。英国依靠其商品和重炮轰击其他民族国家闭关自守的大门,在亚洲、非洲、北美洲和大洋洲占领大量殖民地,建立起“日不落”的庞大殖民帝国。……工业革命结束了民族地域历史,实现了从民族历史向世界历史的转变。——摘编自杨宁一《历史学习新视野 新知识》根据材料,概括工业革命对整体世界的影响。
强化关键能力
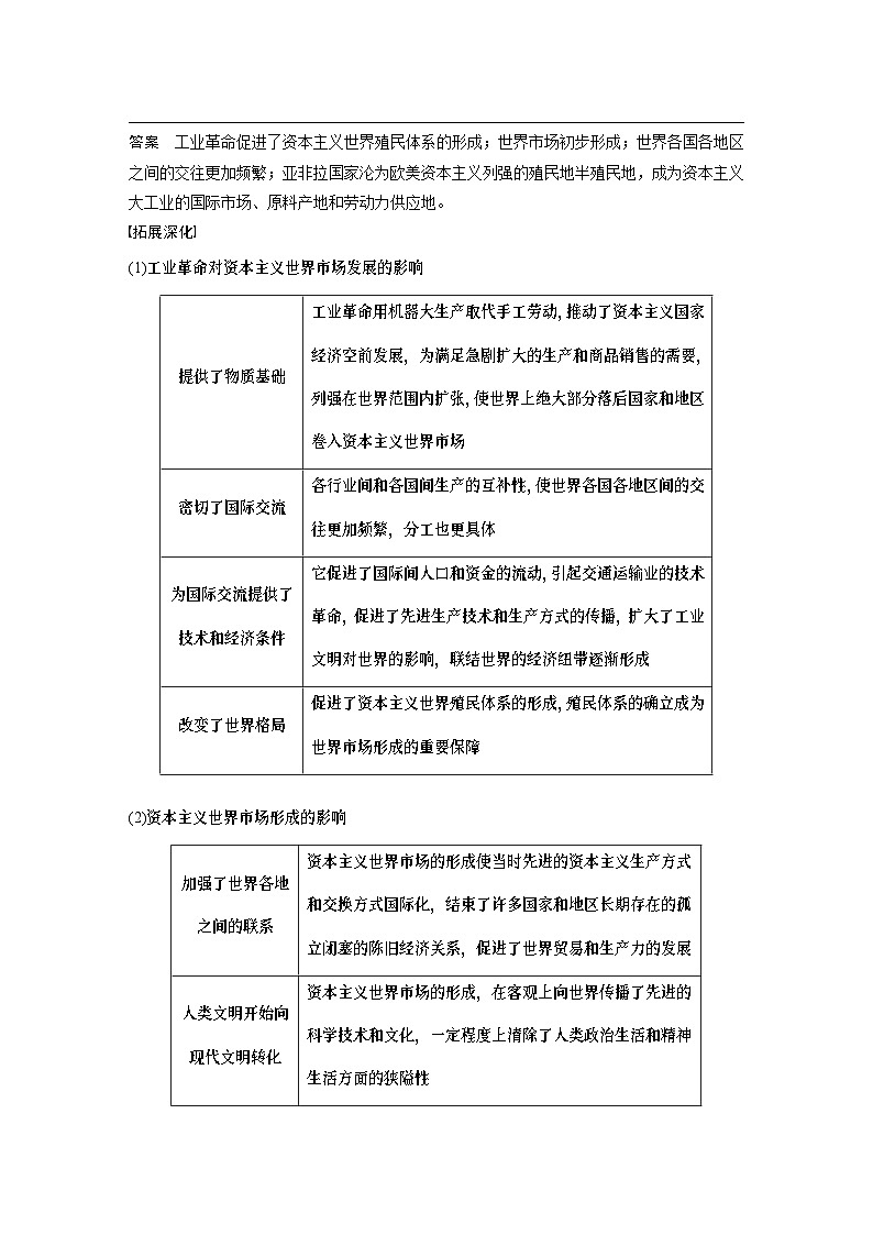
答案 工业革命促进了资本主义世界殖民体系的形成;世界市场初步形成;世界各国各地区之间的交往更加频繁;亚非拉国家沦为欧美资本主义列强的殖民地半殖民地,成为资本主义大工业的国际市场、原料产地和劳动力供应地。
拓展深化
(1)工业革命对资本主义世界市场发展的影响
拓展深化
拓展深化
(2)资本主义世界市场形成的影响
拓展深化
返 回
主题二
近代世界商贸变化与文化交流国际化
夯实必备知识
一、近代世界商贸变化(选必2,P42-44)1.背景:新航路的开辟及欧洲人的殖民扩张,促进了商业贸易的发展。2.表现(1)世界贸易中心的转移①新航路开辟后,欧洲贸易中心从_______转移到大西洋沿岸。意大利的威尼斯、热那亚等商业城市在国际贸易中的地位下降。②里斯本、塞维尔、安特卫普、阿姆斯特丹、伦敦等城市先后成为国际贸易的中心。
地中海
(2)商业经营方式的变化
商品交易所
证券交易所
东印度公司
资本原始积累
(3)商品种类的增多
(4)国际贸易格局变化①以英国为中心的世界贸易格局
世界工厂
②多中心的世界贸易新格局:19世纪末20世纪初,美、德等新兴工业国家兴起,英国的贸易垄断地位被打破,世界贸易形成了多中心的新格局。
二、文化交流国际化(选必3,P57-58)1.国际贸易的过程伴随着文化的传播以_____为平台输送的各种商品,把世界不同地区的、文化迥异的生产者和消费者紧密联系在一起,同时也以直接和间接的渠道呈现各自的知识、______、道德、艺术和习俗等。2.中国茶文化的传播(1)最初,中国茶主要在中国周边传播。(2)16世纪以后,中国茶广泛传播到______、美洲、非洲和大洋洲等地区。(3)各国在接受中国茶和茶文化的同时,也根据自身的风俗习惯创造出新的茶文化。
贸易
信念
欧洲
3.各国服饰的变化也体现了文化之间的相互影响(1)中国服装的面料、款式、龙凤花草纹样等融入法国18世纪的服装设计之中。(2)20世纪初,法国女装大胆采用东方女装宽松的样式,奠定了20世纪西方女装流行的基调。(3)民国早期设计的_______兼具中西服装的特点,穿着方便,同时体现了一定的时代精神和民族特色。4.钟表的传播:钟表诞生于欧洲,大约在16世纪中期经由______传入中国内地。到18世纪,中国进口钟表的数量已经很多。中国人制作的钟表,其外观多体现了中国自身的文化特色。
中山装
澳门
5.全球贸易网的形成:进入20世纪,全球贸易网的形成大大促进了文化的交流。电影、音乐、电视节目、动漫、书籍等各国文化产品,广销世界各地。
视角1 近代商业贸易的变化材料 随着全球联系的加强,更多种类的海外产品如烟草、咖啡、可可和茶叶等纷纷进入欧洲市场,成为对外贸易的主要商品。来自东方的产品——香料,如胡椒的年平均进口量,由210吨增加到7 000吨之多,由供贵族富豪享用的高级奢侈品变为了供普通人消费的大众化商品。在荷兰,茶饮逐步被当作日常饮料,各大城镇相继出现许多茶叶店铺,为了更好地宣传茶叶,茶商在包装上印制各种各样的售茶广告。1852年,世界第一家百货公司在法国巴黎开业,购物从此成为人们非常享受的一项体验。——摘编自《经济与社会生活》及[美]R.R.帕尔默《工业革命:变革世界的引擎》
强化关键能力
根据材料并结合所学,归纳近代商业贸易的变化及其对社会生活的影响。
答案 变化:商品流通的种类和数量增多;出现了新的商业经营方式。影响:丰富了生活物品;冲击了等级观念;充实了文化生活;消费观念发生变化。
视角2 商业形式的创新材料 随着中世纪后期西欧商业的快速发展,跨地区的贸易上升极快,催生了商业银行的产生和商业信用票据的出现。在殖民扩张活动中,英国的冒险家为解决资金问题和分散风险,通过民间参股融资的方式,建立起“股份有限责任公司”,并发展起股票市场。这不仅保证商人有其独立经营海洋贸易的空间,也为英国后来的工业革命作好了公司组织形式上的准备。在金融体系支撑下的海洋贸易很大程度上改变了英国的政治势力格局,新兴的富有商人成为17世纪进一步制度变革的主力军。——摘编自陈志武《金融的逻辑》
有学者指出“商业金融创新是近代西方强大的制度因素”。结合史实和材料,简要论证这一观点。
答案 这一观点具有合理性。中世纪后,在西方近代社会中,商业金融体制不断创新,如证券交易所、商业银行、股份有限责任公司先后出现。这些制度创新促进西方海外贸易的发展,为工业革命作了准备,促进了资产阶级力量的壮大,为资本主义制度革新奠定了基础,所以商业金融创新是近代西方强大的制度因素。
拓展深化
近代国际贸易的发展
拓展深化
返 回
典题演练
落实
(2022·南通二模)荷兰人创始了中西茶贸易。荷兰进口的茶叶不仅用于本土消费,还促进了茶在欧洲乃至北美的传播。随着饮茶之风的逐渐传播,进入18世纪,英国饮茶之风由社会上层向下渗透,英国东印度公司茶叶进口量猛增。此现象A.引发了欧洲商业革命的出现B.改变了中国近代的经济结构C.推动了资本主义世界市场的发展D.促使了英国工业革命的发生
“此”:指茶的传播和饮茶之风。“现象”:据材料层意综合得出结论。排除题干信息未涉及的选项;排除与题干时空不符的选项。
1
2
3
1.(2022·中山模考)新航路开辟后,西班牙武装商船运载大量中国生产的生丝、丝绸、棉布和瓷器等产品到墨西哥交换白银,再将这些白银运回马尼拉。自1571年马尼拉大帆船航线开通后的20年间,平均每年有150吨白银运到马尼拉,这些白银也基本流入了中国。材料表明马尼拉大帆船航线A.初步形成了全球交通网络B.使世界开始连成一个整体C.加强了地区间的贸易往来D.直接推动中国外贸的发展
√
4
5
依据材料信息可知,马尼拉大帆船航线加强了墨西哥与菲律宾这两个地区之间的贸易往来,所以C项正确;仅从这条航线看不出全球交通网络的发展状况,A项错误;新航路开辟使世界开始连成一个整体,这与材料不符,B项错误;这条航线并未到达中国,所以未能直接推动中国外贸发展,D项错误。
1
2
3
4
5
2.(2022·湘潭模考)17世纪下半期,因为茶叶价格的昂贵以及输入英国的茶叶数量小等因素,饮茶在英国并不流行,茶只是英国上层社会追逐的时尚品。到18世纪上半期,饮茶在英国仍不甚流行。但到18世纪中后期饮茶开始在英国盛行,饮茶风俗遍及城乡各个阶层。突出表现为茶叶进口量的大增,茶叶走私的活跃和当地茶具制造业的兴起等。这些变化表明A.世界市场逐步形成B.中国自然经济解体C.价格革命来势汹汹D.国际劳动分工格局确立
√
1
2
3
4
5
材料没有提到中国的自然经济的信息,排除B;新航路开辟引发了价格革命,与材料时间不符,排除C;材料与国际劳动分工格局不符,排除D。
1
2
3
4
5
A.世界生产与世界市场的矛盾尖锐B.国际垄断导致国际贸易规模萎缩C.世界生产下降导致国际贸易衰退D.帝国主义对国际市场的争夺加剧
3.下表描述了19世纪国际贸易增长情况。这说明
√
1
2
3
4
5
由材料可知,与第一次工业革命期间相比,第二次工业革命后国际贸易增长速度变缓,说明世界市场的拓展速度追赶不上世界生产的速度,这说明世界生产与世界市场的矛盾尖锐,故A项正确;B项说法与史实不符,排除;19世纪后期以来,第二次工业革命推动了生产力的迅速发展,C项说法错误,排除;D项无法由材料得出,排除。
1
2
3
4
5
4.(2023·运城月考)《在安托尼妈妈的旅店》是奥古斯特·雷诺阿于1866年创作的绘画作品,展现了民众饮茶的场面。观察作品,你可以得到的信息有A.当时饮茶之风停留在法国上流社会B.饮茶对法国百姓生活有了很大影响C.茶是中国人的发现,饮茶历史悠久D.全球贸易网的形成促进了文化交流
√
1
2
3
4
5
根据材料中的民众饮茶的场面可知,饮茶对法国百姓生活有了很大影响,B项正确;从材料中的旅店人员来看,饮茶之风在下层社会也有,排除A项;材料与“中国人发现”“饮茶历史悠久”无关,排除C项;材料与全球贸易网的形成促进了文化交流的说法无关,排除D项。
1
2
3
4
5
5.(2022·盐城月考)19世纪末20世纪初,世界经济发展迅速。1900年,各主要资本主义国家在世界贸易中所占的比重为:英国19%,美国12%,德国13%,法国9%。同一时期,原料和工业制成品的世界贸易额表现出均衡发展的趋势,从1870年到1913年,这两类商品的贸易额都增加了2倍多。这种现象说明A.英国仍处于世界贸易的垄断地位B.发达国家与落后国家的国际分工程度下降C.世界各国间的相互依赖程度加深D.世界市场需求增长幅度超过工业产品增长幅度
√
1
2
3
4
5
由题目中英国在世界贸易中所占的比重为“19%”的信息可知,A项中“垄断”的表述过于绝对,故排除;B项的表述与题目中的信息“原料和工业制成品的世界贸易额表现出均衡发展的趋势……这两类商品的贸易额都增加了2倍多”不符,故排除;题目中未涉及供不应求的现象,故排除D项;由题目中的信息“原料和工业制成品的世界贸易额……都增加了2倍多”可知此时世界各国间的相互依赖程度加深,故选C项。
1
2
3
4
返 回
5
课时精练
1.16世纪前的葡萄牙,原产印度的胡椒售价昂贵,用胡椒入菜只是少数人的特权。而17世纪后,胡椒价格却逐步走低,开始大量进入寻常百姓家的餐桌。这种变化是因为A.民众消费观念发生显著变化B.商业革命冲击西欧传统市场C.威尼斯香料垄断地位被打破D.资本主义世界市场初步形成
√
选择题
1
2
3
4
5
6
7
8
9
10
11
12
13
选择题
1
2
3
4
5
6
7
8
9
10
11
12
13
结合所学知识可知,商业革命的主要表现是商品种类增多,世界联系日益密切,因此材料“17世纪后,胡椒价格却逐步走低,开始大量进入寻常百姓家的餐桌”体现的是商业革命对西欧传统市场的冲击,B项正确;材料与民众消费观念的变化无关,排除A项;C项也是商业革命的表现之一,排除;资本主义世界市场初步形成是在第一次工业革命后,排除D项。
2.新航路开辟后,全球贸易格局概况如下:中国的茶叶从陆路经欧洲传到北美,从海路经非洲传到拉美;欧洲的马、牛、橄榄、葡萄等经海路运往北美;美洲的玉米、番茄、花生等经海路传到欧洲、亚洲等地。这反映出A.世界历史从此开始B.资本主义世界市场完全形成C.世界市场雏形出现D.亚欧非之间开始出现经济联系
√
选择题
1
2
3
4
5
6
7
8
9
10
11
12
13
新航路的开辟促使世界逐渐连成一个整体,世界市场雏形出现,故C项正确;A项中“从此开始”说法错误,排除;资本主义世界市场最终形成是在20世纪初,排除B项;D项中“开始出现”的说法不符合史实,排除。
选择题
1
2
3
4
5
6
7
8
9
10
11
12
13
3.(2022·揭阳质检)近代以来,中国土布逐渐采用洋纱织布,出口量迅速增加。下表为1871-1900年间中国土布出口量值表。对此合理的解释是,当时中国
选择题
1
2
3
4
5
6
7
8
9
10
11
12
13
A.传统手工业技术持续领先世界 B.海关税收成为清政府的经济支柱C.受资本主义世界市场影响巨大 D.逐渐减少了对列强经济上的依赖
√
选择题
1
2
3
4
5
6
7
8
9
10
11
12
13
选择题
1
2
3
4
5
6
7
8
9
10
11
12
13
1871-1900年间,中国的洋纱织布出口数量逐年增加,结合所学知识可知,此时期正好处于西方第二次工业革命时期,资本主义世界市场逐渐扩大,市场需求量增加,所以中国的洋纱织布出口量值的增加与资本主义世界市场有很大的关系,C项正确;材料不能说明传统手工业技术持续领先世界,A项错误;B项在材料中没有体现,排除;近代中国经济受列强的控制日益加深,并非逐渐“减少”了对列强经济上的依赖,D项错误。
4.(2022·宁波期中)1870年至1913年,国际上原料和工业制成品的贸易额都增加了两倍多,发达国家和初级产品生产国的国际分工更加明确,各国之间的依赖程度不断加深。这表明A.资本主义世界市场最终形成B.世界市场发展过程中区域发展不平衡C.资本主义世界殖民体系形成D.国际分工是世界市场最终形成的前提
选择题
1
2
3
4
5
6
7
8
9
10
11
12
13
√
第二次工业革命时期,国际贸易额增加,国际分工日益明确,世界各国联系更加密切,世界大多数国家主动或被动地加入资本主义世界体系,资本主义世界市场最终形成,A项正确;材料强调的是世界市场中各国之间联系的密切而非发展的不平衡,排除B项;C项与题干无关,排除;世界市场最终形成的前提是交通、通信工具的推广,排除D项。
选择题
1
2
3
4
5
6
7
8
9
10
11
12
13
5.(2023·六安月考)19世纪70年代以后,因出口的需要,东北大豆种植面积得以扩展;国际市场对花生的需求,则促使19世纪90年代全国花生种植面积增加,清末山东花生种植面积已达300万亩。这反映出A.自然经济已经完全解体B.传统农业仍有抵制能力C.外商逐渐占据中国市场D.中国逐渐卷入世界市场
选择题
1
2
3
4
5
6
7
8
9
10
11
12
13
√
19世纪70年代以后,在外贸需求扩大的刺激下,一些经济作物在华种植面积增加,这表明中国受世界市场影响比较大,所以选择D项;这一时期自然经济出现解体现象,但并没有完全解体,A项错误;材料中没有涉及传统农业的信息,B项错误;材料旨在强调中国经济作物种植面积扩大的原因,外商占据中国市场在材料中无法体现,C项错误。
选择题
1
2
3
4
5
6
7
8
9
10
11
12
13
6.(2022·湖南长郡中学期中)1600年,伊丽莎白女王授予东印度公司特许证。特许证中规定,东印度公司及其后继者有权在15年的任期内,享有完全独占东印度贸易的自由和特权。这一规定对于当时英国经济发展的最大意义在于A.垄断了英国海外贸易B.促进自由主义的发展C.加强了资本原始积累D.获得广阔的海外市场
√
选择题
1
2
3
4
5
6
7
8
9
10
11
12
13
1600年,东印度公司获得了独占东印度贸易的自由和特权,这有利于东印度公司的发展,便利了东印度公司的掠夺,从而加强了英国的资本原始积累,C项正确;“垄断了英国海外贸易”的说法过于夸张,排除A项;当时自由主义尚未兴起,排除B项;东印度公司获得特权,并不意味着英国能获得广阔的海外市场,排除D项。
选择题
1
2
3
4
5
6
7
8
9
10
11
12
13
7.1531年,最早的一家商品交易所在安特卫普开业。此后,阿姆斯特丹出现了粮食交易所,伦敦办起了综合交易所。这些现象反映出A.资本主义世界市场已基本形成B.荷兰成为“海上马车夫”C.商品输出成为殖民扩张的手段D.新航路开辟引发商业革命
√
选择题
1
2
3
4
5
6
7
8
9
10
11
12
13
选择题
1
2
3
4
5
6
7
8
9
10
11
12
13
材料反映的是大西洋沿岸商业贸易的发展。新航路开辟引发了商业革命,大西洋沿岸逐渐取代地中海区域成为欧洲商路和贸易的枢纽,安特卫普、伦敦等城市逐渐成为国际贸易中心,D项正确;材料与资本主义世界市场的形成无关,排除A项;荷兰成为“海上马车夫”是在17世纪,排除B项;C项是在第一次工业革命完成后,排除。
8.15世纪,意大利的美第奇银行开始采用新的经营方式:它不是一家具有法人资格的银行,而是由几家合伙公司联合而成,公司间各自独立,有自己的资本、账本和管理;它是国际性的,在佛罗伦萨、威尼斯、罗马和伦敦等地都有分行。这种经营方式A.加快了工业资本的积累B.使意大利成为世界金融中心C.推动了长途贸易的发展D.造成社会贫富差距更加悬殊
√
选择题
1
2
3
4
5
6
7
8
9
10
11
12
13
材料反映了美第奇银行采取联合经营、独立核算的新模式,成为一家国际性的银行企业。结合所学可知,美第奇银行的跨国经营方式,为从事国际贸易的商人提供资金和信用,有利于促进欧洲的长途贸易发展,故选C;工业革命加速了工业资本的积累,而不是15世纪意大利银行业的发展,故排除A;B项说法过于夸张,故排除;材料无法说明美第奇银行的经营方式会造成社会贫富差距悬殊,故排除D。
选择题
1
2
3
4
5
6
7
8
9
10
11
12
13
9.(2023·常熟检测)成立于1600年的不列颠东印度公司,是世界历史上第一个“有限责任公司”。公司成立时,英国女王伊丽莎白一世特许了如下条件——如果公司破产、欠债,不管出多大事儿,股东的损失仅限于在公司的投资,不牵连其他责任。由此奠定了有限公司制度,影响至今。这一制度A.奠定了大工厂制的基础B.保证了王室的尊贵地位C.确立了财产私有的原则D.激发了人们的投资热情
√
选择题
1
2
3
4
5
6
7
8
9
10
11
12
13
题干中“有限责任公司”“不牵连其他责任”等关键信息,重点诠释了有限责任公司制度对于市场与投资产生的影响。根据所学可知,有限责任限制了风险,激发了人们的投资热情,使得更多的人愿意在市场上冒险,故D正确;奠定大工厂制基础的是工业革命,A错误;王室的尊贵地位在材料中无从体现,排除B;启蒙思想和资产阶级革命后的相关立法,影响了财产私有原则的确立,排除C项。
选择题
1
2
3
4
5
6
7
8
9
10
11
12
13
10.16世纪以前,茶叶生产和消费主要集中在以中国为中心的东亚地区,17世纪中叶之前饮茶习惯只在英国、葡萄牙、荷兰、法国等少数欧洲国家的上层社会流行,到18世纪饮茶习俗已遍及英伦三岛。这说明A.西方列强加紧了对中国的侵略B.世界市场丰富了人们的物质生活C.殖民扩张推动世界市场的形成D.世界市场消除了地区性饮食差异
选择题
1
2
3
4
5
6
7
8
9
10
11
12
13
√
公元15世纪末至16世纪初,随着新航路的开辟,各大陆之间的联系加强,物种交流频繁,题干中茶叶生产和消费的范围在17世纪和18世纪不断扩大,正是新航路带来的影响,物种交流和传播,丰富了人们的生活,B项正确;18世纪中期之后,西方列强加紧了对中国的侵略,排除A项;题干没有涉及殖民扩张,排除C项;“消除”的说法太绝对,排除D项。
选择题
1
2
3
4
5
6
7
8
9
10
11
12
13
11.(2022·日照模考)美国经济学家乔治·泰勒提出“裙边理论”:“经济增长时,女人会穿短裙,因为她们要炫耀里面的长丝袜;当经济不景气时,女人买不起丝袜,只好把裙边放长,来掩饰没有穿长丝袜的窘迫。”一个时期的时尚和流行因素是当时时代特征的反映和缩影。下列时尚现象最有可能出现的现象是A.15世纪新航路开辟后,超短裙在欧洲广泛流行B.二战后初期,超短裙成为引领全球的时髦装束C.20世纪六七十年代,超短裙传入中国,受到中国女性的追捧D.20世纪90年代初开始,美国流行色彩灰暗的长裙
选择题
1
2
3
4
5
6
7
8
9
10
11
12
13
√
据所学可知,二战后资本主义世界处于经济迅速恢复并发展时期,当时超短裙成为引领全球的时髦装束,B项正确。
选择题
1
2
3
4
5
6
7
8
9
10
11
12
13
12.(2023·黄冈月考)民国时期,巴黎的时新服饰三四个月后就会流行于上海。一首流行俚语说道:“人人都学上海样,学来学去不像样,等到学了三分像,上海又变新花样。”材料主要反映出当时A.巴黎为世界服饰制作中心B.中国物质生活实现了西化C.上海是中外文化交流中心D.文化之间的相互影响
√
选择题
1
2
3
4
5
6
7
8
9
10
11
12
13
选择题
1
2
3
4
5
6
7
8
9
10
11
12
13
根据材料“民国时期,巴黎的时新服饰三四个月后就会流行于上海……”可得出,上海流行服饰变化快,主要是因为上海紧随世界潮流,体现了世界文化之间的相互影响,D项正确;材料没有体现巴黎已成为世界服饰制作中心,A项错误;材料没有体现中国物质生活实现了西化,B项错误;材料未体现出上海是中外文化交流的中心,C项错误。
非选择题
1
2
3
4
5
6
7
8
9
10
11
12
13
13.(14分)阅读材料,回答问题。材料一 统一的世界市场的总体形成大约经历了400多年的时间。从15世纪末到18世纪60年代是世界市场的初级阶段,这时世界市场的地理范围是有限的。18世纪60年代到19世纪70年代是世界市场迅猛发展的时期,这时期由于机器大工业的发展……它促进了国际专业化分工及国际贸易的深化。19世纪80年代到20世纪30年代是世界市场总体的形成时期,这时期的世界市场垄断资本占主导地位。——摘编自栾文莲《全球的脉动——马克思主义世界市场理论与经济全球化问题》
非选择题
1
2
3
4
5
6
7
8
9
10
11
12
13
材料二 欧洲商人的贸易活动从早先的地中海地区,进而扩展到大西洋沿岸以至世界各地。一些从未在欧洲出现过的海外产品,如烟草、可可、咖啡和茶叶等,开始进入欧洲市场,并且很快就成为对外贸易的主要商品。畅销于欧洲国家的东方香料,如胡椒的年平均进口量,由210吨增加到7 000吨之多。为了垄断对外贸易,英国成立东印度公司,经营垄断贸易,进行殖民掠夺。——摘编自[美]R.R.帕尔默等《工业革命:变革世界的引擎》、《经济与生活》
非选择题
1
2
3
4
5
6
7
8
9
10
11
12
13
(1)根据材料一并结合所学,说明推动世界市场“迅猛发展”的因素。(10分)
答案 因素:机器大工业的发展(或工业革命的进行);倾销工业产品、掠夺原材料的需要;亚非拉殖民地半殖民地的建立;交通运输条件的改变(或蒸汽机车和轮船的出现);资本主义向全球扩张推动世界市场逐步形成。
非选择题
1
2
3
4
5
6
7
8
9
10
11
12
13
(2)根据材料二并结合所学,分析世界市场的形成对商业贸易发展的影响。(4分)
答案 影响:欧洲贸易中心转移;商品流通的种类和数量增多;商业贸易范围扩大;出现了新的商业经营方式;世界贸易格局变化。
返 回
相关课件
这是一份新高考高考历史一轮复习精品课件第16单元第49讲近代西方的法律与教化(含解析),共42页。PPT课件主要包含了目标定位·明考向,考点探究·释难点,典例研析·立标杆,主干梳理·理思路,十二铜表法,法律制度,基督教,习惯法,君主立宪,罗马法等内容,欢迎下载使用。
这是一份2024年高考历史一轮复习(部编版) 板块7 第17单元 第54讲 现代西方的基层治理、社会保障、医疗卫生与货币体系,文件包含2024年高考历史一轮复习部编版板块7第17单元第54讲现代西方的基层治理社会保障医疗卫生与货币体系pptx、2024年高考历史一轮复习部编版板块7第17单元第54讲现代西方的基层治理社会保障医疗卫生与货币体系docx、板块7第17单元第54讲现代西方的基层治理社会保障医疗卫生与货币体系docx等3份课件配套教学资源,其中PPT共60页, 欢迎下载使用。
这是一份2024年高考历史一轮复习(部编版) 板块7 第16单元 第52讲 近代西方人口迁徙和文化的扩张与交融,文件包含2024年高考历史一轮复习部编版板块7第16单元第52讲近代西方人口迁徙和文化的扩张与交融pptx、2024年高考历史一轮复习部编版板块7第16单元第52讲近代西方人口迁徙和文化的扩张与交融docx、板块7第16单元第52讲近代西方人口迁徙和文化的扩张与交融docx等3份课件配套教学资源,其中PPT共60页, 欢迎下载使用。

